
慢性创面是糖尿病的常见并发症,可导致感染、截肢甚至死亡,为患者、家庭及社会带来了沉重的医疗负担。慢性创面局部长期反复的细菌感染、持续的炎症状态、过度的氧化应激反应、组织细胞功能失调及血管再生障碍等是导致其迁延不愈的主要原因。创面敷料是覆盖在创口表面,用以保护创口免受感染及进一步损伤并促进创面愈合的材料,在创面护理中发挥着不可或缺的作用。传统的创面敷料,如纱布、医用脱脂棉、绷带等,虽可为创面愈合提供一定的保护作用,但缺少主动的生物活性,治疗效果不甚理想。因此,开发一种能够适应并调节复杂创面微环境的多功能生物活性敷料对于促进慢性创面修复愈合、恢复机体屏障功能具有非常重要的意义。

近日,四川大学华西口腔医学院彭强研究员团队制备了一种负载再生硅(Regeneration silicon, Regesi)的壳聚糖(Chitosan, CS)水凝胶,其在保留CS水凝胶良好生物相容性的基础上,具有显著增强的抗菌、抗氧化和促进成纤维细胞增殖迁移的能力,可有效控制糖尿病小鼠创面感染,促进损伤局部肉芽组织再生、胶原沉积、血管再生和再上皮化,显著加快软组织创面愈合,展现出安全高效的治疗效果(图1)。

图1. Regesi-CS水凝胶的制备及其对糖尿病感染创面的治疗作用示意图
首先,作者将不同浓度的Regesi悬液与CS溶液直接混合,通过冷冻干燥及水化处理得到不同比例的Regesi-CS水凝胶:Regesi-CS(0.5%-1%)、Regesi-CS(1%-1%)及Regesi-CS(2%-1%)。SEM下观察各组水凝胶冻干支架均呈相互连通的三维多孔结构,随Regesi含量的增多,材料的表面粗糙度逐渐增加,孔径及孔隙率逐渐减小,最大溶胀率和降解率逐渐下降(图2)。其中,Regesi-CS水凝胶适宜的孔径及孔隙率有利于氧气、营养物质和代谢废物的转运,适于组织细胞的粘附和生长;较强的亲水和溶胀性能有利于更好地吸收创面渗出物并维持局部湿润环境;较好的降解性能有利于为慢性创面提供稳定的屏障保护作用,增加了其作为软组织修复材料的应用潜力。

图2. Regesi-CS水凝胶的制备及其性能表征
长期反复的细菌感染是导致慢性创面迁延不愈的重要因素之一。其中,金黄色葡萄球菌(S. aureus)和大肠杆菌(E.coli)是创面感染细菌的典型代表,而耐甲氧西林金黄色葡萄球菌(MRSA)等多重耐药菌的出现则进一步加剧了慢性创面感染控制的挑战。因此,在该项研究中,作者通过平板菌落计数法和细菌活/死染色实验探究了Regesi-CS水凝胶对S. aureus、E.coli和MRSA的抗菌活性(图3)。结果显示,无论细菌种类或培养时间如何变化,Regesi-CS水凝胶均呈现Regesi浓度依赖的抗菌效应,其中Regesi-CS(1%-1%)具有最强的抗菌活性,Regesi-CS(0.5%-1%)的抗菌活性与CS相当,而Regesi-CS(2%-1%)的抗菌活性最弱。SEM观察结果亦证实,Regesi-CS水凝胶具有破坏细菌细胞壁并抑制细菌分裂增殖的潜在作用,其中以Regesi-CS(1%-1%)的作用最为突出。

图3. Regesi-CS水凝胶对S. aureus、E.coli和MRSA的抗菌活性
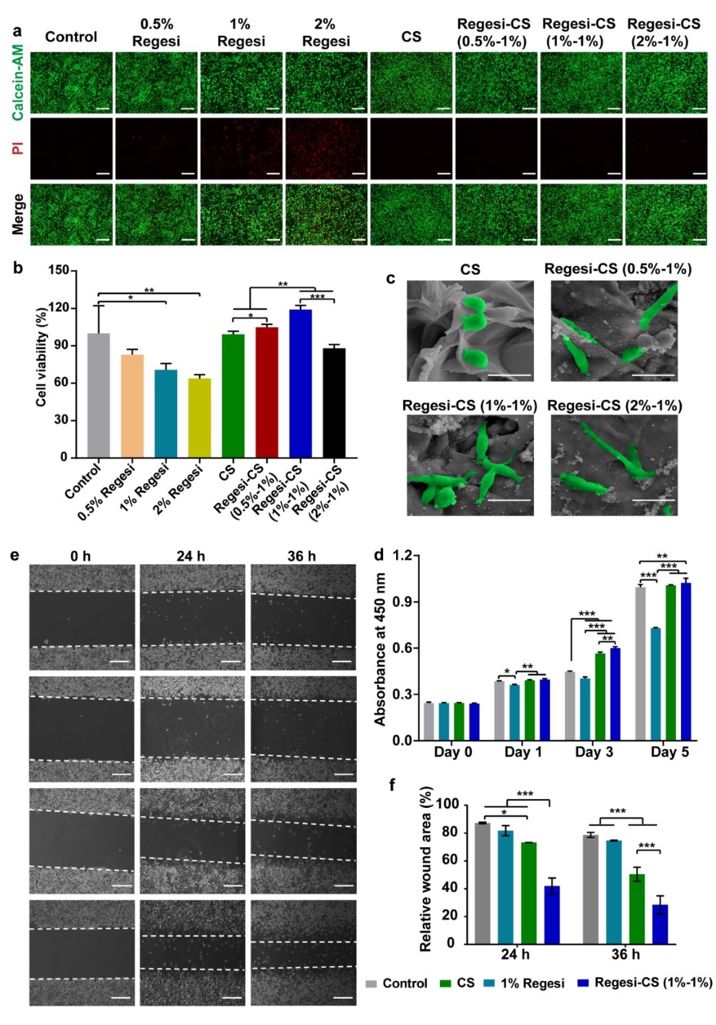
Regesi-CS水凝胶对L929细胞粘附、增殖及迁移的影响
良好的生物相容性是创面敷料的基本要求之一,也是医用材料实现临床转化应用的重要前提。因此,作者分别通过CCK-8实验、细胞活/死染色实验和细胞粘附实验对Regesi-CS水凝胶的体外细胞相容性进行了探究(图4)。结果表明,单纯Regesi悬液具有Regesi浓度依赖的细胞毒性,将其负载于CS水凝胶中可显著改善这一不足,使得Regesi-CS水凝胶,尤其是Regesi-CS(1%-1%),显示出良好的生物相容性,并可显著促进成纤维细胞的粘附和铺展。因此,结合生物相容性及抗菌实验结果,Regesi-CS(1%-1%)被选定为唯一比例用于后续细胞及动物实验的研究。进一步CCK-8和细胞划痕实验结果表明,1% Regesi可显著抑制L929细胞的增殖和迁移活性,而CS及Regesi-CS(1%-1%)均可显著促进细胞增殖和迁移,其中以Regesi-CS(1%-1%)的促进作用更为显著。

图4. Regesi-CS水凝胶的体外生物相容性及其对L929细胞增殖及迁移的影响
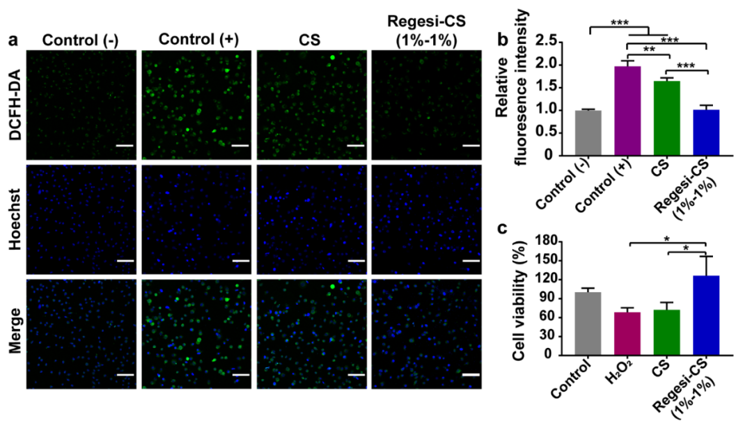
Regesi-CS(1%-1%)水凝胶的抗氧化性能
研究表明,慢性创面局部过量的ROS不仅可诱导和加剧炎症反应,还可介导细胞凋亡,破坏组织细胞的正常代谢和功能,导致创面愈合延迟甚至不愈。因此,清除过量的ROS对促进慢性创面愈合具有重要意义。在本研究中,作者发现,Regesi-CS(1%-1%)水凝胶可显著降低氧化应激条件下细胞内的ROS水平,并保护成纤维细胞免受氧化损伤(图5)。

Regesi-CS(1%-1%)水凝胶对糖尿病感染创面的体内治疗效果
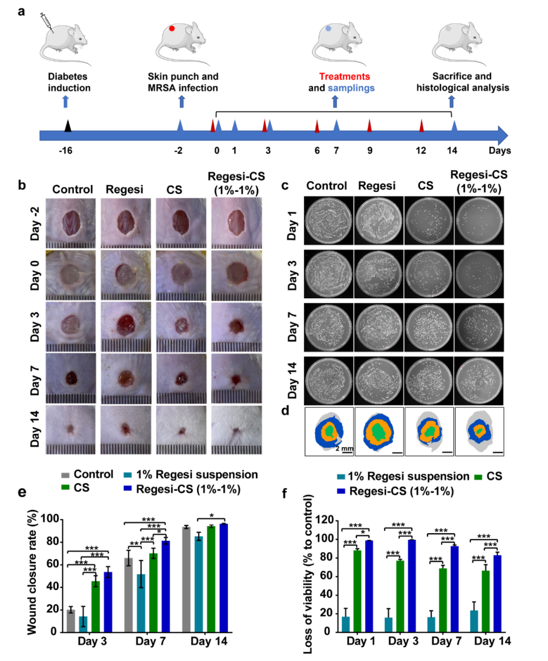
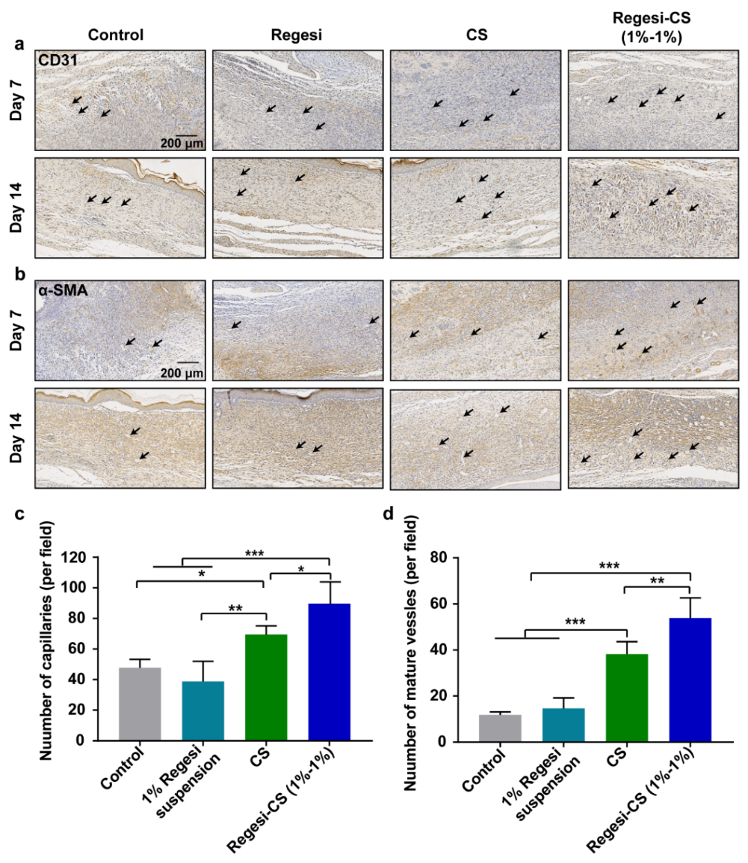
为进一步明确Regesi-CS(1%-1%)水凝胶对慢性创面的体内治疗效果,作者建立了MRSA感染的糖尿病小鼠全层皮肤缺损模型,并分别给予生理盐水、1% Regesi悬液、CS或Regesi-CS(1%-1%)水凝胶治疗(图6-8)。较其他组而言,Regesi-CS(1%-1%)水凝胶可显著抑制耐药菌MRSA在创面的定植和存活,有效控制创面感染,并显著加速糖尿病小鼠感染创面的愈合。组织学染色结果表明,Regesi-CS(1%-1%)水凝胶可促进创面肉芽组织生成和再上皮化,增强胶原组织沉积和成熟,并促进创面血管再生,同时未造成主要脏器的病理学改变,显示出较强的组织再生修复能力和良好的体内安全性。综上,Regesi-CS(1%-1%)水凝胶在体内慢性创面的治疗中展现出了良好的抗感染和促修复效果,具有较大的临床应用潜力。

图6. Regesi-CS水凝胶对MRSA感染的糖尿病小鼠创面愈合的影响


图8. 创面组织的CD31和α-SMA免疫组化染色
2023年11月13日,该工作以“Multifunctional Regeneration Silicon-Loaded Chitosan Hydrogels for MRSA-Infected Diabetic Wound Healing”为题发表在《Advanced Healthcare Materials》上。文章第一作者是四川大学华西口腔医学院毕业,现工作于中日友好医院口腔医学中心的徐静晨博士和南方医科大学口腔医院的林瑶博士,通讯作者为四川大学华西口腔医学院彭强研究员和陈嵩教授。该研究得到国家自然科学基金(No. 81973261)和中央高水平医院临床科研业务费(2023-NHLHCRF-BQ-36)的资助。
原文链接:
https://doi.org/10.1002/adhm.202303501
相关进展
中科院化学所张军/田卫国、国家纳米中心孙斐婓 AFM:纤维素基Janus智能敷料 - 用于糖尿病伤口渗出液管理与可视化监测
浙江大学杜永忠教授团队 Adv. Sci.:细胞外基质水凝胶嵌合脂肪来源间充质干细胞外泌体用于促进晚期糖尿病创面愈合和皮肤再生
西南交通大学周绍兵教授、向韬副教授团队 Adv. Healthc. Mater.: 用于糖尿病伤口的多功能水凝胶
武汉大学张先正教授团队《Nano Lett.》:双管齐下的微生物凝胶递送NO和O₂促进糖尿病伤口愈合
高分子科技原创文章。欢迎个人转发和分享,刊物或媒体如需转载,请联系邮箱:info@polymer.cn
欢迎专家学者提供稿件(论文、项目介绍、新技术、学术交流、单位新闻、参会信息、招聘招生等)至info@polymer.cn,并请注明详细联系信息。高分子科技®会及时推送,并同时发布在中国聚合物网上。
欢迎加入微信群 为满足高分子产学研各界同仁的要求,陆续开通了包括高分子专家学者群在内的几十个专项交流群,也包括高分子产业技术、企业家、博士、研究生、媒体期刊会展协会等群,全覆盖高分子产业或领域。目前汇聚了国内外高校科研院所及企业研发中心的上万名顶尖的专家学者、技术人员及企业家。
申请入群,请先加审核微信号PolymerChina(或长按下方二维码),并请一定注明:高分子+姓名+单位+职称(或学位)+领域(或行业),否则不予受理,资格经过审核后入相关专业群。