壳聚糖凝胶有什么作用《Bioactive Materials》:海藻酸钠/壳聚糖双组分多功能凝胶用于伤口护理

新闻资讯2026-04-24 01:30:09

消化道肿瘤和癌前病变的内镜粘膜下剥离术(ESD)需要粘膜下液垫(SFC)进行剥离前的粘膜隆起,以及包括伤口闭合和术后快速愈合在内的伤口护理。目前的SFC材料以及用于ESD后创面护理的材料和/或方法具有单一的治疗效果,并存在相应的缺点,如易分散、持续时间短、止血能力弱和修复功能不足。因此,非常需要设计既可用作 SFC 材料又可用作伤口护理的材料,但这仍然是一个巨大挑战。


来自四川大学华西医院的解慧琪团队报道了一种由基于马来酰亚胺的氧化海藻酸钠和巯基羧甲基壳聚糖制备的双组分原位水凝胶,其凝胶化主要基于“点击”化学和席夫碱反应。该水凝胶凝胶化时间短、组织粘附性好、止血性能好、生物相容性好。大鼠皮下超声模型证实了 AM 溶液具有合适的粘膜隆起高度和持久维持时间的能力。体内/体外兔肝出血模型证明了水凝胶在快速止血和预防迟发性出血方面的作用。犬食管 ESD 模型证实,原位水凝胶提供了良好的粘膜提升和伤口闭合效果,并通过加速 ESD 后上皮再形成和 ECM 重塑显着加速伤口愈合。双组分原位水凝胶在胃肠道 ESD 中表现出巨大潜力。相关工作以题为“Multifunctional two-component in-situ hydrogel for esophageal submucosal dissection for mucosa uplift, postoperative wound closure and rapid healing”的文章发表在2023年4月16日的国际著名期刊《Bioactive Materials》


壳聚糖凝胶有什么作用《Bioactive Materials》:海藻酸钠/壳聚糖双组分多功能凝胶用于伤口护理_https://www.jmylbn.com_新闻资讯_第1张


1. 创新型研究内容

本研究制备了具有胃肠道 ESD 个性化特性的多功能双组分原位水凝胶,并对其化学结构、流变学、凝胶形成时间、形态、溶胀行为、粘附性、体外/体内系统地表征了生物相容性、粘膜提升作用、止血、伤口闭合和治疗效果。所有结果表明,原位水凝胶伤口敷料在胃肠道 ESD 治疗方面具有巨大的临床潜力。图1为本研究中犬食管ESD的材料改性、水凝胶制备及应用过程示意图。两种生物大分子SA和CMCS按照图1所示的路径进行修饰和接枝,分别得到两种衍生物:马来酰亚胺基氧化海藻酸盐(AM)和巯基羧甲基壳聚糖(CS)。衍生物通过 FTIR 和 1H NMR 进行表征。FTIR 和 1H NMR 光谱表明,马来酰亚胺基团 (-Mal) 和巯基 (-SH) 分别成功接枝到 ADA 和 CMCS 上。AM中的马来酰亚胺基团和CS中的巯基的取代度(DS)分别约为27.29%和48.2%。


壳聚糖凝胶有什么作用《Bioactive Materials》:海藻酸钠/壳聚糖双组分多功能凝胶用于伤口护理_https://www.jmylbn.com_新闻资讯_第2张

图1 多功能水凝胶设计原理及其在犬食管ESD中的应用示意图


AxCy (x, y = 3, 4, 5, 6, 7)的凝胶(AxCy公式中,Ax和Cy分别是AMx和CSy的缩写,x, y = 3, 4, 5, 6,图 7 分别表示 AM 或 CS 的 3 wt%、4 wt%、5 wt%、6 wt% 和 7 wt% 的质量百分比)通过混合等体积的 AM 和 CS 获得(图 2)。多个分子键归因于水凝胶的形成。CS中的-SH基团可以通过迈克尔加成反应与AM中的-Mal基团形成稳定的硫醚键,该反应在几秒钟内发生。ADA 中的醛基可以与 CS 中的伯胺基 (-NH2) 形成酰亚胺键。此外,CS溶液中的Na2B4O7(硼砂)可分解为B(OH)4-和B(OH)3,碱性环境加速迈克尔加成反应。同时,-SH分解出的-S-也可以相互反应生成二硫键(-S-S-)。此外,多糖中的醇羟基与 B(OH)4- 之间的硼酸酯-二醇键也可以加速凝胶化。多重交联加强了水凝胶内部的互穿网络(图 1),导致稳定的凝胶形成(图2)。水凝胶的颜色随着AM的增加而加深,这可能归因于发生席夫碱反应形成的酰亚胺键,并随着组数的增加而加深。此外,凝胶的颜色程度还受凝胶化速率的影响。-Mal 和 -SH 之间的迈克尔加成反应是凝胶形成的限速步骤,在两组接触时立即发生。AM7和CS7分别富含-Mal和-SH基团,可以在两种溶液接触的界面快速胶化,从而阻止两种溶液的进一步接触,减少更多亚胺键的形成;因此,可以看出 A7C3 凝胶呈现比 A7C7 凝胶更深的棕色。


壳聚糖凝胶有什么作用《Bioactive Materials》:海藻酸钠/壳聚糖双组分多功能凝胶用于伤口护理_https://www.jmylbn.com_新闻资讯_第3张

图2 AM 和 CS 组成的水凝胶的形态和理化性质


水凝胶的组织粘附性通常是通过水凝胶对猪皮肤的粘附性来评价的。具体而言,在去除表面油脂的猪皮上原位形成水凝胶,凝胶稳定后,在皮肤上施加不同方向的力(拉伸、弯曲、挤压、扭转),观察水凝胶的附着力。水凝胶到皮肤上(图 3)。从结果来看,猪皮上的凝胶即使经历反复的各向异性力,仍能牢固地粘附在猪皮上,表现出良好的组织粘附性。胃肠道是一个 pH 值范围很广 (1–7.5) 的环境。为了验证水凝胶在不同pH环境下的稳定性和组织粘附性,将粘附有水凝胶的猪皮肤分别浸入稀盐酸溶液(pH = 1.2)和PBS溶液(pH = 7.4)中。为了更好地模拟水凝胶在胃肠道蠕动情况下的粘附,将浸入不同 pH 值溶液中的凝胶粘附皮肤以 60 rpm/min 的速度进行振动,72 小时后,与之前一样,各向异性的力是应用于皮肤观察水凝胶对猪皮肤的粘附性。在实验条件下,两组皮肤表面的凝胶都保持牢固的粘附,没有脱落。但PBS组凝胶在浸泡72 h后表面部分破裂脱落。HCl组的凝胶形态保持完好,但体积较初始状态有所下降,这可能是由于摇床振动和降解引起的机械力破坏。


壳聚糖凝胶有什么作用《Bioactive Materials》:海藻酸钠/壳聚糖双组分多功能凝胶用于伤口护理_https://www.jmylbn.com_新闻资讯_第4张

图3 水凝胶组织粘附的体外评估


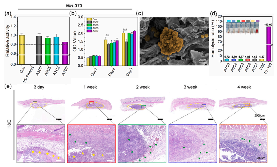
水凝胶用作组织密封剂应用的先决条件是良好的生物相容性,包括细胞相容性、血液相容性和组织相容性。 本研究用NIH-3T3细胞来评估水凝胶的细胞相容性。将细胞与水凝胶提取物共培养,通过CCK-8检测评估水凝胶的毒性和细胞在提取物中的增殖趋势。此外,将细胞接种到水凝胶上,分别通过活/死染色和扫描电镜检测凝胶上细胞的死亡和生长形态。经检测,提取物中各组细胞在提取物中孵育24h后的存活率均大于80%,即提取物无明显毒性(图4)。根据第1天至第3天的吸光度,提取物中的细胞随时间整体呈增殖趋势。第 1 天,凝胶组的增殖速度比 TCP 组快。第2天和第3天,水凝胶组的增殖趋势与TCP组相似,除A3C7组外无显着差异。将 NIH-3T3 细胞以不同质量百分比接种到水凝胶表面 3 天后,活/死染色证实细胞没有发生显着死亡。通过SEM观察在水凝胶上孵育3天的细胞的生长形态。细胞在水凝胶上的生长模式显示细胞呈圆形,呈聚集状生长。细胞相容性评价证实该水凝胶无明显细胞毒性;水凝胶的低亲和力预示着凝胶的防粘连特性。


壳聚糖凝胶有什么作用《Bioactive Materials》:海藻酸钠/壳聚糖双组分多功能凝胶用于伤口护理_https://www.jmylbn.com_新闻资讯_第5张

图4 水凝胶的生物相容性评价


用于止血的材料的先决条件是良好的血液相容性。因此,水凝胶的血液相容性通过使用 5% 兔血稀释液的体外溶血试验进行评估。测试结果表明,五种水凝胶的宏观颜色均为浅黄色,与NC组(PBS)相似,而P.C.组(0.1% TrtonX-100)呈鲜红色(图 5)。各组水凝胶的溶血率均小于5%,与NC组接近,远低于P.C.组。因此,该凝胶表现出良好的血液相容性


壳聚糖凝胶有什么作用《Bioactive Materials》:海藻酸钠/壳聚糖双组分多功能凝胶用于伤口护理_https://www.jmylbn.com_新闻资讯_第6张

图5 单一水凝胶组分的粘度及其对大鼠皮下隆起效果的影响


本研究进一步研究了原位水凝胶的体内/体外止血特性,随后探索了水凝胶在犬食管闭合/伤口愈合中的潜在应用。通过采用兔肝外伤模型(体外)(图6)和内窥镜辅助微创兔肝止血模型(体内)检测原位水凝胶的止血行为。未处理组和市售纤维蛋白胶作为对照。记录失血量和出血时间。兔肝外伤模型1中,未处理组滤纸上出现较大血迹,肝脏失血量为0.945±0.161g。纤维蛋白胶组滤纸上的血迹面积均小于未处理组和A7C3凝胶组,失血量为0.603±0.040g。A7C3凝胶组的血染面积小于未处理组,但略大于纤维蛋白胶组,失血量为0.658±0.075 g(图6c)。未处理组止血时间最长,为152.7±17.5s,而远长于纤维蛋白胶组和A7C3凝胶组的止血时间分别为78.00±29.21s和91.33±16.65s,无显着差异。


壳聚糖凝胶有什么作用《Bioactive Materials》:海藻酸钠/壳聚糖双组分多功能凝胶用于伤口护理_https://www.jmylbn.com_新闻资讯_第7张

图6 兔肝止血手术过程示意图和未处理组和血纤蛋白胶、水凝胶止血后的止血效果图


本研究将 AM7 溶液用作犬食管 ESD 的 SFC,并评估其在食管粘膜下层的提升效果。犬食管 ESD 手术是在便携式内窥镜系统的帮助下进行的(图 7)。简而言之,用活检钳在食管内放置一根消过毒的橡皮筋(直径 1.5 cm)模拟病灶定位,并用电刀在“病灶”周围做标记,然后将 50 μL AM 溶液注入使用一次性内窥镜注射针标记区域的粘膜下层。通过植入的尺子观察粘膜隆起高度的变化。临床粘膜注射GFI用作对照。如图7c所示,粘膜在 GFI 注射后显示出广泛的峰值升高。而在注射 AM7 溶液后,粘膜呈凸峰抬高。15 min后,GFI组粘膜隆起峰因GFI粘膜下层扩散而趋于扁平,并伴有粘膜皱襞出现,而AM7组隆起高度无明显变化。30 min后,GFI组粘膜隆起峰消失,粘膜皱襞明显,而AM7溶液组注射后仍保持良好的粘膜隆起效果,与初始高度相比无显着差异。


壳聚糖凝胶有什么作用《Bioactive Materials》:海藻酸钠/壳聚糖双组分多功能凝胶用于伤口护理_https://www.jmylbn.com_新闻资讯_第8张

图7 犬食管ESD手术及AM溶液对犬食管粘膜下隆起效果的评价


为了研究A7C3凝胶在犬食管ESD的应用,本研究采用AM7溶液作为SFC材料,ESD后将CS3溶液喷洒在创面,与AM7溶液原位凝胶化,封闭创面。手术示意图及流程见图8。具体而言,先将AM7溶液通过一次性内窥镜注射针注射到粘膜下层标示“病灶”的区域,再注射到病灶的粘膜层。用电凝刀解剖该区域,此时可以看到粘膜下层中暴露的 AM7 溶液。随后,将 CS3 溶液喷洒在伤口上,与 AM7 溶液接触后可立即原位胶化,将伤口与 GI 环境隔离开来。相反,对于粘膜下层发生的病变,如早期粘膜下层肿瘤,应从创面清除血迹和残留的SFC材料(AM7溶液)以提供清晰的手术视野,然后填充伤口用新鲜的 AM7 溶液伤口以促进凝胶形成。原位凝胶的术后伤口闭合能力可能源于 AM 溶液和 CS 溶液之间的快速点击交联能力,以及组织粘附特性。


壳聚糖凝胶有什么作用《Bioactive Materials》:海藻酸钠/壳聚糖双组分多功能凝胶用于伤口护理_https://www.jmylbn.com_新闻资讯_第9张

图8 犬食管ESD多功能原位水凝胶的评价


I/III 型胶原蛋白的比例及其在伤口愈合过程中的排列对组织的无疤痕愈合具有重要影响。术后第28天对各组食管组织进行天狼星红染色。如图9所示,GFI组、AM7组和GFI+CS3组损伤区域的天狼星红染色显示I型胶原蛋白占优势,胶原纤维的排列形态与H&E染色观察到的一致。相反,在A7C3凝胶组中,III型胶原蛋白增加(绿色染色),I型和III型胶原蛋白以不规则的方式互换排列,这与正常食管组织相似。使用 CT-FIRE 和 CurveAlign 软件算法进一步评估每组伤口的胶原结构,这些算法被开发用于分析组织学图像中的胶原纤维特性。从纤维结构分析,GFI、AM7和GFI+CS3组的胶原纤维表现出显着的伸长率和增加的单向排列,而A7C3凝胶组的胶原纤维则相反,呈现出类似于具有广泛指标的健康食道。具体而言,A7C3 凝胶处理的食管和正常食管都表现出错位,纤维长度减少,以及较短的胶原纤维数量增加。


壳聚糖凝胶有什么作用《Bioactive Materials》:海藻酸钠/壳聚糖双组分多功能凝胶用于伤口护理_https://www.jmylbn.com_新闻资讯_第10张

图9 伤口愈合后胶原蛋白形成的类型


2. 总结与展望

在这项研究中,通过混合两种衍生物 ADA-Mal (AM) 和 CMCS-SH (CS),制备了一系列快速胶凝 AxCy (x, y = 3, 4, 5, 6, 7) 水凝胶,基于“点击”化学中的迈克尔加成反应和席夫碱反应等。开发的原位凝胶同时解决了临床ESD中粘膜下注射材料易扩散和术后伤口闭合的问题。A7C3凝胶具有成胶时间短、组织粘附性好、理化性能和生物学性能(细胞相容性、血液相容性和组织相容性)较好的特点,可作为快速创面封闭剂。A7C3 凝胶的单一组分 AM7 (7 wt%) 溶液由于其合适的粘度被用作粘膜下注射溶液,而较低粘度的 CS3 (3 wt%) 溶液用于术后喷洒在创面和与 AM7 溶液交联形成凝胶并封闭伤口。研究证实,AM7溶液在大鼠皮下组织和犬食管粘膜下层均能保持足够的隆起高度和持续时间而不会消散,因此可作为临床使用SFC治疗ESD的替代方案。当喷涂的CS3溶液与暴露或回填的AM7溶液接触时,A7C3凝胶立即基于点击交联形成,起到密封伤口和止血的作用。体内外兔肝止血实验证实,A7C3原位水凝胶具有良好的创口封闭能力和止血效果,接近商品化纤维蛋白胶。此外,愈合后食管组织的H&E染色和天狼星红染色结果显示,水凝胶封闭的术后创面愈合效果更好,纤维化和瘢痕形成较少,恢复的食管组织更接近自然组织结构。总之,本研究制备的多功能原位水凝胶为ESD的临床治疗提供了一个有希望的候选


文章来源:

https://doi.org/10.1016/j.bioactmat.2023.04.015


入群交流

围绕再生医学研究方向,EFL公众号建有“学术交流群”,扫描下方二维码加小编微信即可入群交流~

壳聚糖凝胶有什么作用《Bioactive Materials》:海藻酸钠/壳聚糖双组分多功能凝胶用于伤口护理_https://www.jmylbn.com_新闻资讯_第11张