医疗耗材都有什么国家卫健委通知:全面配备这些医疗设备及耗材(附清单)

新闻资讯2026-04-23 23:58:00
医疗耗材都有什么国家卫健委通知:全面配备这些医疗设备及耗材(附清单)_https://www.jmylbn.com_新闻资讯_第1张

来源 | 医疗器械经销商联盟  中国科技新闻网 
编辑 | 十一酱


疫情防控常态化,医疗设备及耗材市场再扩大。(文末附核酸检测费用汇总)

   

   国家卫健委通知    

储备大量试剂及耗材


近期(2月8日),国家卫健委医政医管局最新发布了一则《关于印发全员新型冠状病毒核酸检测组织实施指南的通知》(以下简称《通知》)。

医疗耗材都有什么国家卫健委通知:全面配备这些医疗设备及耗材(附清单)_https://www.jmylbn.com_新闻资讯_第2张
《通知》中明确了对各地核酸检测的要求,以及对于核酸检测设备清单的详细说明。

值得注意的是,在检测人员以及建设设备上,国家卫健委要求:

检测人员和设备:新冠核酸检测人员24-25人,相关辅助人员15人,96孔核酸提取仪器4-6台,96孔PCR扩增仪器10-12台,A2型双人生物安全柜3个。配套使用的八通道移液器、板式离心机、涡旋混匀仪。


与此同时,各省分别建立10支核酸检测支援队。即:各省(区、市)党委政府可根据本省份情况,至少成立10支核酸检测支援队,每支核酸检测队按照日检测能力1万管储备相关物资,以承担支援本地区或其他省份的全员检测任务。核酸检测支援队所需物资应当单独配备,不得占用核酸检测支援队派出单位物资储备。

每个核酸检测志愿队单独配:

设备清单:

核酸提取仪(96孔):6台、荧光PCR扩增仪(96孔):12台、微量可调加样器:单通道(1-10µL、5-50µL、10-200µL、200-1000µL)4-5套、8通道3-4支;辅助设备:单管掌式离心机2-3台;8联管和/或96孔板离心机各2-3台;小涡旋混匀仪2-3台;多管旋涡混合仪1-2 台(用于采样管的整板振荡混匀);加样器架5个。


试剂清单:

核酸提取试剂。可供2-3万份样本检测。核酸提取试剂应当与核酸提取仪配套。

扩增检测试剂。至少两种,其中一种日常检测用试剂应当与提取试剂配套,分析敏感性(检测下限)≤500拷贝/mL,可供2-3万份样本检测。另外1-2种试剂应与日常检测试剂的扩增区域不同,且分析敏感性应当较日常检测用试剂敏感,如100-300拷贝/mL,用于日常检测试剂出现阳性时的复检确认。扩增试剂应当使用冷链运输箱运输。

其他。仪器校准用试剂盒;用于检测系统性能验证和室内质控的假病毒颗粒质控品等。


除了上述核酸检测所需的试剂耗材之外,还需要准备相应的防护用品,包括医用防护口罩(头戴式)、外科口罩、隔离衣、防护服,无粉乳胶手套,鞋套,面屏或护目镜,帽子、洗手液等,按每人每天一套配置2-3天用量。应按人员体型配置不同型号防护用品。

按照国家卫健委要求,500万人口以下的城市,应当储备2处以上可供核酸检测支援队使用的实验室或可改建的区域;500万人口以上的城市,应当储备5处以上可供核酸检测支援队使用的实验室或可改建的区域。每个实验室或可改建的区域应当至少可容纳5支检测队(每支队伍日检测量按1万管计算),并储备相关检测设备、试剂和耗材。

这也就意味着,随着全员核酸检测的落地,全国范围内核酸检测所需的试剂以及耗材的需求量也在不断地扩大。

并且,随着春节假期的结束,大批的返程核酸即将开始,各地检测点的核酸需求无疑也将很快开始。


       全员核酸落地       

第一批移动检测方案下发


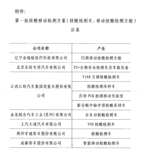
无独有偶,日前(2月10日),中国医学装备协会最新发布了一则《关于发布第一批核酸移动检测方案目录的公告》(以下简称《公告》)。


医疗耗材都有什么国家卫健委通知:全面配备这些医疗设备及耗材(附清单)_https://www.jmylbn.com_新闻资讯_第3张

《公告》中,中国医学装备对第一批核酸移动检测方案(核酸检测车、移动核酸检测方舱)目录进行了公布。

医疗耗材都有什么国家卫健委通知:全面配备这些医疗设备及耗材(附清单)_https://www.jmylbn.com_新闻资讯_第4张
第一批核酸移动检测方案(核酸检测车、移动核酸检测方舱)目录中有7家公司共10项移动核酸检测方案。显然,随着全员核酸时代的到来,移动核酸检测方案也已经成为了目前主流的检测方式。

1月20日国家卫健委网站发布《关于印发冬春季农村地区新冠肺炎疫情防控工作方案的通知》指出,返乡人员返乡需持7天内有效新冠病毒核酸检测阴性结果,返乡后实行14天居家健康监测,每7天开展一次核酸检测。

毫无疑问的是,继口罩、额温枪之后,核酸检测项目已经成为了医疗器械行业的又一大热门板块。


   疫情防控成常态    

全国核算检测费用一览


对于各地的核酸检测费用和政策情况,全面梳理如下:


北京市

北京市医保局明确,自1月28日起,调整“新型冠状病毒核酸检测”项目价格。单样本检测价格调整为80元/次;5个样本混合检测,每样本按不高于30元收费;10个样本混合检测,每样本按不高于20元收费。上述价格为最高指导价格,不得上浮,下浮幅度不限。


天津市

据天津发布消息,自1月29日起,天津下调公立医疗机构新冠病毒核酸检测。价格调整后,新冠病毒核酸检测最高价格将由每人份120元下调至80元;5个样本混合检测最高价格将由每样本40元下调至30元;10个样本混合检测最高价格将由每样本30元下调至20元。天津市医保局和天津市卫生健康委要求各有关医疗机构严格按照规定向患者提供服务并收取费用,规范自身价格行为,及时做好信息系统更新维护和价格公示等相关工作。


河北省

河北省医疗保障局、河北省卫生健康委员会明确,自2月10日起,河北医疗机构开展的新冠病毒核酸检测价格,单人份最高为80元;5个样本混合检测,每样本按不高于30元收费;10个样本混合检测,每样本按不高于20元收费。同时,河北各医疗机构将设置专门的窗口和区域,为单纯进行核酸检测的采样提供服务,并严格落实新冠病毒核酸检测收费相关政策,严禁违规收取相关费用。

另外,据北戴河区防控办消息,经北戴河区疫情防控工作领导小组研究,决定2月10日至2月26日(正月十五)期间,对外市来(返)北戴河区人员提供免费核酸检测服务。


山西省

2月5日,山西省医保局、省卫健委公布了新型冠状病毒核酸混合检测项目价格。公立医疗机构按照卫生健康部门技术要求实施混合检测时,5个样本混合检测每人次30元,10个样本混合检测每人次20元(含核酸检测试剂,适用于愿检尽检的大人群样本筛查)。

2月7日起,山西省医保局公布关于明确新型冠状病毒单纯核酸检测不得收取诊察费的通知,针对不以疾病诊疗为目的的新型冠状病毒核酸检测(单纯核酸检测),不得收取门诊诊察费(含方便门诊和基层卫生服务机构收取的一般诊疗费)。


内蒙古自治区

内蒙古自治区医疗保障局明确,自2月3日起,内蒙古自治区新冠病毒核酸1人1检测项目价格由110元/次,调整为80元/次。新冠病毒核酸10合1混采检测每人次15元,新冠病毒核酸5混1检测每人次25元。新冠病毒核酸10合1混采检测和5混1检测适用于相关检测机构进行大规模人群快速筛查时收取。

2月3日,赤峰市新冠肺炎疫情防控工作指挥部表示,返乡人员的核酸检测费用由属地旗县区政府承担。


辽宁省

辽宁省医疗保障局规定,自2月3日起,各地指定开展新型冠状病毒核酸检测的公立医疗机构,针对新型冠状病毒核酸检测价格每项不得超过80元(含检测试剂和提取试剂)。盘锦、辽阳等市为提高检测效率,降低检测费用新增“5合1”和“10合1”新冠病毒核酸检测项目,其中“5合1”(即5个样本混合检测一次)30元/人份,“10合1”(即10个样本混合检测一次)20元/人份。


吉林省

吉林省医保局在去年6月份发布消息,已将新型冠状病毒核酸检测医疗服务项目及相关耗材纳入吉林省基本医疗保险支付范围。吉林省社会医疗保险管理局负责信息系统数据库更新维护,各地医保部门要认真做好费用结算、监管和审核等工作。


黑龙江省

1月31日,黑龙江省应对疫情工作领导小组指挥部办公室明确了春节前后对政府组织的核酸检测人员免费范围。

一是全省各级政府组织的辖区内常住居民和外籍在黑龙江省人员开展新冠肺炎病毒核酸检测暂免收费;二是全省中高风险地区所有人员检测暂免收费;三是省外中高风险地区来我省人员自愿申请检测的暂免收费;四是外出务工返乡人员自愿申请检测的暂免收费。据了解,新冠肺炎病毒核酸检测暂免收费自1月15日起执行,终止时间原则上到2月20日。

据央视新闻报道,黑龙江绥化北林区,自2月13日起至2月20日,对区应对疫情工作指挥部组织的辖区内常住居民和外地户籍在北林区人员、中高风险地区来北林区人员自愿申请检测人员、外出务工返乡人员自愿申请检测人员,进行新冠肺炎病毒核酸检测暂免收费。


上海市

据上海发布消息,根据国务院联防联控机制关于加强冬春季新冠肺炎疫情防控工作相关部署,本市自2021年1月30日零时起,将公立医疗机构开展的核酸单样本检测项目价格由120元下调至80元。


江苏省

江苏省医疗保障局、卫生健康委规定,自2月2日起,新型冠状病毒核酸检测(PCR法)收费标准由120元/次下调至80元/次;新型冠状病毒核酸检测(PCR法,指混合检测,限政府指定的大规模人群筛查)收费标准为20元/次;新型冠状病毒抗体(包括总抗体、IgM、IgG)检测收费标准由 40元/次下调至30元/次。


浙江省

浙江省医疗保障局、卫生健康委员会明确,自1月1日起,单独设立新型冠状病毒核酸检测项目,试行价格为80元/次。降低新型冠状病毒IgG抗体(包括总抗体)检测和新型冠状病毒IgM抗体检测项目价格,调整后的试行价格均为20元/次。此外,为降低检测费用,对春运期间低风险地区出行人员,按自愿原则可采取混采技术开展核酸检测。其中,公立医疗机构以混采技术开展的核酸检测,每样本收费不高于20元。


安徽省

2月9日,安徽省发展改革委、安徽省卫生健康委联合多部门下发通知,规定新冠病毒核酸检测收费标准由每人次60元下调为每人次50元,检测试剂另外收费,零差率销售。检测机构在开展核酸检测服务时一律不得收取加急费。

明确自愿检测人员新冠病毒多样本混合核酸检测收费标准:5个样本混合核酸检测费为每人次30元(含检测试剂),10个样本混合核酸检测费为每人次20元(含检测试剂)。此外,针对不以疾病诊疗为目的的新型冠状病毒核酸检测(单纯核酸检测),不得收取门诊诊查费(含方便门诊和基层卫生服务机构收取的一般诊疗费)。


福建省

据福建省医疗保障局消息,1月5起福建新冠病毒核酸1人1检测项目价格调整为每人次80元,新冠病毒核酸10合1混采检测每人次15元,新冠病毒核酸5混1检测每人次30元。新冠病毒核酸10合1混采检测和5混1检测适用于相关公立医疗机构进行大规模人群快速筛查时收取。新冠病毒核酸检测收费项目为疫情期间临时收费政策,疫情结束后自行废止。


江西省

据江西本地宝1月26日消息,江西省核酸检测、抗体检测的费用包括医疗服务价格、试剂盒。试剂盒属于公立医疗机构自行采购的,可允许在医疗服务价格项目外收费。目前核酸检测、抗体检测总费用暂未全省统一定价。


山东省

据山东发布2月14日消息,自2月11日起,山东各级公立医疗机构要设置专门的窗口和区域,为单纯进行核酸检测的采样提供服务,不收取挂号费和门诊诊察费(一般诊疗费)。

新型冠状病毒核酸检测医保支付标准检测费为每人次60元和医疗机构实际采购检测试剂的价格,严重急性呼吸综合征冠状病毒抗体测定IgG和IgM每项为25元和医疗机构实际采购检测试剂的价格。按照卫生健康部门技术要求和标准进行混合核酸检测时,5个样本混检检测费用为每人次30元,10个样本混检检测费用为每人次20元,不得另外收取检测试剂等其他费用。


河南省

2月7日,据大河网消息,河南省各级疾控机构对自愿检测人员开展新型冠状病毒核酸检测和抗体测定服务,其收费标准按最高限价管理,收费单位不得上浮,下调幅度不限。收费标准不含检测试剂价格(新型冠状病毒核酸检测标本混采除外),检测试剂价格按疾控机构实际购进价销售,不得加价销售。由财政补助资金采购或慈善捐赠的试剂不得收费。

各疾控机构新冠病毒检测收费标准具体为:新型冠状病毒核酸检测(标本单采)60元/人次,新型冠状病毒核酸检测(标本混采)20元/人次,新型冠状病毒抗体测定胶体金法5元/次,新型冠状病毒抗体测定化学发光法20元/次。


湖北省

湖北省医保局、湖北省卫健委要求,从2月6日起,居民单纯进行新冠病毒核酸检测无需挂号,医疗机构不得收取挂号费和门诊诊察费;医疗机构要设置专门的窗口和区域,为单纯进行核酸检测的居民提供采样服务;严格落实新型冠状病毒核酸检测收费政策,即核酸检测项目最高限价为80元/次,抗体检测项目最高限价为25元/项,上述价格为政府指导价,不得上浮,下浮不限。


湖南省

湖南省发展和改革委员会、湖南省财政厅明确,自2月10日起,湖南新型冠状病毒核酸检测收费标准调整为80元/人次。根据疫情需要,进行大规模人群筛查时,按照相关技术要求和标准实施混合检测,5个样本混合检测,收费标准为30元/人次;10个样本混合检测,收费标准为20元/人次。

此外,有关部门要求,疾病预防控制机构应当及时做好新型冠状病毒核酸检测收费标准调整工作,并严格执行收费公示制度,在收费场所显著位置公示收费项目、收费标准、收费依据等,不得擅自提高收费标准、扩大收费范围。


广东省

广东省卫生健康委1月29日下发通知,明确全省不再收取新冠病毒核酸检测挂号费,要求安排足够工作人员在夜间和周末开展核酸检测工作,有序做好春运期间群众出行核酸检测工作,全力满足广大群众新冠病毒检测需求。


广西壮族自治区

据《广西日报》2月5日消息,广西采取多人标本混合检测的每人次费用为20元,与单人核酸检测价格相比,每人次费用降低近60元。此外,广西自治区医保局明确要求单纯进行新冠病毒核酸检测(包括混检)的,医疗机构不允许收取门诊诊查费,群众仅需支付对应的检测费用;对部分地区乡镇不具备检测条件的,检测人员可在本地乡镇卫生机构进行采样,由采样机构代收费用并送至县级医疗卫生机构开展检测,群众在本地即可领取检测报告。


海南省

据海南省医保局、卫健委要求自2021年2月7日起“新型冠状病毒核酸检测(包括核酸检测价格与体外诊断试剂盒费用)”收费项目最高指导价从98元/人次调整为80元/人次。同时,根据疫情需要进行大规模人群筛查的核酸混合检测时,5个样本混合检测,每样本按不高于 30元/人收费;10个样本混合检测,每样本按不高于20元/人收费。


重庆市

根据重庆市医疗保障局印发的《关于修订新型冠状病毒相关检测价格项目的通知》,新型冠状病毒核酸检测最高限价为50元/次(不含体外诊断试剂盒),新型冠状病毒抗体测定最高限价为25元/项(不含体外诊断试剂盒)。该价格自2020年6月17日起施行,疫情结束自行废止。


四川省

四川省医疗保障局明确,自2月11日起,四川省管公立医疗机构“病原体核糖核酸扩增定性检测-新型冠状病毒(5混1)”和“病原体核糖核酸扩增定性检测-新型冠状病毒(10混1)”收费标准分别为23元/人次和18元/人次(均含检测试剂等耗材),且为全省最高限价。


贵州省

2月10日,贵州省医疗保障局发布消息,贵州省医疗保障局、贵州省卫生健康委员会联合要求,医疗机构需设置专门的窗口和区域,为单纯进行核酸检测的采样提供采样服务,无需挂号。针对单纯的新型冠状病毒核酸检测,医疗机构不得收取挂号费和门诊诊查费,严格落实新型冠状病毒核酸检测收费政策。

此前,据央广网2月4日消息,贵州省应对新冠肺炎疫情防控领导小组办公室发布通告,要求贵州各核酸检测机构调整核酸检测费用,执行每次检测费用不高于80元(含试剂等所有费用)的规定,并对省外务工返乡农村户籍人员落实优惠政策。严格执行返乡务工人员核酸检测优惠政策,2021年1月14日至3月8日期间,贵州省农村户籍的外省低风险地区返乡务工人员每次核酸检测个人需支付30元,共可享受2次优惠。


云南省

云南省医保局规定,自2月8日起,现行“新冠病毒核酸检测”项目检测费用最高价格标准由65元/次调整为不超过55元/次,检测费用和向患者收费的耗材总费用不超过80元/次。医保支付政策等按照《云南省医疗保障局关于公布新冠病毒核酸检测等两项医疗服务项目临时价格和医保支付政策的通知》执行。


西藏自治区

西藏自治区医保局明确,自1月29日起,西藏公立医疗机构新冠病毒核酸检测项目价格和新冠病毒抗体检测价格已进行调整。全区三级公立医疗机构新冠病毒核酸检测价格从200元/人次降至80元/人次,二级及二级以下公立医疗机构降至72元/人次(均含检测试剂);新冠病毒抗体检测价格从100元/人次降至40元/人次。

此外,自2月1日起,前来西藏自治区人民医院就诊的贫困群众(建档立卡户)和长期需要在医院做血液透析的患者,将可以免费接受核酸检测。


陕西省

陕西省医疗保障局要求,自2月1日起陕西省公立医疗机构按照相关规定开展的新冠病毒核酸检测价格调整为每人次最高限价80元(含检测试剂),下浮不限。按照卫生健康部门技术要求和标准实施混合检测时,5个样本混合检测每人次30元,10个样本混合检测每人次15元。政府或企业、慈善机构等提供或捐赠试剂的,公立医疗机构继续按照此前规定,收取每人次50元检测服务费。此外,新冠病毒抗体检测收费政策不变,每人次最高限价25元(不含检测试剂)。新型冠状病毒检测项目按规定纳入医保支付范围。


甘肃省

甘肃省医疗保障局明确自2月1日起,新冠病毒核酸检测价格项目为全省最高限价,执行机构为全省疾控检测机构、医疗机构。新冠病毒核酸检测最高限价为80元/次,所属医保支付类别为丙类。医疗机构必须通过甘肃省医用耗材阳光采购平台采购新冠病毒核酸检测试剂。


青海省

据青海日报1月21日消息,青海省医保局明确,调整病原体核糖核酸扩增定性检测和冠状病毒(变异株)抗体测定项目最高限价,三级医疗机构分别为80元/项和40元/项,二级医疗机构分别为65元/项和32元/项,一级医疗机构分别为55元/项和28元/项。此前,病原体核糖核酸扩增定性检测和冠状病毒(变异株)抗体测定医疗服务的最高限价,分别为120元/项和50元/项。政策自1月25日起执行。

此外,按照卫生健康部门技术要求和标准实施混合检测时,5个样本混合检测每人次40元;10个样本混合检测每人次30元。新冠病毒核酸检测5个样本混合检测和10个样本混合检测,适用于相关公立医疗机构进行大规模人群快速筛查时收取。


宁夏回族自治区

宁夏回族自治区医保局发布消息,2月1日起,公立医疗机构按照相关规定开展的新型冠状病毒核酸检测价格调整为三级医院每人次最高限价80元,二级医院每人次最高限价75元,均含检测试剂,下浮不限。

属于政府调拨、社会捐赠的检测试剂,按照每人次60元收取检测费,不得向接受检测人员收取检测试剂费用。

按照卫生健康部门技术要求和标准实施混合检测时,5个样本混合检测每人次30元,10个样本混合检测每人次15元(均含检测试剂,适用于大人群样本快速筛查)。新型冠状病毒核酸检测试剂在自治区采购平台已调整为最新挂网价,医疗机构必须通过自治区医用耗材阳光采购平台采购新型冠状病毒核酸检测试剂。


新疆维吾尔族自治区

2月8日,新疆自治区医疗保障工作电视电话会议明确,新疆再次调整新冠病毒核酸检测医疗服务项目政府指导价,核酸检测价格降低至现行的单人单管80元/人次;5合1混合检测19元/人次;10合1混合检测11元/人次,助力实现“应检尽检、愿检尽检”。

医疗耗材都有什么国家卫健委通知:全面配备这些医疗设备及耗材(附清单)_https://www.jmylbn.com_新闻资讯_第5张

医疗耗材都有什么国家卫健委通知:全面配备这些医疗设备及耗材(附清单)_https://www.jmylbn.com_新闻资讯_第6张

医疗耗材都有什么国家卫健委通知:全面配备这些医疗设备及耗材(附清单)_https://www.jmylbn.com_新闻资讯_第7张


医疗耗材都有什么国家卫健委通知:全面配备这些医疗设备及耗材(附清单)_https://www.jmylbn.com_新闻资讯_第8张

点击“阅读原文”,进入医信通直采商城