医疗康复包括什么【医疗法规】国家卫生健康委办公厅关于印发康复治疗专业人员培训大纲(2023年版)的通知

新闻资讯2026-04-23 23:44:14
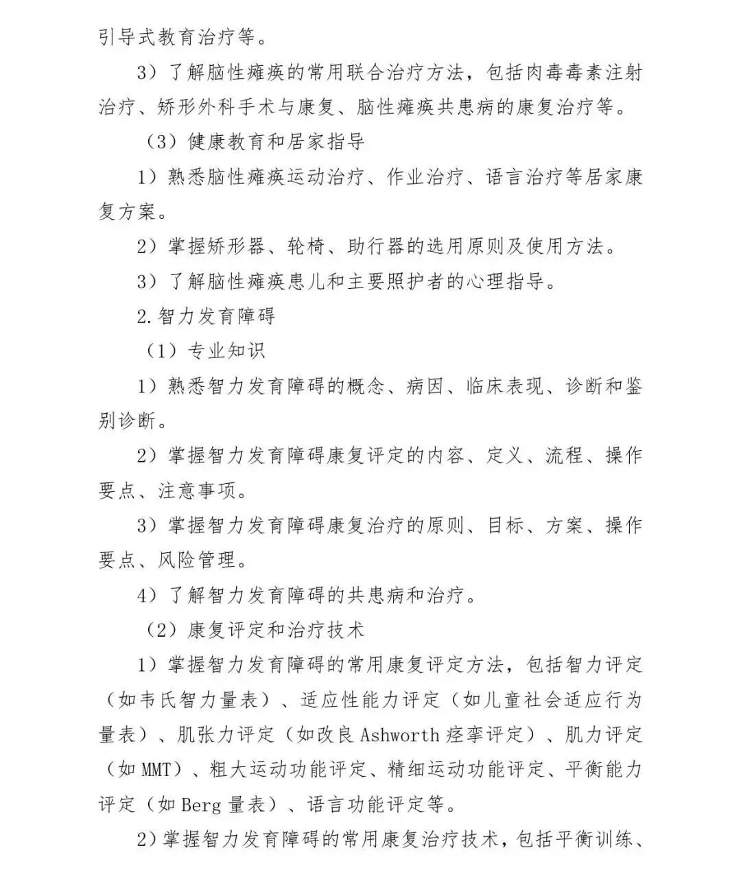
医疗康复包括什么【医疗法规】国家卫生健康委办公厅关于印发康复治疗专业人员培训大纲(2023年版)的通知_https://www.jmylbn.com_新闻资讯_第1张

康复治疗专业人员培训大纲

(2023年版)

一、培训目标


医疗康复包括什么【医疗法规】国家卫生健康委办公厅关于印发康复治疗专业人员培训大纲(2023年版)的通知_https://www.jmylbn.com_新闻资讯_第2张

根据《常用康复治疗技术操作规范》,通过系统培训,使康复治疗专业人员能够掌握从事康复治疗工作的基本理论知识和基本操作技能,掌握常见疾病功能障碍的康复评定方法和康复治疗技术,具备良好的职业道德素养、沟通交流能力、人文关怀意识,能够提供专业的、规范的康复治疗服务。

医疗康复包括什么【医疗法规】国家卫生健康委办公厅关于印发康复治疗专业人员培训大纲(2023年版)的通知_https://www.jmylbn.com_新闻资讯_第3张


二、培训对象


医疗康复包括什么【医疗法规】国家卫生健康委办公厅关于印发康复治疗专业人员培训大纲(2023年版)的通知_https://www.jmylbn.com_新闻资讯_第4张

医疗机构新入职康复治疗专业人员、转岗后将从事康复治疗工作的人员、在岗的初级及以下专业技术职称的康复治疗专业人员。

医疗康复包括什么【医疗法规】国家卫生健康委办公厅关于印发康复治疗专业人员培训大纲(2023年版)的通知_https://www.jmylbn.com_新闻资讯_第5张


三、培训时间

医疗康复包括什么【医疗法规】国家卫生健康委办公厅关于印发康复治疗专业人员培训大纲(2023年版)的通知_https://www.jmylbn.com_新闻资讯_第6张

1

基础培训

包括基本理论知识、常用康复评定方法和常用康复治疗技术,培训时间为10天,共60学时。

2

专业培训

包括常见疾病功能障碍的康复治疗相关专业理论知识与技能培训,培训时间为50天,共300学时。

医疗康复包括什么【医疗法规】国家卫生健康委办公厅关于印发康复治疗专业人员培训大纲(2023年版)的通知_https://www.jmylbn.com_新闻资讯_第7张


四、培训方式和方法


医疗康复包括什么【医疗法规】国家卫生健康委办公厅关于印发康复治疗专业人员培训大纲(2023年版)的通知_https://www.jmylbn.com_新闻资讯_第8张

1

培训方式

培训采取理论知识培训和临床实践能力培训相结合的方式。

2

培训方法

可采用课堂讲授、小组讨论、操作示教、情景模拟、个案治疗等培训方法。

医疗康复包括什么【医疗法规】国家卫生健康委办公厅关于印发康复治疗专业人员培训大纲(2023年版)的通知_https://www.jmylbn.com_新闻资讯_第9张


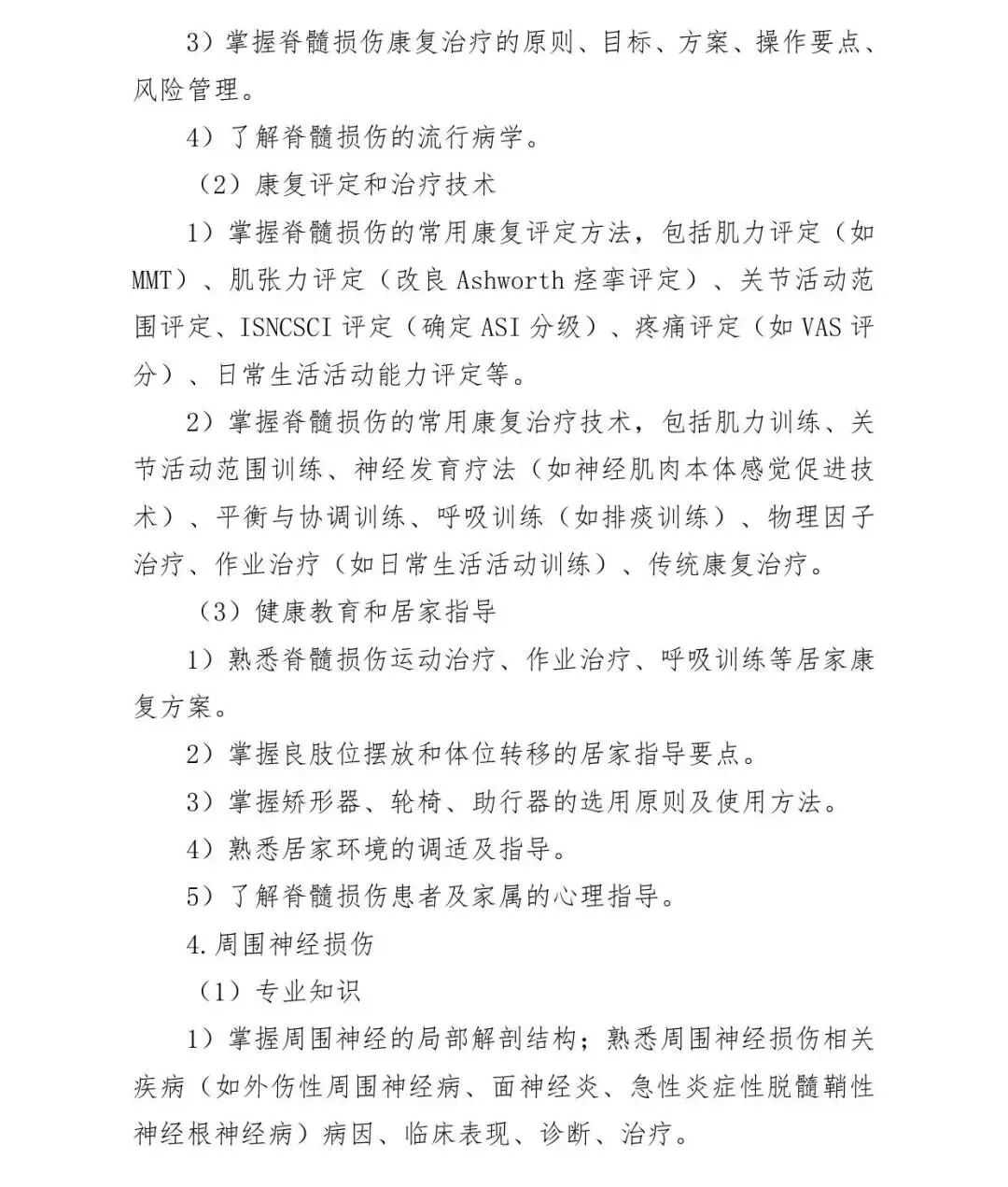
五、培训内容和要求


医疗康复包括什么【医疗法规】国家卫生健康委办公厅关于印发康复治疗专业人员培训大纲(2023年版)的通知_https://www.jmylbn.com_新闻资讯_第10张

1

基础培训

1.基本理论知识培训

(1)法律法规:熟悉《中华人民共和国基本医疗卫生与健康促进法》《中华人民共和国传染病防治法》《突发公共卫生事件应急条例》《医疗废物管理条例》等相关法律法规。

(2)规范标准:掌握《常用康复治疗技术操作规范》《四肢骨折等9个常见病种(手术)早期康复诊疗原则》等康复治疗规范要求。

(3)规章制度:掌握康复治疗工作相关规章制度、康复治疗岗位职责及工作流程,如多学科诊疗制度、康复医学医疗质量管理制度、医院感染管理制度、设备安全管理制度、康复治疗工作流程等。

(4)康复治疗概述:掌握康复、康复医学、康复治疗等概念,掌握解剖学、运动学等康复医学基础知识,掌握康复治疗原则、康复治疗方案与实施等内容,了解康复医疗工作现状及进展。

(5)康复治疗风险管理:掌握患者易发风险(如电击伤或电流伤、灼伤、过敏反应、跌倒、骨折、肺栓塞、体位性低血压等)的识别、评估、防范措施、应急预案,掌握不良事件的预防与处理等。

(6)康复治疗文书:掌握康复治疗记录、康复治疗方案、康复评定量表等康复治疗文书的书写规范。

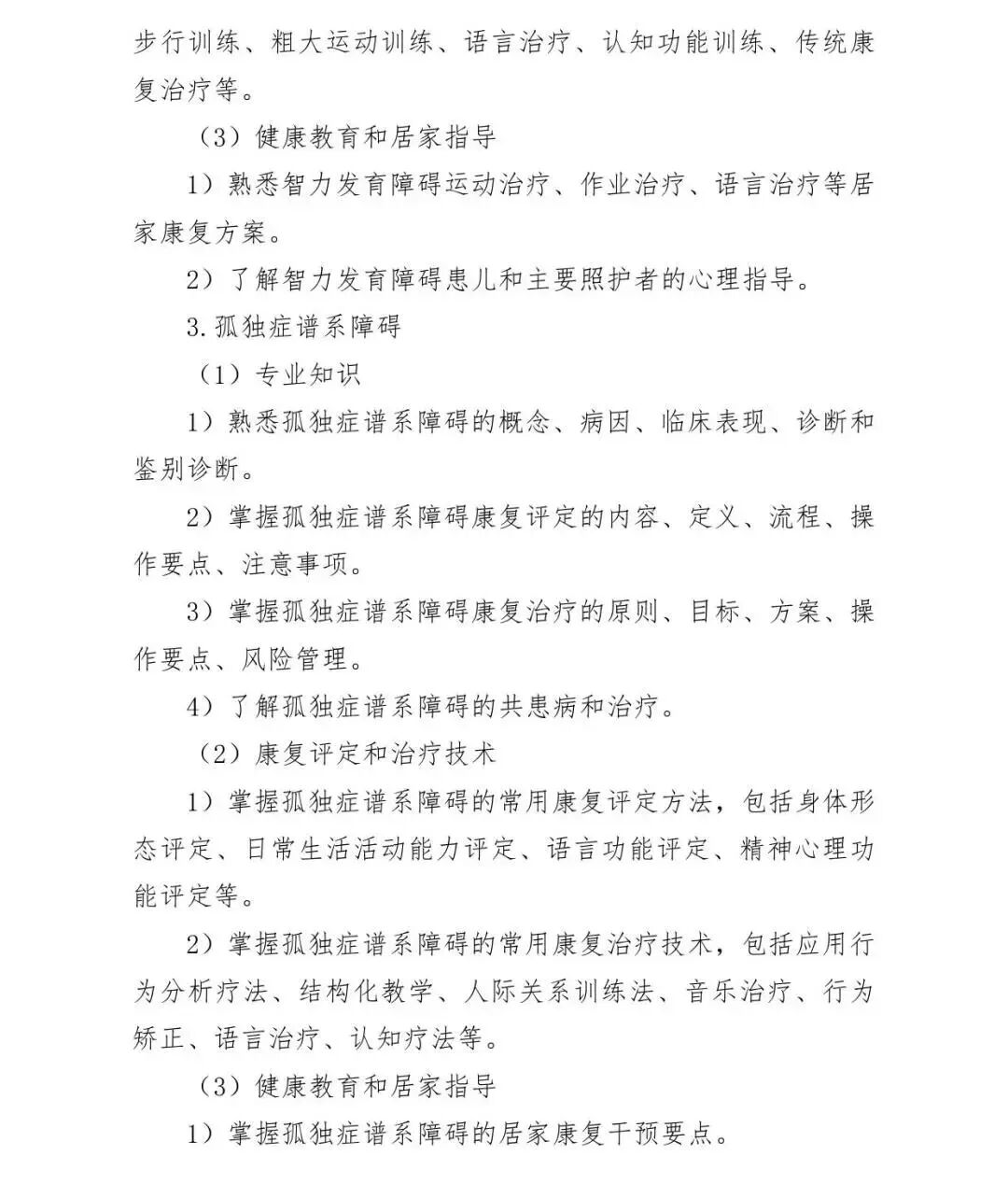
(7)健康教育:掌握患者健康教育的基本原则与方法。健康教育主要内容包括:常见疾病功能障碍的居家康复方案及其注意事项等。  

(8)心理指导:了解伤病残后不同心理反应阶段的特点、不同疾病功能障碍患者的心理特点、常见心理问题的识别和干预措施。

(9)沟通技巧:了解康复治疗中与患者、家属和其他医务人员之间的沟通基本原则、方式和技巧。

(10)职业素养:熟悉医学伦理、医学人文、职业精神、职业道德、职业礼仪等。

2.常用康复评定方法培训

掌握并熟练运用常用康复评定方法。

3.常用康复治疗技术培训

掌握并熟练运用常用康复治疗技术(具体名称见附件3)。

2

专业培训

掌握并熟练运用常见疾病功能障碍的康复治疗相关专业理论知识与技能。

医疗康复包括什么【医疗法规】国家卫生健康委办公厅关于印发康复治疗专业人员培训大纲(2023年版)的通知_https://www.jmylbn.com_新闻资讯_第11张


六、考核方式和内容


医疗康复包括什么【医疗法规】国家卫生健康委办公厅关于印发康复治疗专业人员培训大纲(2023年版)的通知_https://www.jmylbn.com_新闻资讯_第12张

考核分为培训过程考核与培训结业考核。

1

培训过程考核

对培训对象在接受培训过程中各种表现的综合考评。考核内容主要包括医德医风、职业素养、人文关怀、沟通技巧、理论知识和临床实践能力的日常表现和阶段性完成情况等。

2

培训结业考核

对培训对象在培训结束后实施的专业考核,包括理论知识考核、临床实践能力考核。

1.理论知识考核内容:包括法律法规、规范标准、规章制度、康复治疗概述、康复治疗风险管理、康复治疗文书、健康教育、心理指导、沟通技巧、职业素养等基本理论知识和常见疾病功能障碍的康复治疗相关专业理论知识。  

2.临床实践能力考核内容:抽取3份临床常见疾病功能障碍康复病例(神经系统、运动系统常见疾病功能障碍各1例,其他常见疾病功能障碍1例)。根据患者病历资料,分析患者主要功能障碍、开展康复评定、制定康复治疗方案,考核其中常用康复评定方法和常用康复治疗技术各1项并现场提问。

医疗康复包括什么【医疗法规】国家卫生健康委办公厅关于印发康复治疗专业人员培训大纲(2023年版)的通知_https://www.jmylbn.com_新闻资讯_第13张

1.康复治疗专业人员培训时间分配表

2.常用康复评定方法

3.常用康复治疗技术

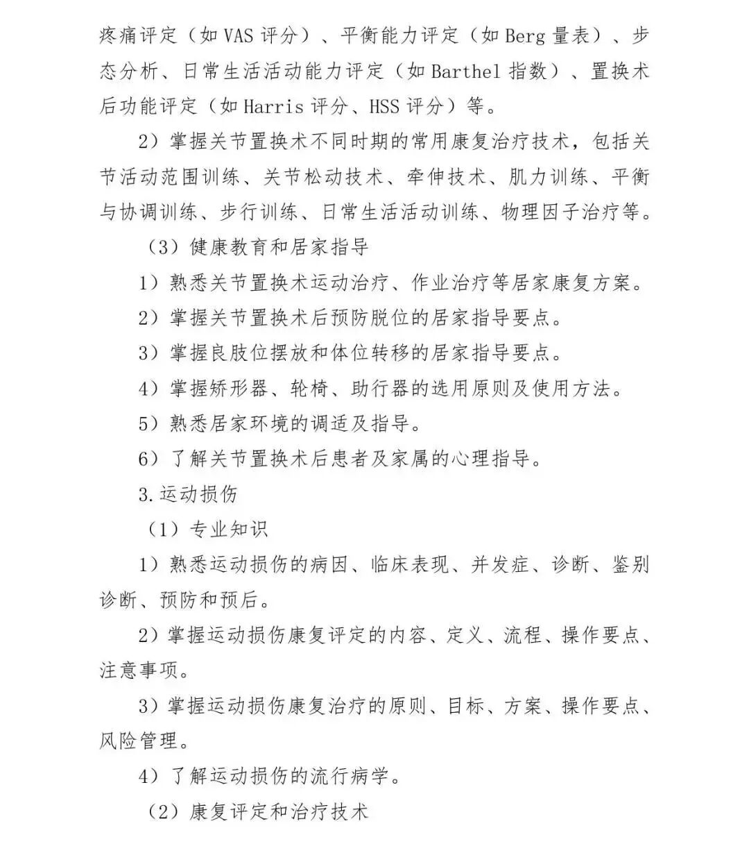
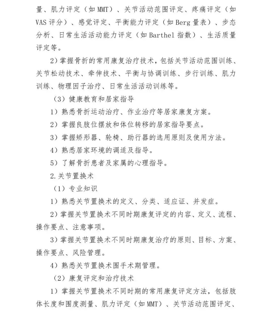
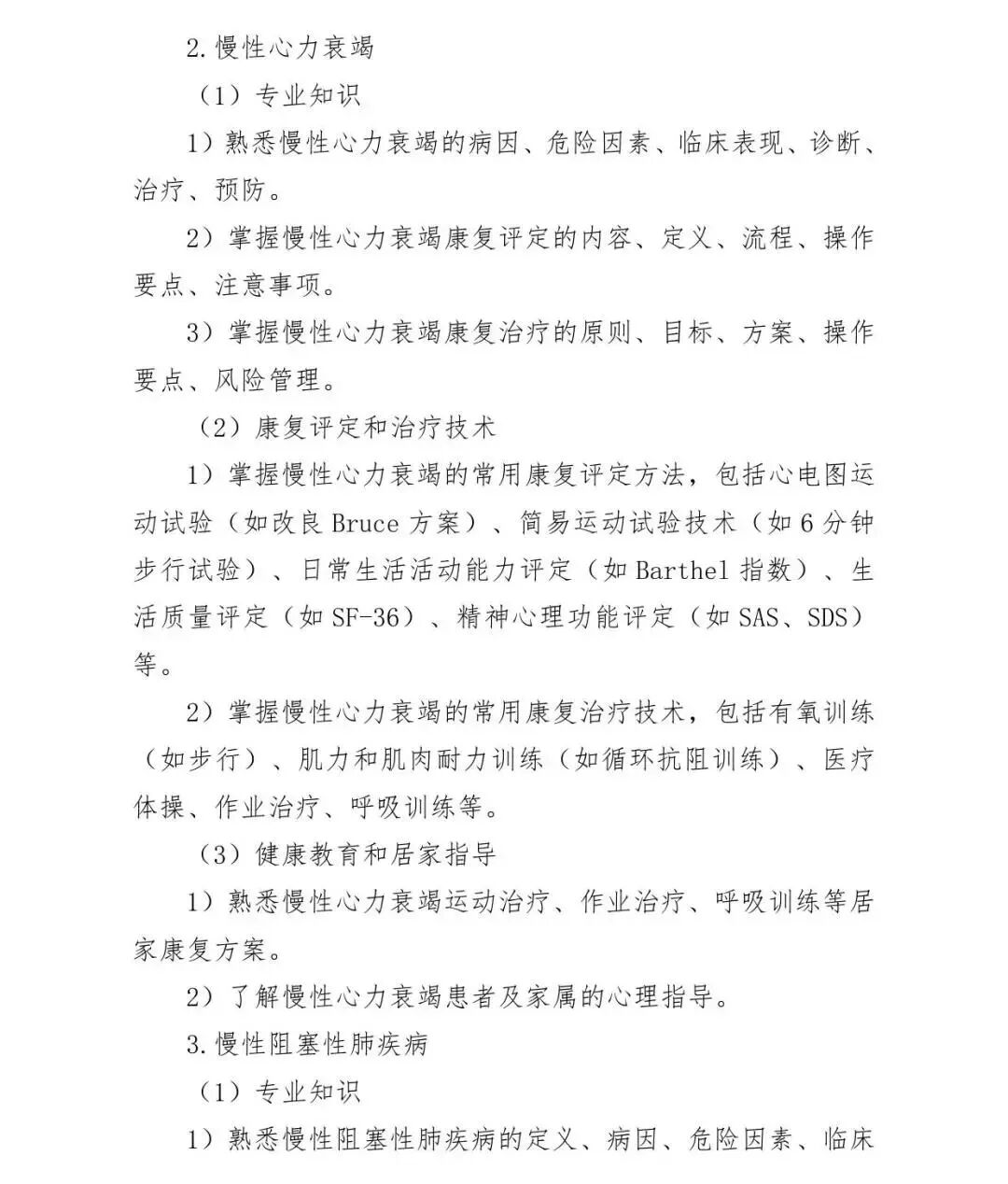
4.专业理论知识与技能培训内容和要求

医疗康复包括什么【医疗法规】国家卫生健康委办公厅关于印发康复治疗专业人员培训大纲(2023年版)的通知_https://www.jmylbn.com_新闻资讯_第14张
医疗康复包括什么【医疗法规】国家卫生健康委办公厅关于印发康复治疗专业人员培训大纲(2023年版)的通知_https://www.jmylbn.com_新闻资讯_第15张
医疗康复包括什么【医疗法规】国家卫生健康委办公厅关于印发康复治疗专业人员培训大纲(2023年版)的通知_https://www.jmylbn.com_新闻资讯_第16张
医疗康复包括什么【医疗法规】国家卫生健康委办公厅关于印发康复治疗专业人员培训大纲(2023年版)的通知_https://www.jmylbn.com_新闻资讯_第17张
医疗康复包括什么【医疗法规】国家卫生健康委办公厅关于印发康复治疗专业人员培训大纲(2023年版)的通知_https://www.jmylbn.com_新闻资讯_第18张
医疗康复包括什么【医疗法规】国家卫生健康委办公厅关于印发康复治疗专业人员培训大纲(2023年版)的通知_https://www.jmylbn.com_新闻资讯_第19张
医疗康复包括什么【医疗法规】国家卫生健康委办公厅关于印发康复治疗专业人员培训大纲(2023年版)的通知_https://www.jmylbn.com_新闻资讯_第20张
医疗康复包括什么【医疗法规】国家卫生健康委办公厅关于印发康复治疗专业人员培训大纲(2023年版)的通知_https://www.jmylbn.com_新闻资讯_第21张
医疗康复包括什么【医疗法规】国家卫生健康委办公厅关于印发康复治疗专业人员培训大纲(2023年版)的通知_https://www.jmylbn.com_新闻资讯_第22张
医疗康复包括什么【医疗法规】国家卫生健康委办公厅关于印发康复治疗专业人员培训大纲(2023年版)的通知_https://www.jmylbn.com_新闻资讯_第23张
医疗康复包括什么【医疗法规】国家卫生健康委办公厅关于印发康复治疗专业人员培训大纲(2023年版)的通知_https://www.jmylbn.com_新闻资讯_第24张
医疗康复包括什么【医疗法规】国家卫生健康委办公厅关于印发康复治疗专业人员培训大纲(2023年版)的通知_https://www.jmylbn.com_新闻资讯_第25张
医疗康复包括什么【医疗法规】国家卫生健康委办公厅关于印发康复治疗专业人员培训大纲(2023年版)的通知_https://www.jmylbn.com_新闻资讯_第26张
医疗康复包括什么【医疗法规】国家卫生健康委办公厅关于印发康复治疗专业人员培训大纲(2023年版)的通知_https://www.jmylbn.com_新闻资讯_第27张
医疗康复包括什么【医疗法规】国家卫生健康委办公厅关于印发康复治疗专业人员培训大纲(2023年版)的通知_https://www.jmylbn.com_新闻资讯_第28张
医疗康复包括什么【医疗法规】国家卫生健康委办公厅关于印发康复治疗专业人员培训大纲(2023年版)的通知_https://www.jmylbn.com_新闻资讯_第29张
医疗康复包括什么【医疗法规】国家卫生健康委办公厅关于印发康复治疗专业人员培训大纲(2023年版)的通知_https://www.jmylbn.com_新闻资讯_第30张
医疗康复包括什么【医疗法规】国家卫生健康委办公厅关于印发康复治疗专业人员培训大纲(2023年版)的通知_https://www.jmylbn.com_新闻资讯_第31张
医疗康复包括什么【医疗法规】国家卫生健康委办公厅关于印发康复治疗专业人员培训大纲(2023年版)的通知_https://www.jmylbn.com_新闻资讯_第32张
医疗康复包括什么【医疗法规】国家卫生健康委办公厅关于印发康复治疗专业人员培训大纲(2023年版)的通知_https://www.jmylbn.com_新闻资讯_第33张
医疗康复包括什么【医疗法规】国家卫生健康委办公厅关于印发康复治疗专业人员培训大纲(2023年版)的通知_https://www.jmylbn.com_新闻资讯_第34张
医疗康复包括什么【医疗法规】国家卫生健康委办公厅关于印发康复治疗专业人员培训大纲(2023年版)的通知_https://www.jmylbn.com_新闻资讯_第35张
医疗康复包括什么【医疗法规】国家卫生健康委办公厅关于印发康复治疗专业人员培训大纲(2023年版)的通知_https://www.jmylbn.com_新闻资讯_第36张
医疗康复包括什么【医疗法规】国家卫生健康委办公厅关于印发康复治疗专业人员培训大纲(2023年版)的通知_https://www.jmylbn.com_新闻资讯_第37张
医疗康复包括什么【医疗法规】国家卫生健康委办公厅关于印发康复治疗专业人员培训大纲(2023年版)的通知_https://www.jmylbn.com_新闻资讯_第38张
医疗康复包括什么【医疗法规】国家卫生健康委办公厅关于印发康复治疗专业人员培训大纲(2023年版)的通知_https://www.jmylbn.com_新闻资讯_第39张
医疗康复包括什么【医疗法规】国家卫生健康委办公厅关于印发康复治疗专业人员培训大纲(2023年版)的通知_https://www.jmylbn.com_新闻资讯_第40张
医疗康复包括什么【医疗法规】国家卫生健康委办公厅关于印发康复治疗专业人员培训大纲(2023年版)的通知_https://www.jmylbn.com_新闻资讯_第41张
医疗康复包括什么【医疗法规】国家卫生健康委办公厅关于印发康复治疗专业人员培训大纲(2023年版)的通知_https://www.jmylbn.com_新闻资讯_第42张
医疗康复包括什么【医疗法规】国家卫生健康委办公厅关于印发康复治疗专业人员培训大纲(2023年版)的通知_https://www.jmylbn.com_新闻资讯_第43张
医疗康复包括什么【医疗法规】国家卫生健康委办公厅关于印发康复治疗专业人员培训大纲(2023年版)的通知_https://www.jmylbn.com_新闻资讯_第44张



征集活动

为更加生动全面的再现基层卫生服务中心的风貌,深入发掘展现基层医护人员的风采,讲述基层医疗的精彩故事,反映基层卫生人员对基层医改的建议和意见,特向基层医疗工作者及广大读者征稿,欢迎大家踊跃参加,用心投稿!

一、征稿方向:

1、基层标杆:介绍优秀的社区卫生服务中心和乡镇卫生院;

2、基层风采:展示基层医护人员的风采;

3、全科日记:记录基层卫生人员的工作和生活;

4、病例分享:讨论分析基层常见病的诊疗方法;

5、聚焦基层:基层卫生人员对基层医改的建议与意见。


二、形式要求:

1、体裁不限,字数要求在500字以上;

2、文章内要求配合不少于三张图片或者视频资料;


三、投稿方式:

1、请用电子邮件附件方式投稿;

2、请在正文后附100字内作者简介(须注明真实姓名),并写明详细通信地址、邮编、电子邮箱、手机号码、微信号码等,以方便联系;

3、投稿邮箱:wzzhang@cmu.edu.cn


来源:中华人民共和国国家卫生健康委员会 

(如有侵权请删)

编辑:张鹏

校对:王钢

审核:张文竹