医疗器械标签是什么【法规】第三批实施医疗器械唯一标识即将启动

医疗器械唯一标识,第一批9大类69个品种自2021年1月1日开始实施;第二批其他第三类医疗器械(含体外诊断试剂)自2022年6月1日全面实施。第三批医疗器械唯一标识工作启动后,临床需求量大且一次性使用的、列入医保集采范围的、医疗美容相关的第二类医疗器械即将纳入监管范围。
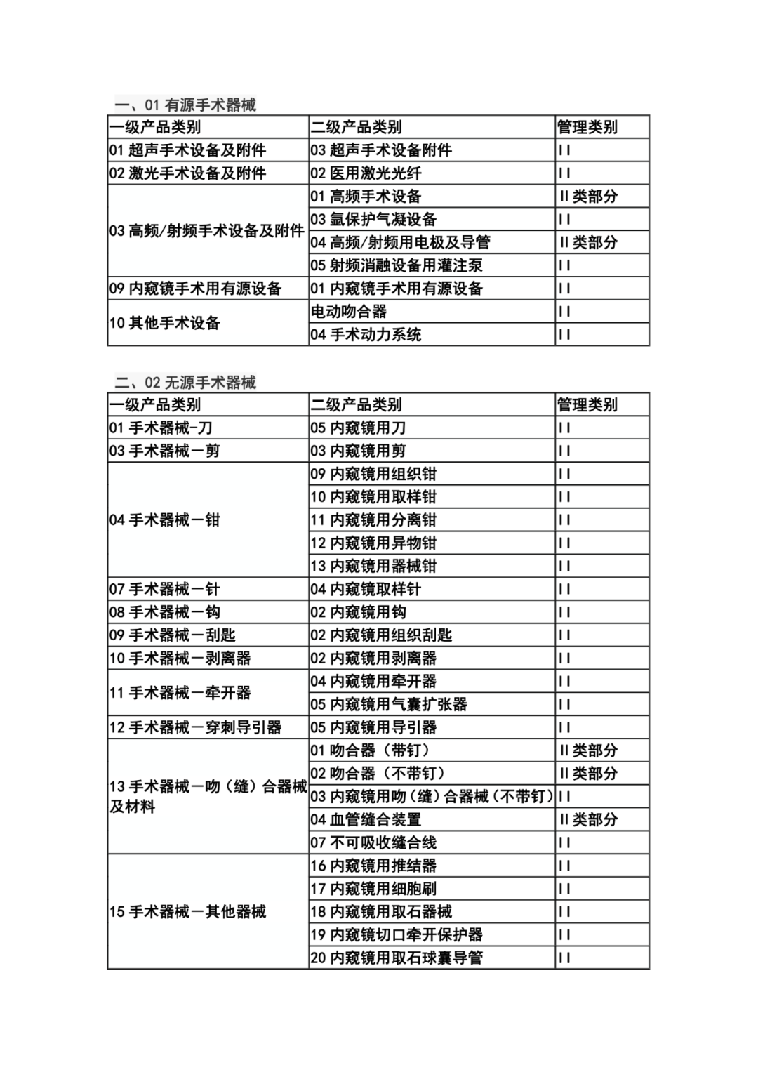
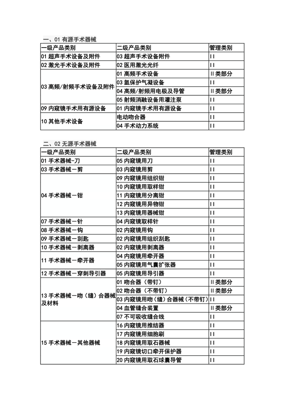
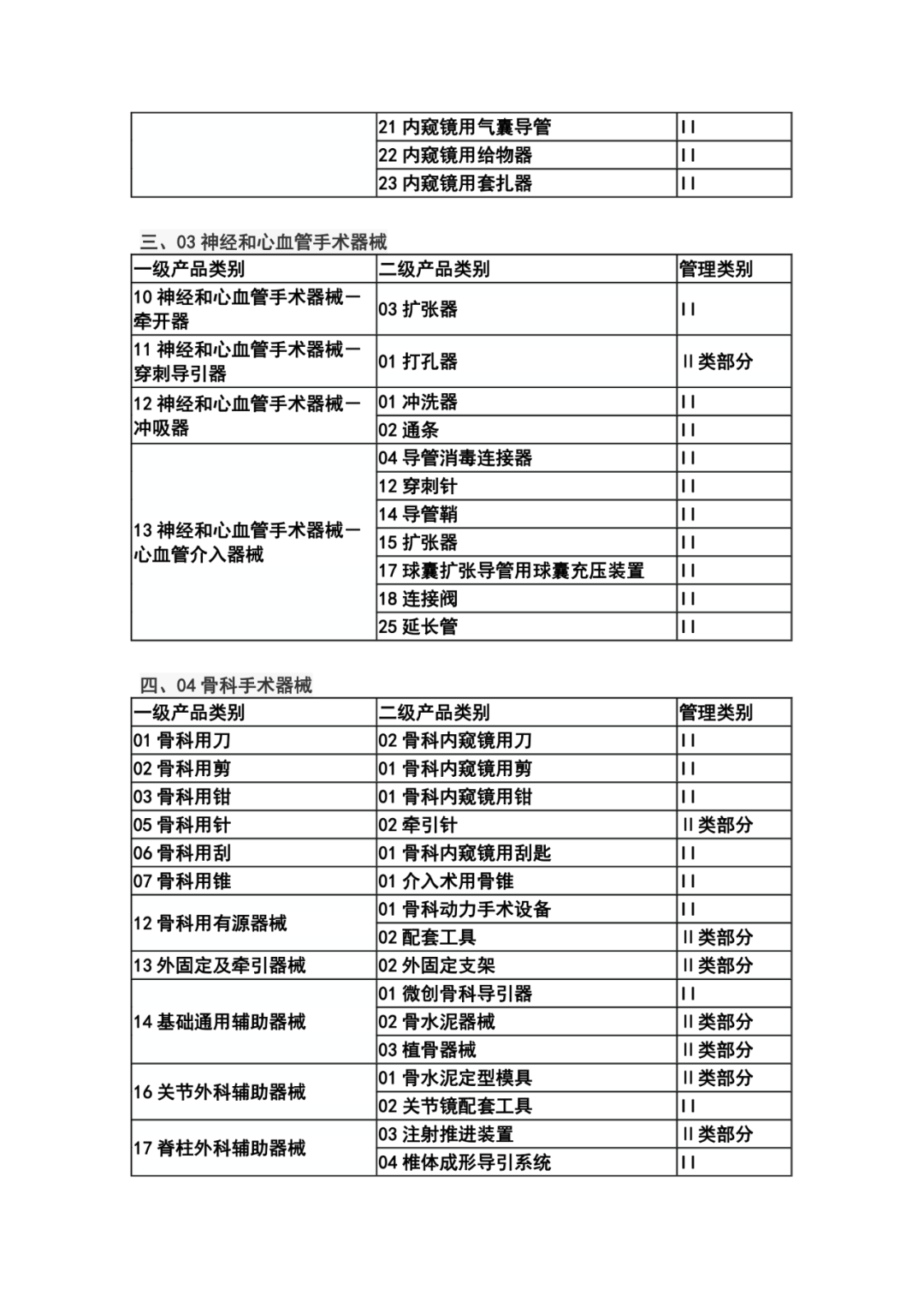
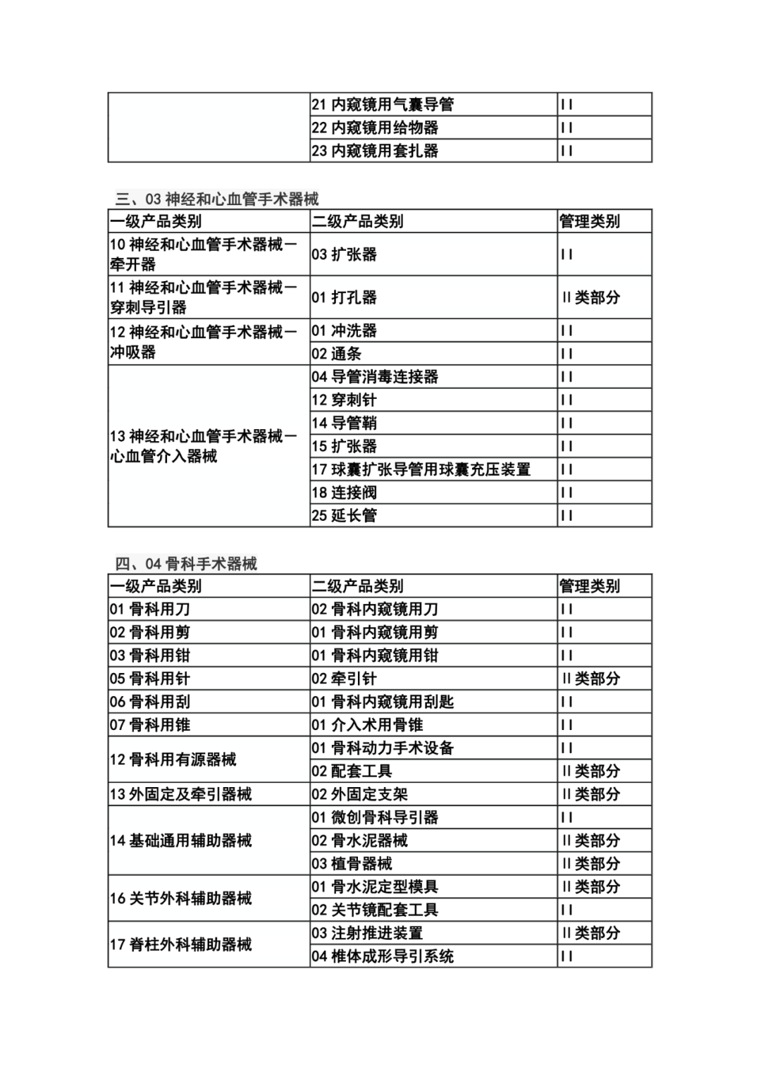
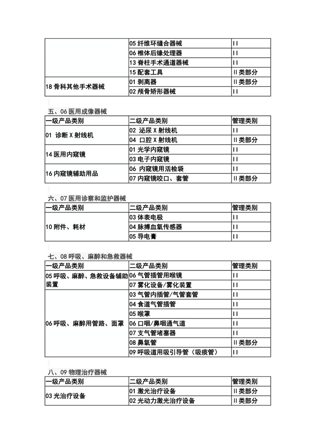
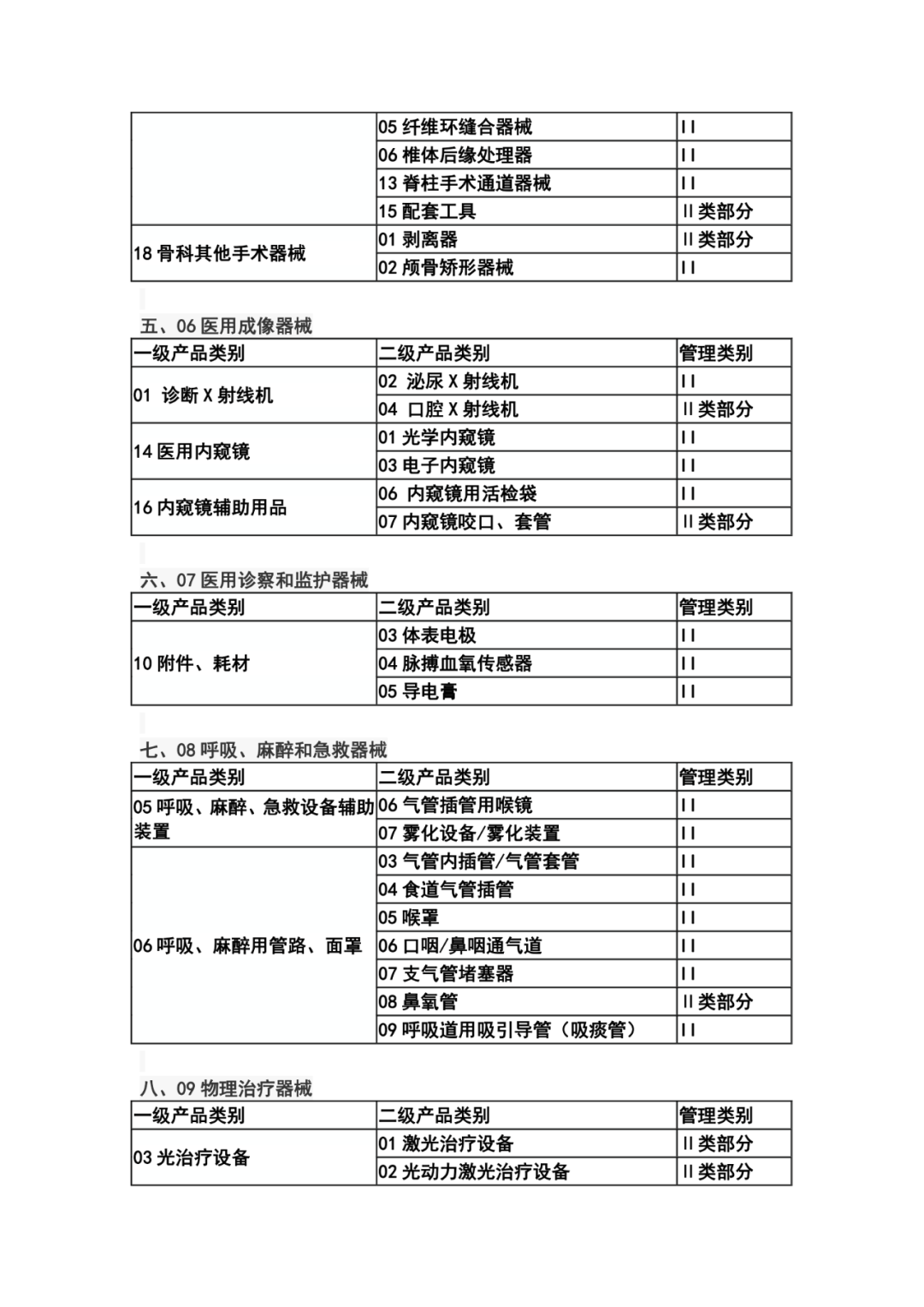
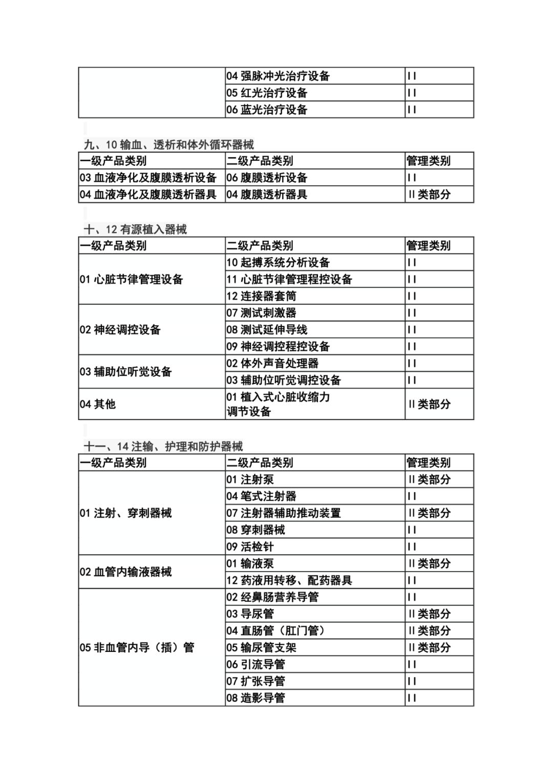
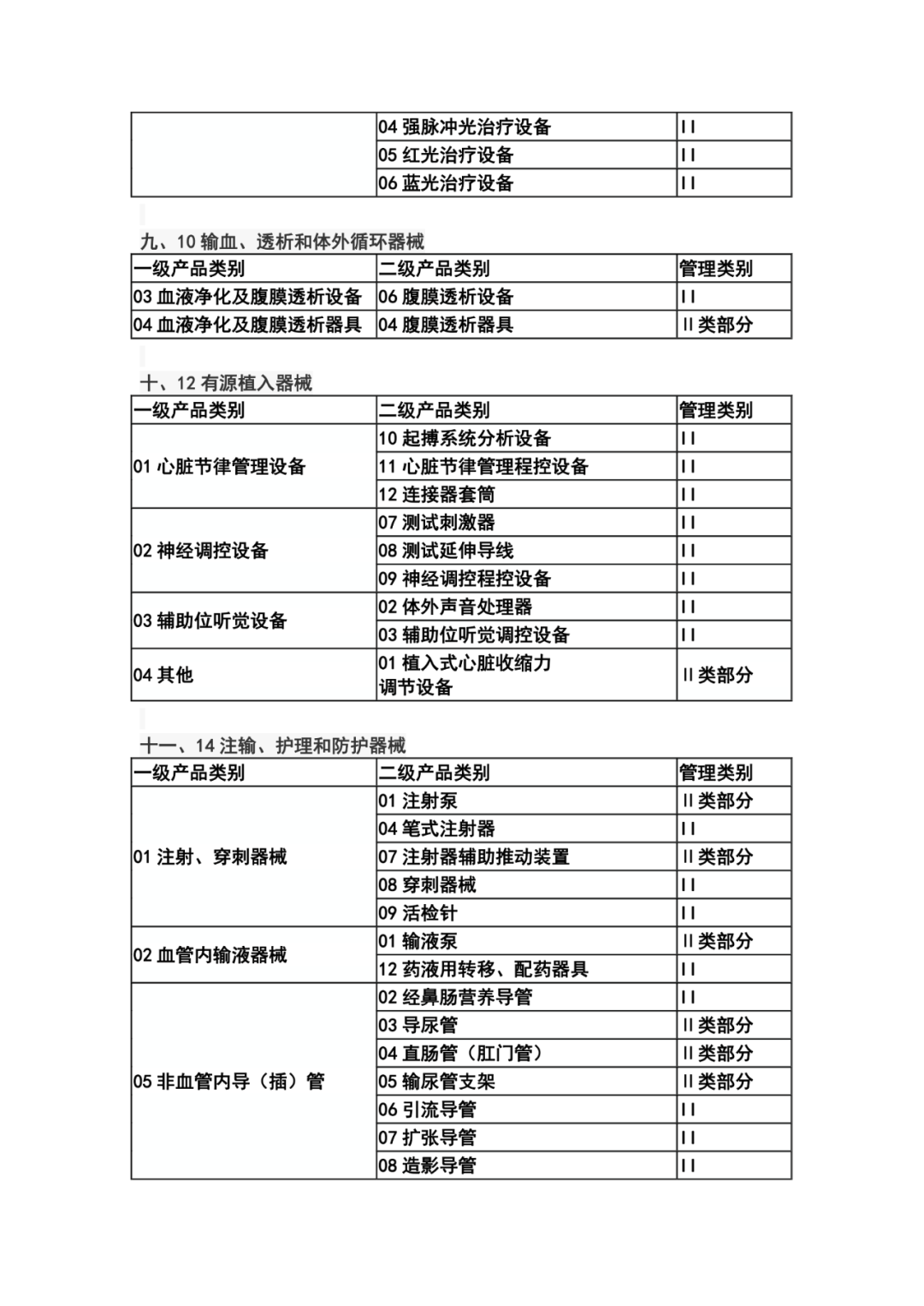
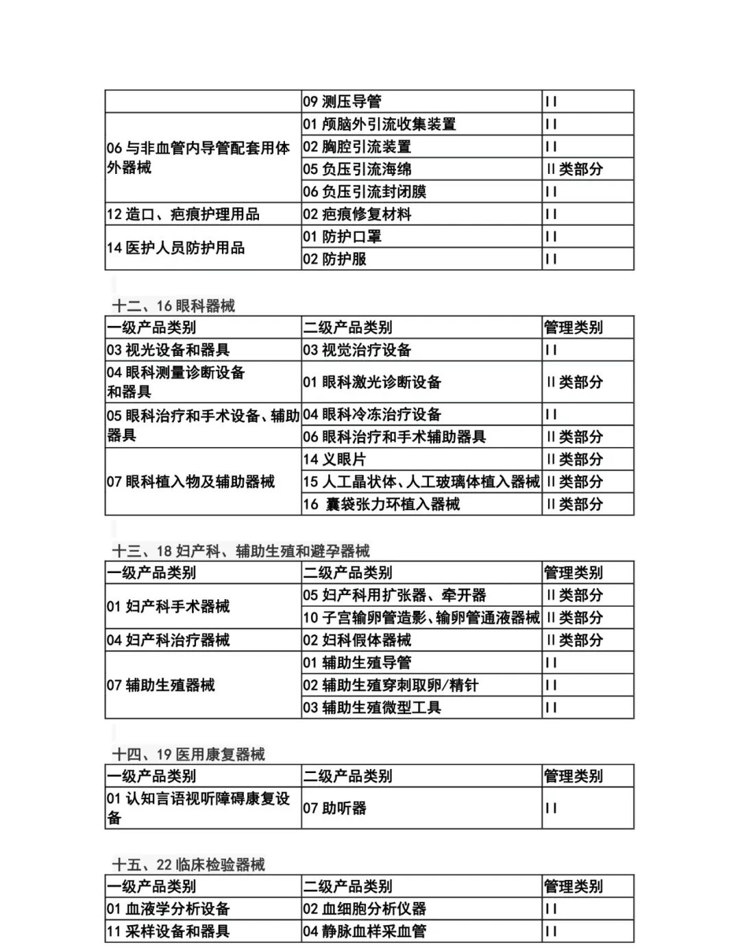
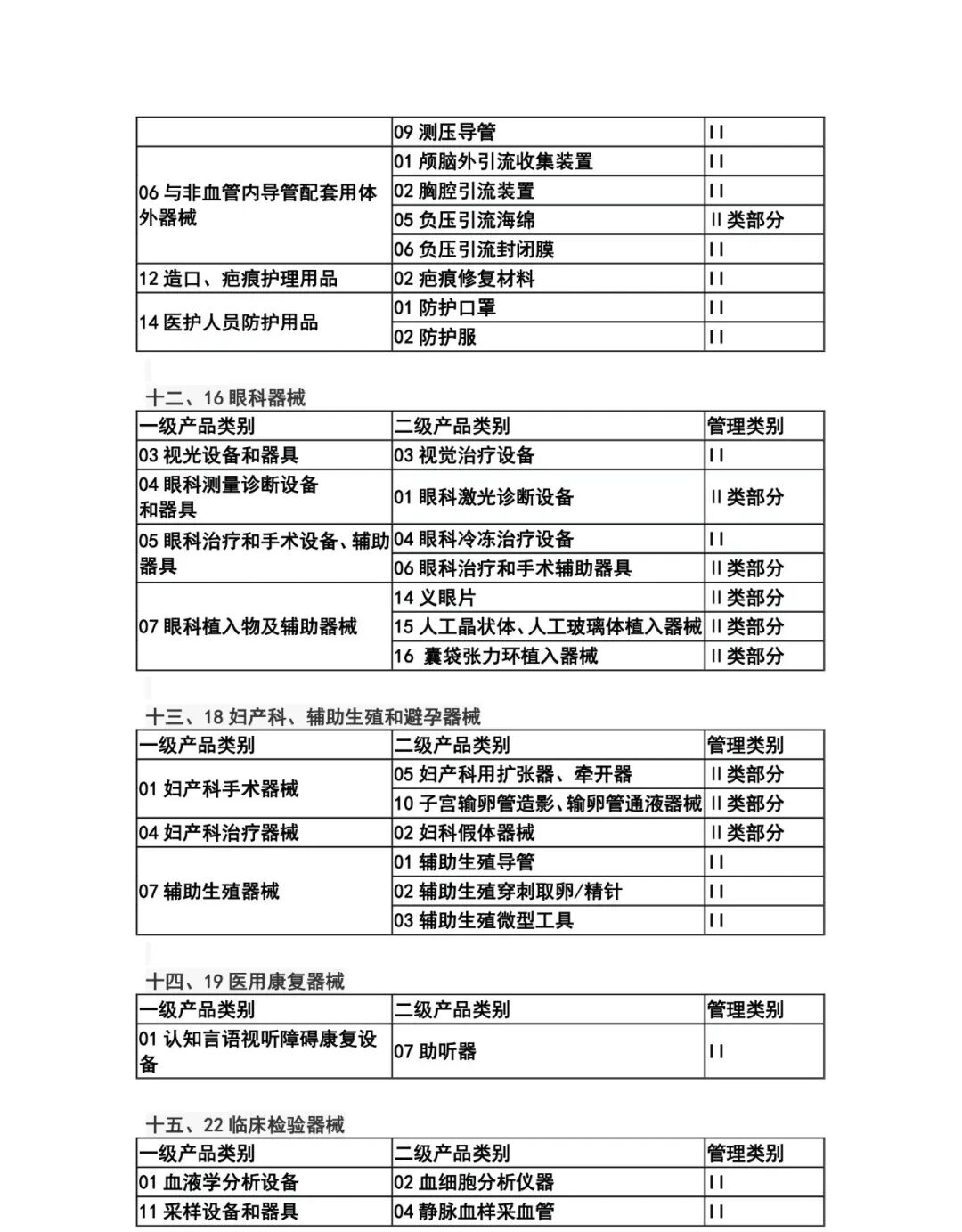
纳入第三批实施医疗器械唯一标识的141个品种分为15个大类,分别是:有源手术器械、无源手术器械、神经和心血管手术器械、骨科手术器械、医用成像器械、医用诊察和监护器械、呼吸/麻醉和急救器械、物理治疗器械、输血/透析和体外循环器械、有源植入器械、注输/护理和防护器械、眼科器械、妇产科/辅助生殖和避孕器械、医用康复器械、临床检验器械。经营上述品种企业,需要配合上游供应商、下游医疗机构做好医疗器械唯一标识(UDI)的溯源管理工作。如果是以“委托运输贮存”的方式的医疗器械企业,重点关注受托方是否具备完善的医疗器械唯一标识的管理条件。
为进一步贯彻落实《医疗器械监督管理条例》《国务院办公厅关于印发治理高值医用耗材改革方案的通知》和国务院深化医药卫生体制改革有关重点工作任务,推进医疗器械唯一标识在监管、医疗、医保等领域的衔接应用,国家药监局组织起草了《关于做好第三批实施医疗器械唯一标识工作的公告(征求意见稿)》(见附件),现公开征求意见。
请将修改意见和建议于2022年12月30日前反馈至电子邮箱:mdct@nmpa.gov.cn,邮件标题注明“UDI第三批实施”。
附件:关于做好第三批实施医疗器械唯一标识工作的公告(征求意见稿)
关于做好第三批实施医疗器械唯一标识工作的公告(征求意见稿)
2021年1月1日,第一批9大类69个品种开始实施医疗器械唯一标识。2022年6月1日,其他第三类医疗器械(含体外诊断试剂)作为第二批实施品种全面实施医疗器械唯一标识。为进一步贯彻落实《医疗器械监督管理条例》《国务院办公厅关于印发治理高值医用耗材改革方案的通知》和国务院深化医药卫生体制改革有关重点工作任务,现将第三批实施医疗器械唯一标识工作有关事项公告如下:
按照风险程度和监管需要,确定部分临床需求量较大的一次性使用产品、列入医保集采范围的品种、医疗美容相关产品等部分第二类医疗器械作为第三批医疗器械唯一标识实施品种,具体产品目录见附件。
对列入第三批实施产品目录的医疗器械,注册人应当按照时限要求有序开展以下工作:
2024年6月1日起生产的医疗器械应当具有医疗器械唯一标识;此前已生产的第三批实施唯一标识的产品可不具有唯一标识。生产日期以医疗器械标签为准。
2024年6月1日起申请注册的,注册申请人应当在注册管理系统中提交其最小销售单元的产品标识;2024年6月1日前已受理或者获准注册的,注册人应当在产品延续注册或者变更注册时,在注册管理系统中提交其最小销售单元的产品标识。
产品标识不属于注册审查事项,产品标识的单独变化不属于注册变更范畴。
2024年6月1日起生产的医疗器械,在其上市销售前,注册人应当按照相关标准或者规范要求将最小销售单元、更高级别包装的产品标识和相关数据上传至医疗器械唯一标识数据库,确保数据真实、准确、完整、可追溯。对于已在国家医保局医保医用耗材分类与代码数据库中维护信息的医疗器械,要在唯一标识数据库中补充完善医保医用耗材分类与代码字段,同时在医保医用耗材分类与代码数据库维护中完善医疗器械唯一标识相关信息,并确认与医疗器械唯一标识数据库数据的一致性。
当医疗器械最小销售单元产品标识相关数据发生变化时,注册人应当在产品上市销售前,在医疗器械唯一标识数据库中进行变更,实现数据更新。医疗器械最小销售单元产品标识变化时,应当按照新增产品标识在医疗器械唯一标识数据库上传数据。
医疗器械注册人要切实落实主体责任,鼓励基于唯一标识建立健全追溯体系,做好产品召回、追踪追溯等有关工作。对于因《医疗器械分类目录》动态调整导致产品管理类别发生变化的情况,医疗器械注册人应当按照调整后管理类别的要求实施唯一标识。
医疗器械经营企业要在经营活动中积极应用唯一标识,做好带码入库、出库,实现产品在流通环节可追溯。
医疗机构要在临床使用、支付收费、结算报销等临床实践中积极应用唯一标识,做好全程带码记录,实现产品在临床环节可追溯。
发码机构要制定针对本机构的唯一标识编制标准及指南,指导医疗器械注册人开展唯一标识创建、赋码工作,并验证按照其标准编制的唯一标识在流通、使用环节可识读性。
省级药品监督管理部门要加强唯一标识工作的培训指导,结合实施工作推进需求做好产品注册系统改造,组织辖区内医疗器械注册人按要求开展产品赋码、数据上传和维护工作,加强与辖区内卫生、医保部门协同,推动三医联动。
省级卫生健康部门要指导辖区内医疗机构积极应用唯一标识,加强医疗器械在临床应用中的规范管理。
省级医保部门要加强医保医用耗材分类与代码与医疗器械唯一标识的关联使用,推动目录准入、支付管理、带量招标等的透明化、智能化。
依据《医疗器械分类目录》列出以下品种(141个):




