医疗 mr是什么联影医疗最新公布!MR、CT、XR、MI、RT产品线销量及布局

新闻资讯2026-04-23 22:51:59

点击👆关注 即可获取 CT MRI 影像设备 康复 骨创伤 等行业最新权威报告

医疗 mr是什么联影医疗最新公布!MR、CT、XR、MI、RT产品线销量及布局_https://www.jmylbn.com_新闻资讯_第1张


3月19日,上海联影医疗科技股份有限公司(下称“联影医疗”)回复科创板IPO首轮问询。其中最新公布了MR、CT、XR、MI、RT产品线销量及未来布局。


01

关键性技术及所处竞争水平


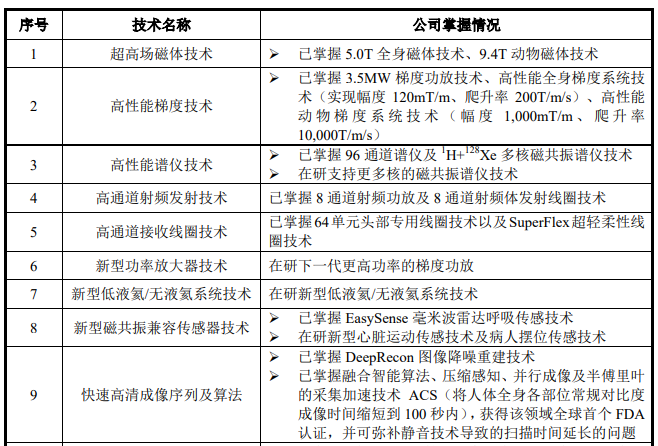
1、MR 产品线


目前,MR 成像的核心技术主要包含四个方
面:磁体技术、梯度技术、射频技术和应用技术。
该领域主要的技术发展趋势具体如下:


医疗 mr是什么联影医疗最新公布!MR、CT、XR、MI、RT产品线销量及布局_https://www.jmylbn.com_新闻资讯_第2张

医疗 mr是什么联影医疗最新公布!MR、CT、XR、MI、RT产品线销量及布局_https://www.jmylbn.com_新闻资讯_第3张


磁共振设备技术系多学科交叉的复杂技术,任何一项技术成果的实现往往包含了多项技术的突破。联影医疗在磁共振设备领域的前沿性、关键性技术的掌握情况如下:


医疗 mr是什么联影医疗最新公布!MR、CT、XR、MI、RT产品线销量及布局_https://www.jmylbn.com_新闻资讯_第4张

医疗 mr是什么联影医疗最新公布!MR、CT、XR、MI、RT产品线销量及布局_https://www.jmylbn.com_新闻资讯_第5张

医疗 mr是什么联影医疗最新公布!MR、CT、XR、MI、RT产品线销量及布局_https://www.jmylbn.com_新闻资讯_第6张


在低液氦/无液氦磁共振系统技术、7.0T 超高场强人体磁共振扫描仪方面,联影医疗与行业内部分公司在产品布局和推出进度上存在差距;此外,在便携式磁共振扫描仪领域,联影医疗仍在积极评估是否进行产品布局,具体情况如下:


医疗 mr是什么联影医疗最新公布!MR、CT、XR、MI、RT产品线销量及布局_https://www.jmylbn.com_新闻资讯_第7张

医疗 mr是什么联影医疗最新公布!MR、CT、XR、MI、RT产品线销量及布局_https://www.jmylbn.com_新闻资讯_第8张


针对联影医疗在 MR 领域目前已掌握的核心技术,其在境内与境外发展水平中所处的位置具体情况如下:


医疗 mr是什么联影医疗最新公布!MR、CT、XR、MI、RT产品线销量及布局_https://www.jmylbn.com_新闻资讯_第9张

医疗 mr是什么联影医疗最新公布!MR、CT、XR、MI、RT产品线销量及布局_https://www.jmylbn.com_新闻资讯_第10张

医疗 mr是什么联影医疗最新公布!MR、CT、XR、MI、RT产品线销量及布局_https://www.jmylbn.com_新闻资讯_第11张

医疗 mr是什么联影医疗最新公布!MR、CT、XR、MI、RT产品线销量及布局_https://www.jmylbn.com_新闻资讯_第12张


2、CT 产品线


目前,CT 的相关技术和临床应用仍在不断拓展,其主要的技术发展趋势如下:


医疗 mr是什么联影医疗最新公布!MR、CT、XR、MI、RT产品线销量及布局_https://www.jmylbn.com_新闻资讯_第13张

医疗 mr是什么联影医疗最新公布!MR、CT、XR、MI、RT产品线销量及布局_https://www.jmylbn.com_新闻资讯_第14张


联影医疗在 CT 领域的前沿性、关键性技术的掌握情况如下:


医疗 mr是什么联影医疗最新公布!MR、CT、XR、MI、RT产品线销量及布局_https://www.jmylbn.com_新闻资讯_第15张


联影医疗对标行业前沿进行研发布局,在多层多排整机 CT 技术上不断缩小与跨国公司的差距,高端核心产品与跨国公司基本看齐。联影医疗在低剂量扫描技术、高效自动化扫查技术、自动化后处理技术等方面形成差异化特色和优势,在高性能 CT 探测器、双极性球管和高压发生器等核心部件上实现了国产突破。


在新一代 CT 产品光子计数 CT方面,联影医疗尚在研发布局,与行业内个别公司存在差距;在高功率球管、滑环和轴承
等关键核心部件上,联影医疗仍存在依赖外部供应商的情况,具体情况如下:


医疗 mr是什么联影医疗最新公布!MR、CT、XR、MI、RT产品线销量及布局_https://www.jmylbn.com_新闻资讯_第16张

医疗 mr是什么联影医疗最新公布!MR、CT、XR、MI、RT产品线销量及布局_https://www.jmylbn.com_新闻资讯_第17张


针对联影医疗在 CT 领域目前已掌握的核心技术,其在境内与境外发展水平中所处的位置具体情况如下:


医疗 mr是什么联影医疗最新公布!MR、CT、XR、MI、RT产品线销量及布局_https://www.jmylbn.com_新闻资讯_第18张

医疗 mr是什么联影医疗最新公布!MR、CT、XR、MI、RT产品线销量及布局_https://www.jmylbn.com_新闻资讯_第19张

医疗 mr是什么联影医疗最新公布!MR、CT、XR、MI、RT产品线销量及布局_https://www.jmylbn.com_新闻资讯_第20张

医疗 mr是什么联影医疗最新公布!MR、CT、XR、MI、RT产品线销量及布局_https://www.jmylbn.com_新闻资讯_第21张


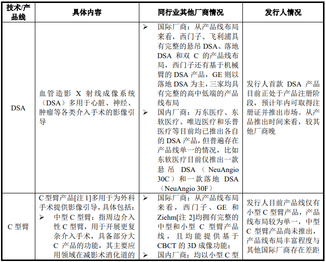
3、XR 产品线


随着医疗技术的发展,
XR 设备衍生出更多种类。从应用功能角度,除 DR 外,已发展出集成度很高且可移动的移动 DR,用于乳腺检查的乳腺机,用于术中影像引导的移动C 臂,以及用于介入手术血管成像的血管造影设备 DSA。从使用场景角度,XR 经历了从诊断到治疗的发展,
DR、移动 DR、乳腺机主要用于疾病诊断,移动 C 臂及 DSA 则主要用于支持疾病治疗。
经过100余年发展,XR领域主要技术趋势如下:


医疗 mr是什么联影医疗最新公布!MR、CT、XR、MI、RT产品线销量及布局_https://www.jmylbn.com_新闻资讯_第22张


联影医疗在 XR 领域的前沿性、关键性技术的掌握情况如下:


医疗 mr是什么联影医疗最新公布!MR、CT、XR、MI、RT产品线销量及布局_https://www.jmylbn.com_新闻资讯_第23张

医疗 mr是什么联影医疗最新公布!MR、CT、XR、MI、RT产品线销量及布局_https://www.jmylbn.com_新闻资讯_第24张


针对 X 射线产品形成了差异化优势,联影医疗掌握了断层扫描、锥束 CT 等三维图像和后处理技术,低剂量成像技术,自动化机电控制技术等。在 DSA 产品研发进度、C型臂产品线的丰富程度等方面,与行业内其他公司仍存在差距;在核心部件(探测器等)方面,联影医疗仍采用向外部供应商采购的模式,具体情况如下:


医疗 mr是什么联影医疗最新公布!MR、CT、XR、MI、RT产品线销量及布局_https://www.jmylbn.com_新闻资讯_第25张

医疗 mr是什么联影医疗最新公布!MR、CT、XR、MI、RT产品线销量及布局_https://www.jmylbn.com_新闻资讯_第26张


针对联影医疗在 XR领域目前已掌握的核心技术,其在境内与境外发展水平中所处的位置具体情况如下:


医疗 mr是什么联影医疗最新公布!MR、CT、XR、MI、RT产品线销量及布局_https://www.jmylbn.com_新闻资讯_第27张

医疗 mr是什么联影医疗最新公布!MR、CT、XR、MI、RT产品线销量及布局_https://www.jmylbn.com_新闻资讯_第28张

医疗 mr是什么联影医疗最新公布!MR、CT、XR、MI、RT产品线销量及布局_https://www.jmylbn.com_新闻资讯_第29张


4、MI 产品线


20 世纪末,多模态融合影像技术逐渐兴起,PET/CT 和 PET/MR相继诞生。多模态融合影像产品可将PET扫描的分子代谢活动图像与CT或MR扫描的形态学、功能信息相结合,在全身组织诊断,特别是在肿瘤、心血管、神经系统等方面具有广泛的临床价值,其在科研及转化医学等领域的应用和价值正在被逐步挖掘。目前MI领域技术蓬勃发展,其主要技术趋势如下:


医疗 mr是什么联影医疗最新公布!MR、CT、XR、MI、RT产品线销量及布局_https://www.jmylbn.com_新闻资讯_第30张


联影医疗在 MI 领域的前沿性、关键性技术的掌握情况如下:


医疗 mr是什么联影医疗最新公布!MR、CT、XR、MI、RT产品线销量及布局_https://www.jmylbn.com_新闻资讯_第31张

医疗 mr是什么联影医疗最新公布!MR、CT、XR、MI、RT产品线销量及布局_https://www.jmylbn.com_新闻资讯_第32张


结合联影医疗在 MI 成像领域目前已掌握的核心技术,其在境内与境外发展水平中所处的位置具体如下:


医疗 mr是什么联影医疗最新公布!MR、CT、XR、MI、RT产品线销量及布局_https://www.jmylbn.com_新闻资讯_第33张

医疗 mr是什么联影医疗最新公布!MR、CT、XR、MI、RT产品线销量及布局_https://www.jmylbn.com_新闻资讯_第34张


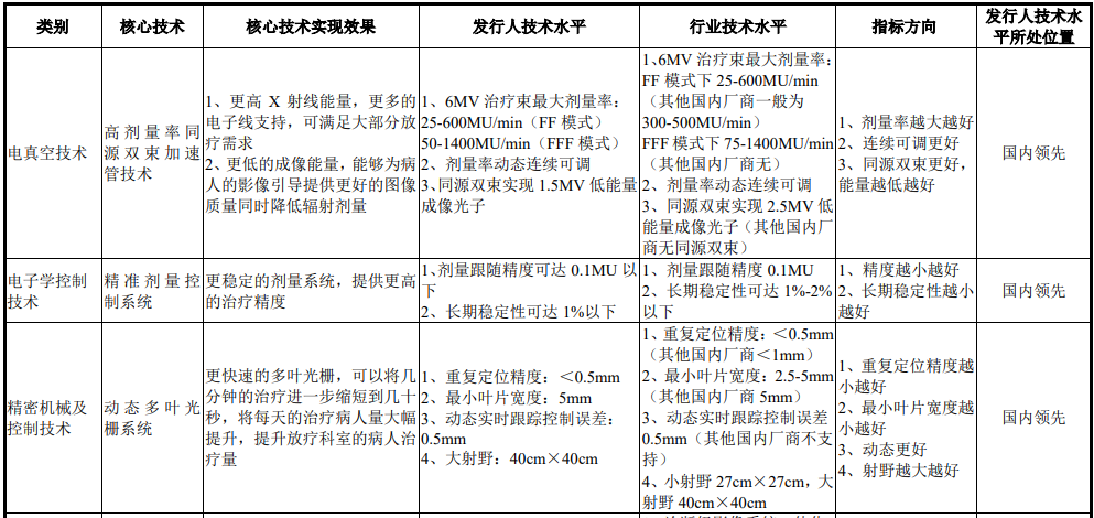
5、RT 产品线


目前 RT 技术已进入第五代,将 CR、MR、PET 等诊断级影像引入放疗流程,
通过个性化、智能化、高效率的引导进行治疗方案定制,利用 SRT(立体定向放射治疗)、
SBRT(体部立体定向放射治疗)实现大剂量少分次的治疗。


 放射治疗产品包括医用电子加速器(RT),伽马刀,质子重离子等,其中RT具备适应症广泛、操作难度适中、安全可靠性强等优势,是目前主流的放疗设备。RT领域主要的技术趋势如下:


医疗 mr是什么联影医疗最新公布!MR、CT、XR、MI、RT产品线销量及布局_https://www.jmylbn.com_新闻资讯_第35张


联影医疗在 RT 领域的前沿性、关键性技术的掌握情况如下:

医疗 mr是什么联影医疗最新公布!MR、CT、XR、MI、RT产品线销量及布局_https://www.jmylbn.com_新闻资讯_第36张

医疗 mr是什么联影医疗最新公布!MR、CT、XR、MI、RT产品线销量及布局_https://www.jmylbn.com_新闻资讯_第37张


联影医疗对加速管、多叶光栅已实现自研自产,并结合治疗床技术,精密剂量控制系统,治疗计划系统,肿瘤信息系统等方面形成技术基础。


但与国际主流公司相比,联影医疗尚存在一定差距。一方面,在中高能直线加速器、多模态直线加速器等产品布局方面,联影医疗尚在研发布局,与行业内部分公司在研发进度上存在差距;另一方面,联影医疗RT 产品关键部件磁控管仍依赖于第三方供应商。具体情况如下:


医疗 mr是什么联影医疗最新公布!MR、CT、XR、MI、RT产品线销量及布局_https://www.jmylbn.com_新闻资讯_第38张


针对联影医疗目前在RT领域已掌握的核心技术,其在境内与境外发展水平中所处的位置具体如下:


医疗 mr是什么联影医疗最新公布!MR、CT、XR、MI、RT产品线销量及布局_https://www.jmylbn.com_新闻资讯_第39张

医疗 mr是什么联影医疗最新公布!MR、CT、XR、MI、RT产品线销量及布局_https://www.jmylbn.com_新闻资讯_第40张

医疗 mr是什么联影医疗最新公布!MR、CT、XR、MI、RT产品线销量及布局_https://www.jmylbn.com_新闻资讯_第41张


02

未来布局


(1)MR产品线


MR 高端产品线的布局情况如下:


医疗 mr是什么联影医疗最新公布!MR、CT、XR、MI、RT产品线销量及布局_https://www.jmylbn.com_新闻资讯_第42张

联影医疗拥有独立设计、研发和制造高场超导磁体、高性能梯度线圈、高密度射频线
圈和多通道分布式谱仪在内的全部 MR 产品核心部件,未来在核心部件的布局规划主要是无液氦/低液氦高场超导磁体、高通道高功率的射频放大器、高通道射频发射和接收
线圈等。



(2)CT 产品线


CT 高端产品线的布局情况如下:

医疗 mr是什么联影医疗最新公布!MR、CT、XR、MI、RT产品线销量及布局_https://www.jmylbn.com_新闻资讯_第43张


联影医疗在核心部件的布局规划主要是光子计数探测器、高端球管和具有高速 kV 切换技术的高压发生器等,
预计3年逐步切入自研部件。


(3)XR 产品线


XR 高端产品线的布局情况如下:

医疗 mr是什么联影医疗最新公布!MR、CT、XR、MI、RT产品线销量及布局_https://www.jmylbn.com_新闻资讯_第44张


联影医疗在核心部件的布局规划主要系 X 射线球管和高频高压发生器,预计3年逐步切入自研部件。


(4)MI 产品线


MI 高端产品线的布局情况如下:

医疗 mr是什么联影医疗最新公布!MR、CT、XR、MI、RT产品线销量及布局_https://www.jmylbn.com_新闻资讯_第45张

联影医疗PET探测器的布局规划主要是新一代TOF探测器。


(5)RT 产品线


RT 高端产品线的布局情况如下:

医疗 mr是什么联影医疗最新公布!MR、CT、XR、MI、RT产品线销量及布局_https://www.jmylbn.com_新闻资讯_第46张

联影医疗在核心部件的布局规划主要包括下一代功率源系统、加速管系统、新一代多叶光栅等。


03

市场竞争力及销量


根据灼识咨询数据显示,2020年度,
按新增台数占有率口径,联影医疗 MR、CT、PET/CT、PET/MR 及 DR 排名均处在行业前列。


其中,MR 产品在国内新增市场占有率排名第一,1.5T 及 3.0T MR 分别排名第一
和第四;
CT 产品在国内新增市场占有率排名第一,64 排以下 CT 排名第一、64 排及以上CT 排名第四;PET/CT 及 PET/MR 产品在国内新增市场占有率均排名第一;DR及移动 DR 产品在国内新增市场占有率分别排名第二和第一。


但另一方面,国内市场竞争亦日趋激烈。首先,为了应对本土公司崛起,跨国公司
在中国市场在产品组合、研发布局和价格策略上也表现出更大的灵活性,以持续加强市
场渗透;


另一方面,本土公司持续推出新产品,大多坚持差异化竞争策略,专注于某一
细分类别产品进行纵深布局。如在 CT 领域,近年来东软医疗、明峰医疗、赛诺威盛、
康达洲际、开普影像等公司陆续有产品取得注册,亦占据一部分市场;在 XR 领域,东
软医疗、迈瑞医疗、安科科技等亦持续进行研发布局,并陆续有产品面世。


医疗 mr是什么联影医疗最新公布!MR、CT、XR、MI、RT产品线销量及布局_https://www.jmylbn.com_新闻资讯_第47张

医疗 mr是什么联影医疗最新公布!MR、CT、XR、MI、RT产品线销量及布局_https://www.jmylbn.com_新闻资讯_第48张


医疗 mr是什么联影医疗最新公布!MR、CT、XR、MI、RT产品线销量及布局_https://www.jmylbn.com_新闻资讯_第49张

点击下方名片

回复”报告“领取

医疗 mr是什么联影医疗最新公布!MR、CT、XR、MI、RT产品线销量及布局_https://www.jmylbn.com_新闻资讯_第50张
医疗 mr是什么联影医疗最新公布!MR、CT、XR、MI、RT产品线销量及布局_https://www.jmylbn.com_新闻资讯_第51张
医疗 mr是什么联影医疗最新公布!MR、CT、XR、MI、RT产品线销量及布局_https://www.jmylbn.com_新闻资讯_第51张
点击关注


医疗 mr是什么联影医疗最新公布!MR、CT、XR、MI、RT产品线销量及布局_https://www.jmylbn.com_新闻资讯_第53张
最新医械产品推荐


商务合作|投稿爆料|授权转载|  

关注公众号,后台回复“2”

医疗 mr是什么联影医疗最新公布!MR、CT、XR、MI、RT产品线销量及布局_https://www.jmylbn.com_新闻资讯_第54张
点分享
医疗 mr是什么联影医疗最新公布!MR、CT、XR、MI、RT产品线销量及布局_https://www.jmylbn.com_新闻资讯_第55张
点收藏
医疗 mr是什么联影医疗最新公布!MR、CT、XR、MI、RT产品线销量及布局_https://www.jmylbn.com_新闻资讯_第56张
点点赞
医疗 mr是什么联影医疗最新公布!MR、CT、XR、MI、RT产品线销量及布局_https://www.jmylbn.com_新闻资讯_第57张
点在看