医用器皿用什么消毒【国标】感染性医疗废物处置前应进行消毒。运出实验室前对容器表面消毒//临床实验室生物安全指南WS/T 442-2024

新闻资讯2026-04-23 22:19:16
点击上方"蓝字"
免费关注

医用器皿用什么消毒【国标】感染性医疗废物处置前应进行消毒。运出实验室前对容器表面消毒//临床实验室生物安全指南WS/T 442-2024_https://www.jmylbn.com_新闻资讯_第1张

医用器皿用什么消毒【国标】感染性医疗废物处置前应进行消毒。运出实验室前对容器表面消毒//临床实验室生物安全指南WS/T 442-2024_https://www.jmylbn.com_新闻资讯_第2张

医用器皿用什么消毒【国标】感染性医疗废物处置前应进行消毒。运出实验室前对容器表面消毒//临床实验室生物安全指南WS/T 442-2024_https://www.jmylbn.com_新闻资讯_第3张

前言

本标准代替WS/T442—2014《临床实验室生物安全指南》,与WS/T442—2014相比,除结构调整和编辑性改动外,主要技术变化如下:

——增加了规范性引用文件(见2);

——在术语和定义中增加了生物安全二级实验室、病原微生物、清洁、风险管理、风险识别、风险分析、风险评估、风险准则、风险评价、风险应对、利益相关方(见3);

——增加了附录A《临床实验室生物安全风险评估参考示例》、附录D《临床实验室工作人员个体防护装备选用原则》(见附录A、附录D);

——删除了术语中生物因子、高效空气过滤器、危险识别(见2014年版的3);

——删除了第五章《实验室生物安全防护水平分级》、附录C《生物安全柜使用、维护及校验》和附录D《高压灭菌器使用、维护及校验》(见2014年版的5、附录C和附录D)。

1范围

本标准规定了医疗机构临床实验室生物安全设施、设备和管理等的基本要求。

本标准适用于生物安全防护水平为二级的临床实验室(简称“实验室”),不适用于生物安全三级和四级实验室。

2规范性引用文件

下列文件中的内容通过文中的规范性引用而构成本标准必不可少的条款。其中,注日期的引用文件,仅该日期对应的版本适用于本标准;不注日期的引用文件,其最新版本(包括所有的修改单)适用于本标准。

GB19489实验室生物安全通用要求

GB50346生物安全实验室建筑技术规范

HJ421医疗废物专用包装袋、容器和警示标志标准

RB/T040病原微生物实验室生物安全风险管理指南

WS233病原微生物实验室生物安全通用准则

WS589病原微生物实验室生物安全标识

T/CECS662医学生物安全二级实验室建筑技术标准

3术语和定义

3.1临床实验室

临床实验室(又称医学实验室)是指对取自人体的各种标本进行生物学、微生物学、免疫学、化学、血液免疫学、血液学、生物物理学、细胞学等检验,并为临床提供医学检验服务的实验室。

3.2实验室生物安全

实验室的生物安全条件和状态不低于允许水平,可避免实验室人员、来访人员、社区及环境受到不可接受的损害,符合相关法规、标准等对实验室生物安全责任的要求。

3.3生物安全二级实验室;BSL-2

符合国家标准《实验室生物安全通用要求》GB19489—2008所规定生物安全防护水平为二级的实验室。

3.4病原微生物

可以侵犯人、动物引起感染甚至传染病的微生物,包括病毒、细菌、真菌、立克次体、寄生虫等。

3.5风险

危险发生的概率及其后果严重性的综合。

3.6风险管理

将管理政策、程序和实践系统地应用于风险分析、评价、控制和监控风险的活动。

3.7风险评估

评估风险大小以及确定是否可接受的全过程,包括风险识别、风险分析和风险评价。

3.8风险识别

发现、确认和描述风险的过程。

3.9风险分析

理解风险性质、确定风险等级的过程。

3.10风险评价

将已估计的风险和给定的风险准则进行比较,以确定风险可接受性的过程。

3.11风险准则

评价风险重要性的依据。

注1:风险准则的确定需要基于组织的目标、外部环境和内部环境。

注2:风险准则可以源自标准、法律、政策和其他要求。

3.12风险应对

处理风险的过程。包括规避风险、改变风险(如消除风险源、改变可能性、改变后果等)、分担风险、保留风险。

注:通常指基于风险评估结果,为降低风险而采取的综合性措施。其最终目标是降低事故发生的频率和/或事故的严重程度,使剩余风险可接受。

3.13利益相关方

可以影响、被影响或自认为会被某一决策或行动影响的个人或组织。

注:利益相关方可以是临床实验室决策者、工作人员、到访外来人员等。

3.14气溶胶

悬浮于气体介质中粒径为0.001µm~100µm的固态或液态微小粒子形成的相对稳定的分散体系。

3.15个体防护装备;PPE

用于防止人员受到生物性、化学性或物理性等危险因子伤害的器材和用品。

3.16危险

可能导致死亡、伤害或疾病、财产损失、工作环境破坏或这些情况组合的根源或状态。

3.17事件

导致或可能导致事故的情况。

3.18事故

造成死亡、疾病、伤害、损坏以及其他损失的意外情况。

3.19清洁

去除可见或不可见的各类污染的过程。

3.20消毒

消除或杀灭传播媒介上的病原微生物,使其达到无害化的过程。

3.21灭菌

通过物理或化学方法杀灭所有微生物的过程,包括杀灭细菌芽胞。

3.22生物安全柜;BSC

具备气流控制及高效空气过滤装置的操作柜,可有效降低实验过程中产生的有害气溶胶对操作者和环境的危害。

3.23定向气流

从污染概率小的区域流向污染概率大的区域的受控制的气流。

3.24材料安全数据单;MSDS

详细提供某材料的危险性和使用注意事项等信息的技术通报。

4临床实验室生物安全风险管理

4.1总体要求

4.1.1生物安全风险管理应贯穿于实验室设计、建造、运行和管理的全过程。

4.1.2实验室应制定生物安全风险管理程序,以持续进行风险识别、风险分析和风险评价,实施必要的风险应对措施。

4.1.3实验室应建立良好的沟通和咨询机制,确保沟通和咨询贯穿于风险管理的全过程。实验室应与利益相关方(如实验室工作人员、外来人员等)进行充分沟通,充分获得相关信息。风险评估完成后,还应针对风险评估结果与利益相关方进行充分交流,以便有效实施风险控制。

4.1.4风险评估应由对所涉及的病原微生物、设施设备、临床检验全流程和生物安全管理等熟悉的专业人员(不限于本单位内)进行。

4.1.5风险评估所依据的资料及拟采取的风险应对措施、安全操作规程等应以国家法律法规及主管部门、世界卫生组织、国际标准化组织等机构或行业权威机构发布的指南、标准等为依据。任何新技术在使用前应经过充分验证,适用时,应得到相关主管部门的批准。

4.1.6以生物安全风险评估报告为重要依据,制定并采取风险应对措施,建立并完善生物安全管理体系和安全操作规程及相关记录,并落实到实验室运行和管理的各个环节。

4.1.7风险评估报告应得到实验室设立单位的批准。

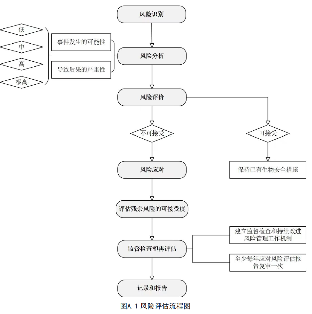
4.2风险评估

4.2.1风险评估包括风险识别、风险分析和风险评价三个过程。风险评估过程可利用来自利益相关方的信息。

4.2.2实验室应针对检验工作的全过程,结合标本类型、检验项目及可能存在的病原微生物等,对实验活动的潜在风险逐一进行识别,对其特性进行定性描述(参见本标准附录A)。风险识别的内容应包含但不限于以下方面:

a)病原微生物及其特性;

b)标本类型及来源;

c)检验前、中、后过程;

d)相关人员;

e)设施设备;

f)实验室环境;

g)医疗废物;

h)安全管理;

i)必要时,化学、物理、辐射、电气、水灾、自然灾害等。

4.2.3实验室应依据《人间传染的病原微生物目录》中病原微生物危害程度分类,根据临床检验过程中各种感染性材料(包括原始标本、培养物、医疗废物等)和实验活动的特点,对风险涉及事件发生的可能性及其后果的严重性进行分析,并据此确定风险等级,一般包括低、中、高和极高四个风险等级。

4.2.4实验室应依据风险分析结果,对照风险准则,根据自身实际情况判定风险是否可接受,形成风险评价结果。当风险可接受时,应保持已有的生物安全措施;当风险不可接受时,应采取风险应对措施。

4.2.5对于新的实验活动以及新识别出的风险,需要时,实验室应及时修订补充相应的风险准则,以便在风险评估中适时做出风险评价的调整。

4.3风险应对

4.3.1实验室可按照GB19489、WS233和RB/T040等标准关于风险应对或风险控制的要求,针对风险评估所识别出的不可接受风险制定风险应对措施,以降低或规避风险。

4.3.2实验室制定风险应对措施时,应首先考虑消除危险源,然后再考虑降低风险发生的可能性或严重程度,最后考虑采用个体防护装备。

4.3.3开展风险应对时,应充分考虑实验活动各环节的工作流程、人员组织结构及实验环境等因素,通常采用如下步骤:

a)制定风险应对计划;

b)实施风险应对措施;

c)评价风险应对措施的有效性;

d)评估残余风险的可接受度;

e)如果残余风险不可接受,应停止实验,重新进行风险评估并采取进一步的风险应对措施。

4.4监督检查和再评估

4.4.1实验室应建立监督检查和持续改进风险管理的工作机制,以确保相关要求得到及时有效实施。

4.4.2实验室应定期开展风险评估或对风险评估报告进行复审,评估周期应根据实验活动及风险特性确定,通常至少每年应对风险评估报告复审一次。

4.4.3以下情况(不限于)需要进行再评估:

a)当相关法律、法规和标准等发生变化时;

b)当实验室发生事件、事故时;

c)开展新的实验活动或拟改变经评估过的实验活动(包括相关的设施、设备、人员、方法、活动范围、管理等);

d)根据风险管理的需要,认为应该再评估时。

4.5记录和报告

4.5.1实验室应对风险管理全过程进行记录。

4.5.2风险评估报告应至少包括:

a)风险评估报告名称;

b)编写、审核、批准信息;

c)评估目的;

d)评估范围;

e)评估依据;

f)评估程序和方法;

g)评估内容;

h)评估结论。

5临床实验室设计原则及基本要求

5.1实验室选址、设计和建造应符合国家和地方的规划、建设、生态环境和卫生健康等主管部门的规定和要求。

5.2实验室防火和安全通道设置应符合国家的消防规定和要求,必要时,应事先征询消防主管部门的建议,同时应考虑生物安全的特殊要求。

5.3实验室的安全保卫应符合国家相关部门对该类设施的安全管理规定和要求。

5.4实验室的建筑材料和设备等应符合国家相关部门对该类产品生产、销售和使用的规定和要求。

5.5实验室应保证对生物、化学、物理和辐射等危险源的防护水平控制在经过评估的可接受程度内,防止对关联的办公区和外部环境造成危害。

5.6实验室的走廊和通道应不妨碍人员和物品(包括大型仪器设备)通过。

5.7实验室应设计并明确标识紧急撤离路线。所有房间的出口和紧急撤离路线应有明显标识,标识应能在黑暗中清晰可辨。

5.8实验室房间的门应根据需要安装门锁,紧急情况时门锁应能快速打开。

5.9实验室应根据需要在房间的入口处设警示和进入限制。

5.10实验室应评估生物材料、标本、化学品和机密资料等被误用、偷盗和不正当使用的风险,并采取相应的物理防范措施。

5.11实验室应有专门的设计以确保存储、转运、收集、处理和处置危险材料的安全。

5.12实验室内通风、温度、湿度、照度、噪声和洁净度等室内环境参数应根据工作需要,同时符合GB50346、GB/T20469、T/CECS662规定和职业卫生等相关要求。

5.13实验室应有防止节肢动物和啮齿动物进入的措施。

6临床实验室设施和设备要求

6.1基本要求

6.1.1实验室主入口应有进入控制措施。

6.1.2实验室主入口的门、放置生物安全柜实验间的门应可自动关闭。

6.1.3实验室的门应有可视窗并可锁闭,门锁及门的开启应不妨碍室内人员紧急撤离;在不影响安全的前提下,有工作需要或需要保护隐私的房间可不设可视窗。

6.1.4实验室入口处应有更衣条件,可设存衣或挂衣装置,应将个人衣物与实验室工作服分开放置,避免污染。

6.1.5实验室的墙壁、天花板和地面应易清洁、不渗水、耐腐蚀、防火、防潮、表面光滑平整。地面应平整、防滑,不应铺设地毯。

6.1.6实验室应有足够的空间和台柜摆放设备和物品。

6.1.7实验室面积和高度应满足实验室设备、生物安全柜等的安装、使用、维护以及清洁要求,保证工作流程顺畅并符合工效学的原则和要求以及GB50346的有关规定。

6.1.8实验室应满足大型仪器设备搬运的需求,并为特殊需求设备设置局部隔离、防振、排热、排湿设施。

6.1.9实验室应有存放备用物品的条件,不可在实验间大量存储备用物品。

6.1.10实验室台柜和座椅等应稳固,边角应圆滑。

6.1.11实验室台柜等及其摆放应便于清洁,实验台面应防水、耐腐蚀、耐热和坚固。

6.1.12实验室应根据专业领域和工作流程合理摆放实验设备、台柜、物品等,避免相互干扰、交叉污染,并应不妨碍紧急撤离和急救。

6.1.13实验室温度、相对湿度应控制在适宜范围内,以满足生物安全和质量管理要求;消毒状态下,实验室的相对湿度应能满足消毒灭菌的技术要求。

6.1.14实验室内应避免不必要的反光和强光。

6.1.15应在操作病原微生物标本的实验间内配备生物安全柜等有效隔离装置。当不能利用生物安全柜等有效隔离装置操作病原微生物标本时,应根据风险评估结果采取风险应对措施。

6.1.16应在实验室或其所在的建筑内配备高压蒸汽灭菌器或其他适当的消毒灭菌设备,所配备的消毒灭菌设备应以风险评估为依据。

6.1.17应配备适用的应急器材,如消防器材、意外事故处理器材、急救器材等。

6.1.18若操作有毒性、刺激性及放射性等物质,应配备相应的安全设施、设备和个体防护装备,并符合国家、地方的相关规定和要求。

6.2通风系统

6.2.1实验室应保证良好通风,可利用自然通风或机械通风。实验室应依据风险评估结果选择通风方式。

6.2.2采用自然通风时,应设置可开启的窗户,并安装可防蚊虫的纱网。

6.2.3采用机械通风时,应遵循定向气流原则。可采用排风扇等简单排风装置或系统化的送排风设施。采用系统化机械通风且有明确压力或压力梯度要求时,应符合国家、地方相关标准的要求,并遵循以下原则:

a)实验间出入口应有缓冲间。当缓冲间的门设置互锁时,应在互锁门附近设置紧急手动解锁开关;

b)围护结构的窗户应可密闭,玻璃应耐撞击、防破碎;所有缝隙和贯穿处应可靠密封,采用烟雾测试等目视方法检查时应无可见泄漏;应能承受送风机或排风机异常时导致的空气压力载荷;

c)实验间的送风口和排风口的布置应符合定向气流原则,并利于减少房间内的涡流和气流死角,可采用上送下排或上送上排的气流组织方式;

d)实验间的排风应经过HEPA过滤器过滤;排风HEPA过滤器应尽量安装于靠近排风管道在房间内的排风口端,并具备运行维护(如:高效过滤器检漏)的空间;

e)应在负压房间入口处显著位置安装房间压力显示装置,并有控制区间的提示,宜有压力异常报警措施;

f)机械通风系统应独立于所在建筑的通风系统;

g)通风系统启动时,应先启动排风,后启动送风;关停时,应先关送风,后关排风;

h)实验间的气压与相邻相通房间的最小负压差不低于10Pa;

i)实验间的最小换气次数应不小于12次/小时。

6.2.4应按产品的设计要求安装和使用生物安全柜。如果使用需要管道排风的生物安全柜,应通过独立于建筑物其他公共通风系统的管道排出,可将排风管道连接至实验室排风系统。生物安全柜等有敞开操作口的安全隔离装置应避开门窗、送风口和人员频繁走动等位置,设置在实验间气流的下游。

6.2.5若操作有毒性、刺激性、放射性的挥发性物质,应在风险评估的基础上,配备适当的负压排风柜。负压排风柜的管道应独立于建筑物其他公共通风系统的管道。

6.3水电气系统

6.3.1应在实验室靠近出口处设洗手或手部消毒装置。洗手池水龙头开关宜采用非手动式。

6.3.2进出实验室的液体和气体管道系统应牢固、不渗漏、防锈、耐压、耐温(冷和热)、耐腐蚀。下水管道应有防回流设计(如存水弯)。

6.3.3应在实验室工作区配备洗眼装置,如洗眼器或洗眼瓶。必要时,应以风险评估结果为依据,在工作区配备紧急冲淋装置。

6.3.4应有可靠的电力供应。必要时,重要设备(如生物安全柜等)应配置备用电源,供电时间应不少于30分钟。

6.3.5应有可靠的接地系统,应在关键节点安装漏电保护装置;必要时,设监测报警装置。

6.3.6应有足够的固定电源插座,避免多台仪器设备使用共同的电源插座。

6.3.7应设应急照明装置,照明时间应不少于60分钟。

6.3.8应根据需要配备语音和数据通讯设备,如对讲机、电话机等。

6.3.9若使用高压气体和可燃气体,应有安全措施,并符合国家、地方的相关规定和要求。

7临床实验室管理要求

7.1总则

7.1.1临床实验室或其设立单位应有明确的法律地位和从事相关活动的资质。

7.1.2临床实验室或其设立单位应设置生物安全委员会,对实验室的生物安全进行监督、咨询、指导、评估(包括实验室运行的生物安全风险评估和实验室安全事故处置)。实验室负责人应至少是生物安全委员会有职权的成员。

7.1.3临床实验室或其设立单位的法定代表人和实验室负责人对实验室的生物安全负责。

7.1.4实验室应根据风险评估制定生物安全政策、计划、程序、手册、指导书和记录等文件,并传达至相关人员。实验室管理层应保证文件现行有效、易于理解、方便获得、可以实施。

7.2管理责任

7.2.1实验室负责人职责至少包括:

a)对实验室的生物安全负责;

b)授权人员进入实验室;

c)指定一名安全负责人,并授予其监督所有活动的职责和权利。必要时,指定各专业组/专业室的安全负责人;

d)指定安全管理有关的关键职位的代理人。

7.2.2实验室管理层职责至少包括:

a)应对所有工作人员、来访者、社区和环境的安全负责;

b)应制定明确的准入政策,主动告知所有工作人员、来访者可能面临的安全风险。必要时,签署知情同意书;

c)应尊重工作人员的个人权利和隐私;

d)应为工作人员提供持续培训及继续教育的机会,保证工作人员胜任所分配的工作;

e)应为工作人员提供必要的免疫计划、定期的健康检查和医疗保障;

f)应保证工作人员不疲劳工作和不从事风险不可控制或国家法律法规禁止的工作;

g)应保证设施、设备、个体防护装备、材料等符合国家安全要求,并定期检查、维护、更新,确保不降低其设计性能;

h)建立信息安全管理制度,确保信息安全。

7.2.3安全负责人职责至少包括:

a)协助管理层负责安全事务;

b)负责制定实验室年度安全计划,并维护和监督。安全计划应至少包括教育、培训、审核和评价,以及促进实验室安全行为的程序等;

c)应有权监督所有活动,阻止不安全行为或活动,直接向管理层报告;

d)各专业组/专业室安全负责人负责制定专业组/专业室安全计划,包括风险评估报告、安全及应急措施、人员培训及健康监督计划、安全保障及资源要求。

7.3个人责任

7.3.1所有工作人员应充分认识和理解所从事工作全过程的生物安全风险。

7.3.2应自觉遵守安全管理的规定和要求,做到:

a)在身体状态许可的情况下,执行免疫计划和其他的健康管理规定;

b)按规定正确使用设施、设备和个体防护装备;

c)应主动报告可能不适于从事特定任务的个人状态。在身体状况良好的情况下进入实验区工作。若出现疾病、疲劳或其他不宜进行实验活动的情况,不应进入实验区;

d)如果怀疑个人受到感染,应立即报告;

e)应主动识别危险和不符合规定的工作,并立即报告。

7.4安全手册

7.4.1应根据实验室的需要制定安全手册。

7.4.2安全手册应简明、易懂,方便取阅,至少每年评审一次。包括(不限于)以下内容:

a)紧急电话、联系人;

b)实验室平面图、紧急出口、撤离路线;

c)实验室标识系统;

d)病原微生物;

e)化学品安全;

f)消毒和灭菌的方法、操作程序及有效性验证;

g)辐射;

h)机械安全;

i)电气安全;

j)低温、高热;

k)消防安全;

l)个体防护;

m)医疗废物的处置;

n)事件、事故处理的规定和程序;

o)从工作区撤离的规定和程序。

7.5安全检查

7.5.1管理层应负责实施安全检查,每年至少检查一次,关键控制点可根据风险评估报告增加检查频次,以保证:

a)设备设施(如生物安全柜、高压灭菌装置等)、应急装备(如洗眼装置等)、警报系统、消防器材、急救器材、个体防护装备等的功能和状态正常,并按要求正确标识,包括仪器状态标识和生物安全标识(生物安全标识见WS589);

b)危险材料如可燃、易燃、腐蚀性、放射性、感染性(包括菌(毒)株、病原微生物标本等)和有毒物质等,使用及存放安全;

c)危险物质物品包装(标本转运箱、垃圾袋、垃圾箱等)的防渗漏功能和状态正常;

d)撤离程序有效;

e)去污染程序有效;

f)医疗废物处理的安全;

g)人员能力及健康状态符合工作要求;

h)安全计划有效实施;

i)安全活动正常运行;

j)不符合安全规定的工作及时得到纠正;

k)所需资源满足安全工作要求。

7.5.2应依据事先制定的适用于不同专业领域的核査表实施检查,以保证安全检查的质量。

7.5.3当发现不符合规定的工作,发生事件或事故时,应立即查找原因并评估后果。必要时,停止工作。

7.5.4实验室设立单位应定期对有关安全规定的落实情况进行检查,对实验室设施、设备、材料等进行检查、维护和更新,确保其符合国家标准。

7.5.5外部评审活动不能代替实验室的自我安全检查。

7.6人员管理

7.6.1应有足够的人力资源满足安全管理体系的有效运行。

7.6.2实验室管理人员和工作人员应:

a)具备适合的教育背景;

b)了解国家安全相关政策、法规、标准;

c)经过专业培训,胜任所承担的工作;

d)管理人员应具有评价、纠正、处置违反安全规定行为的能力;

e)定期参加相关的培训或继续教育。

7.6.3应对所有岗位提供职责说明,包括人员的责任和任务,教育、培训和专业资格要求。

7.6.4如果聘用临时工作人员,应确保其有能力胜任所承担的工作,了解并遵守安全管理的要求。

7.6.5工作人员应在身体状况良好的情况下进入实验区工作。

7.6.6应定期评价工作人员对其工作任务的胜任力。至少每12个月评价一次。

7.6.7新进工作人员应接受生物安全培训和考核,考核合格者才能准予进入实验区开展工作。

7.6.8人员培训计划应包括(不限于):

a)上岗培训(包括新上岗人员和离岗半年以上的再上岗人员),以及有经验工作人员的周期性再培训(不超过1年);

b)实验室生物安全管理体系培训;

c)生物安全知识及技能培训,至少包括安全工作行为、消防安全、化学和放射安全、生物危险和感染预防;

d)实验室设施设备(包括个体防护装备)的安全使用;

e)应急措施;

f)人员能力的考核与评估;

g)应急预案的现场演练。

7.6.9实验室或其设立单位应保存每名工作人员的人员档案,并及时更新。人员档案应包括(不限于):

a)教育背景和专业资格证明;

b)培训记录(包括使用设施以防止潜在风险的相关培训),岗位风险说明,知情同意书(必要时)及授权记录;

c)工作人员的免疫、健康检查、职业禁忌症等资料;

d)内部和外部的继续教育记录及培训效果评估;

e)与工作安全相关的意外事件(事故报告);

f)确认工作人员能力的证据,应有能力评价的日期和活动的记录;

g)工作人员表现评价。

7.7危险材料管理

7.7.1危险材料采购、使用、评价及保存

7.7.1.1应依据国家有关法规,制定选择、购买、采集、包装、运输、接收、查验、使用、处置和保存危险材料的制度和程序,以保证安全。

7.7.1.2应确保所有与安全相关的材料只有在经检查或证实其符合有关规定之后,才能投入使用,应保存所采取的符合性检查活动的记录。

7.7.1.3应评价重要消耗品、供应品和服务的供应商,保存评价记录和允许使用的供应商名单。

7.7.1.4应对所有危险材料建立清单,包括来源、接收、使用、处置、存放、转移、使用权限、时间和数量等内容,记录保存期限不少于20年。

7.7.1.5应有可靠的物理措施和管理程序确保危险材料的安全和安保。

7.7.1.6应按国家、地方的相关规定使用和管理危险材料。

7.7.1.7应建立所有化学品的材料安全数据单。

7.7.1.8病原微生物标本和菌(毒)株管理包括(不限于)以下内容:

a)采集和保存容器应符合安全要求,不易破碎、爆裂、泄露;

b)采集和保存容器上应有牢固的标识,标明编号、日期等信息;

c)长期保存的标本、菌(毒)株有入库、出库记录,并指定专门工作人员负责管理,双人双锁,有防止盗窃和丢失措施;

d)应有保存标本的使用、销毁记录并存档;

e)不宜保存危害程度分类为第一、二类病原微生物;

f)保存的标准和菌(毒)种清单应报当地卫生健康主管部门备案;

g)应符合国家有关保密、信息安全要求。

7.7.2危险材料运输

7.7.2.1应制定危险材料运输的规章制度,包括在实验室内、实验室所在机构相同及不同执业地点内和机构外部运输,应符合国家和国际的要求。

7.7.2.2应建立危险材料接收和运出清单,清单至少应包括危险材料的性质、数量、交接时的包装状态、交接人、收发交接时间和地点等,确保危险材料出入的可追溯性。

7.7.2.3危险材料应置于安全、防破损、防渗漏的容器中运输。应向运输部门提供适当的指南或说明,并遵循国家有关道路、铁路、水路和航空的法规和标准,保证不对人员或环境造成污染及损害。

7.7.2.4感染性及潜在感染性物质运输应以确保其属性、防止人员感染及环境污染的方式进行:

a)在实验室内传递时,应遵循本机构或实验室的规定;

b)在医疗机构相同执业地点内转送时,转运容器应为安全、防渗漏、耐高压或耐受化学消毒剂作用的容器。转运容器中的标本宜直立,标本容器应防止渗漏;

c)在医疗机构不同执业地点或机构外部运输时,应按照国家和国际规定使用具有防渗漏、防溢洒、防水、防破损、防外泄、耐高温、耐高压的三层包装,并应有规范的生物危害标识、警告和提示用语等。

7.8实验活动管理

7.8.1临床实验室应向设区的市级人民政府卫生健康主管部门备案;应有计划、申请、批准、实施、监督和评估实验室活动的制度和程序。

7.8.2从事病原微生物的实验活动应与其防护级别相适应。不得从事《人间传染的病原微生物目录》规定应当在高等级生物安全实验室进行的实验活动。

7.8.3实验室负责人应指定每个专业组/专业室实验室活动的负责人。

7.8.4在开展实验活动前,应了解涉及的危险,并为实验人员提供在风险最小情况下进行工作的指导,包括正确选择和使用个体防护装备。

7.8.5涉及病原微生物的实验活动的操作规程应符合良好病原微生物的标准操作要求和(或)特殊操作要求。良好工作行为规范见本标准附录B。实验室应维持并合理使用所涉及材料的最新材料安全数据单。

7.8.6应有针对未知风险材料操作的规章和程序。检验过程中发现高致病性或疑似高致病性病原微生物时,应按相关法规的要求处理。

7.9内务管理

7.9.1应制定内务管理的制度和程序,包括内务工作所用清洁剂和消毒剂的选择、配制、效期、使用方法、有效成分检测及消毒效果监测等政策和程序,应评估并避免消毒剂本身的风险。

7.9.2应指定专人监督内务工作,定期评价内务工作的质量。

7.9.3应时刻保持工作区整洁有序。

7.9.4用于处理污染性材料的设备和工作台面,应进行适当的清洁和消毒。

7.9.5发生标本、化学品、放射性物质或培养物溢洒时,应在风险评估后清除并对相应区域去污染。溢洒处理参见本标准附录C,或使用特殊的处理程序。

7.9.6应制定日常清洁(包括消毒)计划,包括对工作相关的物品表面的消毒和清洁。

7.9.7内务管理要求和所用材料发生改变时应得到实验室负责人的批准。

7.9.8实验室管理要求、工作习惯或材料的改变可能对工作人员有潜在危险时,应向实验室负责人报告,并书面告知安全负责人。

7.10设施设备管理

7.10.1应有对设施设备(包括个体防护装备)管理的规章和程序,包括:设施设备的完好性监控指标、巡检计划、使用前核查、安全操作、使用限制、授权操作、消毒、禁止事项、定期校准或检定、定期维护、安全处置、运输、存放等。

7.10.2应制定在发生事故或溢洒导致生物性、化学性或放射性污染,以及设施设备保养、维修、报废或被移出实验室之前进行去污染、清洁和消毒的专用方案。

7.10.3在投入使用前应核查并确认设施设备的性能满足安全要求和相关标准。

7.10.4每次使用前或使用中应根据监控指标确认设施设备的性能处于正常状态,并记录。

7.10.5使用个体呼吸保护装备时,应做个体适配性测试,每次使用前核查并确认符合佩戴要求。

7.10.6设施设备应由授权人员操作和维护,现行有效的使用和维护说明书应便于工作人员使用。

7.10.7应依据制造商的建议使用和维护设施设备。

7.10.8应在设施设备的显著部位标示其唯一编号、校准或验证日期、下次校准或验证日期、准用或停用状态。

7.10.9应停止使用并安全处置性能已显示出缺陷或超出规定限度的设施设备。

7.10.10离开实验室直接控制的设备返回后,均应在使用前对其性能进行验证并记录。

7.10.11应维持设施设备档案,适用时,内容应至少包括(不限于):

a)制造商名称、型号标识、系列号或其他唯一性标识;

b)验收标准及验收记录;

c)接收日期和启用日期;

d)接收时的状态(新品、使用过、修复过);

e)当前位置;

f)制造商的使用说明或其存放处;

g)维护记录和年度维护计划;

h)校准(验证)记录和校准(验证)计划;

i)损坏、故障、改装或维修记录;

j)服务合同;

k)预计更换日期或使用寿命;

l)安全检查记录。

7.11医疗废物处置

7.11.1实验活动医疗废物的处置应符合国家、地方法规和标准。

7.11.2应确保由经过培训的人员采用适当的个体防护装备处理医疗废物。临床实验室工作人员个体防护装备选用原则见附录D。

7.11.3应遵循以下原则管理和处理医疗废物:

a)根据《医疗废物分类目录》,对实验室医疗废物实施分类管理;

b)将医疗废物产生量减至最少;

c)将操作、收集、运输、处理医疗废物的危险减至最小;

d)将医疗废物对环境的有害作用减至最小;

e)只可使用被承认的技术和方法处置危险医疗废物;

f)废水和废气排放应符合国家、地方的规定和标准。

7.11.4应将感染性、损伤性、病理性、药物性、化学性医疗废物分置于符合HJ421的包装物或者容器内,不可混合收集。在盛装医疗废物前,应检查医疗废物包装物或者容器,确保无破损、渗漏和其他缺陷。

7.11.5医疗废物容器装量不可超过其设计容量,盛装的医疗废物达到包装物或者容器的3/4时,应使用有效的封口方式,确保包装物或者容器的封口紧实、严密。

7.11.6包装物或者容器表面被感染性医疗废物污染时,应对被污染处进行消毒处理或者增加一层包装。

7.11.7损伤性废物(如针头、刀片、金属和玻璃等)应置于符合HJ421的锐器盒中。

7.11.8放入包装物或容器内的感染性或损伤性医疗废物不得取出。

7.11.9医疗废物产生地应有医疗废物分类收集方法的示意图或文字说明。7.11.10批量废弃的化学试剂、消毒剂应交由专门机构处置。

7.11.11医疗废物在去污染或最终处置前,应存放在指定的安全地点,通常在实验室区域内。

7.11.12病原微生物培养基、病原微生物标本和菌(毒)株保存液等感染性或潜在感染性医疗废物,应在产生地点通过高压灭菌或其他被批准的技术消毒,然后按医疗废物收集处理。病原微生物核酸、检测前已灭活标本直接按医疗废物收集处理。

7.11.13未受污染的废物可按非医疗废物处理。

7.11.14盛装医疗废物的每个包装物、容器外表面应当有警示标识,在每个包装物、容器上应当有中文标签,中文标签的内容应当包括:医疗废物产生单位、产生日期、类别及需要的特别说明等。

7.11.15医疗废物运送人员应每天将分类包装的医疗废物按照规定的时间和路线运送至设立单位的暂时贮存地点,并保存交接记录。

7.11.16运送人员在运送医疗废物时,应防止包装物和容器破损、医疗废物流失、泄漏和扩散,运送人员配备必要的个体防护装备,防止医疗废物直接接触身体。

7.12应急措施

7.12.1应根据《中华人民共和国突发事件应对法》的规定,制定各种意外紧急情况的应急措施和方案(如生物性、化学性、物理性、放射性、火灾、水灾、地震、人为破坏等)。

7.12.2应急措施和方案适用时应至少包括:负责人、组织,个体防护和应对程序,报告程序,应急通讯,应急设备,撤离计划和路线,污染源隔离和消毒,人员隔离和救治,现场隔离和控制,风险沟通等内容。

7.12.3所有人员应熟悉应急行动计划、撤离路线和紧急撤离的集合地点。

7.12.4每年应至少组织所有工作人员进行一次应对突发事件的演习。

7.13消防安全

7.13.1应依据国家、地方的消防规定和要求,制定消防安全制度、消防安全操作规程、灭火和应急疏散预案,并落实消防安全责任制。

7.13.2应按照国家和行业标准配置消防设施、器材,设置消防安全标识,并定期组织检验、维修、更换,确保完好有效。

7.13.3应对工作人员进行消防知识的培训,其内容至少包括火险的识别和判断,减少火险的良好操作规程及失火时应采取的措施。

7.13.4应每年至少一次组织有针对性的消防演练。

7.13.5应尽量减少可燃气体和液体的存放量并落实:

a)存放的容器应密闭;

b)应存放在经批准的专用贮藏柜或库中,符合国家规定和标准。需要冷藏的可燃液体应存放在防爆(无火花)冰箱中;

c)在适用的排风罩或排风柜中操作;

d)放置在远离热源或打火源处,并避免阳光直射;

e)输送管道安装紧急关闭阀。

7.13.6应配备控制可燃物质少量泄露的工具包,如果发生明显泄漏,应立即寻求消防部门的援助。

7.13.7如果发生火警,应立即按规定报告,寻求消防部门的援助,并告知实验室内存在的危险。

7.14事故报告

7.14.1应有对实验室事件、伤害、事故、职业相关疾病以及潜在危险报告的政策和程序,应符合国家和地方对事故报告的规定和要求。

7.14.2所有事故的报告应形成书面文件并存档(包括相关活动的记录和证据等)。报告应包括事实的详细描述、原因分析、影响范围、后果评估、采取的措施及其有效性的追踪、预防类似事故发生的建议及改进措施等。

7.14.3事故报告(包括采取的任何措施)应提交实验室管理层和医疗机构管理层评审。

7.14.4任何人不得隐瞒实验室所发生的事件、事故、伤害、职业相关疾病以及潜在危险,应按国家规定上报。

7.15安全保障

7.15.1实验室设立单位应建立和完善安全保卫制度,采取安全保卫措施,保障实验室安全。防止危险材料、临床标本及患者信息丢失、被误用、被偷盗和被不正当使用。

7.15.2实验室设立单位应根据实验室工作内容以及具体情况进行风险评估,制定安全保障规划,进行安全保障培训;调查并纠正实验室安全保障工作中的违规情况。

7.15.3建立严格的实验室人员出入管理制度。适用时,应按照国家有关规定建立相应的保密制度。

附录A
(资料性)
临床实验室生物安全风险评估参考示例

A.1风险评估总体要求

A.1.1基本原则

本示例提供了基于定性分析的风险评估方法所形成的风险评估报告。定量和半定量的评估方法也可以用于风险评估。实验室应使用最能满足其实际需求的评估方法,也可针对特定实验活动需求,开发个性化评估方法、评分方法和评估指标体系。

A.1.2风险评估前应首先明确参与风险评估的人员,本次风险评估适用的专业室、检验项目、标本类型、可能涉及的病原微生物等危险因素,以及相应的实验活动。可以是具体某个特定的检验项目,也可以是生物安全风险相同、实验流程及操作过程相同或相似的一组检验项目。

A.1.3准备评审依据(参见WS/T442《临床实验室生物安全指南》第4.1.5条):实验室生物安全管理文件以及设施、设备及项目的相关信息(如检测仪器和项目的标准操作规程)等。

A.1.4风险识别

A.1.4.1识别临床标本可能存在的潜在病原微生物及其危害,包括传染性、传播途径、感染剂量、致病性、在环境中的稳定性和对消毒剂的敏感性、治疗和预防措施;识别临床标本可能发生的职业暴露及其后果等。

A.1.4.2识别检验工作全过程的实验活动的潜在风险,并对其特性进行描述,包括但不限于:

a)检验前过程:标本采集(采样空间、人员、标本类型、标本容器及要求)、标本暂存方法及安全措施,标本运输转运箱及要求;标本核收过程等。如采样空间不符合要求,采样人员手套破损、口罩选择不正确及佩戴不规范、采血时发生针刺伤,采样过程中发生标本迸溅,采样后未注意手卫生,标本运输过程中发生泄露、溢洒或丢失等风险;

b)检验过程:标本离心、研磨、振荡、匀浆等处理;标本加样、转运、涂片、培养及鉴定、药敏试验、锐器使用(玻璃器皿、剪刀、针头、移液管)、检测仪器运行状态等。如标本离心或离心管破碎产生气溶胶,使用注射器等锐器时发生针刺伤,各种原因产生的标本迸溅或溢洒等风险;

c)检验后过程及医疗废物处理:标本保存(保存管、保存条件、存放/调取管理、安全措施)、标本处理方式(如高压灭菌、消毒等)及效果评估;物体表面和环境消毒方式、消毒剂浓度及作用时间;医疗废物包装容器质量,医疗废物转运、处理等。如标本发生溢洒、标本丢失、消毒剂失效、医用垃圾袋泄露、医疗废物未按要求标识、仪器实验废水泄漏等风险;

d)相关人员:资质、经验、能力、健康状态等;个体防护装备使用规范性等。如使用高压灭菌器人员无资质,PCR检测人员无资质,个体防护装备质量不达标、使用不规范等风险;

e)设施设备:离心机、高压灭菌器、生物安全柜、紫外消毒灯等设备设施的性能和状态,更衣柜设置等。如上述设施设备状态异常、校准不合格,报废仪器未经消毒处理移出实验室等存在的风险;个人与工作服混放的污染风险等;

f)实验室环境:环境温度、湿度;采用机械通风时,空气换气次数、压力情况、定向气流稳定性,中、高效过滤器使用时间及效果等。如环境温度过高导致人员晕倒;采用机械通风时,空气换气次数不足导致人员乏氧,压力错误导致污染外泄等风险;

g)安全管理:实验室人员准入措施;保存标本/菌(毒)株的冰箱或场所的安保措施等。如外来人员未经实验室批准和安全告知,擅自进入实验室;标本、菌(毒)株被盗或恶意使用带来的风险等。

h)意外停电、发水、火灾等突发情况以及化学危害(如易燃易爆品、有毒性、刺激性或挥发性物质)、物理危害(如高处物品掉落砸伤、高温、低温等)、自然灾害等风险。

A.1.5风险分析

A.1.5.1依据《人间传染的病原微生物目录》对相关病原微生物危害程度分类,根据临床检验过程中各种感染性材料和实验活动的特点,对风险涉及事件发生的可能性及其后果的严重性进行分析。依据风险涉及事件发生的可能性,分为Ⅰ-Ⅴ五个等级;评估导致后果的严重性,分为1-5五个等级。

A.1.5.2参照RB/T040附录B实验室生物安全风险评估矩阵,对暴露或污染发生的可能性及其导致后果的严重性进行风险等级评估(见表A.1风险等级矩阵)。

医用器皿用什么消毒【国标】感染性医疗废物处置前应进行消毒。运出实验室前对容器表面消毒//临床实验室生物安全指南WS/T 442-2024_https://www.jmylbn.com_新闻资讯_第4张

A.1.6风险评价:对比风险分析结果和风险准则,以确定风险和/或其大小是否可以接受。当风险可接受时,保持已有的生物安全措施;当风险不可接受时,采取风险应对措施。

A.1.7风险应对

A.1.7.1针对风险评估所识别出的不可接受的风险,制定风险应对措施,以降低或规避风险,包括制定风险应对计划,实施风险应对措施,评价风险应对计划的有效性,评估残余风险的可接受度。

A.1.7.2如果残余风险不可接受,应停止实验,重新进行风险评估并制定进一步的风险应对措施。

A.1.8形成生物安全风险评估报告,报告内容参照本标准第4.5.2条的要求。

A.1.9依据风险评估报告,修改和完善生物安全管理体系及实验活动相关操作规程,并落实到风险管理的各个环节。对相关人员进行宣贯、培训、考核。定期监督检查,必要时再评估。

A.2风险评估报告参考示例:

临床微生物室采用全自动血培养仪进行血液培养及鉴定的生物安全风险评估。

A.2.1评估目的:识别采用新进全自动血培养仪进行血液培养及鉴定的生物安全风险,采取相应的应对措施,完善相关安全管理制度,建立相关标准操作规程并落实,确保人员和环境安全。

A.2.2评估范围:血液培养及鉴定检验全流程的实验活动。

A.2.3评估依据

A.2.3.1法律法规、指南标准:《中华人民共和国生物安全法》、《病原微生物实验室生物安全管理条例》、《医疗卫生机构医疗废物管理办法》、《人间传染的病原微生物目录》、《医疗废物分类目录》、GB19489、WS233等。

A.2.3.2实验室生物安全管理文件、现有检验项目的标准操作规程等。

A.2.4参与风险评估人员:实验室负责人、专业负责人、岗位工作人员、仪器设备管理人员等。

A.2.5评估程序和方法:评估程序见图A.1风险评估流程图;风险识别方法参照本标准附录A的A.1.4风险识别;风险分析方法采用矩阵法(见表A.1风险等级矩阵)确定风险等级;根据风险等级确定可接受度,决定是否采取应对措施,残余风险不可接受时进行再评估。

A.2.6评估内容

A.2.6.1涉及的病原微生物:

a)临床血液标本中可能存在的病原微生物,主要为《人间传染的病原微生物目录》中危害程度分类为

第三类和第四类病原微生物,以及第二类病原微生物中的布鲁氏菌、结核分枝杆菌、HIV等;

b)临床实验室血液培养阳性时的病原微生物,主要为《人间传染的病原微生物目录》中危害程度分类为第三类和第四类的细菌和真菌,以及第二类病原微生物的布鲁氏菌。

注:布鲁氏菌的分离纯化、生化鉴定、涂片、显微观察等初步检测活动,可在BSL-2实验室操作。

A.2.6.2病原微生物特性:包括传染性、传播途径、感染剂量、致病性、在环境中的稳定性和对消毒剂的敏感性、治疗和预防措施;职业暴露及其后果等。

注:实验室针对所涉及的病原微生物及其特性应已进行了系统的风险评估,本报告示例受篇幅所限,略去该部分内容。

A.2.6.3具体评估内容:见表A.2血液培养及鉴定的风险评估内容参考示例表。

A.2.7评估结论:现有基础控制措施及加强控制措施对血液培养及鉴定的生物安全风险可控,可开展该检验项目。

注:本示例报告仅涉及病原微生物风险评估,未涉及试剂、设备、设施和环境等相关化学性、物理性等风险因子评估

A.2.8参与、编写、审核、批准人员:

a)报告编写人员:XXX;

b)报告审核人员:XXX;

c)报告批准人员:XXX;

d)生效日期:()年()月()日。

图A.1风险评估流程图 

医用器皿用什么消毒【国标】感染性医疗废物处置前应进行消毒。运出实验室前对容器表面消毒//临床实验室生物安全指南WS/T 442-2024_https://www.jmylbn.com_新闻资讯_第5张

医用器皿用什么消毒【国标】感染性医疗废物处置前应进行消毒。运出实验室前对容器表面消毒//临床实验室生物安全指南WS/T 442-2024_https://www.jmylbn.com_新闻资讯_第6张

医用器皿用什么消毒【国标】感染性医疗废物处置前应进行消毒。运出实验室前对容器表面消毒//临床实验室生物安全指南WS/T 442-2024_https://www.jmylbn.com_新闻资讯_第7张

注1:风险评价为可接受的,保持已有的基础控制措施,不需要额外增加控制措施;风险评价为不可接受时,需要在基础控制措施基础上增加额外的控制措施。

注2:如果残余风险不可接受,应停止实验,重新进行风险评估并采取进一步的风险应对措施。

注3:本示例列举了该实验活动常见病原微生物感染风险及常用应对措施,仅供参考。每个实验室应根据本实验室具体情况进行风险评估并制定适宜的应对措施。

附录B
(规范性)
临床实验室良好工作行为规范

B.1总则

本附录旨在对临床实验室生物安全制定良好的操作规程,其内容不一定满足或适用于特定的实验室或特定的实验活动,应根据实验室的风险评估制定适用的良好操作规程。

B.2清洁

B.2.1由受过培训的专业人员按照专门的规程清洁。外雇的保洁人员可以在实验室消毒后负责清洁地面和窗户。

B.2.2保持工作台面整洁。每天工作完毕后对工作台面进行清洁并消毒。宜使用可移动或悬挂式台下柜,以便于清洁和消毒。

B.2.3定期清洁墙面。如果墙面有可见污染,应及时清洁和消毒。不宜无目的或强力清洗,以免损坏墙面。

B.2.4定期清洁易积尘部位,不常用的物品宜存放在抽屉或箱柜内。

B.2.5地面清洁时间视工作安排而定,不应在日常工作时间做常规清洁工作。最常使用浸有清洁剂的湿拖把清洗地面;吸尘器不适用于实验室;不宜使用扫帚等扫地。

B.2.6使用锐器盒收集针头、带针头的注射器、碎玻璃、刀片等锐利医疗废物。

B.2.7需高压灭菌的医疗废物应用耐高压蒸汽灭菌垃圾袋。

B.2.8根据医疗废物特点选用可靠的消毒或灭菌方式,如阳性培养物应进行高压灭菌。

B.3工作行为要求

B.3.1建立并执行准入制度。实验室入口处设置生物危害标识。

B.3.2按规定执行手卫生(包括洗手等)、淋浴(适用时)等个人日常清洁和消毒。

B.3.3实验区内应束裹长发。不应饮食、抽烟、处理隐形眼镜、使用化妆品,不应存放食品、个人物品、服装等。

B.3.4不应使用具有潜在污染和(或)火险的物品,不得将装饰品附着在光源、照明装置或实验设备。

B.3.5正确选择和使用个体防护装备,如手套、护目镜、防护服、口罩、帽子、鞋等。

B.3.6接触危险性材料时应配戴手套。污染、破损后更换手套;操作完成、离开实验间前,摘手套并洗手。严格遵守洗手规程。不应清洗或重复使用一次性手套。

B.3.7可能发生病原微生物或其他有害物质迸溅时,应佩戴防护眼镜或面屏,或在遮挡面部的挡板后操作。

B.3.8存在空气传播风险或可能产生气溶胶时,应在生物安全柜中操作。

B.3.9特殊情况需穿防护服时,应在离开实验区前按程序脱卸。工作用鞋要防水、防滑、耐扎、舒适,不可露脚趾。

B.3.10

安全使用移液管,应使用机械移液装置。严禁口吸。

B.3.11

配备降低锐器损伤风险的装置并建立操作规程。在使用锐器时应注意:

a)不应弯曲、截断、破坏针头等锐器,不应从一次性注射器上取下针头或回套针帽。必要时,使用专用的工具操作;

a)使用后锐器应置于锐器盒,不应超过规定的盛放容量;

b)重复利用的锐器应置于防穿刺容器,采用适当的方式消毒、清洁、灭菌处理;c)不应直接用手处理破碎的玻璃器具等,尽量避免使用易碎的器具。

B.3.12按规程操作,避免发生溢洒、迸溅或产生气溶胶,如不正确的离心操作、移液操作等。

B.3.13工作结束或发生危险材料溢洒后,应及时使用适当的消毒剂对工作台面和被污染处进行处理,处理方法参见本标准附录C。

B.3.14建立良好的内务管理规程。

B.3.15感染性医疗废物处置前应进行可靠的消毒。需要运出实验室进行消毒的废物,应置于专用的防渗漏容器中,并对容器表面消毒后运送。

B.3.16运出实验室的危险材料,应按照国家和地方的要求进行包装。

B.3.17应采取有效的防昆虫和啮齿类动物的措施,如防虫纱窗、挡鼠板等。

B.3.18上岗培训和能力评估与确认参照本标准第7.6条。

B.3.19制定有关个人健康状况监督计划、职业禁忌症。必要时,为工作人员提供免疫计划、医学咨询或指导。

附录C
(资料性)
临床实验室生物危险物质溢洒处理

C.1总则

本附录旨在为临床实验室制定生物危险物质溢洒处理程序提供参考。溢洒在本附录中指包含生物危险物质的液态或固态物质意外地与容器或包装材料分离的过程。实验室人员熟悉生物危险物质溢洒处理程序、溢洒处理工具包的使用方法和存放地点对降低溢洒的危害非常重要。

本附录描述了实验室生物危险物质溢洒的常规处理方法,实验室需要根据其所操作的病原微生物,制定专用的程序。如果溢洒物中含有放射性物质或危险性化学物质,则应使用特殊的处理程序。

C.2溢洒处理工具包

C.2.1基础的溢洒处理工具包通常包括:

a)对病原微生物有效的消毒液,消毒液需要按使用要求配制;

b)镊子或钳子、一次性刷子、硬纸板、一次性塑料铲、可高压的扫帚和簸箕,或其他处理锐器的装置;

c)足够的纱布、纸巾或其他适宜的吸收材料;

d)用于盛放生物危险物质溢洒物以及清理物品的医用垃圾袋或容器;

e)防护用品:包括防护服/隔离衣、一次性乳胶手套、帽子、面屏/护目镜、医用外科口罩/医用防护口罩、防水鞋套等;

f)溢洒处理警示标识,如“生物危害”,及禁止标识,如“禁止入内”等;

g)其他专用的工具等。

C.2.2明确标示溢洒处理工具包的存放地点。存放地点宜就近、易拿取。

C.3溢洒后撤离实验室原则

C.3.1不含有高致病性病原微生物菌(毒)株及标本发生溢洒,实验人员应立即进行溢洒处理,无需撤离房间。

C.3.2如发生疑似高致病性病原微生物菌(毒)株及标本溢洒,现场人员应立即通知实验室内所有人员迅速离开,在撤离的过程中注意防护气溶胶。关门并张贴“禁止入内”、“生物危害”等相关标识,至少30分钟后方可进入现场处理溢洒物。撤离人员按照离开实验室的程序脱去个体防护装备,用适当的消毒剂和水清洗所暴露皮肤。

C.3.3立即通知实验室主管人员。必要时由实验室主管人员安排专人清除溢洒物。

C.4台面及地面溢洒的处理

C.4.1处理溢洒的人员应穿戴适当的个体防护装备(如防水鞋套、防护服/隔离衣、医用外科口罩/医用防护口罩、双层乳胶手套、护目镜/面屏等),通常需要两人共同处理溢洒物,必要时,还需一名现场指导人员。

C.4.2判断溢洒程度,用纸巾(或其他吸收材料)覆盖溢洒物,小心从外围向中心倾倒适当量的消毒剂,使合适浓度的消毒剂与溢洒物混合并作用30分钟。

C.4.3到作用时间后,小心将吸收了溢洒物的纸巾(或其他吸收材料)连同溢洒物一同收集到医用垃圾袋或容器中,并用新的纸巾(或其他吸收材料)擦拭干净,置于医用垃圾袋中封好。

C.4.4如果溢洒物中含破碎的玻璃或其他锐器,不得直接用手接触,应用处理锐器的硬纸板、簸箕或一次性塑料铲进行收集,或用镊子或钳子将破碎的锐器夹出,然后再用镊子或钳子夹新的纸巾(或其他吸收材料)擦拭干净。所有一次性用具应与所处理物一并置于适当大小的锐器盒中,非一次性用品如镊子等,应置于消毒液中浸泡。

C.4.5用消毒剂擦拭可能被污染的区域。

C.5生物安全柜内溢洒的处理

C.5.1处理溢洒物时不要将头伸入安全柜内,也不要将脸直接面对前操作口,而应处于前视面板的后方。选择消毒剂时需要考虑消毒剂对生物安全柜的腐蚀性。

C.5.2如果溢洒的量不足1mL时,可直接用消毒剂浸湿的纸巾(或其他吸收材料)擦拭。

C.5.3如溢洒量大或容器破碎,宜按如下操作:

a)使生物安全柜保持开启状态,等待至少5分钟;

b)清理溢洒的人员,应戴医用外科口罩或医用防护口罩、双层乳胶手套,必要时穿防护服、戴护目镜或面屏等防护用具;

c)在溢洒物上覆盖浸有消毒剂的吸收材料,作用至少30分钟。必要时,用消毒剂浸泡工作表面以及排水沟和接液槽;

d)小心将吸收了溢洒物的纸巾(或其他吸收材料)连同溢洒物收集到医用垃圾袋或容器中,并用新的纸巾(或其他吸收材料)将剩余物质吸净;破碎的玻璃或其他锐器要用镊子或钳子处理;

e)用消毒剂擦拭或喷洒安全柜内壁、工作相关的物品表面以及前视窗的内侧;作用30分钟后,清水擦拭;

f)如果用消毒剂浸泡接液槽,应作用至少30分钟后,清水冲洗,擦拭干净。

C.6离心机内溢洒、泄露的处理

C.6.1如果离心结束后开启离心机盖子时发现离心管破碎或出现溢洒、泄露,应立即小心关上离心机盖;如果离心期间发生离心管破碎,应立即按下停止键,不要开启离心机盖。切断离心机的电源,至少30分钟后开始清理工作。

C.6.2清理人员应穿戴适当的个体防护装备,准备好清理工具。必要时,需要佩戴呼吸保护装置。

C.6.3开启离心机盖,如果生物安全密封盖未破裂,将吊篮或转头小心取出转移到生物安全柜内,用消毒液喷洒其外壁,小心打开生物安全密封盖,用镊子取出完好的离心管,用消毒液喷洒离心管外壁,作用30分钟后用纱布或纸巾擦拭干净。用镊子取出离心杯中损坏的离心管放置锐器盒中。

C.6.4开启离心机盖,如果生物安全密封盖破裂,向离心机内喷洒无腐蚀性的消毒液,关闭离心机盖,30分钟后,小心用镊子取出破裂的生物安全密封盖、离心管及可拆卸的部件,用镊子夹纱布或纸巾将离心机中的碎片和消毒液擦拭干净。

C.6.5如果离心机没有配备生物安全密封盖,开启离心机盖后,向离心机内喷洒无腐蚀性的消毒液,关闭离心机盖,30分钟后,取出吊篮或转头小心转移到生物安全柜内,用镊子夹取破损的离心管,放入锐器盒中。

C.6.6用纱布或纸巾将离心机内壁及其他无法拆卸的部件擦拭干净,再用清水擦拭,完全晾干后,经专业工程师确认正常后使用。

C.6.7将破损的且带有锐利端的部件及离心管放置锐器盒中,其他医疗废物置入医用垃圾袋中封好。吊篮、转头及其他可拆卸的部件浸泡在消毒液中2小时后洗涮干净备用,必要且适用时,可高压灭菌。

C.7溢洒处理后程序

C.7.1按程序脱去个体防护装备,将暴露部位向内折,置于医用垃圾袋中封好。

C.7.2按七步洗手法洗手。

C.7.3上述所有医疗废物按国家、地方的医疗废物处理相关规定进行处理。

C.8评估和报告

C.8.1对溢洒处理过程和效果进行评估,必要时对实验室进行彻底的消毒处理和对暴露人员进行医学

评估。

C.8.2按程序记录相关过程和报告。

附录D
(规范性)
临床实验室工作人员个体防护装备选用原则

D.1个体防护装备配备原则

D.1.1临床实验室应根据开展的实验活动和暴露风险,在进行风险评估的基础上,为工作人员配备符合国家标准或行业标准的个体防护装备。

D.1.2实验室配备个体防护装备时,应在保证有效防护的基础上,兼顾舒适性。

D.1.3需要同时配备多种个体防护装备时,应考虑使用的兼容性和功能替代性,确保有效保护。

D.1.4实验室还应对劳务派遣人员、临时雇佣人员、实习生、进修生、维修人员以及允许进入实验室的其他外来人员进行个体防护装备的配备和管理。

D.2个体防护装备使用

D.2.1在选择个体防护装备之前,实验室管理人员和使用者应明确:

a)可能暴露人员、暴露的病原微生物和暴露的方式;

b)需要进行针对性防护的标本类型(如血液、尿液、痰液、分泌物、培养物等);c)需要防护的身体部位;

d)使用某种个体防护装备的禁忌症(如哮喘、皮炎);

e)个体防护装备要穿戴的持续时间。

D.2.2在选择和使用个体防护装备时,应考虑:

a)大小和形状;

b)适合性、舒适性和移动性,以确保在活动期间受到保护;

c)对灵活度的影响;

d)一次性还是可重复使用;

e)与其他防护装备的兼容性;

f)坚固耐用;

g)移动过程中的纠缠风险;

h)对从事高风险操作时的使用进行充分培训,特别是在受到污染时正确穿戴和脱卸的培训;i)使用者能够在使用之前识别和报告任何故障。

D.2.3实验室应对使用个体防护装备的人员进行培训,确保这些防护装备被正确、有效地使用。

D.2.4个体防护装备配备流程,按照GB39800.1《个体防护装备配备规范》执行。

D.2.5实验室应明确个体防护装备的适用范围,合理使用。

D.2.6实验活动可能接触经空气或飞沫传播的高致病性病原微生物时,应加强个体防护,如使用医用防护口罩、医用防护服、护目镜/防护面屏、鞋套/靴套等。

D.3个体防护装备

D.3.1防护服

D.3.1.1普通防护服:一般指工作服,实验室以白大衣最为常用,以防止个人衣物被病原微生物迸溅或污染。

D.3.1.2医用隔离衣:为接触患者血液、体液和其他潜在传染物质等产生迸溅时提供阻隔、防护作用,医用隔离衣的保护范围为从膝盖到颈部以下(不包括颈部)。

D.3.1.3医用防护服:为接触具有潜在感染性的患者血液、体液、分泌物、空气中的颗粒等提供阻隔、防护作用的服装,适用于从事可能为高致病性病原微生物标本操作时。防护服的保护范围为除面部以外的身体部位。

D.3.2口罩

D.3.2.1一次性医用口罩:用于一般实验活动下佩戴,阻隔标本迸溅污染。对颗粒和细菌的过滤效率低,不适用于病原微生物实验室标本处理。

D.3.2.2医用外科口罩:为防止病原微生物、体液、颗粒物等的直接透过提供物理屏障,适用于阻止血液、体液和迸溅传播的防护。医用外科口罩对细菌过滤效率≥95%,对非油性颗粒的过滤效率≥30%,对于感染性气溶胶有一定防护作用,但防护能力低于医用防护口罩。

D.3.2.3医用防护口罩:能够过滤空气中的颗粒物,阻隔飞沫、血液、体液、分泌物等,对于感染性气溶胶的防护能力好,可用于高风险、高暴露的实验室工作人员防护。使用前应做适合性和密合性测试。其中N95口罩是指非油性颗粒过滤效率不小于95%的口罩,可用于防护有颗粒物的场合,如有病毒等病原微生物传播的场所。

D.3.3手套

D.3.3.1手套:用于保护实验室工作人员手部避免接触血液、体液和其他潜在传染性物质。手套在使用前应进行检查,确保完好无损。

D.3.3.2实验室一般使用乳胶手套或丁腈或氯丁橡胶手套。对乳胶手套及滑石粉过敏者可使用丁腈或氯丁橡胶手套。

D.3.4眼面防护装备

D.3.4.1眼面防护装备:为了保护眼睛和面部免受感染性病原微生物或化学物质迸溅的伤害而佩戴的防护眼镜(护目镜)、防护面屏或其他防护装置。

D.3.4.2护目镜:用于在易发生潜在眼睛损伤(由物理、化学和生物因素引起)的实验活动时,防护工作人员眼睛。护目镜应紧紧围住眼眶。

D.3.4.3防护面屏:用于保护实验室工作人员免遭脸部碰撞,以及血液、体液、分泌液、排泄物或其他实验材料的迸溅物或滴液接触面部和/或污染眼睛、鼻子以及口。防护面屏不能防护呼吸道或代替护目镜对眼睛的防护。

D.3.4.4非一次性的护目镜或防护面屏,每次使用后都必须清洗干净。如果沾有迸溅物,必须用适当的消毒剂进行消毒后,再清洗。

D.3.4.5护目镜、防护面屏必须合适、舒服,有防雾功能。

D.3.5工作帽

D.3.5.1工作帽:用于防御头部脏污、擦伤、长发被绞碾等伤害的防护用品。实验室通常使用的是由无纺布制成的一次性工作帽。

D.3.6工作鞋

D.3.6.1工作鞋:用于保护实验室工作人员免受意外事故引起对足部的伤害。在实验室内穿着的工作鞋应能覆盖脚面、不露脚趾、穿着舒适,需要时,还应防水、防滑、耐扎。

免费下载链接

https://pan.quark.cn/s/de6df7f887f5

医用器皿用什么消毒【国标】感染性医疗废物处置前应进行消毒。运出实验室前对容器表面消毒//临床实验室生物安全指南WS/T 442-2024_https://www.jmylbn.com_新闻资讯_第8张

点击‘阅读原文’更多感控资料

医用器皿用什么消毒【国标】感染性医疗废物处置前应进行消毒。运出实验室前对容器表面消毒//临床实验室生物安全指南WS/T 442-2024_https://www.jmylbn.com_新闻资讯_第9张