首页
品牌排行榜
产品评测
品牌对比
选购指南
新闻资讯
关于我们
联系我们
首页
品牌排行榜
产品评测
品牌对比
选购指南
新闻资讯
关于我们
联系我们
当前位置:
首页
>
新闻资讯
凝血系统分析是什么ICM:如何解读重症患者凝血指标异常结果?
新闻资讯
2026-04-23 21:42:35
cu
凝血功能异常在重症监护室(ICU)中很常见,与不良预后密切相关。此类异常包括
脓毒症诱导的凝血病(SIC)、弥散性血管内凝血(DIC)、创伤诱导的凝血病、肝脏相关的止血功能异常以及抗凝治疗相关的凝血异常
,所有这些异常都可能引发出血、血栓形成、器官功能障碍甚至死亡。这篇来自
Intensive Care Med
的
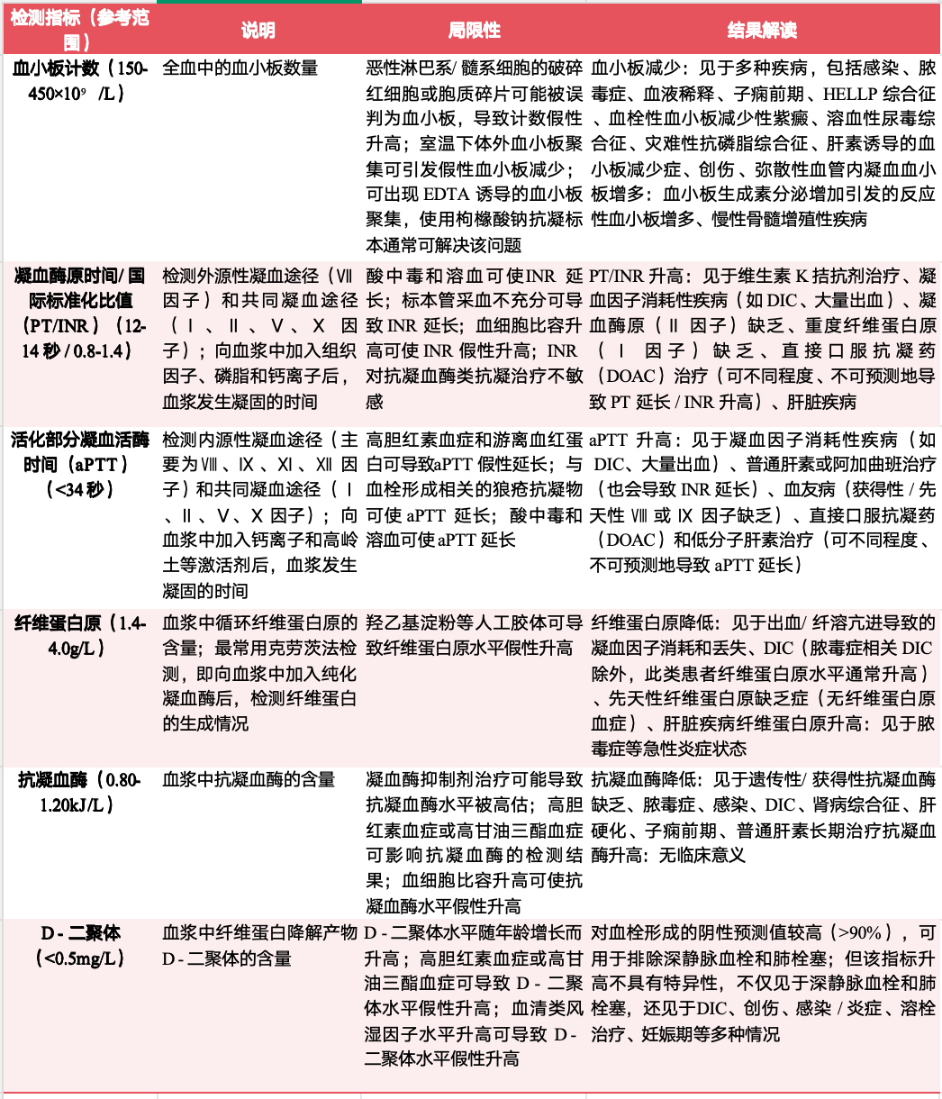
综述为解读ICU常见临床场景下的异常标准凝血功能检测结果提供了实用方法(表1)。高级止血功能检测方法不包括在本综述的讨论范围内。
床旁指标解读的核心原则
在缺乏活动性出血、血栓形成等临床相关表现的情况下,不应纠正异常的凝血功能检测结果。孤立性的检测异常,如凝血时间延长或D-二聚体升高,在危重症患者中十分常见,仅凭这些指标本身,不足以作为采取纠正性干预措施的依据。这一原则应指导所有ICU临床场景下的检测结果解读。
传统凝血功能检测的适用与局限
血小板计数、凝血酶原时间(PT/国际标准化比值INR)、活化部分凝血活酶时间(aPTT)、纤维蛋白原、D-二聚体等标准凝血功能检测,最初是为检测凝血因子缺乏而研发的,并非为反映危重症患者的整体止血平衡状态设计,
因此其在ICU中的解读存在重要局限性。
例如,
aPTT延长
在血栓前状态下,可能反映的是狼疮抗凝物的存在,而非出血风险;而炎症反应可能通过使
Ⅷ因子
升高,导致aPTT缩短。
PT/INR延长
可能反映肝脏合成功能下降、血液稀释或凝血因子消耗,而非患者使用了维生素K拮抗剂。反之,
PT/aPTT结果正常
并不能排除存在具有临床意义的出血或血栓形成风险。
纤维蛋白原
是一种急性时相反应蛋白,即便存在凝血因子消耗,其水平也常处于正常或升高状态。危重症患者的D-二聚体水平几乎均会升高,因此应动态解读该指标。
主要ICU临床场景下的检测结果解读
脓毒症诱导的凝血病(SIC)与弥散性血管内凝血(DIC)
SIC的诊断
标准为血小板计数异常、PT/INR异常并合并器官功能衰竭,约45%的脓毒症患者会发生SIC,且该病症与死亡率升高相关。当病情进展为显性DIC时,患者死亡率会进一步上升(与未发生DIC的患者相比,死亡率约升高3倍)。
传统凝血功能检测结果反映了炎症反应、内皮细胞活化与凝血功能之间的复杂相互作用。血小板减少和PT延长在该类患者中较为常见,但不具有特异性;而脓毒症状态下,受急性时相反应的影响,纤维蛋白原水平通常会升高。
DIC的诊断
可借助相关评分系统(如国际血栓与止血学会ISTH评分系统),但这些评分系统也存在局限性,因为血小板计数、PT、纤维蛋白原和D-二聚体水平会受肝功能障碍、炎症反应、血液稀释和药物的影响。
DIC的治疗以支持治疗和对症治疗为主;在脓毒症相关DIC中,治疗重点主要针对血栓前表型,这类患者通常无明显的显性出血表现。因此,在患者无出血表现时,不建议常规纠正凝血功能异常,且应维持标准的血栓预防措施。
血栓性微血管病(TMA)与DIC的鉴别
血小板减少
是ICU中最常见的凝血功能异常,约半数ICU患者会出现该症状,其最常见的诱因包括脓毒症、肝功能障碍、药物作用和骨髓抑制。血小板减少是危重症严重程度的重要标志物,且始终与不良预后相关,在感染性休克患者中尤为明显。血小板减少虽常与出血相关,但也可能提示存在需要紧急治疗的血栓前状态。
血栓性微血管病(TMA)与DIC在临床表现上存在重叠
,但发病机制不同:TMA会引发伴有裂体细胞的微血管病性溶血性贫血、重度血小板减少,以及肾/神经系统损伤,而患者的凝血功能检测结果往往正常。反之,DIC的核心是凝血因子消耗,表现为PT延长,脓毒症相关DIC患者的纤维蛋白原水平会升高,且D-二聚体水平显著升高。血栓性血小板减少性紫癜(TTP)由ADAMTS13重度缺乏引起,而溶血性尿毒综合征(HUS)则由志贺毒素介导或补体系统驱动。准确鉴别TMA与DIC至关重要,若鉴别失误,会延误针对病因的特异性治疗,血涂片检查和针对性的实验室检测是鉴别诊断的关键。
创伤诱导的凝血病(TIC)
创伤诱导的凝血病的特点为:疾病初期表现为低凝状态,出血风险升高,后续则转为高凝、血栓前状态。
尽管TIC的经典诊断标准为凝血酶原比值≥1.2,但其伴随一系列复杂的凝血功能改变,包括血小板减少、纤维蛋白原降低和D-二聚体升高,这些指标变化反映了凝血因子的消耗和纤溶亢进。液体复苏和血制品输注导致的血液稀释,会进一步引发纤维蛋白原降低和PT/INR延长,因此在解读创伤患者的凝血功能检测结果时,需考虑这一因素。
肝脏疾病与肝硬化
肝脏疾病患者的凝血功能检测结果常出现异常,
原因包括凝血因子和抗凝因子的合成均减少,以及血小板生成素分泌减少、脾脏扣押血小板导致的血小板减少。
尽管肝硬化病情稳定的患者会表现为PT/INR和aPTT延长,但其止血系统往往处于新的平衡状态。当患者合并脓毒症、出血或血流动力学不稳定时,这种平衡会被打破,其临床表现可能与DIC相似。
体外器官支持治疗
体外器官支持治疗会通过血液-材料表面相互作用、炎症反应和抗凝药物暴露,显著改变患者的止血功能。血小板减少、D-二聚体升高和凝血时间延长在这类患者中十分常见,
这些指标变化反映的是凝血系统持续激活(以及抗凝治疗的影响),而非单纯的出血风险。
对体外膜肺氧合(ECMO)患者的D-二聚体水平进行连续监测发现,该指标的动态变化趋势而非绝对值,可能更有助于判断患者是否存在持续的血管损伤、纤维蛋白代谢异常和出血风险。
这类患者的抗凝监测具有挑战性,因为高胆红素血症、溶血、高甘油三酯血症、抗凝血酶缺乏、Ⅷ因子升高、血液稀释和检测方法的干扰,均会影响抗Xa因子活性和aPTT的检测结果。
实验室检测结果与临床抗凝效果不一致的情况十分常见,因此需谨慎解读检测结果,并结合临床情况和体外循环相关事件进行综合分析。
表1
解读ICU常见临床场景下的异常标准凝血功能检测结果
TT (Activated Partial Thromboplastin Time):活化部分凝血活酶时间;AT (Antithrombin):抗凝血酶;CAPS (Catastrophic Antiphospholipid Syndrome):灾难性抗磷脂综合征;DIC (Disseminated Intravascular Coagulation):弥散性血管内凝血;DOAC (Direct Oral Anticoagulant):直接口服抗凝药;EDTA (Ethylenediamine Tetra-acetic Acid):乙二胺四乙酸;F (Factor):凝血因子;HELLP (Hemolysis, Elevated Liver enzymes, and Low Platelets):溶血、肝酶升高和低血小板综合征;HIT (Heparin-Induced Thrombocytopenia):肝素诱导的血小板减少症;HUS (Hemolytic Uremic Syndrome):溶血尿毒综合征;INR (International Normalized Ratio):国际标准化比值;TTP (Thrombotic Thrombocytopenic Purpura):血栓性血小板减少性紫癜;PT(Prothrombin Time):凝血酶原时间。
床旁实践注意事项
单一的检测指标无法反映危重症患者凝血功能的动态变化特点,解读结果时应依据整体的指标变化模式、临床背景和连续的检测结果,而非孤立的数值。
将检测指标的变化趋势与患者的病情发展轨迹相结合,有助于区分适应性反应与病理性的凝血功能紊乱。对于原因不明的出血或血小板减少患者,标准凝血功能检测结果应作为进一步开展针对性检查的依据,而非盲目采取纠正性治疗的理由,因为仅通过PT/INR或aPTT,无法排除免疫介导的凝血因子缺乏和获得性凝血因子缺乏。
未来发展方向
异常的标准凝血功能检测结果在危重症患者中普遍存在,其背后反映了炎症反应、内皮功能障碍、器官功能衰竭和治疗干预之间的复杂相互作用。明确这些检测的局限性、结合临床背景解读结果,且在无临床相关表现时避免盲目纠正凝血异常,是实现合理床旁决策的关键。基于发病机制、以临床表型为导向的解读和治疗方法,仍是平衡ICU患者出血与血栓形成风险的核心。
译者简介
汪美华
博士,主治医师
复旦大学附属华山医院神经外科神经重症亚专业组
,目前在胡锦教授团队从事神经外科围手术期出凝血管理及神经重症相关临床、科研工作。
上一篇
凝血四项用什么试剂还在为凝血四项APTT值偏低而疑惑?不妨看看这篇文章,你就懂了...
下一篇
凝血系统分析是什么【二院健康科普】探秘人体凝血机制
相关推荐
医疗器械标签是什么关于医疗器械唯一标识(UDI)17个常见问题及解答
医疗器械标签是什么他山之石
医疗器械标签是什么什么是医疗器械标签?
医疗器械标签是什么中检院:《医疗器械唯一标识与载体表示》行业标准征求意见中
医疗器械标签是什么三部门联合发文!这类医疗器械禁止上市
医疗器械标签是什么三部门联合下发通知!事关医疗器械唯一标识实施工作
医疗器械标签是什么一次性使用微创筋膜闭合器 注册审查指导原则
医疗器械标签是什么【法规】第三批实施医疗器械唯一标识即将启动
医疗器械标签是什么【河南】药品安全巩固提升行动典型案例——医疗器械
医疗器械标签是什么【征求意见】中国(上海)自贸试验区进口医疗器械加贴中文标签规定意见征求中
热门文章
医疗器械标签是什么关于医疗器械唯一标识(UDI)17个常见问题及解答
医疗器械标签是什么他山之石
医疗器械标签是什么什么是医疗器械标签?
医疗器械标签是什么中检院:《医疗器械唯一标识与载体表示》行业标准征求意见中
医疗器械标签是什么三部门联合发文!这类医疗器械禁止上市
医疗器械标签是什么三部门联合下发通知!事关医疗器械唯一标识实施工作
医疗器械标签是什么一次性使用微创筋膜闭合器 注册审查指导原则
医疗器械标签是什么【法规】第三批实施医疗器械唯一标识即将启动
医疗器械标签是什么【河南】药品安全巩固提升行动典型案例——医疗器械
医疗器械标签是什么【征求意见】中国(上海)自贸试验区进口医疗器械加贴中文标签规定意见征求中