什么是软式内镜镜内镜——国产化率、渗透率快速提升的赛道

新闻资讯2026-04-23 20:08:49

内镜包括软式内窥镜和硬管内窥镜:软镜一般用于消化内科、五官科检查胃、肠道、鼻咽喉等,也可以进行夹掉息肉这些操作;硬镜一般用于腹腔外科、胸外科等辅助进行微创手术。

两者核心都是在人体复杂环境中,帮助医生更好的看清识别病变区域。

图1:内镜种类

什么是软式内镜镜内镜——国产化率、渗透率快速提升的赛道_https://www.jmylbn.com_新闻资讯_第1张

数据来源:易米基金

图2:软镜结构

什么是软式内镜镜内镜——国产化率、渗透率快速提升的赛道_https://www.jmylbn.com_新闻资讯_第2张

数据来源:澳华内镜公告

软镜的CCD/CMOS配置在镜体前端,光学成像以及电子成像必须相互配合完 成,对柔软性、操控性要求较高,供应链复杂。

因此,软镜从镜体到主机大多是品牌厂商一体化自主实现,自主掌握上游供应链。同时,镜体作为高值耗材销售将带来后期持续的利润,具有排他性的特点。

图3:软镜工作原理

什么是软式内镜镜内镜——国产化率、渗透率快速提升的赛道_https://www.jmylbn.com_新闻资讯_第3张

数据来源:澳华内镜公告

图4:电子软式内镜各部位名称以及功能

什么是软式内镜镜内镜——国产化率、渗透率快速提升的赛道_https://www.jmylbn.com_新闻资讯_第4张

什么是软式内镜镜内镜——国产化率、渗透率快速提升的赛道_https://www.jmylbn.com_新闻资讯_第5张

数据来源:开立医疗公告

从硬镜层面看,硬镜的产业特征为聚集。硬镜可以依靠产业链分工、上游的支持完成整机系统的集成进入市场,逐步形成完整的产业链,门槛低于软镜,同质化竞争倒逼硬镜加速发展至高阶技术。

硬镜需要解决的是物理层面的光学成像问题,基于透镜模组将光信号传输至摄像模组,且过程中不涉及镜体弯曲及用户体验的问题,整机系统相对而言是开放式系统,因此硬镜产业链有着较广的上游供给和较少的下游品牌厂商。

图5:硬镜工作原理

什么是软式内镜镜内镜——国产化率、渗透率快速提升的赛道_https://www.jmylbn.com_新闻资讯_第6张

数据来源:公司公告、易米基金

图6:硬镜结构

什么是软式内镜镜内镜——国产化率、渗透率快速提升的赛道_https://www.jmylbn.com_新闻资讯_第7张

数据来源:公司公告、易米基金

图7:软镜上下游产业链图谱 (部件角度)

什么是软式内镜镜内镜——国产化率、渗透率快速提升的赛道_https://www.jmylbn.com_新闻资讯_第8张

数据来源:公司公告

奥林巴斯工厂分布于日本、欧洲及美国,但主要胃肠内窥镜均在日本制造。

软镜镜体的工艺、材料、制成、结构设计、光学模组设计、加工以及可消杀性、稳定性、操控性等方面包含着大量的knowhow,需要高水平的工艺精度和独一无二的装配制造人员,其核心的零部件、内镜生产、手工装配、组装等核心部件及生产环节基本都控制在日本本土,核心技术岗位和专家分开流程,避免一人掌握全部技术,同时核心零部件严格限制出口。

手工工艺的传承和其中的knowhow则提高了后来者复制和学习的成本,这也是硬镜卡尔史托斯、软镜奥林巴斯等龙头在内镜领域能长期处于领先地位的一大奥秘。

图8:全球软镜市场规模

什么是软式内镜镜内镜——国产化率、渗透率快速提升的赛道_https://www.jmylbn.com_新闻资讯_第9张

数据来源:弗若斯特沙利文

图9:中国软镜市场规模

什么是软式内镜镜内镜——国产化率、渗透率快速提升的赛道_https://www.jmylbn.com_新闻资讯_第10张

数据来源:弗若斯特沙利文

中国2022年软镜市场规模约67.5亿人民币,全球软镜2019年约120亿美金,中国市场是全球的二十分之一,但是中国人口占全球五分之一,因此软镜的渗透率在我国还很低。

我国12年的肠镜开展率还不到美国2009年的十分之一。

图10:中国与其他国家胃镜开展率(1/10万)

什么是软式内镜镜内镜——国产化率、渗透率快速提升的赛道_https://www.jmylbn.com_新闻资讯_第11张

数据来源:弗若斯特沙利文

图11:中国与其他国家肠镜开展率(1/10万)

什么是软式内镜镜内镜——国产化率、渗透率快速提升的赛道_https://www.jmylbn.com_新闻资讯_第12张

数据来源:弗若斯特沙利文

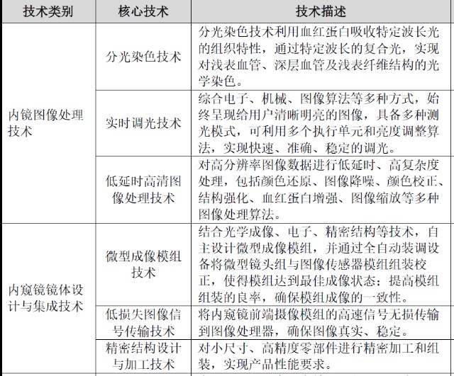
整体而言,染色技术、放大技术与操作性能好坏决定了软镜在技术层面是否先进,其他基本功能差距不大。

随着国内开立医疗和澳华内镜、550平台和AQ300平台的推出,国内企业在染色技术、放大技术以及操作性能等方面和奥林巴斯290系统的差异大大缩小了。

图12:软镜核心技术

什么是软式内镜镜内镜——国产化率、渗透率快速提升的赛道_https://www.jmylbn.com_新闻资讯_第13张

资料来源:开立医疗公司公告

图13:胃镜不同品牌对比

什么是软式内镜镜内镜——国产化率、渗透率快速提升的赛道_https://www.jmylbn.com_新闻资讯_第14张

资料来源:各家公司官网

图14:开立医疗与澳华内镜分光染色技术

什么是软式内镜镜内镜——国产化率、渗透率快速提升的赛道_https://www.jmylbn.com_新闻资讯_第15张

资料来源:公司官网

图15:奥林巴斯的反应性插入技术

什么是软式内镜镜内镜——国产化率、渗透率快速提升的赛道_https://www.jmylbn.com_新闻资讯_第16张

资料来源:公司官网

Passive Bending PB被动弯曲新镜体插入部分包括一段柔软的被动弯曲部分,可以更好地跟随通过急转弯的通道。High Force ransmission HFT强力传导能够将推力和旋转力以1:1的比例传递到结肠镜的远端,从而提高人体工程学和范围响应能力。

Variable Stiffness硬度可调允许通过操纵灵活性调节环来逐步改变范围的灵活性RIT便于插入及操作控制,缩短操作时间,降低病人痛苦提升操作效率。目前,澳华和开立都已经具备可变硬度功能。

EDOF(扩大景深)将近距离拍摄的图像与远距离拍摄的图像结合在一起,以生成具有更宽景深的图像,通过连续的广焦和无缝放大实现精确的内窥镜观察。 

奥林巴斯2020年推出最高端的EVIS X1系统胃镜镜体GIF-EZ1500使用包括扩展景深(EDOF)、红色二色成像(RDI)、纹理和颜色增强成像TXI以及窄带成像(NBI)等技术加强了内镜的易操作性。

得益于EDOF技术,GIF-EZ1500在正常对焦模式下可以接近被摄体3 mm,提供清晰的视图,从而可以减少日常使用中调整对焦的需要。结合成熟的NBI技术和双焦点功能,GIF-EZ1500依托先进光学器件最大放大倍数为85倍(使用OEV262H)和100倍(使用OEV321UH)。

目前,澳华内镜的AQ300可以实现100倍光学放大,开立医疗的HD550可以实现50倍的光学放大。

图16:GIF-EZ1500内置的 EDOF装置 (立体及平面原理示意图)

什么是软式内镜镜内镜——国产化率、渗透率快速提升的赛道_https://www.jmylbn.com_新闻资讯_第17张

资料来源:奥林巴斯官网

我国软镜生产企业和硬镜生产的市场份额均在10%左右,主要市场份额被外资占据。随着我国企业生产的产品性能向外资一线品牌靠拢,预计相应市占率有较大的提升空间。

图17:2018年中国软镜市场格局

什么是软式内镜镜内镜——国产化率、渗透率快速提升的赛道_https://www.jmylbn.com_新闻资讯_第18张

数据来源:frost&sullivan

图18:2018年中国硬镜市场格局

什么是软式内镜镜内镜——国产化率、渗透率快速提升的赛道_https://www.jmylbn.com_新闻资讯_第19张

数据来源:frost&sullivan

图19:中国硬镜市场规模

什么是软式内镜镜内镜——国产化率、渗透率快速提升的赛道_https://www.jmylbn.com_新闻资讯_第20张

数据来源:frost&sullivan

图20:全球硬镜市场规模

什么是软式内镜镜内镜——国产化率、渗透率快速提升的赛道_https://www.jmylbn.com_新闻资讯_第21张

数据来源:frost&sullivan

风险提示:本材料中的观点和判断仅供参考,不构成投资最终操作建议或实际的投资结果。本公司不保证其中的观点和判断不会发生任何调整或变更,且不就材料中的内容对最终操作建议作出任何担保。投资有风险,入市须谨慎。