什么是负压操作声门下吸引,到底该如何操作

新闻资讯2026-04-23 20:04:27

什么是负压操作声门下吸引,到底该如何操作_https://www.jmylbn.com_新闻资讯_第1张

呼吸机相关性肺炎(VAP)是医院获得性肺炎的主要类型。以往通过规范口腔护理行为、增加气管插管气囊压力、简易呼吸器清除气囊上滞留物等方法减少VAP的发生。随着医学技术的发展,应运而生了带声门下吸引的气管插管、气管切开套管。但医护人员对声门下吸引的方式,间断吸引或持续,吸引压力的选择存在很大困惑。



笔者搜索部分文献,特分享如下。


一、   间断吸引OR持续吸引


笔者所在监护室医生主张持续给予声门下吸引,以达到基本清除气囊上滞留物,减少分泌物流入下呼吸道。但持续声门下吸引存在气囊上与声门下呼吸道黏膜损伤出血的风险,会加速呼吸道黏膜表面形成痰痂,痂下细菌繁殖加重黏膜炎症,从而导致呼吸道粘膜出血。而间歇吸引可使气囊上方的呼吸道黏膜避免持续受压,减轻负压对黏膜的损伤。但可能导致气囊上滞留物不能及时清理,增加VAP风险。有研究指出,持续声门下吸引与间歇声门下吸引在降低VAP发生率上无明显的差别,且持续吸引不良反应多,建议选择间歇性声门下吸引,采用每2h1次给予声门下吸引[1]。


二、   负压大小的选择


临床工作中,护理人员习惯性完成吸痰操作,冲洗完负压连接管内污物后,不调节负压即连接声门下吸引管处。大家都知道临床吸痰的负压选择为成人300~400mmHg(1mmHg≈0.133kpa),因此会导致声门下吸引压力过大,增加黏膜损伤风险。理论上讲负压越大,吸引量也随之增加。但受分泌物的量和黏稠度的影响,负压的大小并不与吸引量的大小成正比,负压较小时无法达到理想吸引效果,负压过大导致粘膜损伤。


国外的指南在VAP预防中推荐持续声门下吸引使用20mmHg负压,间歇声门下吸引使用100~150mmHg负压。国内声门下吸引负压范围尚无统一标准,声门下吸引负压值在20~150mmHg,以60~80mmHg居多。另外建议根据患者痰液粘稠度选择合适的负压,Ⅰ度(稀痰)分泌物使用21~40 mmHg,Ⅱ度(中度粘痰)、Ⅲ度(重度黏痰)分泌物选用41~60mmHg负压进行声门下吸引[2]。

三、切管切开患者如何进行声门下吸引


在实施气管切开术后的24 h以内一般不进行持续低负压吸引,以避免术后切口发生出血现象[3]。而24 h后吸引方法同气管插管患者。


四、其他方式的声门下吸引


采用间断声门下灌洗联合声门下持续吸引的方法,声门下持续60~80mmHg低负压吸引,气囊压力维持在25~30 cmH2O,每6h灭菌注射用水声门下灌洗,灌洗时气囊压力应维持在35~40 cmH2O,使气囊腔隙处于相对密闭状态,避免冲洗液沿气道缝隙流入下呼吸道,每次灌洗量为5mI,缓慢注入套囊侧管,保留1min后,再从原侧管吸出,冲洗液每次尽可能吸净,避免误吸、呛咳,灌洗间歇的气囊压力为25~30cmH2O[4]。此方法在持续声门下低负压吸引的基础上,通过对声门下积液的定时冲洗引流,阻断了口鼻腔分泌物下行和胃内定植菌逆行这一途径,降低带声门下吸引的导管附加管堵塞的发生率及VAP发生率。


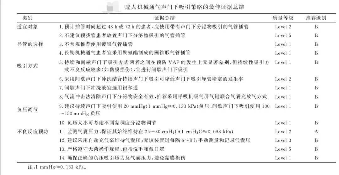
五、气声门下吸引策略的最佳证据总结


魏亚倩等汇总的成人机械通气声门下吸引策略的最佳证据总结[5],如下图大家可做参考。

什么是负压操作声门下吸引,到底该如何操作_https://www.jmylbn.com_新闻资讯_第2张



声门下吸引可有效延缓机械通气患者VAP发生时间和降低VAP的发生率,缩短患者机械通气时间和住院时间。综上所述,应根据患者自身情况、声门下分泌物黏稠度,选择不同的吸引方式及压力,从而做到既能有效吸引,也能减少患者的并发症。


参考文献:

[1]宋宏, 苏丹. 气管导管气囊上滞留物清除时机与呼吸机相关性肺炎的相关性分析及对策[J]. 护理实践与研究.2019, 16(14):5-7

[2]江方正,张靖宜等 .机械通气患者声门下吸引的护理进展[J].解放军护理杂志,2017 ,34(3):42-46.

[3]王瑶 ,吴海珍. 持续声门下吸引在机械通气患者中呼吸机相关性肺炎预防的效果探讨[J].实用临床护理学杂志.2018, 3(6):140-141

[4]郑宁宇, 王洁等. 间断声门下灌洗联合声门下持续吸引降低VAP发生率的循证实践[J].护士进修杂志.2018 ,33(20):1862-1865

[5]魏亚倩, 曹子璇等. 成人机械通气声门下吸引策略的最佳证据总结[J]. 护士进修杂志. 2020 ,5(35):883-888

个人观点,仅供参考


来源:中卫护研院

作者:陈付昌   河南宏力医院急诊科 

转载已获授权,如需转载请先联系授权

推荐阅读

文库:护士专有的精品文库

视频号:护理干货和大咖直播

买书:护理书籍,点击下面“阅读原文”

关注:按护士科室分类的微信公众号