什么是定制式义齿【学习】定制式义齿医疗器械基本常识

新闻资讯2026-04-23 18:36:16

什么是定制式义齿【学习】定制式义齿医疗器械基本常识_https://www.jmylbn.com_新闻资讯_第1张

什么是定制式义齿【学习】定制式义齿医疗器械基本常识_https://www.jmylbn.com_新闻资讯_第2张

MDP分享 总第294篇


【版权声明】正文信息来源于国内医疗器械监管官方网站整理,供医疗器械从业者们学习、借鉴,谢谢合作。医疗器械从业者(MDP)转载/合作/引用须知



定制式义齿医疗器械基本常识


【推荐语】本文应一位行业内监管同仁的邀约,特此推送定制式义齿医疗器械基本常识的分享,本文主要从定制义齿医疗器械产品的名称及规格型号的命名、管理类别分类、工作原理、结构组成、适用范围、主要原材料及定制义齿类产品的生产工艺,七个维度进行了基础常识的分享。也希望更多的定制义齿类产品的同仁能够了解行业常识,提升日常的工作能力和专业素养,也欢迎医疗器械从业者们关注,转发分享,共同为我国医疗器械行业做点力所能及的事情。




1.产品名称 

定制式义齿可命名为定制式固定义齿定制式活动义齿。 

2.产品类型

定制式固定义齿和定制式活动义齿可按照产品的材料、工艺 和结构的不同分成具体的类型。 
按主体材料可分为:树脂、金属、贵金属、瓷粉、瓷块等; 
按生产工艺可分为:铸造、烧结、沉积、弯制、胶连、CAD/CAM、 增材制造(3D打印)等; 
按结构功能可分为:冠、桥、贴面、嵌体、桩核、可摘局部义齿、全口义齿等。 

3.规格型号命名方法及举例

具体型号的命名应能反映制作产品的主要材料、工艺和结构,并适当考虑临床的习惯称谓。 
一般采用“主要材料+工艺+结构功能”的命名方法。 
定制式固定义齿常见规格型号命名举例: 
镍铬合金铸造单冠、钴铬合金烤瓷连冠、纯钛铸造桥、氧化锆烤瓷单冠、氧化锆切削桥、铸瓷烤瓷单冠、玻璃陶瓷烤瓷贴面、 金属/树脂/瓷嵌体等。 
定制式活动义齿常见规格型号命名举例: 
钴铬合金铸造支架可摘局部义齿、树脂基托胶连可摘局部义齿(弹性义齿)、金沉积烤瓷单冠、金合金烤瓷桥、钴铬合金铸造支架全口义齿、弯制支架可摘局部义齿、树脂基托全口义齿等。 



使用已注册的义齿材料生产的产品为Ⅱ类医疗器械。使用未注册的材料生产的定制式义齿产品为Ⅲ类医疗器械。


什么是定制式义齿【学习】定制式义齿医疗器械基本常识_https://www.jmylbn.com_新闻资讯_第3张

【总局关于发布医疗器械分类目录的公告(2017年第104号)中关于口腔义齿制作材料的分类】




定制式义齿是由临床机构设计、义齿生产企业生产的医疗器械产品,用于修复患者牙体缺损、牙列缺损、牙列缺失的形态、功能及外观。定制式义齿生产企业依据临床机构提供的义齿加工单和患者的口腔模型(或称工作模型),选择合适的材料和工艺,加工制作成符合医生设计要求的产品。




1.定制式固定义齿结构组成示例

产品由具有医疗器械注册证或备案凭证的原材料制成,按照结构形式可分为单冠、连冠、桥、贴面、嵌体、桩核;按照原材料和工艺可分为金属类、金属烤瓷类、全瓷烤瓷类、全瓷切削类、铸瓷类等。

其中金属类采用钴铬合金、镍铬合金、纯钛、贵金属等铸造或切削而成;

金属烤瓷类内冠采用钴铬合金、镍铬合金、
纯钛、贵金属等铸造或切削而成,外层附以烤瓷粉烧结而成;

全瓷烤瓷类内冠采用氧化锆瓷块切削而成,外层附以烤瓷粉烧结而成;

全瓷切削类由氧化锆瓷块切削而成;

铸瓷类由铸瓷材料铸造而成。

嵌体包括金属嵌体、树脂嵌体、全瓷嵌体,贴面包括全瓷贴面、树脂贴面;金属嵌体采用牙科用铸造合金等适用材料制成,树脂嵌体采用光固化树脂等适用材料制成,全瓷嵌体、全瓷贴面采用二氧化锆等适用材料制成,桩核采用钴铬合金等适用材料铸造而成。

什么是定制式义齿【学习】定制式义齿医疗器械基本常识_https://www.jmylbn.com_新闻资讯_第4张

2. 定制式活动义齿结构组成示例

产品由具有医疗器械注册证或备案凭证的原材料制成,按照结构形式可分为局部可摘义齿、全口义齿,局部义齿由人工牙、基托、卡环构成,金属类全口义齿由人工牙、基托和支架构成,非金属类全口义齿由人工牙和基托构成。其中支架由钴铬合金、纯钛铸造或切削而成,或由齿科不锈钢丝弯制而成,基托由义齿
基托聚合物聚合而成。

什么是定制式义齿【学习】定制式义齿医疗器械基本常识_https://www.jmylbn.com_新闻资讯_第5张




1.定制式固定义齿用于牙列缺损或牙体缺损的固定修复。(其中用于修复牙列缺损者指固定桥,修复牙体缺损者指贴面、嵌体、冠。) 

2.定制式活动义齿用于牙列缺损、牙列缺失的活动修复。(其中用于修复牙列缺损者指可摘局部义齿,修复牙列缺失者指全口义齿。)





1.金属材料。 

非贵金属:分别适用于烤瓷、支架、铸造用的钴铬合金、镍铬合金、纯钛、钛合金、齿科用不锈钢丝等。 

贵金属:金合金、铂族金属(铂、钯、钌、铑)、银等。 

2.陶瓷材料。 

烤瓷用瓷粉(遮色瓷、本质瓷、釉质瓷、修饰瓷、釉粉等)、
全瓷瓷粉、二氧化锆瓷块、铸瓷、玻璃陶瓷等。 

3.高分子树脂材料。 

合成树脂牙、义齿基托聚合物、光固化树脂、微波固化树脂、
聚醚醚酮、弹性树脂、HPP 复合树脂等。 

4.一般物料。 

铸造包埋料(以磷酸盐类为主,亦有硅胶、硅酸乙酯、铝基、
锆基类等)。 

模型材料(树脂、石膏、蜡、琼脂、技工用硅橡胶等)。 

其他(蜡型清洗剂、分离剂、模型硬化剂、粘合剂、助焊剂、
复模材料、间隙液等)。




1. 定制式固定义齿生产工艺流程。

传统生产流程(失蜡成型)

什么是定制式义齿【学习】定制式义齿医疗器械基本常识_https://www.jmylbn.com_新闻资讯_第6张

注意: 

(1)金属切削冠、桩核、嵌体无上瓷、车瓷,上釉工序; 

(2)目前最新口腔扫描和 3D 打印模型,可取代以上流程中印模模型和扫描工序; 

(3)目前可用于切削工艺材料有:二氧化锆、纯钛、钴铬合金、树脂、蜡块、聚醚醚酮(PEEK)、玻璃陶瓷等。

 

2.定制式活动义齿生产流程。

传统生产流程(失蜡成型)

什么是定制式义齿【学习】定制式义齿医疗器械基本常识_https://www.jmylbn.com_新闻资讯_第7张

什么是定制式义齿【学习】定制式义齿医疗器械基本常识_https://www.jmylbn.com_新闻资讯_第8张

注意: 

(1)弯制支架可摘局部义齿无蜡型和包埋铸造工序; 

(2)弹性义齿无包埋铸造和喷砂工序; 

(3)精密附着体(固定活动联合修复义齿),参照固定义齿和活动义齿各生产工艺流程。

什么是定制式义齿【学习】定制式义齿医疗器械基本常识_https://www.jmylbn.com_新闻资讯_第9张

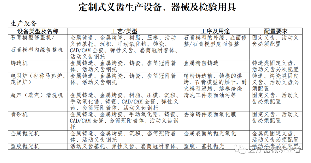
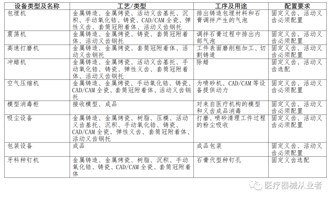
3.定制式义齿加工设备及检验仪器。

《定制式义齿加工设备及检验仪器》依据现有认知和技术水平列出了定制式固定义齿和定制式活动义齿生产过程中常见的生产和检验用的仪器设备,定制式义齿生产企业应当依据生产品种和生产工艺,配置相适应的生产和检验设备。

什么是定制式义齿【学习】定制式义齿医疗器械基本常识_https://www.jmylbn.com_新闻资讯_第10张

什么是定制式义齿【学习】定制式义齿医疗器械基本常识_https://www.jmylbn.com_新闻资讯_第11张

什么是定制式义齿【学习】定制式义齿医疗器械基本常识_https://www.jmylbn.com_新闻资讯_第12张

什么是定制式义齿【学习】定制式义齿医疗器械基本常识_https://www.jmylbn.com_新闻资讯_第13张

其它常见生产用器械:技工打磨机、倒凹观测仪、石膏代型盒、模型工件盒、橡皮碗和调拌刀、蜡刀、雕刀、
烤瓷工具、技工钳、技工剪、喷灯、颌架、托盘、手术刀等。 
以上仪器设备依据现有认知和技术水平,定制式义齿的生产企业应当依据生产的定制式义齿的品种和生产工
艺,配置相适应的生产和检验设备。

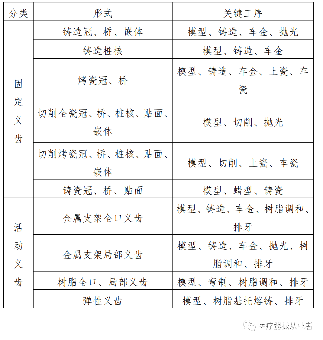
4.关键工序和特殊过程。 
不同的定制式义齿产品适用的关键工序不同,《关键工序和特殊过程》给出了不同类型义齿产品常选择的关键工序和特殊过程。

定制式义齿成型的三种方法
激光烧结成型:模型→设计→工艺编程→烧结加工 
切削成型:模型→设计→工艺编程→切削加工 
失蜡成型:模型→蜡型→包埋→失蜡→铸造→车金、喷砂
激光烧结成型和切削成型的设计环节参数设置即可实现产品的质量可控,而失蜡成型方式整个成型过程均存在对产品的质量产生影响的问题,每一个成型环节都应进行控制。

什么是定制式义齿【学习】定制式义齿医疗器械基本常识_https://www.jmylbn.com_新闻资讯_第14张

义齿产品适用的特殊过程,如口腔印模消毒和出厂消毒,
其工艺参数确认的方式可以通过试验验证,也可以通过文献资料确认。下表给出常见形式的义齿可选择的关键工序和特殊过程。 
不同的义齿产品适用的关键工序不同,表中给出了不同类型义齿产品可选择的关键工序。

什么是定制式义齿【学习】定制式义齿医疗器械基本常识_https://www.jmylbn.com_新闻资讯_第15张

1.固定义齿特殊过程: 
(1)石膏代型:边缘的准确性(人员考核记录、放大镜观察); 
(2)蜡型制备过程:蜡冠厚度要求; 
(3)包埋铸造:无铸造缺陷,无变形; 
(4)金属烤瓷修复体内冠烤瓷前处理(内冠处理):边缘密合度; 
(5)CAD/CAM:切削加工冠或桥(查密合度); 
(6)烤瓷和铸瓷过程:上瓷、打磨上釉;颜色符合设计单要求;表面缺陷记录(如气泡、裂纹、斑块); 
(7)金沉积:覆模(无气泡)、内冠沉积(查厚度); 
(8)渗透瓷:覆模(无气泡)、内冠烧结玻璃渗透(查厚度、渗透均匀)。         2.活动义齿特殊过程: 
(1)石膏模型完整; 
(2)蜡型制备;符合设计图; 
(3)包埋铸造;无铸造缺陷,无变形; 
(4)成品牙(颜色及规格)的选择过程; 
(5)排牙、装盒、冲蜡、义齿基托树脂的调和、装胶及固化过程; 
(6)咬合调整、抛光:咬合关系正确

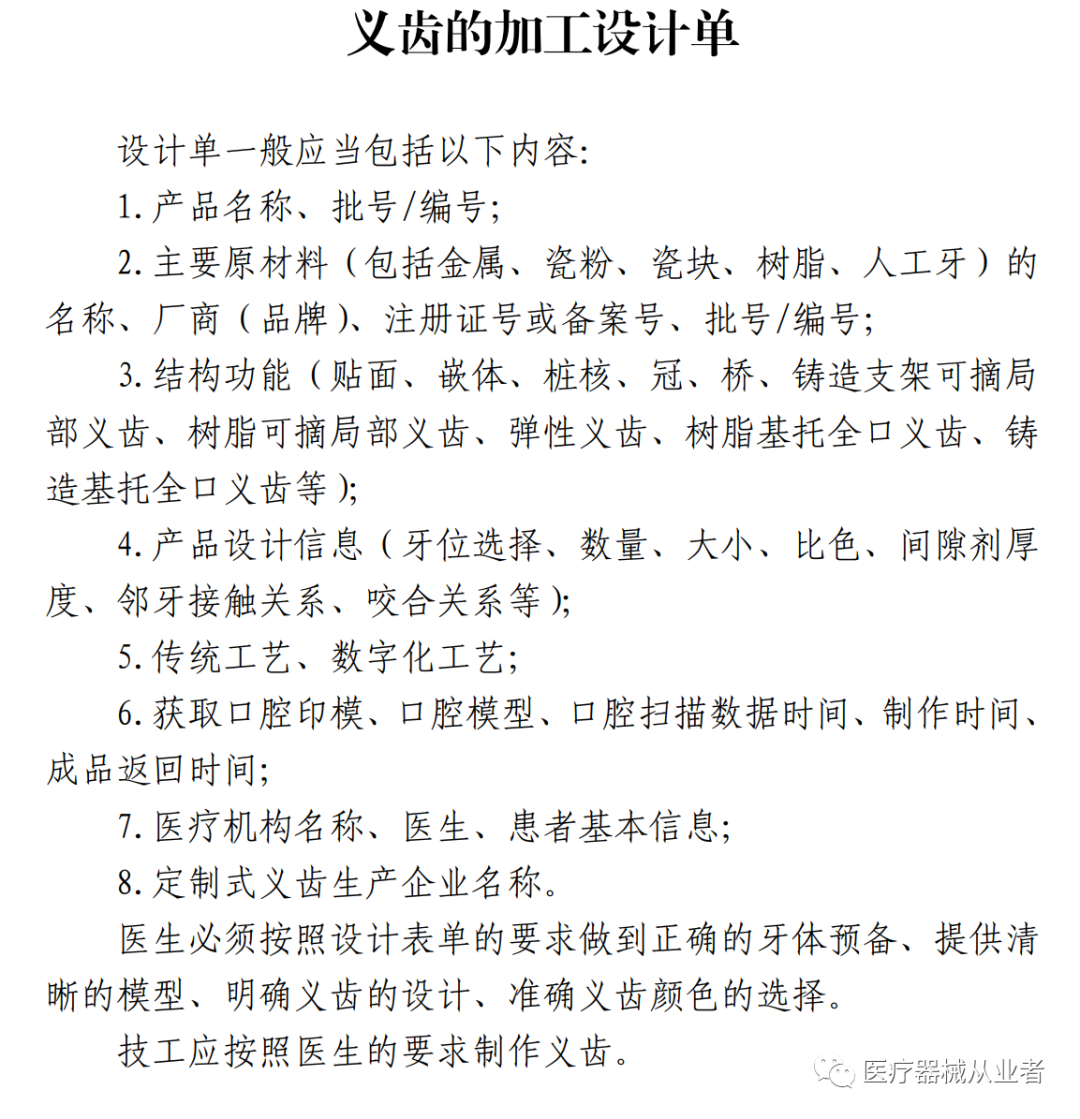
5.医工交流。 
定制式义齿的修复治疗是一项由医生和技工协作共同完成的工作。一般情况下,技工缺乏对临床上患者实际情况的了解,
尤其对于修复体远程加工的方式,技工无法亲临现场,因此良好的医工交互是修复成功,也是保证定制式产品有效性的关键。目前,医工之间主要是通过设计表单进行交流。《义齿的加工设计单》给出了加工设计表单应包括的基本内容。医工之间的通话交流是加工设计表单的辅助交流方式,通过医工通话交流,可以更加有效的了解患者个体情况。定制式义齿生产企业中所有参与医工交互的工作人员,都应经过与其岗位要求相适应的培训,具有相关理论知识和实际操作能力。
随着互联网技术的发展,鼓励采用数码图像沟通方式。但是在使用过程中需注意设计表单存档、追溯的安全性和有效性等,
且设计单接受准则应适应数码图像沟通方式。

什么是定制式义齿【学习】定制式义齿医疗器械基本常识_https://www.jmylbn.com_新闻资讯_第16张

---完---

什么是定制式义齿【学习】定制式义齿医疗器械基本常识_https://www.jmylbn.com_新闻资讯_第17张

Tips:坚持是一种信仰,专注是一种态度!寻找志同道合的朋友一起为医疗器械行业做点有益的事情。

什么是定制式义齿【学习】定制式义齿医疗器械基本常识_https://www.jmylbn.com_新闻资讯_第18张

什么是定制式义齿【学习】定制式义齿医疗器械基本常识_https://www.jmylbn.com_新闻资讯_第19张

欢迎关注医疗器械从业者视频号



【精选学习相关链接】

【强烈推荐】一本限量版的医疗器械设计开发控制专业书

【学习】NMPA新法规体系下医疗器械产品注册和变更注册立卷审查要求解析

【学习】AR手术导航系统的人因工程设计实践案例

【学习】浅析体外诊断试剂(IVD)成品检验及留样检验的若干要求

【学习】医疗器械的风险管理与质量控制探讨

【学习】国产药械组合产品质量管理体系建立及监管的探讨

【学习】体外诊断试剂(IVD)科普常识50问(建议收藏)

【学习】欧盟体外诊断器械(IVD)分类管理浅析

【学习】【原创】IVD临床核查要点及应对策略

【学习】IVD企业筹建洁净区之问与答

【原创】国产二类IVD产品延续注册经验分享

【强烈推荐】卫老师ISO 14971医疗器械风险管理体系系列课上线了

【强烈推荐】《医疗器械生产质量管理规范的理解和应用》在线系列直播课

【视频精华版】设计开发功能实现方法之一公理设计的八大规则

【视频精华版】风险管理八大原则

【视频精华版】医疗器械体系为啥你听不懂?

【视频精华版】10个步骤教你医疗器械设计开发合规性

【视频精华版】医疗器械质量管理体系最重要的9个认知

【视频精华版】医疗器械采购合规性

【视频精华版】风险管理八大原则

【学习】中国医疗器械器审答疑解惑汇总贴8(收藏必备)

【学习】中国医疗器械器审答疑解惑汇总贴7(收藏必备)

【学习】浅谈医疗设备管理中存在的问题和对策

【学习】谈联网医疗器械的风险管理的理念

【学习】医疗设备的风险管理与控制

【学习】无菌医疗包装是无菌医疗器械安全的基本保证

【学习】探讨设计开发输入与医疗器械注册申报资料关系

【学习】最终灭菌医疗器械包装材料与灭菌方式的选择

【学习】时间的朋友(2021-2022)跨年演讲:原来,还能这么干!

【学习】浅析医用电气设备安规中的可用性要求

【学习】FDA关于可用性/人因工程在医疗器械设计中的应用及注册要求

【学习】浅谈患者偏好在医疗器械产品受益-风险评估中的应用

【学习】我国医用耗材集采模式历史变迁及展望

【学习】我国医疗器械生物学评价技术审评探讨

【学习】中国医疗器械器审答疑解惑汇总贴6(收藏必备)

【学习】国产二类无源医疗器械技术审评常见问题分析

【学习】我国第二类有源医疗器械许可事项变更注册常见问题探讨

【学习】探讨我国一次性使用无菌组合包类产品技术审

【学习】医疗器械技术审评和注册质量管理体系现场核查协同机制探讨

【学习】医疗器械生产质量管理规范核查常见问题与浅析

【学习】中国医疗器械器审答疑解惑汇总贴5(收藏必备)

【学习】医疗器械检查员/审核员职业发展探讨

【学习】医疗器械电磁兼容(EMC)问题技术分析和探讨

【学习】检验报告在医疗器械生产质量管理规范检查中的应用

【学习】如何在医疗器械生产质量管理体系中开展不良事件监测和再评价

【学习】植入性医疗器械生产质量管理规范的几点思考

【学习】基于《医疗器械生产质量管理规范》 设计开发的探讨


医疗器械从业者Medical Device Practitioner

“专注、专业、分享、成长":专注医疗器械行业领域,学习、分享专业资讯、知识、技能,促进医疗器械从业者自我成长与提升。欢迎医疗器械行业的研发、注册、法规、体系、品质、工艺、生产、采购、HR等医疗器械从业者关注。

什么是定制式义齿【学习】定制式义齿医疗器械基本常识_https://www.jmylbn.com_新闻资讯_第20张

*善*行*善*念 **合*作*共*赢*