什么医疗器械集中采购28类!新一轮医疗设备集采来了

新闻资讯2026-04-23 16:47:04
作者 | 东台
来源 | 赛柏蓝器械


县域市场医疗设备需求“井喷”。


01

江苏启动设备集中采购调研

CTMR、超声


421日,江苏卫健委发布《江苏省卫生健康委员会关于2024年县域医共体设备更新项目常规CTMRDR、超声等设备集中采购调研公告》,开展县域医共体设备更新项目集中采购前期调研工作

 

什么医疗器械集中采购28类!新一轮医疗设备集采来了_https://www.jmylbn.com_新闻资讯_第1张

调研内容包括产品名称、品牌型号、注册证号、设备厂家设计使用期限、产品资质配置清单及报价产品技术参数市场同类同档次产品的性能对比表生产厂家资质及简介售后服务条款其他项目(三甲医院或集采项目)中标通知书或合同及相应配置等。

调研产品涉及CT、口腔CT、数字化乳腺X射线机、MRDSADR、数字胃肠机、移动式C型臂X射线机心脏超声妇产科超声全身超声便携式超声

今年以来,江苏省还对高端CT、高端MRLA,以及腹腔镜系统、关节镜系统、钬激光、消化内镜系统、电子支气管镜系统、手术显微镜、超广角共焦激光眼底相机、血透机、血滤机、体外冲击波碎石机、除颤仪等设备开展了集中采购调研。

什么医疗器械集中采购28类!新一轮医疗设备集采来了_https://www.jmylbn.com_新闻资讯_第2张

2025年,县域医共体建设进一步推进。叠加设备更新政策,县域医疗设备市场预期较好。

截至目前,已有河北、河南、江苏、福建、四川、宁夏、黑龙江、湖南等多地县域医共体设备更新项目密集推进。

其中,河南省县域医共体设备更新项目(一期)近期开始招标,总预算9.09亿元,包括生化分析仪230台(预算5762万元)、CT 148台(预算3.5亿元)、超声322台(预算2.88亿元)、DR213台(预算1.67亿元)以及部分救护车,是县域医共体项目中规模较大的一次集采。

中高端产品在此次集采中的采购量较大。整体来看,中高端设备较为符合县域、基层市场的设备使用需求。不过,部分预算充足的地区也存在一定体量的高端设备需求。

中标价格方面,部分县域医共体项目已开标。一些设备降价较多,但整体利润空间仍有保障。

什么医疗器械集中采购28类!新一轮医疗设备集采来了_https://www.jmylbn.com_新闻资讯_第3张

02

国家出手,基层医疗效能快速释放

关注智能设备、数字化需求


2025年,县域设备市场迎来了真正的大爆发。

今年政府工作报告中明确“实施医疗卫生强基工程”。国家卫生健康委主任雷海潮3月表示,国家卫健委会通过强基层、固基础、保基本,将医疗卫生强基工程进行细化和实化。要进一步加强基层信息化建设,应用人工智能辅助技术,提升基层服务能力和水平。另外,国家卫生健康委将督促指导各地进一步提升基层医疗卫生机构设备设施水平

地方层面已有动作。

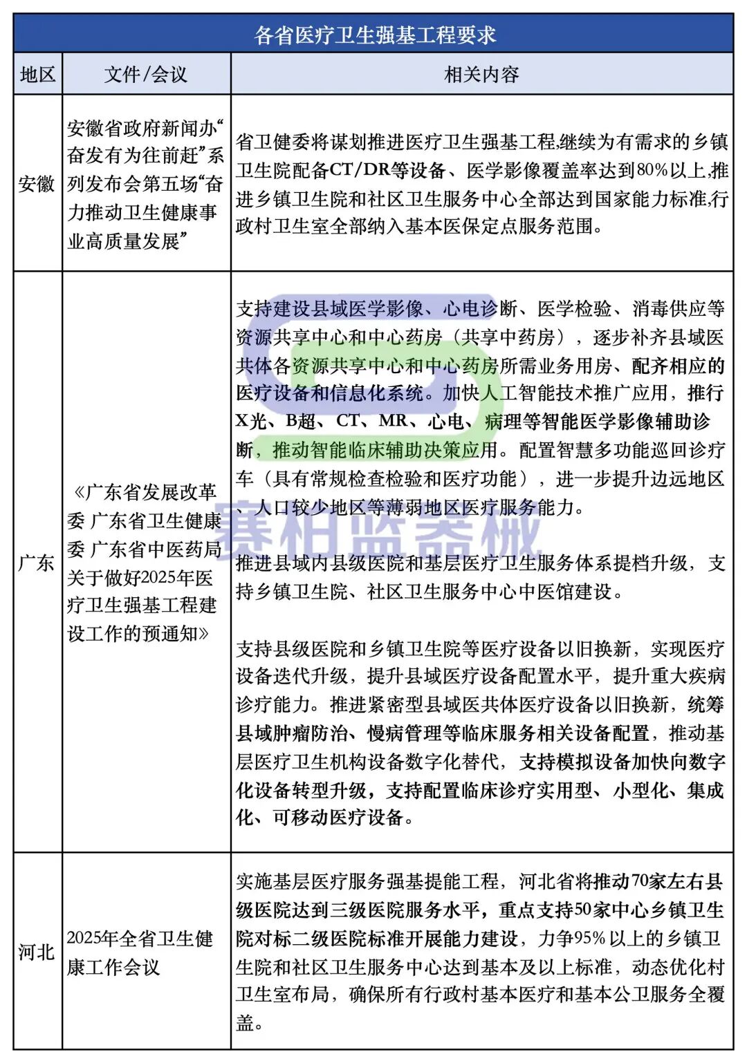
417日,广东发改委发布广东省发展改革委广东省卫生健康委广东省中医药局关于做好2025年医疗卫生强基工程建设工作的预通知》,其中明确,2025年,集中谋划推进一批医疗卫生强基工程建设项目

此外还明确,加快人工智能技术推广应用,推行X光、B超、CTMR、心电、病理等智能医学影像辅助诊断,推动智能临床辅助决策应用。推动基层医疗卫生机构设备数字化替代,支持模拟设备加快向数字化设备转型升级,支持配置临床诊疗实用型、小型化、集成化、可移动医疗设备

不难看出,目前县域、基层市场的设备配置,除满足常规诊断治疗需要外,也更加关注智能辅助功能。

有医疗AI相关从业者直言:“对于头部医疗机构而言,医疗设备的智能辅助功能可以满足医院的提效需求,属于‘锦上添花’。而在一些县域和基层医疗机构,医疗服务能力不足的问题更加明显,医疗AI就算是‘雪中送炭’了,帮助县域和基层拓宽了诊断和治疗的边界,目前来自这部分市场的需求也较多。

什么医疗器械集中采购28类!新一轮医疗设备集采来了_https://www.jmylbn.com_新闻资讯_第4张

资金安排方面,地方层面也将予以一定支持。

广东明确,对医疗卫生强基工程建设项目,原则上按照东、中、西、东北地区分别不超过总投资的50%70%80%80%的比例进行支持,享受特殊区域发展政策地区按照有关要求执行。单个县域医共体建设项目中央预算内投资补助额度不超过5000万元;单个县域医共体设备更新项目超长期特别国债补助额度根据实际资金需求确定。

伴随医疗建设的持续深入,基层医疗的力量将进一步强化,基层市场也将被激活。

END

内容沟通:秦酒(nrzx0321
什么医疗器械集中采购28类!新一轮医疗设备集采来了_https://www.jmylbn.com_新闻资讯_第5张