上皮细胞用什么染色博士解读 | 正常上皮细胞突变克隆竞争和清除新生肿瘤细胞克隆

新闻资讯2026-04-23 16:05:21
上皮细胞用什么染色博士解读 | 正常上皮细胞突变克隆竞争和清除新生肿瘤细胞克隆_https://www.jmylbn.com_新闻资讯_第1张

导读

2021年10月13日,来自英国威康桑格研究所的P. H. Jones教授等人在《Nature》发表题目为“Mutant clones in normal epithelium outcompete and eliminate emerging tumours”的研究成果。该研究提出人类上皮组织会随着年龄增长积累癌症驱动突变,但肿瘤的形成并不与之完全成正比。作者发现正常上皮细胞中的突变克隆在肿瘤发展早期会与肿瘤竞争生存,从而清除一些竞争力弱的早期肿瘤克隆,通过在小鼠食管癌模型中诱导高度竞争性克隆可以增强早期肿瘤消除。这说明正常上皮中的突变克隆会通过细胞克隆间竞争来清除早期肿瘤,从而起到意想不到的抗肿瘤作用,保持组织完整性(Nature. 2021 Oct;598(7881):510-514. doi: 10.1038/s41586-021-03965-7.)。


研究背景

肿瘤驱动基因的体细胞突变在表型正常的成年人上皮细胞中是很常见的,如食道上皮,皮肤,子宫内膜,肺,膀胱和结肠。其中一些突变在正常组织中比在肿瘤病变中更普遍,这提示正常上皮中的突变克隆可能具有我们意想不到的抗癌保护作用。然而,目前还不清楚在肿瘤发生发展早期,新生肿瘤的进展是否会受到周围正常上皮间这种具有强烈生存选择性的突变克隆竞争的影响。因此本文中研究人员利用烟草烟雾诱变剂DEN诱导小鼠食管癌模型,就正常上皮突变克隆与早期肿瘤间竞争生存对这一问题进行了探讨。

研究结果

1、大多数食道肿瘤随着时间的推移而消失

小鼠食管上皮由单个连续分裂的祖细胞基底层组成。分裂细胞产生祖细胞和分化子细胞的几率相等,随后子细胞离开基底层,迁移到组织表面并脱落。 祖细胞和分化子细胞的平衡生产维持了组织的稳态。一些突变导致产生祖细胞的可能性增加,从而使这些突变细胞相比其不适合的邻居更具有竞争优势。(图1a,b,c)


上皮细胞用什么染色博士解读 | 正常上皮细胞突变克隆竞争和清除新生肿瘤细胞克隆_https://www.jmylbn.com_新闻资讯_第2张
上皮细胞用什么染色博士解读 | 正常上皮细胞突变克隆竞争和清除新生肿瘤细胞克隆_https://www.jmylbn.com_新闻资讯_第3张

图1 小鼠食管上皮的结构和动力学


首先作者通过在饮用水中添加二乙基亚硝胺(DEN,一种存在于烟草烟雾中的诱变剂)诱导小鼠食管上皮细胞发生多种突变。具有竞争性“胜者”突变的细胞形成增殖性克隆在基底细胞层中平行的延申增殖,直到它们与具有同样优势适应性的其他突变体碰撞,此时它们汇聚。随着时间的推移,正常上皮细胞中的突变克隆竞争基底层中有限的空间,经历一系列选择并产生类似于正常衰老人类食管中发现的突变景观(图d)。除了基底层细胞密度稍有增加外,大多数组织仍然保持表型正常。然而,DEN治疗也会导致形成一些在组织中的散在的癌前肿瘤。因此,作者认为应用DEN可以构建一个早期癌症发生过程中研究新生肿瘤与邻近正常上皮中的突变克隆之间相互作用的理想模型。


上皮细胞用什么染色博士解读 | 正常上皮细胞突变克隆竞争和清除新生肿瘤细胞克隆_https://www.jmylbn.com_新闻资讯_第4张

图1 小鼠食管上皮的结构和动力学


接着作者利用这一模型方法进行了后续探究,如下图所示。肿瘤通常被定义为组织的异常生长,它可以是良性或恶性的。为了研究发展初期的肿瘤与周围上皮细胞突变克隆相互作用的动态过程,作者首先描述了DEN暴露后10天早期肿瘤的发展(图2a,b),并且追踪了其未来18个月的进展。图2c为作者在多个时间点收集完整的食管上皮细胞,作者对上皮细胞核和应激标志蛋白角蛋白6(KRT6)进行染色,并通过共聚焦显微镜进行单细胞3D成像,以异常形态及KRT6强染色作为肿瘤细胞标志。图2d可以看到利用这一成像技术能够在DEN停药后10天在每个食管中检测到数百个直径小至约30μm,含有少至约20个细胞,并且表现出发育不良组织学特征的“微肿瘤”。出乎意料的是,在接下来的几个月中肿瘤数量迅速下降,然后趋于稳定(图2d),同时作者也对肿瘤面积及肿瘤清除状态进行了统计与记录(图2e,f)。因此作者得出结论,尽管持续存在的肿瘤具有转化特征,但大多数微观肿瘤在形成后很快就会消退。


上皮细胞用什么染色博士解读 | 正常上皮细胞突变克隆竞争和清除新生肿瘤细胞克隆_https://www.jmylbn.com_新闻资讯_第5张

图2 大多数食道肿瘤随着时间的推移而消失


2、进化中的肿瘤突变景观

为了探究早期肿瘤是如何消失的,作者接着比较了DEN暴露后10天和1年收集的肿瘤突变情况(图3a),图3b可以看到对涉及上皮癌发生的192个基因的深度靶向测序鉴定了来自141个肿瘤的总共11149个突变。对最大变异等位基因频率(VAF)的分析表明,暴露10天后的肿瘤是高度多克隆的,而1年后存活的大多数肿瘤是单克隆的,这一结果也符合肿瘤内竞争选择突变体克隆的理论。


上皮细胞用什么染色博士解读 | 正常上皮细胞突变克隆竞争和清除新生肿瘤细胞克隆_https://www.jmylbn.com_新闻资讯_第6张

图3  进化中的肿瘤突变景观


在图3d作者为了测试突变的选择是否是存活肿瘤的特征,计算了非同义突变较同义突变(dN/dS)比率——这是一个在所有测序基因中肿瘤和正常组织中的稳健选择度量,比值超过1表示阳性选择。如图3c作者指出突变Notch1和Trp53在暴露后10天的肿瘤中被阳性选择,而在1年时肿瘤选择了Atp2a2,Notch1,Notch2,Chuk和Adam10。在暴露10天和1年肿瘤之间,每个肿瘤的阳性选择突变基因的数量增加。这主要是由于随着时间的推移Atp2a2和Notch1的突变主导了肿瘤内的克隆选择(图3e,f),表现出最高的dN/dS值,突变数量以及突变基因所占肿瘤区域(图3g-i)。总之,这些结果表明新生肿瘤与1年后持续存在于组织中的肿瘤在遗传上不同,反映了肿瘤内克隆进化和/或整个病变的竞争性选择,这可以决定它们从组织中的存活或消除。

 3、早期肿瘤消失的潜在机制

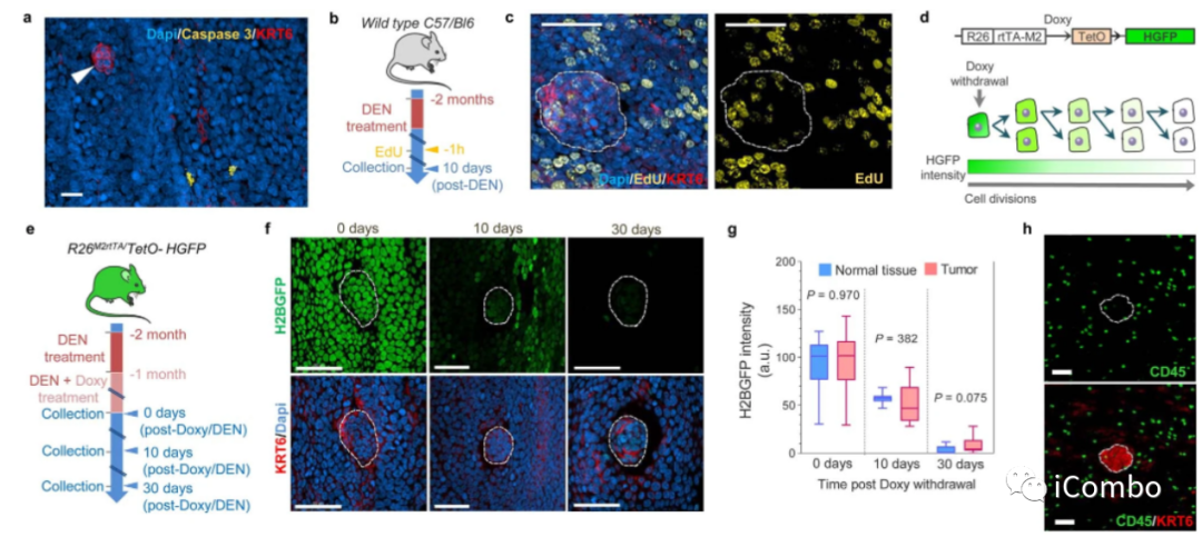
接下来作者试图找出造成早期肿瘤消失的机制。与之前的观察结果一致,在DEN处理的正常上皮细胞(约0.04%的细胞)中发现可忽略不计的活化的caspase-3阳性凋亡细胞。值得注意的是,在肿瘤内未检测到caspase-3阳性细胞,表明早期肿瘤不会因细胞凋亡而丢失(图4a)。

接着作者评估肿瘤丢失是否由肿瘤细胞增殖减少引起。对细胞周期S期细胞的5-乙炔基-2'-脱氧尿苷(EdU)分析标记了肿瘤和周围正常上皮细胞中相似比例的细胞(图4b-c)。此外测量了转基因Rosa26M2rtTATetO-HGFP小鼠的细胞分裂速度,该小鼠经DOX处理后表达稳定的组蛋白-绿色荧光蛋白(HGFP),一旦DOX停药,绿色荧光蛋白将不能依赖细胞分裂速度为准表达。DOX停药后不同时间点HGFP表达的检测表明正常细胞和肿瘤细胞以相似的速率分裂(图4d-g)。从这些结果得出结论,早期肿瘤不会因肿瘤细胞凋亡或增殖细胞的丧失而消失。

另一种潜在的肿瘤消除机制涉及免疫系统。然而,尽管偶尔观察到免疫(CD45+)细胞与新出现的肿瘤密切接触,但它们的密度和分布模式与周围正常区域没有差异(图4h-n),这表明免疫系统未检测到早期肿瘤。此外,作者利用缺乏典型抗肿瘤免疫应答的免疫缺陷型小鼠发现其显示出与野生型对照相似的肿瘤形成和丢失率。这些结果表明,免疫系统既不涉及早期肿瘤的发生也不涉及早期肿瘤的消除(图4o-p)。


上皮细胞用什么染色博士解读 | 正常上皮细胞突变克隆竞争和清除新生肿瘤细胞克隆_https://www.jmylbn.com_新闻资讯_第7张
上皮细胞用什么染色博士解读 | 正常上皮细胞突变克隆竞争和清除新生肿瘤细胞克隆_https://www.jmylbn.com_新闻资讯_第8张

图4早期肿瘤不是由肿瘤细胞凋亡、异常增殖或免疫系统消灭的


4、上皮突变克隆取代肿瘤

在DEN处理的正常上皮细胞内,高度竞争性的突变克隆会扩增并消除其更不适合的邻近克隆。这就让作者提出假设:新出现的微观肿瘤也可能被周围正常组织中扩展的高度适合的突变克隆所覆盖,导致肿瘤丢失(图5a)。

如果这个假设是合理的那么竞争性突变体克隆应存在于与早期肿瘤相邻的大部分正常上皮中,因此作者对DEN暴露10天肿瘤周围的正常上皮进行了超深度靶向外显子组测序,在81个微活检组织中鉴定了12789个突变,覆盖率约为0.4mm2。突变效应和突变谱的分布与在10天肿瘤中发现的相似。每mm2正常上皮检测到数百个小突变体克隆(图3g)。dN/dS分析鉴定了3个基因,Notch1,Trp53和Fat1被阳性选择,其中Notch1突变是最常见的,估计存在于约24%至44%的正常细胞中。

作者对肿瘤和正常上皮细胞的比较分析显示,虽然非同义的Notch1突变体主要在正常组织中富集,但Atp2a2突变体在肿瘤中更普遍,在DEN暴露后1年恶化(图3h.i)。因此,与假设一致,这些结果显示强烈的竞争和选择高度适合的突变克隆已经发生在DEN停药后10天的正常食管上皮细胞。

接下来作者研究了在正常上皮中诱导高度适合的突变克隆是否改变了早期肿瘤存活。作者使用了AhcreERTR26DNM−GFP/wt (MAML-Cre)(MAML-Cre)小鼠,其携带抑制Notch信号的MAML-1(DN-MAML1)的诱导型高竞争性显性失活突变等位基因。DN-MAML1与GFP融合,使表达突变体的克隆能够成像(图5b)。在DEN处理后10天诱导MAML-Cre小鼠加速肿瘤去除。肿瘤的消失与DN-MAML1突变体克隆占据的上皮面积成比例。由DN-MAML1或各个克隆包围的肿瘤图像确定了肿瘤丢失的潜在机制(图5d-e)。正常上皮中的突变克隆可能超越了基底层的肿瘤细胞。当肿瘤在该层内的足迹被延申的正常克隆所取代时,病变将脱落-类似于其他上皮细胞中描述的突变细胞挤出的机制。


上皮细胞用什么染色博士解读 | 正常上皮细胞突变克隆竞争和清除新生肿瘤细胞克隆_https://www.jmylbn.com_新闻资讯_第9张

图5 通过在邻近的正常上皮细胞中扩增突变克隆来消除早期肿瘤


上述结果与通过与相邻正常上皮中的高度适合的克隆竞争消除肿瘤的模型相符合。为了挑战这个假设,作者探究了随着肿瘤形成后中和克隆竞争的效果。Notch1失活突变赋予DEN治疗的食管上皮细胞中所有突变基因最强的竞争优势。因此,通过用二苯并氮杂(DBZ)处理小鼠来灭活Notch信号转导,预计会“提升”整个组织的竞争适应性并减少肿瘤损失,因为突变上皮克隆与肿瘤相比没有优势。结果显示DBZ治疗确实减少了肿瘤损失(图6)。


上皮细胞用什么染色博士解读 | 正常上皮细胞突变克隆竞争和清除新生肿瘤细胞克隆_https://www.jmylbn.com_新闻资讯_第10张
上皮细胞用什么染色博士解读 | 正常上皮细胞突变克隆竞争和清除新生肿瘤细胞克隆_https://www.jmylbn.com_新闻资讯_第11张

图6 在整个上皮细胞中增加竞争适应度可以减缓肿瘤的丢失


因此作者得出这样的结论:正常上皮中突变克隆的扩增通过竞争去除早期肿瘤,这可以作为对肿瘤存活的选择性压力。

小结

这项研究提出了一个不依赖免疫系统的肿瘤保护机制,通过该机制,存在于正常上皮中的延申的高度竞争力的突变克隆可以胜过并消除早期肿瘤病变。这也表明早期肿瘤的存活不仅取决于它们携带的突变,还取决于邻近正常组织的突变情况。因此这也提示我们调控正常上皮的突变克隆结构可能在早期癌症预防中起作用。




文献解读者:崔蕾

中山大学肿瘤防治中心夏小俊教授课题组博士生


编审:李婧婧、张晓实


版权声明:本平台旨在帮助医疗卫生专业人士更好地了解相关疾病领域最新进展。本平台对发布的资讯内容,并不代表同意其描述和观点,仅为提供更多信息。若涉及版权问题,烦请权利人与我们联系,我们将尽快处理。仅供医疗卫生专业人士为了解资讯使用,该等信息不能以任何方式取代专业的医疗指导,也不应被视为诊疗建议。如该等信息被用于了解资讯以外的目的,本平台及作者不承担相关责任。


上皮细胞用什么染色博士解读 | 正常上皮细胞突变克隆竞争和清除新生肿瘤细胞克隆_https://www.jmylbn.com_新闻资讯_第12张