一次性耗材是什么2021年中国生物实验室一次性塑料耗材市场规模及重点企业经营情况

新闻资讯2026-04-23 15:55:53

原文标题:2020年全球及中国生物实验室一次性塑料耗材行业现状与竞争格局分析,海外巨头主导国际市场「图」

三、生物实验室一次性塑料耗材行业市场现状

生命科学研究是研究生命现象、揭示生命活动规律和生命本质的科学。生物实验室一次性耗材行业属于生命科学服务行业的细分行业,近年来资本不断涌入生命科学行业,行业内并购交易的数量已从2013年的1830笔上升至2020年3161笔。

2013-2020年生命科学行业交易并购数量变化情况

一次性耗材是什么2021年中国生物实验室一次性塑料耗材市场规模及重点企业经营情况_https://www.jmylbn.com_新闻资讯_第1张

资料来源:Statista,华经产业研究院整理

细胞培养技术是生物医药行业的关键技术之一。目前通过体外动物细胞培养可生产单克隆抗体、疫苗、细胞因子、酶制剂、诊断试剂、基因工程药物、细胞药物等生物药和生物制品。生物实验室一次性塑料耗材是细胞培养技术研究和应用的工具,广泛应用于生物医药行业。

2016-2020年,全球生物实验室一次性塑料耗材市场规模以5.9%的年复合增速保持稳定增长,从99.4亿美元增长至2020年的125.1亿美元,预计2021年达到134.9亿美元,同比增长7.83%。

2016-2021年全球生物实验室一次性塑料耗材市场规模

一次性耗材是什么2021年中国生物实验室一次性塑料耗材市场规模及重点企业经营情况_https://www.jmylbn.com_新闻资讯_第2张

资料来源:公开资料整理

我国生物实验室一次性塑料耗材市场规模由2016年的57亿元增至2020年的109.7亿元,期间年均复合增速为17.78%,随着中国医药行业的整体快速发展以及临床试验数量和投入的增多,未来市场对一次性塑料生物实验耗材的需求将不断扩大,预计到2025年其市场规模将达到274.6亿元。

2016-2025年中国生物实验室一次性塑料耗材市场规模

一次性耗材是什么2021年中国生物实验室一次性塑料耗材市场规模及重点企业经营情况_https://www.jmylbn.com_新闻资讯_第3张

资料来源:公开资料整理

二、生物实验室一次性塑料耗材行业竞争格局

欧美发达国家生命科学研究及其相关产业已有一百多年的发展历史,由于其在以上领域长期投入,关键性核心技术、制造技术均处于全球领先水平。因此,目前国际跨国公司凭借其强大的研发及品牌优势长期主导实验耗材的生产和销售,特别是高端实验耗材大多被国际型跨国公司所垄断。

生物实验室一次性塑料耗材企业类型

一次性耗材是什么2021年中国生物实验室一次性塑料耗材市场规模及重点企业经营情况_https://www.jmylbn.com_新闻资讯_第4张

资料来源:洁特生物招股书,华经产业研究院整理

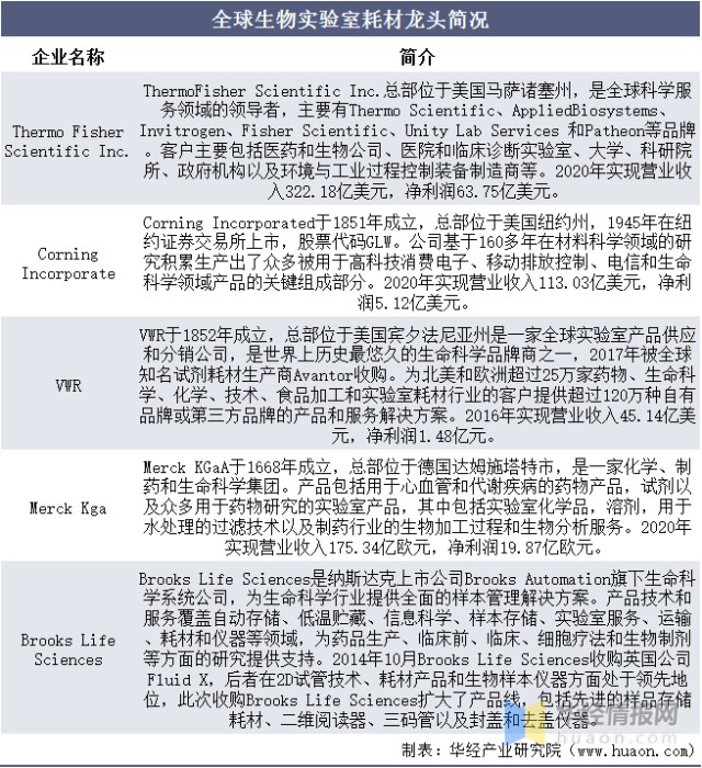
海外巨头主导国际市场。目前生命科学研究仍以欧美等发达国家为主导,全球生物实验室耗材市场基本被欧美跨国公司占据。全球生物实验室耗材巨头主要有Corning、Thermo Fisher、VWR、Merck KGaA等欧美跨国公司,能够为科学研究提供是实验耗材、试剂、仪器设备到技术支持等全方位服务,长期主导着全球生物实验室一次性塑料耗材市场。

全球生物实验室耗材龙头简况

一次性耗材是什么2021年中国生物实验室一次性塑料耗材市场规模及重点企业经营情况_https://www.jmylbn.com_新闻资讯_第5张

资料来源:硕华生命招股书,华经产业研究院整理

生物实验室一次性塑料耗材主要用于细胞培养和收获、生物实验移液、溶液过滤和分离、贮存等。高端一次性耗材对实验结果有直接影响。国内一些领先的耗材供应商在生产工艺与产品质量方面已经和国际同类产品相当,部分参数指标甚至更优。但是受制于生产规模和品牌影响力等因素,国内市场占比很小。随着国内生厂商的逐步壮大,销售渠道的进一步扩展,其产品质优价廉的竞争优势将逐步推进一次性塑料耗材的国产替代。

部分生物实验室一次性塑料耗材参数国内外对比

一次性耗材是什么2021年中国生物实验室一次性塑料耗材市场规模及重点企业经营情况_https://www.jmylbn.com_新闻资讯_第6张

资料来源:洁特生物招股书,华经产业研究院整理

原文标题:2020年全球及中国生物实验室一次性塑料耗材行业现状与竞争格局分析,海外巨头主导国际市场「图」

华经产业研究院对中国生物实验室一次性塑料耗材行业发展现状、行业上下游产业链、竞争格局及重点企业等进行了深入剖析,最大限度地降低企业投资风险与经营成本,提高企业竞争力;并运用多种数据分析技术,对行业发展趋势进行预测,以便企业能及时抢占市场先机;更多详细内容,请关注华经产业研究院出版的《2022-2027年中国生物实验室一次性塑料耗材行业发展趋势及投资战略咨询报告》。