ESR在医学上什么意思Research|关注女性心理健康:新乡医学院第二附属医院杜洋和中央民族大学程勇课题组发现产后抑郁症发生的新机制

新闻资讯2026-04-23 14:34:50
ESR在医学上什么意思Research|关注女性心理健康:新乡医学院第二附属医院杜洋和中央民族大学程勇课题组发现产后抑郁症发生的新机制_https://www.jmylbn.com_新闻资讯_第1张
ESR在医学上什么意思Research|关注女性心理健康:新乡医学院第二附属医院杜洋和中央民族大学程勇课题组发现产后抑郁症发生的新机制_https://www.jmylbn.com_新闻资讯_第2张

近日,中央民族大学程勇教授团队和新乡医学院第二附属医院杜洋教授团队在Research上发表了一篇题为“Deciphering and Targeting the ESR2–miR-10a-5p–BDNF Axis in the Prefrontal Cortex: Advancing Postpartum Depression Understanding and Therapeutics”的研究论文,介绍了一种新型的产后抑郁症的分子调控机制和疾病发生机制。ESR2作为负转录因子负调控miR-10a的转录,进而影响miR-10a-5p对靶基因BDNF基因的表达,最终通过影响突触相关蛋白表达和突触可塑性介导了产后抑郁症的发生。这一研究为产后抑郁症的治疗以及诊断提供了新的策略和方向。


Citation:

Luo F, Liu L, Guo M, Liang J, Chen L, Shi X, Liu H, Cheng Y, Du Y. Deciphering and Targeting the ESR2-miR-10a-5p-BDNF Axis in the Prefrontal Cortex: Advancing Postpartum Depression Understanding and Therapeutics. Research 2024,DOI: 10.34133/research.0537


ESR在医学上什么意思Research|关注女性心理健康:新乡医学院第二附属医院杜洋和中央民族大学程勇课题组发现产后抑郁症发生的新机制_https://www.jmylbn.com_新闻资讯_第3张

研究背景


产后抑郁症是一种严重的心理健康疾病,其特征是在分娩后的头四周内出现严重的抑郁发作。这种精神疾病障碍不仅对孕产妇和儿童健康构成重大威胁,而且还影响到家庭动态和孕妇的社会互动,从而对临床实践和更广泛的科学研究领域提出了巨大挑战。然而,产后抑郁症的病因是多方面的,源于环境压力因素和遗传易感性的结合,但关于产后抑郁症的确切原因、机制和有效干预措施的理解存在欠缺。此外,产后抑郁症、围产期抑郁症和一般抑郁症之间的区别往往模糊不清,忽视了产后抑郁症的独特性和复杂性。这种疏忽对制定有针对性的治疗和预防策略构成了重大障碍。


鉴于这些问题,对产后抑郁症的表观遗传学研究已成为日益关注的关键领域。正在研究的关键表观遗传机制包括DNA甲基化、非编码RNA的调控和转录因子活性。尽管在理解miRNA和转录因子在包括抑郁症在内的各种精神疾病中的作用方面取得了重大进展,但这些因素对产后抑郁症的具体作用仍未得到充分探索。


近年来,产后抑郁症的主要成因被认为是产后时期的激素剧烈变化,但许多研究对产后抑郁症中涉及的各种分子之间复杂相互作用的探索十分有限。因此通过从表观遗传学的角度阐明雌激素、其受体ESR2、miRNA和BDNF之间潜在的分子生物学关系则可以较好地弥补这些空白。


ESR在医学上什么意思Research|关注女性心理健康:新乡医学院第二附属医院杜洋和中央民族大学程勇课题组发现产后抑郁症发生的新机制_https://www.jmylbn.com_新闻资讯_第4张

研究进展


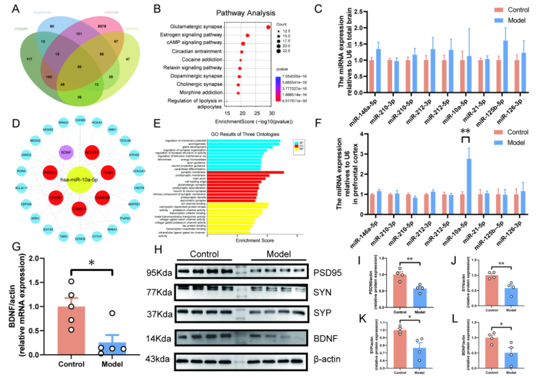
程勇教授课题组和杜洋教授团队通过整合动物行为学、分子生物学、生物信息学等技术手段发现产后抑郁症的新型分子调控机制和疾病发生机制。具体来说,他们通过构建产后抑郁动物模型和动物行为学发现前额叶皮层异常表达的ESR2、miR-10a-5p、BDNF和突触相关蛋白与产后抑郁症之间存在相关性,通过生物信息学预测ESR2、miR-10a-5p以及BDNF之间的作用关系和结合位点,并最终利用分子生物学和细胞实验证实了如上分子机制,确定了产后抑郁症的发病机制。即,ESR2作为负转录因子负调控miR-10a的转录,进而影响miR-10a-5p对靶基因BDNF基因的表达,最终通过影响突触相关蛋白表达和突触可塑性介导了产后抑郁症的发生。

为验证上述产后抑郁症的发病机制,研究人员使用了动物行为学、qRT-PCR和Western blot等技术,结果显示ESR2、miR-10a-5p、BDNF和突触相关蛋白在产后抑郁模型动物中的前额叶皮层脑区存在异常表达(图1,2)。


ESR在医学上什么意思Research|关注女性心理健康:新乡医学院第二附属医院杜洋和中央民族大学程勇课题组发现产后抑郁症发生的新机制_https://www.jmylbn.com_新闻资讯_第5张

图1 产后抑郁症模型动物存在抑郁样行为,并且氧化应激标志物在血清中存在异常


ESR在医学上什么意思Research|关注女性心理健康:新乡医学院第二附属医院杜洋和中央民族大学程勇课题组发现产后抑郁症发生的新机制_https://www.jmylbn.com_新闻资讯_第6张

图2 ESR2、miR-10a-5p、BDNF和突触相关蛋白在产后抑郁模型动物的前额叶皮层脑区中存在异常表达



生物信息学发现BDNF可能是miR-10a-5p调控的靶基因,因此团队在细胞水平上验证了miR-10a-5p与BDNF之间的调控关系,并通过构建相关质粒和双荧光报告素酶系统验证了两之间的结合位点,最终确认miR-10a-5p是BDNF基因的负调控因子(图3)。


ESR在医学上什么意思Research|关注女性心理健康:新乡医学院第二附属医院杜洋和中央民族大学程勇课题组发现产后抑郁症发生的新机制_https://www.jmylbn.com_新闻资讯_第7张

图3 miR-10a-5p是BDNF基因的负调控因子



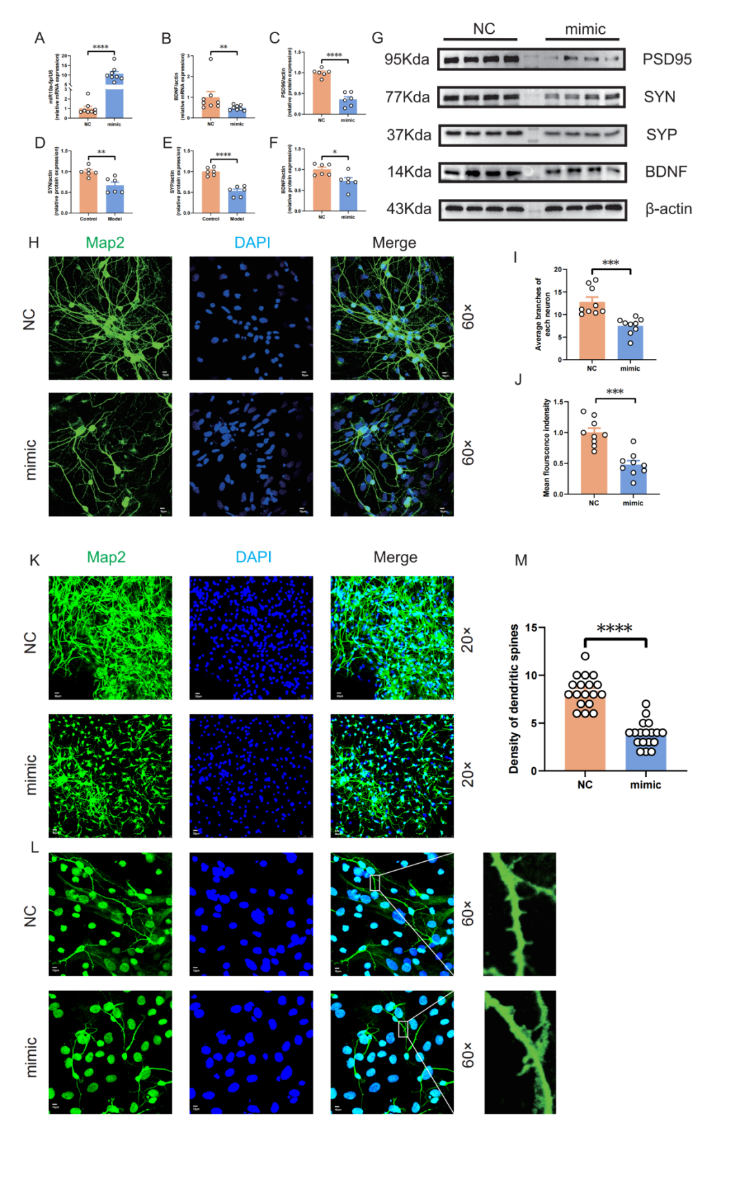
此外,团队通过生物信息学发现ESR2可能是miR-10a的转录因子,因此团队在细胞水平上验证了ESR2与miR-10a-5p之间的调控关系,通过降低ESR1和ESR2的表达依次分析了下游分子miR-10a和BDNF的表达,并通过构建相关质粒和双荧光报告素酶系统验证了两之间的结合位点,最终确认ESR2是miR-10a的负转录因子(图4)。


ESR在医学上什么意思Research|关注女性心理健康:新乡医学院第二附属医院杜洋和中央民族大学程勇课题组发现产后抑郁症发生的新机制_https://www.jmylbn.com_新闻资讯_第8张

图4 ESR2是miR-10a的负转录因子



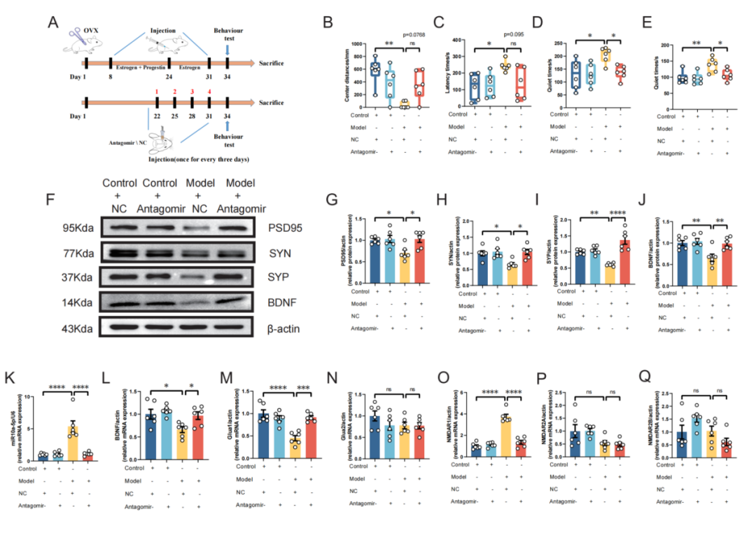
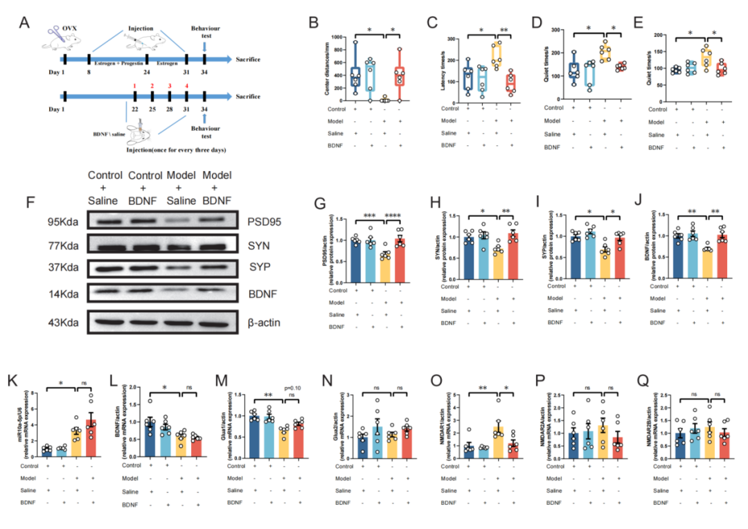
进一步研究发现分别在产后抑郁模型小鼠的前额叶皮层脑区注射Antagomir(miR-10a-5p拮抗剂)和BDNF蛋白均可以有效挽救产后抑郁模型小鼠的抑郁样行为和相关基因的表达,充分证实了ESR2-miR-10a-5p-BDNF轴可以作为产后抑郁症的治疗靶点(图5,6)。


ESR在医学上什么意思Research|关注女性心理健康:新乡医学院第二附属医院杜洋和中央民族大学程勇课题组发现产后抑郁症发生的新机制_https://www.jmylbn.com_新闻资讯_第9张

图5 前额叶皮层脑区注射BDNF可以有效挽救抑郁样行为和基因表达


ESR在医学上什么意思Research|关注女性心理健康:新乡医学院第二附属医院杜洋和中央民族大学程勇课题组发现产后抑郁症发生的新机制_https://www.jmylbn.com_新闻资讯_第10张

图6 前额叶皮层脑区注射Antagomir可以有效挽救抑郁样行为和基因表达



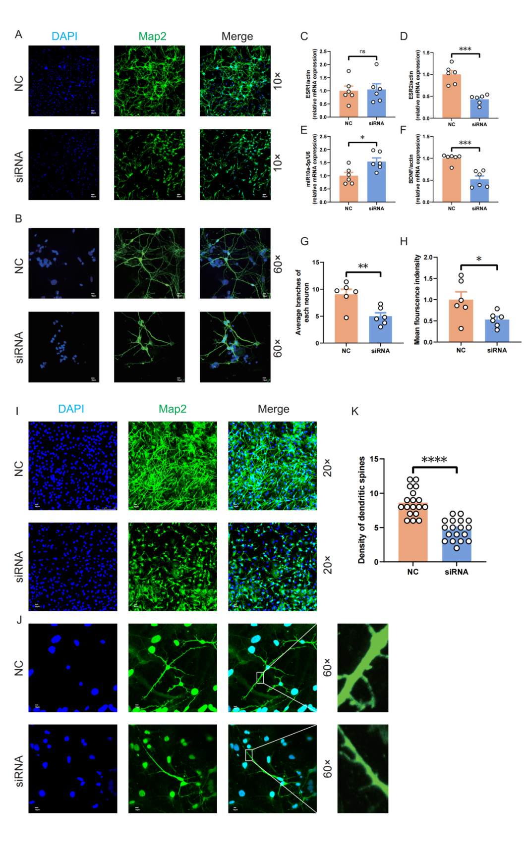
团队进一步通过细胞转染实验发现异常表达的ESR2、miR-10a-5p在细胞水平上对原代神经元的突触可塑性尤其是树突棘的密度具有较大影响,具体表现为表达降低的ESR2或者过表达的miR-10a-5p均可以降低原代神经元的树突棘密度,因此发现异常表达的ESR2、miR-10a-5p和BDNF可能是最终通过影响突触相关蛋白表达和突触可塑性介导了产后抑郁症的发生(图7,8)。


ESR在医学上什么意思Research|关注女性心理健康:新乡医学院第二附属医院杜洋和中央民族大学程勇课题组发现产后抑郁症发生的新机制_https://www.jmylbn.com_新闻资讯_第11张

图7 表达降低的ESR2可以降低原代神经元的树突棘密度和相关突触蛋白的表达


ESR在医学上什么意思Research|关注女性心理健康:新乡医学院第二附属医院杜洋和中央民族大学程勇课题组发现产后抑郁症发生的新机制_https://www.jmylbn.com_新闻资讯_第12张

图8 过表达的miR-10a-5p可以降低原代神经元的树突棘密度和相关突触蛋白的表达


ESR在医学上什么意思Research|关注女性心理健康:新乡医学院第二附属医院杜洋和中央民族大学程勇课题组发现产后抑郁症发生的新机制_https://www.jmylbn.com_新闻资讯_第13张

未来展望


本研究不仅发现了产后抑郁症的新型分子机制和发病机制,同时也证明了ESR2-miR-10a-5p-BDNF轴可以作为产后抑郁症的治疗靶点,更重要的是,本研究将产后抑郁症、围产期抑郁症和抑郁症之间进行了有效的区分,更加关注产后抑郁症的“产后”属性而非“抑郁”属性,重点强调了激素波动和激素受体表达的变化对于疾病的影响。本研究重点关注女性心理健康,在如今的三胎开放政策背景下具有广阔的应用前景和巨大的研究价值和社会意义。


ESR在医学上什么意思Research|关注女性心理健康:新乡医学院第二附属医院杜洋和中央民族大学程勇课题组发现产后抑郁症发生的新机制_https://www.jmylbn.com_新闻资讯_第14张

作者简介


ESR在医学上什么意思Research|关注女性心理健康:新乡医学院第二附属医院杜洋和中央民族大学程勇课题组发现产后抑郁症发生的新机制_https://www.jmylbn.com_新闻资讯_第15张


程勇,中央民族大学生命与环境科学学院三级教授,博士生导师,中央民族大学转化神经科学中心负责人,国家民委领军人才,中央民族大学高层次杰出人才,北京市科技新星。兼任北京市政协委员、中国生理学会理事和Journal of Molecular Neuroscience副主编等职务。主要研究方向为心理和脑疾病的基础和转化研究,提出了一个关于外泌体介导的心理和精神疾病的新假说,并在神经系统相关疾病的基因治疗研究中取得了多项研究成果。发表 SCI 论文 100 余篇,包括以通讯作者发表在JAMA Neurology、JAMA Pediatrics、Molecular Psychiatry、Research、Neuropsychopharmacology、Schizophrenia Bulletin、Translational Psychiatry 和Pharmacological Research;发表 SCI 论文总引用次数 4000 余次,H 指数 35,3 篇通讯作者论文入选 ESI 高被引论文。主持国家自然科学基金和北京市自然科学基金等纵向和横向课题多项。研究成果获西藏自治区科学技术奖二等奖、中国产学研合作创新奖、中国医药教育协会科学技术奖二等奖等。获批授权中国发明专利 5 项和国际 PCT 专利 1 项。


ESR在医学上什么意思Research|关注女性心理健康:新乡医学院第二附属医院杜洋和中央民族大学程勇课题组发现产后抑郁症发生的新机制_https://www.jmylbn.com_新闻资讯_第16张


杜洋,新乡医学院第二附属医院研究员,中共党员,硕士生导师,主要研究方向为外泌体作为神经精神疾病诊断标志物及机制研究和罕见病的基础和临床研究。在国际学术期刊上发表 40余 篇 SCI 论文,累计影响因子超过 200,其中包括在 Molecular Psychiatry(IF:11.0) , Schizophrenia Bulletin (IF:9.3), Pharmacological Research(IF:9.3)等TOP期刊上以第一作者及通讯作者身份发表的 11 篇论文。获批 5 项授权的中国发明专利。参与国家自然科学基金、军委科技委重点计划等多项重大科研项目。担任 Cell Death & Disease 等国际期刊的评审编辑,担任中国生理学会及医药现代化与临床转化专业委员会的青年委员。


ESR在医学上什么意思Research|关注女性心理健康:新乡医学院第二附属医院杜洋和中央民族大学程勇课题组发现产后抑郁症发生的新机制_https://www.jmylbn.com_新闻资讯_第17张


罗凡,中央民族大学生命与环境科学学院神经生物学专业硕士毕业。主要研究方向为心理和脑疾病的基础和转化研究,重点关注miRNA、转录因子和外泌体等多种生物标志物在产后抑郁症、抑郁症和自闭症等精神疾病中的分子机制和病理机制。发表 SCI 论文 3篇于Research、Pharmacological Research和Molecular Neurobiology;发表 SCI 论文总引用次数50余次。参与国家自然科学基金和北京市自然科学基金等纵向和横向课题多项,参与省部级“互联网+创新创业大赛”、“校长杯”和生物学以及化学学科竞赛多项。



往期回顾

ESR在医学上什么意思Research|关注女性心理健康:新乡医学院第二附属医院杜洋和中央民族大学程勇课题组发现产后抑郁症发生的新机制_https://www.jmylbn.com_新闻资讯_第18张

530科技工作者日活动|科技论文写作与发表:从规范创作到全球传播—Research编委+Science团队亲授经验


26

05-2025

Research科技前沿热点系列报告|5月29日下午开播—钙钛矿材料如何革新光电子器件


22

05-2025

Research|沈阳农业大学陈启军教授团队揭示了双氢青蒿素通过激活Ly6G+中性粒细胞介导的抗疟免疫反应的机理




ESR在医学上什么意思Research|关注女性心理健康:新乡医学院第二附属医院杜洋和中央民族大学程勇课题组发现产后抑郁症发生的新机制_https://www.jmylbn.com_新闻资讯_第19张


添加编辑微信 | 加入科学家社群

和Research主编面对面

验证请写明 姓名+单位哦

《Research》是中国科协与美国科学促进会于2018年共同创办的定位为国际化、高影响力、世界一流水平、综合性、大型OA科技期刊,是美国《Science》自1880年创刊以来第一本合作期刊。主要发表先进能源、先进制造、先进材料、人工智能、环境科学、柔性电子、健康科学、信息科学、微纳科技、量子信息、空间科学,11个热点交叉领域突破性原创研究成果。主编(中国)为中国科协副主席,中国科学院院士包为民,主编(国际)为欧洲科学与艺术学院院士、美国明尼苏达大学教授崔天宏。第二届编委会由许宁生、高松、黄如、李兰娟、饶子和、俞书宏、崔铁军等国内外70余位院士在内的190余位编委组成。2025年成立了青年编委会,有350余位青年学者参与。已被CAS、CNKI、CSCD、DOAJ、EI、SCIE、INSPEC、PMC、Scopus、SAO/NASA Astrophysics Data System数据库收录。IF=8.5,CiteScore=13.3,综合类Q1区,现已进入卓越行动二期。


欢迎相关领域的科学家们踊跃投稿,关注和使用期刊的出版内容。

网址:

https://spj.sciencemag.org/research/

e-ISSN: 2639-5274

p-ISSN: 2096-5168

CN: 10-1541/N

DOI Prefix: 10.34133

ESR在医学上什么意思Research|关注女性心理健康:新乡医学院第二附属医院杜洋和中央民族大学程勇课题组发现产后抑郁症发生的新机制_https://www.jmylbn.com_新闻资讯_第20张

Research科学研究

关注交叉学科热点领域