常用手术器械图谱 第2版
第2章:手术器械
第二节 手术针、手术线
一、手术缝针
缝针由3个基本部分组成:针尾、针体和针尖。缝针的尺寸用针长、弦长、半径和直径来描述,针长指从针尖到针尾的距离;弦长指弯针的针尖到针尾的直线距离;半径指弯针做虚线延长,形成一个完整的圆,从圆心到针体的距离;直径指缝针的粗细。
根据缝针的形状分为直针和弯针;根据针尖的形状分为圆针和三角针;根据针尾形状分为有眼型、劈叉型和嵌合型。圆针根据弧弯度不同分为1/2、1/3弧度等,弧度大者多用于深部组织。三角针前半部为三棱形,较锋利,用于缝合皮肤、软骨、韧带等坚韧组织,损伤性较大,故除上述几种组织外,均应用圆针。无论用圆针或三角针,原则上应选用直径较细者,损伤较小,但有时组织韧性较大,针径过细易于折断,故应合理选用。此外,在使用弯针缝合时,用力方向应与弯针的弧线方向一致,拔针时应顺弯针弧度从组织中拔出,否则易折断。
一般多使用穿线的缝针,而将线从针尾压入的劈叉型缝针,常使线撕裂、易断,因而比较少用。由于穿线针的针尾较粗,损伤性相对较大,故对一些脆弱精细组织,如血管、神经、肠壁等可选用所谓无损伤针(嵌合型),即制作时针尾就已带有缝线的针。
1. 传统角针(conventional cutting)适用范围:皮肤、胸骨的缝合(图2-2-1)。

2. 反角针(reverse cutting)适用范围:筋膜、韧带、鼻腔、口腔黏膜、咽、皮肤、肌腱的缝合(图2-2-2)。

3. 铲形针(side cutting spatula)适用范围:眼(基本用于显微外科)、眼科(重建术)手术(图2-2-3)。

4. 圆体角针(sphery surgical needle) 适用范围:气管、钙化组织、筋膜韧带、鼻腔、口腔、卵巢、软骨膜、骨膜、咽、肌腱、子宫、硬化管腔的缝合(图2-2-4)。

5. Taper针(Taper needle)适用范围:胆道、硬脑膜、筋膜、 胃肠道、肌肉、心肌层、神经、腹膜、胸膜、皮下脂肪、泌尿生殖器官的缝合(图2-2-5)。

6. 钝针(blunt)适用范围:钝性分离脆弱组织、筋膜、肠道、 肝脏、脾脏、子宫颈的缝合(图2-2-6)。

7. CS ULTIME 眼科针(CS ULTIME ophthalmic needle) 主要用途:眼睛手术(图2-2-7)。

8. PC PRIME针(PC PRIME needle) 适用范围:皮肤整形或美容手术(图2-2-8)。

9. 直形缝合针(straight suture needle)适用范围:胃肠道、 鼻腔、神经、口腔、食管、皮肤、肌腱、血管的缝合(图2-2-9)。

10. 半弯缝合针(half-curved needle) 适用范围:皮肤(极少使用)(图 2-2-10)。

11. 1/4弧度圆针(1/4 circle needle) 适用范围:眼睛手术、显微外科手术(图2-2-11)。

12. 3/8弧度圆针(3/8 circle needle) 适用范围:腱膜、肌肉、胆道、心肌、硬脑膜、神经、眼睛、软骨膜、筋膜、骨膜、胃肠道、腹膜、胸膜、肌腱、泌尿生殖道、血管的缝合(图2-2-12)。

13. 1/2弧度圆针(1/2 circle needle) 适用范围:胆道、眼睛、胃肠道、肌肉、鼻腔、口腔、骨盆、食管、胸膜、呼吸道、皮肤、皮下 脂肪、泌尿生殖道、腹膜的缝合(图2-2-13) 。

14. 5/8弧度圆针(5/8 circle needle) 适用范围:肛门(痔切除术)、心血管系统、鼻腔、口腔、骨盆、泌尿生殖道的缝合(图2-2-14) 。

15. 混合型弯针(compound curved needle) 适用范围:眼睛(前房)手术(图2-2-15)。

二、手术线缝线的股数
缝线根据其所组成的股数分为单股纤维与多股纤维缝线。
1. 单股纤维缝线 单股纤维缝线是由一股材料制成,因其结构简单,故在穿过组织时遇到的阻力比多股纤维缝线要小,并避免可能引起伤口感染的细菌在缝合线上附着,由于这些特性, 单股纤维缝线适宜用于血管外科。单股纤维缝线易于打结, 但由于它的结构特性,在操作和系缚这些缝线时必须非常谨慎,这种缝线的折叠或蜷曲都可能会给缝线造成缺口或薄弱点,因而导致缝线的断裂。
2. 多股纤维缝线 多股纤维缝线是由数条或数股纤维丝捻绞或编织而成。因而常具有更大的抗张强度、柔韧性和弹性。多股纤维缝线表面还可加以涂层,以便比较滑利地穿过组织。涂层的多股纤维缝线十分适宜于肠道手术。
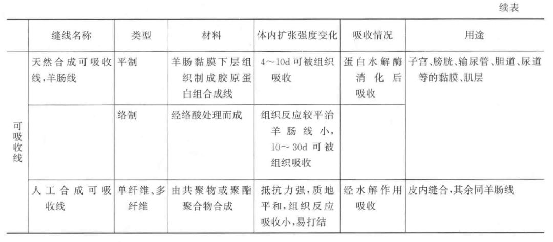
三、缝线的吸收性能
1. 可吸收缝线 可吸收性缝线可暂时性地维系对合的伤口边缘,直到伤目愈合到足以承受正常的张力为止。这些缝线是由健康哺乳动物胶原或人工合成的聚合物制备而成。一些缝线能被迅速吸收,而另一些则经过处理或改变化学结构后可延缓被吸收的时间。这些缝线可以用能改善缝线使用性能的化学试剂浸渍或涂层,或用染料着色以增加组织内的可视性。
天然可吸收性缝线是通过机体内的酶类进行消化的,这些酶类能侵蚀并分解缝合线。合成的可吸收性缝线则是通过水解作用 (水分逐渐渗透到缝合丝线内,引起缝线聚合物链分解的过程)而消除。与天然可吸收性缝线的酶解作用相比,合成的可吸收性缝线植入人体后缝线的水解作用仅引起较弱的组织反应。在吸收过程的第一阶段,抗张强度以渐进性、几近线性化的形式降低。这一现象出现在植入人体后的头几周内。然后是第二阶段,常与第一阶段有较大的重叠,特征为缝线的基本消失。这两个阶段都表现出白细胞浸润,以便消除组织对合线处的细胞碎片和缝合材料。应当注意的是,抗张强度的丧失和吸收的速率是两种不同的现象。缝线可很快失去抗张强度,而吸收却非常缓慢,或亦可保持适当的抗张强度至伤口愈合,然后再迅速吸收。总之,缝线在组织内最终被完全分解,不留任何痕迹。虽然可吸收性缝线具有许多优点,但也存在着某些内在的缺陷。如果患者有发热、感染或蛋白质缺乏, 可吸收性缝线的吸收过程就会加速,导致张力强度的下降过快。如果缝线位于潮湿的或充满液体的体腔内,吸收过程亦可加速。此外,假如植入前缝线受潮,吸收过程则可提前。由于这种缝线不能在组织充分愈合前保持适当的强度以承受张力的影响,因此,上述所有情况都易于产生术后并发症。
可吸收线主要为羊肠线(简称肠线),分普通与铭制两种。普通肠线约7d开始被吸收,可用于结扎及缝皮;铭制肠线14〜21d 才逐渐被吸收,用于缝合深部组织。肠线属异种蛋白质。因此,使用过多、过粗的肠线时,在吸收过程中创口炎症反应较重。目前肠线主要用于内脏如胃、肠、膀胱、输尿管、胆道等的缝合,一般用1-0 号、3-0号铭制肠线。此外,较粗的(0 - 2号)铭制肠线则常用于缝合深部组织或有炎症的腹膜。在感染的创口中使用肠线,可减少由于其他不能吸收的缝线(如丝线)所造成的难以愈合的窦道。使用肠线时,应注意以下问题:
①肠线质地较硬,使用前应用生理盐水浸泡,待变软后再用,但不可用热水浸泡或浸泡时间过长,以免肠线肿胀后易断,影响质量;
②不可用持针钳或血管钳夹肠线,或将肠线扭折,以致劈裂,易断;
③肠线一般较粗、较硬、较滑,结扎时须用三叠结,剪断留的线头宜较长,否则,线结易松脱,一股多用连续缝合,以免线结太多, 增加术后异物反应;
④胰腺手术时,不用肠 线结扎与缝合,因肠线易被胰酶消化吸收,可发生继发性出血或吻合口破裂;
2. 不可吸收缝线 不可吸收性缝线即不能被机体的酶类所消化或在机体组织内不能被水解。其适用范围如下:
③用于对可吸收性缝线过敏的患者、瘢痕体质或可能存在的组织肥大;
④移植物的暂时性缝合(如除颤器、起搏器、药物释放装置等)。
不可吸收性缝线是由金属的、人工合成的或有机纤维通过旋转、捻搓或编织等方法制成的单股或多股纤维的细丝所组成。常用的不可吸收缝线有丝线、棉线、不锈钢丝、尼龙线等。另有银丝、 麻线、蚕肠线等,但较少用。在外科手术中,最常用的是丝线。它的特点有:
④价廉,容易获得。丝线分涂蜡与不涂蜡两种,涂蜡丝线较光滑,对组织反应更少。
此外,还有编织的医用丝线,特点是直径均匀、拉力好、弹性小,但价钱较贵,多用于结扎大血管和减张缝合。
四、使用缝线时的注意事项
1. 丝线 丝线反应虽少,但不被吸收,为永久性异物,因此应尽量选用细丝线;0号或3-0的细丝线拉力并不小,手术中其易断的原因通常有三个原因:
②消毒方法不当,如高压蒸汽消毒时间过长,温度及压力过高或重复消毒等,均易使丝线膨胀,拉力减小;
通常0〜3-0号为常用的细丝线,适用于一般的结扎与缝合;5-0、7-0为最细丝线,用于血管神经的缝合门1-0〜4-0号常称中号丝线,多用于缝合腹膜、筋膜等;4号以上为粗丝线,常用结扎大血管,减张缝合等,一般情况很少使用。如无粗丝线,亦可用双细线代替。近年来,也有人用细丝线缝合消化道黏膜,但应注意胃肠吻合时勿用丝线做连续缝合, 特别是用较粗的丝线,易引起吻合口溃疡与出血。如无医用丝线,可用一般缝纫用丝线,但必须选择质地较好, 粗细均匀者。一般用黑色丝线,少用白色线。白色丝线经染血后不易识别,且白丝线常常经过漂白,特别是一般缝纫用线易断。已感染的创口,除缝皮外,不宜用丝线缝合,使用时应浸湿,以增加张力,且利于结扎和缝合。
2. 棉线 棉线的组织反应较丝线少且张力保持较久,便于结扎,价钱也较丝线便宜,但拉力不及丝线。可选用缝纫机用的线团,棉线的应用及注意事项与丝线基本相同。
3. 不锈钢丝 不锈钢丝刺激性很小,拉力大。但缺点是不易打结,并有割断或嵌入软组织的可能,价格也较贵。常用于骨骼固定、筋膜或肌腱缝合、皮肤减张缝合等。用于筋膜或肌腱缝合时,多选用细的不锈钢丝;用于皮肤减张缝合或骨固定时,则选用较粗者;减张缝合时,应垫以剪开的橡皮或乳胶管,以防钢丝割入皮肤。钢丝不易打结,可用扭紧的方法。
4. 化纤线 常用的是锦纶线、涤纶线。优点是光滑、不吸收、组织反应小、拉力强、可制成很细的线(直径0. 04~0. 06mm)。多用于微小血管缝合及整形手术。用于微小血管缝合时,常制成无损伤缝合针线。缺点是线结易于松脱,结扎过紧时易在线结处折断,因此不适于有张力的深部组织缝合。
近年来,已用PVA(聚乙酸维尼龙)、PCA(聚羟基乙酸)等制成吸收性化纤线,较肠线组织反应轻、吸收时间长,尚可能有制菌作用。如PCA水解后可产生有制菌作用的羟基乙酸。见表 2-2-1。


