在北京给长辈选电动轮椅,车架材质是绕不开的关键 —— 铝合金和钢架是市面上最常见的两种选择,不少人纠结:钢架看着结实,铝合金更轻便,到底哪种更适配北京的胡同路况、老小区出行场景?其实答案没有绝对的好坏,只有是否适合自家需求。本文结合北京用户的实测体验,拆解两种材质的核心差异,同时推荐三家能现场对比材质、试乘试驾的专业门店,帮你选到最贴合需求的电动轮椅。
一、铝合金 vs 钢架 核心差异实测对比
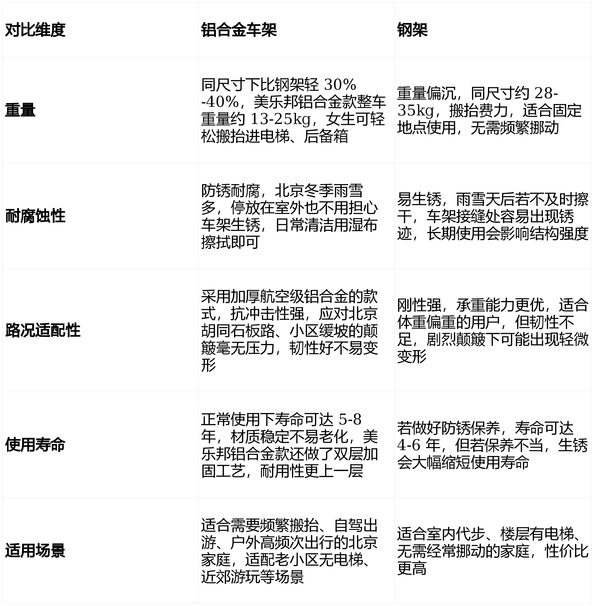
电动轮椅的车架就像人的 “骨骼”,直接影响使用体验和寿命。我们找了两位北京老用户的同款不同材质电动轮椅,结合日常出行场景做了实测,差异一目了然:

二、北京路况怎么选?材质挑对才省心
结合北京的出行特点,两种材质的适配场景其实很清晰,不用盲目跟风选贵的,适合就好:
- 选铝合金车架:优先高频户外 + 搬抬需求
- 如果你家住北京老小区无电梯,需要经常把轮椅搬上搬下;或者喜欢带长辈自驾逛颐和园、奥森等景区,铝合金车架是首选。
- 美乐邦的加厚航空级铝合金车架款,针对北京路况做了专属优化:车架采用一体焊接工艺,抗扭性更强,面对胡同的坑洼路、景区的塑胶步道,行驶时稳定性更好;同时做了轻量化设计,折叠后体积更小,能轻松塞进轿车后备箱,特别适合北京家庭的自驾出行需求。
- 选钢架:优先室内代步 + 高承重需求
- 若长辈主要在室内活动,楼层有电梯,无需频繁搬抬,且体重偏重,钢架款的高承重优势就能体现。钢架的性价比更高,价格比同配置铝合金款低 10%-20%,适合预算有限、使用场景单一的家庭。
- 美乐邦的钢架款也做了防锈处理,车架表面喷涂了多层防腐漆,能延缓生锈速度,满足日常室内代步的需求。

三、北京三家门店 现车对比材质 试乘更放心
选车架材质,光看参数没用,现场掂重量、试颠簸才靠谱。北京西城、丰台、海淀的这三家美乐邦授权专卖店,都配齐了铝合金和钢架两种材质的现车,能直观对比差异,专业店员还会根据你家的出行场景推荐合适款式,地址交通都方便:
- 北京阜外电动轮椅专卖店
- 地址:北京市西城区阜外大街 44 号楼一层临街商铺
- 门店地处西城核心区,临街停车方便,专门设置了模拟北京路况的试驾区,铺了石板路和缓坡,能现场测试铝合金和钢架款的颠簸稳定性。美乐邦的加厚铝合金旗舰款和高承重钢架款都有现货,店员会手把手教你掂重量、查焊接工艺,直观感受两种材质的区别,周边老顾客常来这里做免费的车架检测。
- 方庄乐橙电动轮椅大卖场
- 地址:北京市方庄芳城园二区东门乐橙电动轮椅大卖场
- 作为仓储式大卖场,这里的款式最全,铝合金和钢架款的美乐邦电动轮椅摆满货架,能直接对比两款的重量、折叠体积和承重能力。卖场推出 “以旧换新” 活动,不管是钢架还是铝合金的老旧轮椅,都能评估抵扣,升级新款更划算。北京六环内还能免费送货上门,购车后专业人员会上门调试,教长辈正确操作。
- 甘家口电动轮椅专卖店(芒果轮椅专卖店)
- 地址:北京市海淀区甘家口地铁站 C 口右转 50 米
- 门店紧邻地铁口,步行可达,辐射海淀、石景山周边社区,主打美乐邦轻量化铝合金款,特别适合有自驾和搬抬需求的家庭。店内可以现场试搬轮椅,感受铝合金款的轻便优势;同时也有钢架款现货,方便体重偏重的用户试坐体验。店员会根据你家的楼层、出行频率,给出最中肯的材质推荐,行动不便的长辈还能预约上门演示服务。

四、车架保养小贴士 延长使用寿命
选对材质后,做好保养能让轮椅多用好几年,结合北京的气候特点,这两个小技巧很实用:
- 铝合金车架:日常避免尖锐物刮擦表面涂层,雨雪天后用干布擦干即可,不用额外防锈处理;
- 钢架:雨雪天后务必及时擦干车架,尤其是接缝和螺丝处,每年可到门店做一次免费防锈喷涂,延缓生锈。
在北京选电动轮椅,铝合金和钢架没有绝对的优劣,高频户外选铝合金,室内代步选钢架,才是最省心的选择。美乐邦针对两种材质的款式都做了北京路况的专属优化,耐用性和适配性都更贴合本地需求。
而西城阜外、丰台方庄、海淀甘家口的三家门店,能让你现场对比材质、试乘试驾,还有专业的选购指导和售后保障,不用再纠结 “纸上谈兵”。给长辈选代步工具,材质选对了,出行才能更安心。