猪尾巴导管怎么拔出中心静脉导管的并发症及其防治措施

新闻资讯2026-04-21 18:11:16


中心静脉导管的并发症及其防治措施



重症医学


摘要

中心静脉导管(Central Venous Catheter, CVC)作为现代急救医学、重症医学、肿瘤学及麻醉学中的核心血管通路装置,其临床应用价值在于为血流动力学监测、长期静脉营养支持、高浓度化疗药物输注及血液净化治疗提供了可靠途径。然而,CVC的置入与留置全过程伴随着复杂的并发症风险谱,涵盖了从穿刺瞬间的机械性损伤到留置期间的感染与血栓形成。本报告旨在基于最新的全球临床指南、专家共识及多中心循证医学证据,对中心静脉置管全生命周期的并发症发生机制、风险分层、早期识别标志及标准化的防治策略进行详尽的深度剖析。

第一章 中心静脉置管的解剖学基础与临床决策

中心静脉置管的安全性始于对解剖结构的深刻理解与穿刺路径的科学选择。不同穿刺部位的解剖特征直接决定了其并发症的发生概率与类型。临床医师必须在置管前进行详尽的风险效益评估,结合患者的解剖变异、凝血功能状态及预期留置时间,制定个体化的置管方案。

1.1 穿刺路径的解剖学考量与风险权衡

中心静脉置管的常规路径包括颈内静脉、锁骨下静脉及股静脉,每种路径在解剖毗邻关系上均存在独特的风险点。

1.1.1 颈内静脉(Internal Jugular Vein, IJV)

颈内静脉通常作为短期至中期留置的首选路径,尤其是右侧颈内静脉。

解剖优势:右侧颈内静脉的解剖路径相对平直,直达上腔静脉(SVC),且距离右心房较近。与左侧相比,右侧穿刺避免了损伤胸导管的风险,且胸膜顶位置相对较低,气胸发生率略低于锁骨下途径。   

并发症风险:颈内静脉与颈动脉(Carotid Artery)伴行紧密。在传统的解剖标志法操作中,误穿颈动脉的风险较高。此外,由于颈部活动度大,导管固定相对困难,长期留置易发生导管移位或感染。超声引导技术的应用已显著降低了该路径的机械性并发症发生率,但在肥胖或颈部短粗患者中仍具挑战性。   

1.1.2 锁骨下静脉(Subclavian Vein, SCV)

锁骨下静脉因其管径粗大、位置固定(受锁骨与第一肋骨牵拉保持开放)及感染率低,被视为长期留置(如化疗、肠外营养)的理想路径。

解剖优势:锁骨下静脉周围软组织少,导管固定牢靠,患者舒适度高。多项研究表明,锁骨下静脉置管的导管相关性血流感染(CLABSI)发生率显著低于颈内静脉和股静脉。   

并发症风险:锁骨下静脉穿刺的技术难度最高。其紧邻肺尖,气胸发生率在所有路径中最高(约1.5%-3%)。最为凶险的是误穿锁骨下动脉,由于锁骨的骨性遮挡,一旦发生动脉出血,无法进行有效的体外压迫止血,可能导致严重的血胸或纵隔血肿。此外,经锁骨下途径置管还存在独特的“夹闭综合征”(Pinch-off Syndrome)风险。   

1.1.3 股静脉(Femoral Vein)

股静脉路径通常作为紧急抢救或上腔静脉系统阻塞时的备选方案。

解剖优势:解剖位置表浅,易于暴露,且远离胸腔,无气胸风险。

并发症风险:股静脉置管的感染风险极高,因其邻近会阴部,皮肤定植菌密度大。同时,由于下肢静脉血流相对缓慢且易受腹压影响,股静脉置管的深静脉血栓(DVT)发生率显著高于其他部位。因此,除紧急情况外,一般不建议作为首选,且应尽早拔除。   

1.2 超声引导技术的标准应用与局限性

随着便携式超声设备的普及,实时超声引导已成为中心静脉置管的“金标准”,彻底改变了传统的盲穿模式。

实时引导的优势:ASA指南强烈推荐在颈内静脉置管中常规使用实时超声引导。超声不仅能在穿刺前评估靶血管的通畅性(排除血栓)、直径及与动脉的解剖关系(如颈动脉是否位于静脉后方),还能在穿刺过程中实时追踪针尖轨迹,确保针尖精准进入静脉腔中央,避免穿透后壁或误伤伴行结构。研究数据显示,超声引导可将穿刺成功率提高至95%以上,并将机械性并发症发生率降低50%以上。   

操作局限性:尽管超声引导在颈内静脉和股静脉穿刺中优势明显,但在锁骨下静脉穿刺中应用受限。锁骨的声影遮挡使得探头难以直接显示锁骨下方的静脉走行,通常采用经腋静脉或锁骨上窝途径进行超声引导,这对操作者的超声技巧提出了更高要求。此外,超声引导并不能完全杜绝并发症,若操作者过度依赖屏幕而忽视针尖实际深度,仍可能导致穿透血管后壁或气胸。   

第二章 穿刺过程中的即刻机械性并发症

即刻机械性并发症是指在穿刺置管操作过程中或操作结束即刻发生的并发症。这类并发症往往发病急骤,若识别或处理不当,可能直接威胁患者生命。其发生率与操作者的经验、是否使用超声引导、患者的体型及凝血状态密切相关。

2.1 误穿动脉与动脉置管:从识别到灾难性后果的预防

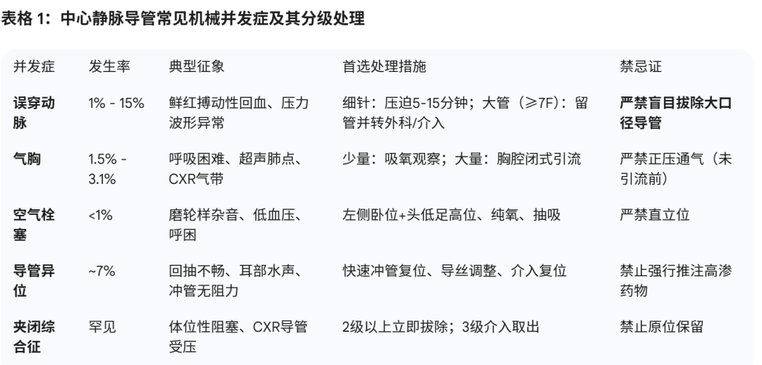
误穿动脉是CVC置管中最常见的机械性并发症之一,发生率约为1.62%至15%。其严重程度取决于损伤的血管口径、穿刺针/扩张器的直径以及是否及时识别。   

2.1.1 发生机制与高危因素

误穿动脉通常发生在穿刺针探寻静脉的过程中,或在使用大口径扩张器扩张皮下隧道时误入动脉。高危因素包括:

未由于超声引导:在解剖标志法中,颈动脉常位于颈内静脉的深面或内侧,盲穿时极易误伤。

解剖变异:部分患者的颈内静脉可能细小、塌陷或位于颈动脉的外侧/后方,增加了误穿风险。

病理状态:低血容量、休克患者静脉充盈差,而动脉搏动减弱,导致动静脉鉴别困难。

2.1.2 术中识别的关键征象

及时识别误穿动脉是防止事态扩大的关键。临床医师应保持高度警惕,关注以下征象:

血液颜色与搏动:这是最直观的判断依据。穿刺针回血呈鲜红色、高压喷射状或随脉搏搏动,通常提示误入动脉。然而,在严重低氧血症、休克或高碳酸血症患者中,动脉血颜色可能变暗,且搏动减弱,极易被误判为静脉血。因此,单纯依靠血色判断并不可靠。   

压力波形监测(金标准):ASA指南推荐在置入大口径扩张器或导管前,必须确认导丝位于静脉内。可以通过穿刺针或导管连接压力传感器,观察压力波形。静脉波形平坦且随呼吸波动,而动脉波形具有明显的高幅度和重搏切迹。这是区分动静脉的最可靠方法。   

超声确认:在导丝置入后,通过超声长轴或短轴切面确认导丝位于静脉腔内,而非伴行的动脉内,是防止动脉置管的最后一道防线。   

2.1.3 误穿后的分级处理策略

一旦发生误穿,处理措施必须根据损伤程度(穿刺针 vs 扩张器/导管)和损伤部位(易压迫区 vs 难压迫区)进行严格分级。

情景一:单纯细针误穿(<18G)

处理:立即拔出穿刺针,局部加压止血。

压迫时间:一般建议压迫5-10分钟,直至无活动性出血。对于凝血功能障碍患者,需延长压迫时间至15分钟以上。   

情景二:大口径扩张器或导管误入动脉(≥7 Fr) 这是极高危情况,处理不当可致死。

核心原则:严禁盲目拔管。如果大口径导管已置入动脉,直接拔除可能导致不可控的喷射性出血、假性动脉瘤形成、动静脉瘘或血肿压迫气道(颈部)。   

处理流程:

易压迫区(如股动脉、高位颈动脉):在排除严重凝血障碍后,部分专家认为可在手术室环境下,准备好修复器械的前提下尝试拔管并长时间压迫,但风险较高。

难压迫区(如锁骨下动脉):绝对禁止直接拔管。必须通过外科手术探查修补或血管内介入治疗(放置覆膜支架或使用血管封堵器)来处理破口。   

保留导管:将导管留置在原位,作为后续处理的“塞子”。

紧急会诊:立即请血管外科或介入放射科会诊。

影像评估:行急诊CTA或血管造影,明确损伤部位、血管壁受损程度及有无并发症。   

确定治疗方案:

情景三:锁骨下动脉误穿 由于锁骨的骨性遮挡,锁骨下动脉出血无法通过体外压迫止血。即便是细针误穿,也可能导致严重的血胸。若发生大口径导管误入,必须进行血管内介入治疗(如覆膜支架)或开胸手术。   

2.2 气胸与血胸:胸膜腔的潜在危机

气胸是锁骨下静脉穿刺最常见的严重并发症,发生率约为1.5%至3.1%。   

2.2.1 发生机制

气胸通常由于进针角度过大、进针过深,刺破胸膜顶及肺尖所致。在慢性阻塞性肺疾病(COPD)或肺气肿患者中,由于肺尖位置上移,气胸风险显著增加。 血胸则多由误伤锁骨下动脉或静脉,血液漏入胸膜腔引起。

2.2.2 诊断策略

临床表现:突发胸痛、呼吸困难、患侧呼吸音减弱。但少量气胸患者可能无明显症状。

影像学检查:术后常规胸部X线(CXR)是诊断的金标准。

床旁超声(POCUS):近年来,床旁肺部超声在诊断气胸方面显示出极高的敏感性和特异性。**“肺点”(Lung Point)**的出现是气胸的特异性征象,表现为正常肺滑动征与气胸区域(无滑动)的交界点。超声检查可迅速在床旁完成,优于等待CXR。   

2.2.3 防治措施

预防:首选超声引导;操作时保持进针角度平坦;尽量选择右侧穿刺(右侧胸膜顶通常较左侧低)。

治疗:

少量气胸(<20%):无呼吸困难症状者,可保守治疗,给予高浓度吸氧以加速胸膜腔内氮气吸收,需密切监测病情变化。

大量气胸或张力性气胸:必须立即行胸腔闭式引流术,恢复胸腔负压。   

2.3 空气栓塞:无声的杀手

空气栓塞虽然发生率较低(<1%),但一旦发生,致死率极高,是CVC相关的灾难性并发症。   

2.3.1 物理机制与“气锁效应”

空气进入静脉系统的动力来自胸腔负压与大气压的压力差。在患者深吸气、低血容量(中心静脉压低)或坐位拔管时,若导管接口开放或连接不严,空气可瞬间被吸入。 当大量空气(>50-100ml)进入右心室时,气泡会积聚在右室流出道(RVOT),形成**“气锁”(Air Lock)**,阻断血液流入肺动脉。这会导致右室急性扩张、衰竭,肺循环血流中断,引发严重的低氧血症和循环崩溃。   

2.3.2 临床识别

患者常突发极度呼吸困难、胸骨后疼痛、发绀、低血压、心动过速,甚至意识丧失。典型的听诊征象为心前区闻及**“磨轮样”杂音(Mill Wheel Murmur)**,这是气泡在右心室搅拌产生的声音。   

2.3.3 S.O.S. 紧急救治方案

空气栓塞的抢救必须争分夺秒,遵循S.O.S.流程:

S (Stop Source):立即夹闭导管,手指堵住穿刺点,阻断空气继续进入。   

O (Oxygen):立即给予100%纯氧吸入。高浓度氧可提高血液中氧分压,降低氮分压,建立有利于气泡内氮气扩散出血液的梯度,从而缩小气泡体积。   

S (Side & Trendelenburg):立即调整患者体位为左侧卧位(Left Lateral Decubitus)并保持头低足高位(Trendelenburg)。

机制:此体位使右室流出道处于心脏的最低点,而空气气泡因浮力作用漂浮在右心室的上方(心尖部),从而避开肺动脉入口,解除“气锁”,使血液能从下方流出进入肺循环。   

进阶治疗:

中心静脉抽吸:若CVC尖端位于右心房,可尝试通过导管回抽空气,有时可抽出泡沫状血液。   

心肺复苏(CPR):若发生心跳骤停,应立即进行CPR。胸外按压不仅支持循环,还可能将大气泡打散为微气泡,使其进入肺循环被吸收(尽管微栓塞仍有损害,但优于流出道梗阻)。   

高压氧治疗:对于经初步处理生命体征稳定但遗留神经系统症状(反常栓塞导致脑梗死)的患者,高压氧治疗是唯一能显著缩小气泡体积并改善预后的手段。   

2.4 心律失常与心脏压塞

心律失常:多由导丝或导管尖端插入过深,刺激右心房或右心室壁引起。最常见为房性早搏或室性早搏,严重者可致室颤。

预防:置入导丝时应监测心电监护,一旦出现心律失常立即回撤导丝。术中控制导丝置入深度(一般不超过20cm)。   

心脏压塞:导管穿透右心房壁或上腔静脉壁,液体注入心包腔引起。虽罕见但致死率极高。

预防:避免导管尖端顶在血管壁上,确保回血通畅。

2.5 神经损伤

穿刺过程中针尖可能误伤邻近神经。

臂丛神经:锁骨下静脉穿刺时,若进针角度过大或偏后,可能损伤臂丛神经,导致上肢麻木、电击感。

膈神经:颈内静脉穿刺可能损伤膈神经,导致同侧膈肌麻痹。

霍纳综合征(Horner's Syndrome):颈交感神经节受损,表现为瞳孔缩小、眼睑下垂、眼球内陷。

第三章 导管异位与错位的深度管理

导管异位(Malposition)是指导管尖端未位于理想的SVC-右心房交界处(Cavo-Atrial Junction, CAJ),而是进入了其他静脉分支。这不仅影响CVP监测的准确性,还可能导致药物性静脉炎、血栓形成甚至血管穿孔。   

3.1 异位类型与发生机制

同侧颈内静脉反折:这是锁骨下静脉置管最常见的异位形式,发生率高达60%以上。机制可能与导丝J型头方向不当(朝向头侧)或静脉瓣膜阻挡有关。   

奇静脉(Azygos Vein):导管进入奇静脉弓,X线上表现为导管位置过深且在气管旁向后弯曲。

对侧头臂静脉:导管穿过上腔静脉开口进入对侧,可能导致导管打折。

左上腔静脉(Persistent Left SVC):少见解剖变异,导管沿左侧脊柱旁下行进入冠状静脉窦。   

继发性移位(Migration):即便初次置管位置正确,导管尖端也可能随体位改变而移位。特别是肥胖女性患者,由卧位转为立位时,乳房及胸壁软组织下垂牵拉导管,可致尖端从SVC退缩至无名静脉。   

3.2 诊断流程

功能检查:回抽血是否通畅。若回抽困难但推注无阻力,提示导管尖端可能贴壁或位于小血管内(活瓣效应)。

异常感觉:若患者诉输液时耳部有“流水声”或“咕噜声”(Ear-gurgling),高度提示导管误入同侧颈内静脉,这是逆行灌注的声音传导所致。若诉肩部疼痛,可能误入锁骨下静脉分支。   

影像确认(金标准):术后必须行胸部X线检查。

术中实时定位:

腔内心电图(IC-ECG):通过导管尖端作为探查电极,当尖端接近右心房时,P波振幅逐渐增高;到达CAJ时,P波高度达到最大;进入右心房后,P波呈双向。此方法定位准确,无辐射,被专家共识推荐。   

超声“气泡试验”:经导管推注搅拌生理盐水,超声监测右心房,观察微气泡显影时间。若立即显影,提示位置正确。   

3.3 复位技术

对于异位的导管,尤其是PICC或细管径CVC,应优先尝试非侵入性复位技术,避免重新穿刺。

3.3.1 快速生理盐水冲洗技术(High-Flow Flush / Rapid Saline Flush)

这是一种利用流体力学原理纠正颈内静脉异位的有效简便方法。

原理:利用快速推注生理盐水产生的强大射流和湍流,使柔软的导管尖端在血管内“弹起”或“漂浮”,并顺应上腔静脉的向心血流方向复位至SVC。   

操作协议:

体位:患者取半卧位或直立位(利用重力)。

准备:连接20ml注射器,抽取无菌生理盐水。

操作:在患者深吸气末或咳嗽瞬间(增加胸腔压力变化),用力快速推注生理盐水(注意压力不可超过导管耐受限度,通常PICC需使用10ml以上注射器以减小压强,耐高压导管可用高流速)。

验证:推注后立即行超声或X线复查。

疗效:多项研究表明,该技术对纠正异位至同侧颈内静脉的导管成功率较高。   

3.3.2 其它复位法

体位调整法:对于颈内静脉异位,嘱患者采取坐位,利用重力作用;或转头压迫同侧颈内静脉,阻断异位路径,同时配合冲管。   

导丝辅助复位:在透视下,将软头导丝送入导管,利用导丝的硬度改变导管塑形,或将导丝头端成袢(Loop),顶在血管壁上将导管“弹”回正确位置。   

介入复位:对于顽固性异位,可由介入放射科医生使用猪尾巴导管或抓捕器勾住导管尖端拉回SVC。   

第四章 导管相关性血流感染(CLABSI)

导管相关性血流感染(CLABSI)是CVC留置期间最常见且代价高昂的并发症。其不仅延长住院时间,增加医疗费用,还显著增加患者死亡率。

4.1 发病机制与感染途径

CLABSI的病原菌主要来源包括:

皮肤定植菌沿导管外壁移行(Extraluminal):这是短期留置导管(<10天)的主要感染途径。细菌从穿刺点沿皮下隧道侵入血液。

导管接头污染(Intraluminal):这是长期留置导管(>10天)的主要感染途径。细菌通过被污染的接头、肝素帽进入导管内腔,形成生物膜(Biofilm)。

血源性播散:身体其他部位的感染灶细菌经血流定植于导管。

4.2 集束化预防策略(Bundle Care)

预防CLABSI依赖于严格执行集束化护理措施,CDC及中国重症医学科专家共识推荐以下核心要素:   

4.2.1 置管集束化(Insertion Bundle)

最大无菌屏障(Maximal Sterile Barrier):置管时操作者必须佩戴无菌帽子、口罩(遮盖口鼻)、无菌手套、穿无菌手术衣,并铺盖覆盖患者全身(从头至脚)的无菌大单。仅戴手套和铺小孔巾是严重违规行为。   

皮肤消毒:首选**>0.5%氯己定-醇(Chlorhexidine-Alcohol)**消毒液。氯己定具有快速起效和持久抑菌的双重优势,优于碘伏。消毒需充分摩擦皮肤并待干。   

手卫生:置管前后严格执行外科手消毒。

穿刺部位选择:尽量避免股静脉(感染风险最高),首选锁骨下静脉(感染风险最低),其次为颈内静脉。   

每日评估:每日评估导管留置必要性,尽早拔除不必要的导管。

4.2.2 维护集束化(Maintenance Bundle)

敷料更换:

透明敷料:每7天更换一次。若敷料潮湿、松动或肉眼可见污染,应立即更换。

纱布敷料:每2天更换一次,适用于穿刺点渗血或出汗多的患者。   

氯己定敷料:对于18岁以上患者,推荐使用含氯己定的海绵敷料或凝胶敷料覆盖穿刺点,可持续释放抗菌剂,显著降低CLABSI发生率。   

接头消毒:每次连接输液前,必须用力擦拭(Scrub the hub)无针接头至少15秒,并待干。接头每72-96小时更换一次。   

抗菌导管:对于预计留置时间超过5天且综合预防措施未能有效降低CLABSI率的ICU,推荐使用抗感染涂层导管(如氯己定/磺胺嘧啶银涂层或米诺环素/利福平涂层)。   

4.3 抗生素封管治疗(Antibiotic Lock Therapy, ALT)

对于诊断为CLABSI但导管移除困难(如长期透析导管、无其他血管通路)的患者,可采用全身抗生素联合抗生素封管治疗,以挽救导管。

原理:向导管腔内注入高浓度(通常为MIC的100-1000倍)抗生素溶液并保留,以杀灭导管内壁生物膜中的细菌。   

常用配方与剂量(需根据药敏调整):

万古霉素(Vancomycin):浓度2-5 mg/ml,溶于0.9%氯化钠或肝素溶液。

庆大霉素(Gentamicin):浓度1-5 mg/ml。注意:庆大霉素与高浓度肝素可能产生沉淀,需用柠檬酸钠或低浓度肝素稀释。   

头孢唑林(Cefazolin):浓度5-10 mg/ml。

乙醇封管:70%乙醇封管对预防和治疗生物膜感染有效,但可能影响某些聚氨酯导管的材质强度。   

操作协议:

根据导管管腔容积(Priming Volume)精确配制封管液,通常每腔1.5-2.5ml。

注入封管液后夹闭导管。

保留时间:建议每日保留至少8-12小时,最长不超过48小时。透析患者可在两次透析间隔期保留。   

使用前处理:使用导管前必须回抽并弃去封管液,严禁冲入体内(防止高浓度抗生素引起全身副作用)。   

第五章 导管相关性血栓(CRT)

导管相关性血栓(CRT)是CVC仅次于感染的第二大并发症,分为附壁血栓(Mural Thrombus)和阻塞性血栓。

5.1 风险因素与发生机制

CRT的发生遵循Virchow三要素:

内皮损伤:穿刺损伤血管壁,导管尖端在血管内摆动摩擦内皮。

血流淤滞:导管占据血管腔径,阻碍血流。管径越粗(Fr数越大),风险越高。

高凝状态:肿瘤、脓毒症、妊娠等。 穿刺部位中,股静脉血栓风险最高,颈内静脉次之,锁骨下静脉最低。PICC由于行程长,在上臂静脉(贵要静脉、肱静脉)发生血栓的风险甚至高于中心静脉置管。   

5.2 诊断与抗凝治疗指南

5.2.1 诊断

首选多普勒超声检查。对于锁骨下静脉或上腔静脉近心端的血栓,超声受锁骨遮挡敏感性下降,必要时需行增强CT或静脉造影(DSA)。   

5.2.2 抗凝治疗策略

药物选择:

低分子肝素(LMWH):如依诺肝素,是肿瘤相关CRT的首选药物,疗效确切且出血风险可控。   

直接口服抗凝药(DOACs):如利伐沙班、阿哌沙班。近年来研究证实其在CRT治疗中安全有效,使用便利,无需监测INR,已成为重要的替代方案。   

华法林:作为传统药物,需监测INR(目标2.0-3.0),在非肿瘤患者中仍可使用。

疗程:推荐抗凝治疗至少3个月。如果导管必须保留且仍有功能,抗凝应持续至导管拔除后3个月,或在导管留置期间全程抗凝。   

导管去留原则:

保留:如果导管功能正常、位置良好、无合并感染,且抗凝治疗有效(症状缓解),不需要常规拔除导管。可在抗凝保护下继续使用。   

拔除:若导管功能丧失、合并CLABSI、抗凝治疗下血栓进展或抗凝禁忌,则应拔除导管。拔管前建议先抗凝3-5天以稳定血栓,防止拔管时栓子脱落导致肺栓塞。   

第六章 导管堵塞与机械故障的处理

导管堵塞是影响治疗连续性的常见问题,主要分为血栓性堵塞(占58%)、机械性堵塞和药物沉淀性堵塞。

6.1 血栓性堵塞的溶栓方案

血栓性堵塞表现为回抽无血,但推注可能通畅(单向活瓣效应),或完全不通。

6.1.1 溶栓药物与剂量

阿替普酶(Alteplase, t-PA):目前的首选药物,起效快,通畅率高。

成人剂量:2mg(溶于2ml生理盐水)注入堵塞管腔。

儿童剂量:体重<30kg者,剂量为110%导管容积,总量不超过2mg。

保留时间:注入后保留30至120分钟。30分钟后尝试回抽,若不通可保留至120分钟。若仍无效,可重复给药一次。   

尿激酶(Urokinase):传统药物,成本较低。

剂量:每腔注入5,000 - 10,000单位(或溶于2-5ml生理盐水)。

保留时间:推荐保留30分钟至2小时,甚至过夜。对于顽固性堵塞,可采用“负压封管技术”多次尝试。   

6.1.2 负压溶栓技术操作步骤

三通开关连接导管、空注射器(10ml或20ml)和溶栓药注射器。

开放空注射器与导管,回抽造成导管内负压。

关闭空注射器通道,开放溶栓药通道。导管内负压会将溶栓药吸入管腔,直达血栓部位。

保留相应时间后,回抽弃去药液和溶解的血栓,严禁强行推注。   

6.2 夹闭综合征(Pinch-off Syndrome)

夹闭综合征是指经锁骨下静脉置入的导管在锁骨与第一肋骨之间的狭窄间隙(肋锁角)受压,导致导管管腔狭窄、损伤甚至断裂。常见于经锁骨内侧端穿刺的病例。

6.2.1 影像学分级与征象

0级:无狭窄。

1级:导管无管腔狭窄,但行径发生偏转(Abrupt deviation)。

2级:导管管腔受压变窄(真正的Pinch-off征),临床表现为体位性输液障碍(抬臂通畅,垂臂阻塞)。

3级:导管完全离断或断裂,可能导致导管栓塞至心脏或肺动脉。   

6.2.2 防治策略

预防:置管时穿刺点应尽量靠外侧(锁骨中外1/3交界处),或改用颈内静脉途径,避开肋锁角。   

处理:

1-2级:一旦发现导管受压变窄(2级)或有断裂风险,应立即拔除导管,不可抱侥幸心理。

3级:对于已断裂并栓塞的导管,需立即行介入治疗,使用鹅颈抓捕器(Goose-neck snare)经股静脉取出碎片。   

6.3 药物沉淀的处理

酸性药物沉淀(如万古霉素、全静脉营养):可用0.1N 盐酸(HCl)封管溶解。   

碱性药物沉淀(如苯妥英钠):可用碳酸氢钠溶液溶解。

脂质沉积(如脂肪乳剂):可用70%乙醇溶液封管溶解。   

第七章 总结与建议

中心静脉导管的并发症防治是一个涉及多学科协作的系统工程。从解剖路径的慎重选择、超声引导技术的规范应用,到置管后的集束化维护、血栓与感染的早期识别与处理,每一个环节都直接关系到患者的安危。

核心临床建议:

技术升级:全面推广超声引导下穿刺,特别是颈内静脉和PICC置管,以最大限度减少机械性损伤。

危机管理:建立误穿动脉和空气栓塞的应急预案(S.O.S.流程),全员培训,确保在危机时刻能正确应对。

精准抗凝:对于CRT,摒弃常规拔管理念,确立以抗凝治疗挽救导管功能的策略。

规范溶栓:普及阿替普酶/尿激酶的负压溶栓技术,延长导管使用寿命。

警惕夹闭:对于锁骨下静脉导管,密切关注体位性输液困难,早期识别Pinch-off征,预防导管断裂。

通过上述科学、规范、精细化的管理措施,我们能够有效驾驭CVC这把“双刃剑”,在发挥其治疗价值的同时,将并发症风险降至最低。

猪尾巴导管怎么拔出中心静脉导管的并发症及其防治措施_https://www.jmylbn.com_新闻资讯_第1张
猪尾巴导管怎么拔出中心静脉导管的并发症及其防治措施_https://www.jmylbn.com_新闻资讯_第2张