爱尔博医疗器械怎么样【重要通知】关于举办医用机器人创新研讨会暨中国医疗器械创新创业大赛获奖项目路演的通知

新闻资讯2026-04-21 17:48:53
爱尔博医疗器械怎么样【重要通知】关于举办医用机器人创新研讨会暨中国医疗器械创新创业大赛获奖项目路演的通知_https://www.jmylbn.com_新闻资讯_第1张

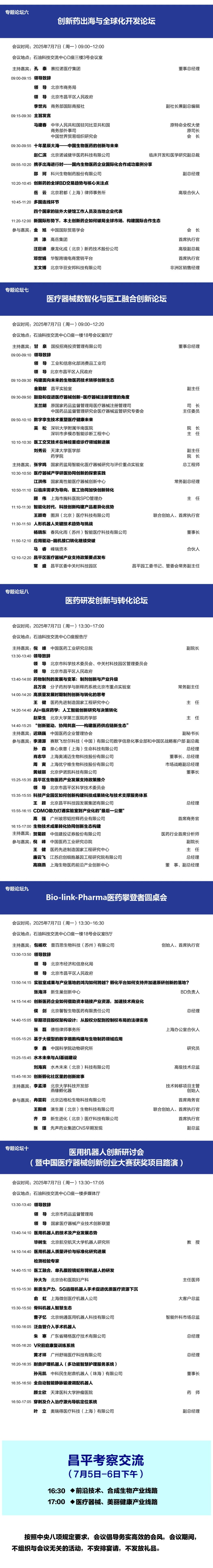
随着人工智能与高端制造的深度融合,医用机器人正成为医疗技术创新的重要突破口。为推动行业高质量发展,国家医疗器械产业技术创新联盟与中国医疗器械行业协会创新服务专业委员会举办"医用机器人创新研讨会暨中国医疗器械创新创业大赛获奖项目路演"。研讨会将聚焦医用机器人技术研发、临床应用与产业化路径,邀请政策专家、科研机构及企业代表,共同探讨微创、骨科、康复等领域医用机器人的最新进展与未来趋势,促进"产学研医检"协同创新,加速医用机器人技术突破与商业化落地。





组织机构

主办单位:

国家医疗器械产业技术创新联盟

承办单位:

中国医疗器械行业协会创新服务专业委员会

协办单位:

天津高端医疗器械创新研究院

浙江国创医疗器械有限公司(联盟CDMO平台)

支持单位:

中国医疗器械行业协会

《中国医疗器械信息》杂志

医疗器械创新网




时间

2025年7月7日(周一)13:30-17:00




地点

北京昌平石油科技交流中心(北京市昌平区沙河镇黄河街10号院1号楼)一楼多媒体厅




主题

跨界融合 · 共创未来




核心议题

1. 医用机器人政策与质量评价新进展

2. 技术及产业发展态势

3. AI+5G赋能医用机器人新生态




会议议程
爱尔博医疗器械怎么样【重要通知】关于举办医用机器人创新研讨会暨中国医疗器械创新创业大赛获奖项目路演的通知_https://www.jmylbn.com_新闻资讯_第2张



部分演讲嘉宾
爱尔博医疗器械怎么样【重要通知】关于举办医用机器人创新研讨会暨中国医疗器械创新创业大赛获奖项目路演的通知_https://www.jmylbn.com_新闻资讯_第3张




毕树生

  • 九三学社社员,北京航空航天大学机器人研究所原所长、教授、博士生导师。全国特种作业机器人标准化委员会委员、北京机械工程学会理事、中国自动化学会机器人分会理事、全国大学生机器人大赛专家委副主任等。

  • 研究方向为智能机器人技术;作为课题负责人累计承担国家自然科学基金、国家科技支撑计划、科技部“智能机器人”重大专项、国家863计划(重点)项目、北京市自然科学基金(重点)、北京市科技计划、航天科技项目等20余项,发表高水平学术论文380余篇,编译著作5部,申请国家发明专利并获得授权近50项。

爱尔博医疗器械怎么样【重要通知】关于举办医用机器人创新研讨会暨中国医疗器械创新创业大赛获奖项目路演的通知_https://www.jmylbn.com_新闻资讯_第4张




孙大为

  • 任职于北京协和医院妇产科,主任医师,教授。中华医学会妇产科分会妇科内镜学组委员,中国医师协会妇产科分会内镜委员会常务委员及单孔学组组长,中国医师协会生殖医学专业委员会生殖外科学组副组长,中国医师协会妇产科分会加速康复外科专业委员会副主任委员,中国医药教育协会加速康复外科专业委员会副主任委员,中国医学装备协会智能装备技术分会常务委员,中国医疗保健国际交流促进会外科康复促进学分会常务委员,世界华人妇产科医师协会委员,《中华腔镜外科杂志》副总编辑,《美中妇产科杂志》等编委。

  • 在子宫内膜异位症的基础和临床研究,妇科肿瘤的治疗, 妇科影像学及介入治疗,妇科腹腔镜等方面有一定的造诣,完成部级科研基金项目(子宫内膜异位症的介入治疗等)三项,获得国家科学技术进步二等奖。

爱尔博医疗器械怎么样【重要通知】关于举办医用机器人创新研讨会暨中国医疗器械创新创业大赛获奖项目路演的通知_https://www.jmylbn.com_新闻资讯_第5张




俞虹

  • 上海微创医疗机器人公司大客户总监,在医疗行业领域工作多年,有着十多年从事高管助理、大客户管理和维护的经验;与相关行业协会、医生保持着良好的合作关系。协助公司高管参与公司各项业务中,与厂家保持着良好的关系;亲历了达芬奇手术机器人在中国成长的每一步;中国医学装备协会管理分会人工智能与机器人系统学组委员。

爱尔博医疗器械怎么样【重要通知】关于举办医用机器人创新研讨会暨中国医疗器械创新创业大赛获奖项目路演的通知_https://www.jmylbn.com_新闻资讯_第6张




曹子忆

  • 北京纳通医用机器人科技有限公司智能外科市场总监,全面主导公司智能外科设备(如手术机器人、导航系统、数字化手术室解决方案)的市场战略与商业化落地,以“创新技术+临床需求”双轮驱动,将纳通关节机器人、导航系统等尖端技术转化为普惠临床的解决方案,同步实现患者预后改善、医疗成本优化与智造技术持续突破。

爱尔博医疗器械怎么样【重要通知】关于举办医用机器人创新研讨会暨中国医疗器械创新创业大赛获奖项目路演的通知_https://www.jmylbn.com_新闻资讯_第7张




朱寒

  • 大连交通大学机械工程学士,慕尼黑应用技术大学汽车与飞行器专业硕士,曾获广东省机械工程学会科学技术一等奖,广东省机械工业科学技术一等奖,广东省机械工程学会标准化工作委员会委员。德国留学工作十余年,在机械性能、自动化生产及质量管控经验丰富,长期从事机器人领域研发项目设计、申请、管理;机器人领域团体及行业标准制定推广;机器人CR认证,机械功能安全评估等,参与国家重点研发计划《工业机器人整机性能测试与评估标准研究及验证》,以核心骨干参与广州市质量提升项目一项《机器人用精密减速器质量提升项目》,同时熟悉医疗器械法规要求、标准要求   (IEC 60601, IEC 62304,ISO 14971, IEC   62366-1),了解医疗器械注册、认证或检测,协助客户处理医疗器械的全球认证项目,如CE, INMETRO,   ANATEL等,针对送交国外的测试,沟通协调样品需求及样品管理。

爱尔博医疗器械怎么样【重要通知】关于举办医用机器人创新研讨会暨中国医疗器械创新创业大赛获奖项目路演的通知_https://www.jmylbn.com_新闻资讯_第8张




黄才祥

  • 现任舒瑞医疗总经理,华南理工大学生物制药学士,北京大学工商管理硕士,连续创业者。16年医疗器械行业经验,曾担任医疗器械上市公司市场及销售经理,销售公司总经理等职位。2017年加入舒瑞医疗,主导公司战略转型,推动舒瑞医疗成为国内领先的物理治疗及康复领域创新型医疗器械制造商,尤其在患者体温管理,听觉与平衡,数字疗法等细分领域成为国内一流,全球领先品牌。

爱尔博医疗器械怎么样【重要通知】关于举办医用机器人创新研讨会暨中国医疗器械创新创业大赛获奖项目路演的通知_https://www.jmylbn.com_新闻资讯_第9张




颜士欣

  • 现任职于天津医科大学肿瘤医院药学部,"医工结合二次研发全自动智能静脉用药调配机器人"项目核心成员,项目负责人张洁主任带领团队长期致力于静脉用药集中调配中心(PIVAS)的高效运行与智能化管理研究。

  • 本项目通过医工结合二次研发,成功推出全国首台多流程整合的智能静脉用药调配机器人。该设备实现了从医嘱处理、贴签摆药、加药调配到垃圾处理的全流程自动化,操作人员只需一键启动,即可获得成品输液,全程无需人工干预,大幅提升了配液效率和安全性。目前,该设备已投入临床使用,其中专门针对细胞毒药物的ML300T机型将于今年10月上市,而高速机型ML800(800剂/小时)也在同步推进中。项目不仅显著降低了医务人员的职业暴露风险,更以安全、高效、智能的方式重构了传统配液流程,推动静脉用药调配行业迈向全自动化的新时代。

爱尔博医疗器械怎么样【重要通知】关于举办医用机器人创新研讨会暨中国医疗器械创新创业大赛获奖项目路演的通知_https://www.jmylbn.com_新闻资讯_第10张




叶立

  • 奥瑞得医疗科技(上海)有限公司联合创始人、副总经理、董事合伙人,1995年毕业于上海理工大学精密医疗器械专业,2007年毕业于上海财经大学,获得管理学硕士学位,2022年获得美国圣路易斯华盛顿大学工商管理硕士学位,从业经历30余年。

  • 曾就职上海市医药股份有限公司、中美上海施贵宝制药有限公司、德国德尔格医疗设备公司、德国爱尔博医疗仪器有限公司、德国迈柯唯(上海)医疗设备有限公司、武汉联影智融医疗科技有限公司等企业。具有多年的品牌创立、市场推广、团队建设、投融资运作和公司运营管理经验。




参会人员

1、机器人与智能制造、人工智能、医疗健康等企业代表

2、相关科研院所、研发机构的专家学者和技术人员

3、投融资机构




会议联系人

李老师  18600220114

苏老师  13917377677




报名方式

会议免收会议费,交通食宿自理。

请参会人员扫描下方二维码进行报名。

爱尔博医疗器械怎么样【重要通知】关于举办医用机器人创新研讨会暨中国医疗器械创新创业大赛获奖项目路演的通知_https://www.jmylbn.com_新闻资讯_第11张


 ↓  ↓  ↓ 同期大会精彩活动



爱尔博医疗器械怎么样【重要通知】关于举办医用机器人创新研讨会暨中国医疗器械创新创业大赛获奖项目路演的通知_https://www.jmylbn.com_新闻资讯_第12张



以“探索生命 共创未来”为主题的第42届全国医药工业信息年会、2025北京·昌平生命科学论坛即将在北京昌平举行。本次活动汇聚全球智慧,深化产业协作,助力昌平打造全球生物医药创新高地。嘉宾惠赐宝贵寄语,共同为本次活动献上祝福与洞见!



爱尔博医疗器械怎么样【重要通知】关于举办医用机器人创新研讨会暨中国医疗器械创新创业大赛获奖项目路演的通知_https://www.jmylbn.com_新闻资讯_第13张

王晓东

北京生命科学研究所所长、清华大学生物医学交叉研究院院长

美国科学院院士、中国科学院外籍院士 




爱尔博医疗器械怎么样【重要通知】关于举办医用机器人创新研讨会暨中国医疗器械创新创业大赛获奖项目路演的通知_https://www.jmylbn.com_新闻资讯_第13张

施一公

中国科学院院士、西湖大学校长




爱尔博医疗器械怎么样【重要通知】关于举办医用机器人创新研讨会暨中国医疗器械创新创业大赛获奖项目路演的通知_https://www.jmylbn.com_新闻资讯_第13张

陆伟根

中国医药工业研究总院副院长




爱尔博医疗器械怎么样【重要通知】关于举办医用机器人创新研讨会暨中国医疗器械创新创业大赛获奖项目路演的通知_https://www.jmylbn.com_新闻资讯_第13张

王健

医药先进制造国家工程研究中心主任

 



爱尔博医疗器械怎么样【重要通知】关于举办医用机器人创新研讨会暨中国医疗器械创新创业大赛获奖项目路演的通知_https://www.jmylbn.com_新闻资讯_第17张
爱尔博医疗器械怎么样【重要通知】关于举办医用机器人创新研讨会暨中国医疗器械创新创业大赛获奖项目路演的通知_https://www.jmylbn.com_新闻资讯_第18张
爱尔博医疗器械怎么样【重要通知】关于举办医用机器人创新研讨会暨中国医疗器械创新创业大赛获奖项目路演的通知_https://www.jmylbn.com_新闻资讯_第19张
爱尔博医疗器械怎么样【重要通知】关于举办医用机器人创新研讨会暨中国医疗器械创新创业大赛获奖项目路演的通知_https://www.jmylbn.com_新闻资讯_第20张

温馨提示

近期微信公众平台调整了推送机制

订阅号的阅读列表不再按发布时间排序
请把微信公众号

中国医疗器械行业协会设为星标

爱尔博医疗器械怎么样【重要通知】关于举办医用机器人创新研讨会暨中国医疗器械创新创业大赛获奖项目路演的通知_https://www.jmylbn.com_新闻资讯_第21张
才会第一时间看到我们的文章
设星标,不迷路!


往期热点


◆【重要通知】关于第92届中国国际医疗器械秋季博览会(广州)医用车辆参展的通知
◆【重要通知】第八届(2025)中国医疗器械创新创业大赛报名通知
◆【重要通知】关于组织参加第57届德国杜塞尔多夫国际医院及医疗设备展览会(MEDICA 2025)的通知
◆【精彩回顾之一】2024年中国医疗器械行业协会重点工作——协会活动&发声
◆【精彩回顾之二】2024年中国医疗器械行业协会重点工作——分支机构&团体标准发布
◆【创新周】第七届(2024)中国医疗器械创新创业大赛总决赛暨首届中国(绍兴)医疗器械创新周系列活动盛大召开
◆【产业年会】中国医疗器械行业协会2023产业年会盛大启幕
◆【行业活动】第27届全球医疗器械法规协调会(GHWP)年会暨技术委员会会议在上海召开
◆【创新周】第六届(2023)中国医疗器械创新创业大赛决赛暨医疗器械创新周圆满落幕
◆【创新周】医疗器械创新周璀璨启幕,参赛项目又创新高!
◆【协会活动】中国医疗器械行业协会2023政策年会在京召开
◆【行业活动】第六届中国医疗器械警戒大会召开
爱尔博医疗器械怎么样【重要通知】关于举办医用机器人创新研讨会暨中国医疗器械创新创业大赛获奖项目路演的通知_https://www.jmylbn.com_新闻资讯_第22张