湖南止血材料怎么挂网湖南:新挂网规则征求意见(附核心规则表格+流程图)

新闻资讯2026-04-21 17:36:58

湖南止血材料怎么挂网湖南:新挂网规则征求意见(附核心规则表格+流程图)_https://www.jmylbn.com_新闻资讯_第1张

编辑:子非鱼

各省挂网共识陆续落地,目前已有新疆、贵州、宁夏、广东、河南、湖南等省发出征求意见稿。

6月10日,湖南省医保局发出关于公开征求《湖南省医药采购平台药品挂网和采购规则(征求意见稿)》意见建议的公告,征集时间:2025年6月10日—6月18日。

与5省《挂网共识》及上述各省征求意见稿相比,湖南的方式是最为详尽的,也有很多地方体现了湖南特色。

湖南止血材料怎么挂网湖南:新挂网规则征求意见(附核心规则表格+流程图)_https://www.jmylbn.com_新闻资讯_第2张

比如,湖南方案实行按组管理和同价格形成方式比价,划分质量层次:

  • 化学药质量层次包括:参比制剂;通过仿制药质量和疗效一致性评价的仿制药品(含视同过评);其他药品。

  • 中成药不区分质量层次。

  • 生物类似药质量层次包括:参照药;其他药品。


在同种药品同厂牌差价比价关系方面

明确省际间价格联动时,口服制剂最小零售包装单位价格差异在5%且5元以内的,注射剂以及其他剂型最小制剂单位价格整数位及小数点后第1位均相同的,可视为价格一致,可不强制要求向下联动。这一规定,其实早在几个月前湖南的已经有所传达。

细化过评情况不同的黄标

又比如,在化学药同通用名不同厂牌间挂网价格方面,对于存在有过评同通用名药的情况,继续划分更加细致的情况---过评药少于三家、达到三家均有不同的黄标标准。

增补同通用名剂型的挂网规定

此外,对于已挂网企业增补同通用名剂型药品,明确必须符合差比价规则,其中集采中选增补的其他规格或包装挂网(儿童专用规格除外),按集采牵头单位有关要求处置。

在撤销挂网方面,分为主动撤网和被动撤网。

被动撤网药品申报重新挂网的,企业申报价格应不高于撤网时价格、撤网时限价和申报时限价三者的低值。主动撤网药品在撤网满2年后方可再次申报挂网。

湖南止血材料怎么挂网湖南:新挂网规则征求意见(附核心规则表格+流程图)_https://www.jmylbn.com_新闻资讯_第3张
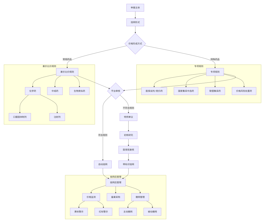
湖南挂网流程,整理流程图,供君参考:
湖南止血材料怎么挂网湖南:新挂网规则征求意见(附核心规则表格+流程图)_https://www.jmylbn.com_新闻资讯_第4张
通知及《征求意见稿》可点击文末“阅读原文”获取
湖南止血材料怎么挂网湖南:新挂网规则征求意见(附核心规则表格+流程图)_https://www.jmylbn.com_新闻资讯_第5张

关注公众号,获取可靠、专业的资讯和分析内容