编者按:脓毒症是导致孕产妇死亡的主要原因之一,是产科急诊,妊娠和产褥期脓毒症是一个复杂的、动态的综合症候群,早期识别并非易事。发热不是诊断脓毒症的必要条件。不管是否存在发热,在感染的基础上出现不明原因的终末器官损害,应考虑脓毒症诊断。今天我们分享山东省立医院王谢桐教授的文章,本文针对孕产妇脓毒症阐述了如何早期识别该病,黄金时段快速行动,采用一小时集束化管理,阶梯式治疗及母儿预后等内容。脓毒症是全球死亡和危重病的主要原因,非产科人群死亡率28.6%。孕产妇脓毒症占全球孕产妇死亡人数的10.7%。在美国,脓毒症是孕产妇死亡的第四大原因,占分娩的0.04%,但占所有死亡人数的23%。63%脓毒症孕产妇死亡是可以预防的,每一个脓毒症孕产妇死亡背后有50名因此而危及生命。早期识别、简便评估和恰当管理对于降低严重病率和死亡率是必要的。管理孕产妇脓毒症的10项金科玉律,主要体现在三个方面,具体如下。

表4常见孕产妇脓毒症早期预警系统的特点总结
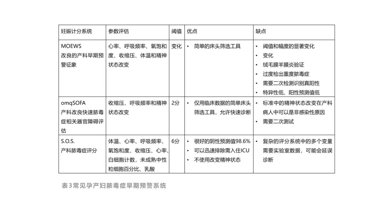
改良的产科早期预警系统并非针对脓毒症,还用于产科的其他危重症,可以提升临床医生对危重病人的识别能力。

表5快速序贯器官衰竭评分(quickSequentialOrganFailureAssessment,qSOFA)
该评分比基础评分高2分,可以考虑为脓毒症。这是中国脓毒症休克急诊治疗指南2018年的建议。
上表对于产科应用较麻烦,当感染时出现产科改良qSOFA中一条则考虑脓毒症,三条症状为:收缩压小90mmHg;呼吸频率大于等于25次/分;精神状态的改变。这只是筛查,不能只靠这一个指标。
产科脓毒症评分系统S.O.S
SOS是通过根据公认的妊娠生理变化修改经过验证的评分系统创建的。是妊娠期特异性评分,用于确定因脓毒症而入住ICU的风险,低于6分排除入住ICU的必要性。一项研究发现,只有18%死于脓毒症的女性在就诊时出现发热,25%的女性根本没有发热。
加利尼亚孕产妇医疗质量合作组织开发的两步法
诊断和治疗孕产妇脓毒症流程图
第一步:筛选生命体征参数(体温、心率和呼吸频率)和24小时内白细胞数。四个参数中任两个为阳性,则根据病源使用抗生素和静脉输液,并建议进一步评估。
第二步:诊断步骤,评估脓毒症的终末器官损伤筛查。

图1加利福尼亚孕产妇医疗质量合作组织开发的两步法诊断和治疗孕产妇脓毒症流程图
二黄金时段快速行动:一小时集束化治疗
1.脓毒症集束化管理
强调及时开始抗生素治疗以改善预后的重要性。在非产科人群中,抗生素治疗每延迟一小时,脓毒症存活率就会降低7.6%。在诊断后的第一个小时内开始有效的抗菌治疗与79.9%的出院存活率相关。
延迟对脓毒症的识别、延迟使用抗生素和产科人群阶梯式治疗,结局不良和孕产妇死亡风险增加。强调产妇脓毒症应归类为产科急症,应启动脓毒症快速反应团队,脓毒症快速反应团队的高效协调运行促进准确治疗和资源利用。
(1)脓毒症一小时集束化治疗,旨在为早期鉴别和及时治疗脓毒症提供科学的指南。具体措施包括:
①检查乳酸水平,初始乳酸大于2mmol/L再次测量;
②给予抗生素治疗前行血培养;
③采用广谱抗生素治疗;
④低血压或乳酸大于等于4mmol/L时快速补充晶体液30ml/kg;
⑤液体复苏期间或之后如有持续低血压时使用血管升压药以维持MAP大于等于65mmHg。
(2)快速反应团队的作用
在初步评估后担心产妇病情恶化,护士或医生必须立即呼叫快速反应团队并稳定患者。实施脓毒症集束化是为了提高治疗的标准化。在早期识别、诊断和治疗疑似或确诊脓毒症患者方面接受过专门培训的快速反应团队可将院内死亡率降至2-3%,并缩短住院时间,脓毒症快速反应团队的高效协调反应有助于促进正确的治疗措施和资源利用。
2.实验室和放射检查是确定和控制病因关键
脓毒症的诊治过程中,首先积极救治,稳定病人情况,同时查找感染源,完善相关辅助检查判断疾病严重程度。优先检查:全血细胞计数、血清乳酸和培养。如果不能及时进行培养,抗生素使用不应延迟超过1小时,即使在抗生素使用后仍建议培养,尽管阳性率降低,但也有一定的阳性率。
其他实验室检查包括肝肾功、凝血五项、动脉血气和外周血涂片。关于是否把宏基因组病原体检测作为脓毒症病原体检测的方法,是有一定的争议的,在2021年拯救脓毒症计划指南中也未强调。建议病原体的快速分子检测作为初步实验室评估的一部分。患者稳定后进行影像学检查:胸片,胸部、腹部和骨盆CT:超声检查可以识别肾或肾周脓肿。
在脓毒症初步评估的实验室检查中,如果给药前进行血培养,有50%的阳性率,在诊断脓毒症时并不完全依据培养的结果。如果培养出致病微生物,90%可能性为脓毒症,也有可能是菌血症,
3.了解病原体及可能来源,A组链球菌可被快速杀灭
(1)孕妇脓毒症相关的母体感染源
孕产妇脓毒症的原因不同于非产科人群,孕产妇脓毒症最常见感染源是泌尿生殖系统和呼吸系统,非产科患者最常见的感染源是呼吸道、腹部和血行感染。

图2孕产妇脓毒症相关的最常见的母体感染源
其中泌尿生殖系统占44%,呼吸系统占16%,消化系统占10%,其他2%,有1/5的感染源是未明确的。
(2)母体脓毒症的病因因感染时段而异
产前、产时或产后感染的原因有差异。泌尿生殖系统感染是妊娠期和产后最常见的原因,多能在产前诊断。肾盂肾炎是非产科产前住院的主要原因之一。与绒毛膜羊膜炎相关的脓毒症最有可能在产时出现。呼吸道感染在妊娠期和产后平均分布。子宫内膜炎、乳腺炎、胃肠道和软组织来源的脓毒症在产后更常见。
(3)孕产妇脓毒症相关的最常见的病原体
在产褥期引起脓毒症的主要病原体是大肠杆菌、B族链球菌、金黄色葡萄球菌、厌氧菌和单核细胞增生李斯特菌。阳性血培养中最常见病原体是大肠杆菌,在多达一半的病例中发生大肠杆菌也是尿源脓毒症、绒毛膜羊膜炎、子宫内膜炎的主要分离株脓毒症中最致命的病原体是侵袭性A组链球菌(化脓性链球菌)。
A族链球菌不是泌尿生殖道正常微生物组的一部分,仅存于0.03%的个体中引起多种感染,包括子宫内膜炎、坏死性筋膜炎、肺炎、蜂窝织炎和咽炎。A族链球菌患者临床恶化迅速,75%出现感染最初迹象至休克的时间小于9小时,而在50%患者中小于2小时。由于疾病迅速进展,大约20%的患者在诊断后7天内死亡。
病毒和真菌病原体均可引起母体脓毒症,与一般人群相比,孕妇患病毒性脓毒症的风险更大。与母体脓毒症相关的最常见病毒病原体是流感、水痘带状疱疹病毒和单纯疱疹病毒。病毒感染引起的脓毒症患者通常表现为肺炎,但也可能表现为肝炎、脑炎凝血病、急性呼吸窘迫综合征或感染性休克。COVID-19可能导致终末器官功能障碍和妊娠期死亡率约为1.3%
4.选择最适合可能诊断的抗菌药物
(1)选择合适的抗生素
由于大多数产妇脓毒症病例是由泌尿生殖系统引起的,静脉注射氨苄青霉素庆大霉素和克林霉素的具有成本效益的一线治疗通常是合适的,尤其是在病源不明的情况下。根据我医院情况,如果考虑脓毒症,经验用药首选碳青霉烯类。始使用一线抗生素后,查看医院抗生素敏感性的抗生素谱并咨询传染病专家可能有助于调整抗生素选择。如果怀疑是病毒或真菌病因,可以同时进行靶向抗菌治疗。
(2)使用抗生素时注意事项
药物监测1)感染性休克或住进重症监护室,2)很多药物有肝或肾损伤,每天应对应用情况评估,3)大量分布。
应每天重新评估抗生素方案,以尽快缩小范围。临床表现或根据药敏促使抗生素治疗降级。
对于防止抗生素耐药性的发展以及降低重复感染(如念珠菌、耐万古霉素肠球菌和梭状芽孢杆菌)、毒性和成本的风险是必要的。
5.血乳酸大于4mmol/L或MAP小于65mmHg迅速开始液体复苏
乳酸升高时,说明机体灌注不足,充足的组织灌注对于正常的细胞功能至关重要早期液体复苏可优化怀孕患者的心脏前负荷、后负荷和收缩力。
晶体液(乳酸林格氏液或生理盐水)是主要的治疗方法,2021年SSC推荐使用乳酸林格氏液对于脓毒症的复苏,初始输注为30mL/kg,然后根据临床情况补充液体,最初的1小时补充1.5-2L的晶体液。
快速评估患者出现液体反应的可能性。
通过被动抬腿约45°可以导致大约300-500mL的自体输血。可能对液体有反应的人通过这种操作会增加心输出量,通常表现为血压立即升高或心率适当降低,因被动抬腿实验压迫子宫,故对孕妇不太适合。
三、黄金时段之后
1.阶梯式治疗对生存至关重要
感染性休克导致的死亡率高达50%。尽早咨询受过传染病和重症监护医学培训的医生,以帮助升级患者治疗和管理,在某些情况下,可能需要将危重患者迅速转移到更高级别的医院。
(1)平均动脉压MAP65mmHg可以保证是子宫和胎儿灌注,将MAP维持在65毫米汞柱或更高,是管理孕产妇脓毒症的基石。
(2)血清乳酸及其他
血清乳酸的连续评估可用作充分组织灌注的信息标志物;
应至少每6小时检测一次血清乳酸,直至正常化(低于2.2mmol/L);
血清乳酸的早期校正与生存获益相关;
血氧饱和度测定应与动脉血气评估一起使用,以指示氧气补充和呼吸支持;
如果患者严重贫血或有急性失血,可以使用输血作为补液。
(3)预防血栓栓塞
脓毒症和妊娠都是血栓形成的独立危险因素;
脓毒症或脓毒性休克患者的静脉血栓栓塞发生率高达37.2%;
肝素和低分子肝素可有效预防血栓栓塞,使用中等剂量或调整剂量;
可行的情况下也建议下地活动。
2.一旦患者稳定,查找问题根源
(1)源头控制是脓毒症治疗的一个重要方面,尽可能去除感染病灶,这可能与内科不同,产科的源头主要是在子宫,通过去除感染灶,患者病情才能稳定下来。
(2)对源头控制的快速识别和定向治疗的延迟与死亡率增加有关
孕产妇源头控制包括:针对性的抗生素治疗方案,手术清创,分娩,清宫或刮宫,子宫切除术。
在没有其他明显来源的产妇脓毒症的情况下,可以进行羊膜穿刺术以评估羊膜腔内感染。我们有一位患者进行了宫颈紧急环扎,环扎后发生了脓毒症,环扎时抽出的羊水是浑浊的,现在来看,环扎是受到争议的,抽血结果及培养结果报告后发现是个明确的宫内感染。
鉴于培养结果可能在几天内无法获得,绒毛膜羊膜炎的初步诊断可通过革兰氏染色、细胞计数和葡萄糖水平进行检测。
如果脓毒症是由绒毛膜羊膜炎引起的,无论孕周如何,分娩都是合适的源控制措施。很多年前我的一位患者孕十几周时发现绒毛膜羊膜炎引起脓毒症,只能进行剖宫取胎。
3.预测和预防不良妊娠结果
除非怀疑羊膜腔内感染,单独诊断的脓毒症并不是分娩的指征。早产很常见。产妇脓毒症的胎儿死亡率为10-12%,而生殖道起源的脓毒症的胎儿死亡率似乎更高,78.1%的母体菌血症导致的胎儿和新生儿死亡是:大肠杆菌、B组链球菌、厌氧菌和流感嗜血杆菌。
(1)关于胎儿新生儿
当平均动脉压低于发病前时,可能会损害子宫胎盘灌注,收缩压大于90mmHg和MAP大于6590mmHg才能维持子宫胎盘灌注。患者病情危重,应根据母胎状态、胎龄和脓毒症的潜在病因来制定分娩计划,在预计早产的情况下,应咨询新生儿科,以优化新生儿治疗。
(2)紧急剖宫产
如果孕产妇病情恶化并有心脏骤停风险,子宫有明显的腹主动脉压迫,则应准备床边快速剖宫产术。
四小结
1、由于孕产妇脓毒症的体征和症状通常与妊娠正常生理变化重叠,识别孕产妇脓毒症仍然面临着严峻的挑战。
2、孕产妇脓毒症是产科急症,床边筛查并在筛查阳性时立即评估有助于早期诊断和及时治疗。第一小时内开始使用适当的抗生素,并纠正低灌注,并进一步评估终末器官损伤。
3、寻找孕产妇脓毒症的病因和源头控制措施。
本文由妇产医典根据王谢桐教授在第十届北大医学妇产国际论坛暨母胎医学研究新进展暨第十二届辅助生殖领域新视角研讨会上的授课视频整理而成,经王谢桐教授授权发布,如需转载请联系我们。