海龟医疗怎么样IVD上市企业又控股一家新三板企业 | 联影重注AI医疗 【桔说新闻】

新闻资讯2026-04-21 17:13:54

整理:小桔灯网

2025年2月25日

星期二


01

基蛋出手,控股收购一家新三板企业

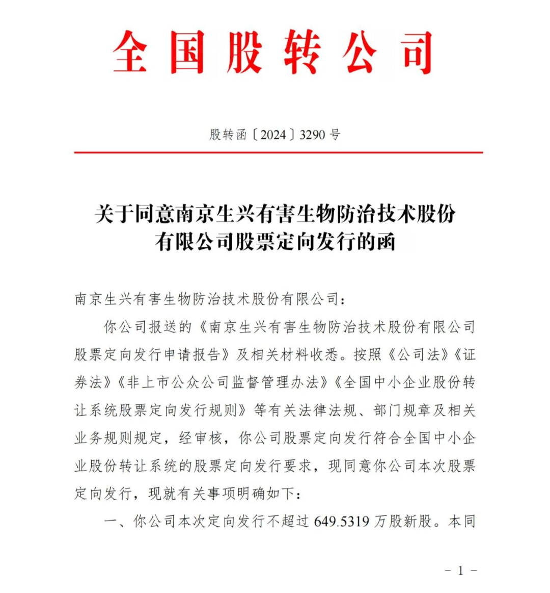
2025年2月20日,基蛋生物(603387)科技股份有限公司于2025年2月18日通过定向增发取得南京生兴有害生物防治技术股份有限公司发行的新股共计6,495,319股。此次权益变动使得基蛋生物在生兴防治的拥有权益比例从0.00%变更为53.00%。

海龟医疗怎么样IVD上市企业又控股一家新三板企业 | 联影重注AI医疗 【桔说新闻】_https://www.jmylbn.com_新闻资讯_第1张

双方在分子诊断系统领域的合作潜力巨大,通过技术资源的优化整合,将携手打造更加精准高效的分子诊断产品,赋能农林有害生物的早期预警与快速响应,提升防治效能,削减成本。

来源:IVD体外诊断网整理

扫描二维码查看原文

⇒⇒⇒

海龟医疗怎么样IVD上市企业又控股一家新三板企业 | 联影重注AI医疗 【桔说新闻】_https://www.jmylbn.com_新闻资讯_第2张


02

联影重注AI医疗

近日,联影医疗公布最新投资者关系活动记录表,详细介绍其在AI医疗领域的深度布局和最新成果。联影表示,经过多年的布局,联影医疗成功打造了跨产品线的完整数智化超级平台,公司的各产品线均已完成了智能化技术平台的开发和搭载,实现AI技术的源头级赋能,推动了多模态、跨尺度诊疗技术的创新。

来源:赛柏蓝器械

扫描二维码查看原文

⇒⇒⇒

海龟医疗怎么样IVD上市企业又控股一家新三板企业 | 联影重注AI医疗 【桔说新闻】_https://www.jmylbn.com_新闻资讯_第3张


03

小海龟科技与生工生物达成战略合作

近日,小海龟科技与生工生物达成战略合作协议,共同推进数字PCR仪器和服务在生命科学科研领域的深度合作。

海龟医疗怎么样IVD上市企业又控股一家新三板企业 | 联影重注AI医疗 【桔说新闻】_https://www.jmylbn.com_新闻资讯_第4张

此次签约,是基于双方对高精度核酸定量检测需求快速增长的一致性认同,也是基于广大客户对小海龟科技数字PCR及超多重数字PCR创新性技术和产品的认可。

来源:小海龟科技

扫描二维码查看原文

⇒⇒⇒

海龟医疗怎么样IVD上市企业又控股一家新三板企业 | 联影重注AI医疗 【桔说新闻】_https://www.jmylbn.com_新闻资讯_第5张


04

刚刚,FDA紧急撤销裁员通知

2025年2月,美国食品药品监督管理局(FDA)因卫生与公众服务部(HHS)的缩编计划,宣布裁员约3000名员工,其中医疗器械与放射健康中心(CDRH)受冲击最严重。此次裁员集中在食品、医疗器械和烟草产品中心,导致医疗器械审评效率大幅下降,尤其是创新技术如人工智能相关产品的审评可能延迟数月甚至数年。然而,FDA在周末紧急撤销了部分裁员通知,要求约300名员工重返岗位,以确保监管工作的连续性。尽管如此,裁员仍引发了医疗器械行业的广泛担忧,认为这将对全球医疗器械监管体系产生深远影响。

来源:器械之家

扫描二维码查看原文

⇒⇒⇒

海龟医疗怎么样IVD上市企业又控股一家新三板企业 | 联影重注AI医疗 【桔说新闻】_https://www.jmylbn.com_新闻资讯_第6张


05

瑞德林完成超5亿元C轮融资,合成生物龙头开启千吨级新征程

近日,深圳瑞德林生物技术有限公司宣布完成超5亿元C轮融资,由松禾资本、基石资本、常德兴鑫、白银科键、常德德源共同投资。本次融资将重点用于产能建设和新品研发。

海龟医疗怎么样IVD上市企业又控股一家新三板企业 | 联影重注AI医疗 【桔说新闻】_https://www.jmylbn.com_新闻资讯_第7张

在当前消费疲软且资本市场相对谨慎的情况下,公司能逆势完成C轮融资,实属难得。也进一步表明资本长期看好合成生物赛道,特别是头部已量产企业,更容易得到持续加注。

来源:动脉网

扫描二维码查看原文

⇒⇒⇒

海龟医疗怎么样IVD上市企业又控股一家新三板企业 | 联影重注AI医疗 【桔说新闻】_https://www.jmylbn.com_新闻资讯_第8张


--精彩视频推荐--



—END

海龟医疗怎么样IVD上市企业又控股一家新三板企业 | 联影重注AI医疗 【桔说新闻】_https://www.jmylbn.com_新闻资讯_第9张

体外诊断新媒体 & 服务平台

满足好奇丨解决问题


海龟医疗怎么样IVD上市企业又控股一家新三板企业 | 联影重注AI医疗 【桔说新闻】_https://www.jmylbn.com_新闻资讯_第10张

长按加入知识星球

拨开迷雾点亮未来

海龟医疗怎么样IVD上市企业又控股一家新三板企业 | 联影重注AI医疗 【桔说新闻】_https://www.jmylbn.com_新闻资讯_第11张

长按识别客服微信

添加好友邀您进群


热线:4008-0571-82

邮箱:service@iivd.net

本站转载文章观点仅代表原作者,如有侵权请联系删除!

海龟医疗怎么样IVD上市企业又控股一家新三板企业 | 联影重注AI医疗 【桔说新闻】_https://www.jmylbn.com_新闻资讯_第12张