水凝胶怎么保存《Nat. Comm.》:微凝胶,延长全血近无损保存达7天!

新闻资讯2026-04-21 16:27:19

水凝胶怎么保存《Nat. Comm.》:微凝胶,延长全血近无损保存达7天!_https://www.jmylbn.com_新闻资讯_第1张点击上方蓝字后,右上角设置 EngineeringForLife 星标  ⭐,准时接收精彩内容推送~


对外周血中稀有细胞的调研可以获取人体的重要细胞或分子信息。最近,精准细胞技术的发展(例如基于循环肿瘤细胞(CTC)的液体活检)代表着临床无创诊断和癌症状态监测技术的重大突破。利用CTC 的液体活检技术可以获取肿瘤的关键信息,包括预后信息、耐药机制和转移发展、高灵敏度(98% 的乳腺癌)和高特异性(99% 的卵巢癌),从而造福癌症患者。基于循环肿瘤细胞的液体活检技术通常需要立即处理全血标本,也就是对血液标本进行稳定化处理。稳定化处理可延长血液的检测周期,便于研究人员进行更加精确的异地检测。但是,由于循环肿瘤细胞的脆弱性和稀有性,血液标本的长周期稳定化处理仍具有巨大地挑战性


来自天津大学的杨静和张雷团队建立了一个两性离子磁性微凝胶平台,可用于全血标本的稳定化处理。在一项针对 20 名癌症患者的队列研究中表明,血液样本可保存长达 7 天,并且不会影响循环肿瘤细胞的存活率和 RNA 的完整性,从而将存活保存时间延长了一倍。本研究证明,保存 7 天的微凝胶血液标本能够可靠地检测出癌症特异性转录,与新鲜血液标本类似。而在使用商业保护剂保存的模型循环肿瘤细胞中,有 1243 个基因存在上/下表达调控。从机理上讲,本研究发现两性离子微凝胶组件能抵消冷诱导的过量活性氧和血小板活化,以及细胞外基质流失诱导的细胞凋亡,从而防止全血样本中循环肿瘤细胞的丢失。本研究成果将有助于开发基于血液的无创诊断技术。相关工作以题为“Zwitterionic microgel preservation platform for circulating tumor cells in whole blood specimen”的文章发表在2023年8月16日的国际著名期刊《Nature Communications》


水凝胶怎么保存《Nat. Comm.》:微凝胶,延长全血近无损保存达7天!_https://www.jmylbn.com_新闻资讯_第2张


1. 创新型研究内容

本研究对全血标本中脆弱的 CTCs 的主要损伤进行了全面调查,其长期 HP 带来了多项挑战(图 1a):1) 主要由其他细胞诱导的过量活性氧(ROS),如红细胞(RBC,在全血中占 96%);2) 寒冷诱导的血小板活化导致血液凝固;3) 细胞外基质(ECM)缺失诱导的 CTCs 感染。因为它们从体内肿瘤组织逃逸到外周血流中,肿瘤组织中的 ECM 为 CTCs 提供了三维支撑。基于已明确的 CTC 损伤机制,本研究建立了一种两性离子微凝胶平台,它能防止这些损伤,并能长期稳定全血标本,还能毫不费力地检索目标稀有细胞--CTC,如图 1所述。


水凝胶怎么保存《Nat. Comm.》:微凝胶,延长全血近无损保存达7天!_https://www.jmylbn.com_新闻资讯_第3张

图1 用于保存全血标本中 CTCs 的两性离子微凝胶平台


基于对 HP 期间全血标本中 CTC 病变的机理分析,本研究设计了一种磁性两性离子-苯硼酸(ZBA)和两性离子-聚乙烯醇(ZVA)微凝胶组件,它能形成一种自愈合 ZBVA 水凝胶(图 2a、b)。这种基于微凝胶的保存平台可保护模型 CTC 免受 HP 病变的侵袭,包括清除ROS、抑制血小板活化和模拟 ECM。自愈合 ZBVA 水凝胶是由于苯基硼酸和二元醇在两种微凝胶上形成硼酸酯而形成的。本研究关注了不同质量比的 ZBA 和 ZVA 微凝胶的快速组装和自愈合过程。在加入 PBS 后,这两种微凝胶都不能单独形成稳定的水凝胶,直到它们以 1:1 的质量比混合后才能形成稳定的水凝胶。稳定的 ZBVA 水凝胶可以快速形成(约 40 秒),由于存在稳定的硼酸酯键,过量的 PBS 溶液不会导致水凝胶塌陷。


此外,水凝胶还具有延展性和可注射性。在 SEM 图像中,ZBVA 水凝胶中致密的三维聚合物网络得到了验证。图 2c和图2d 中的流变学结果进一步证明了 ZBVA 水凝胶的弹性行为,图 2e 则显示了其自愈合特性。与在 PBS 中的稳定性不同,ZBVA 水凝胶在与细胞相容的糖溶液中很快就会解离(约 3 分钟),这是由于硼酸和 1,2-二醇之间的相互作用;然后,解离的微凝胶组装体可以通过磁分离毫不费力地富集出来。总之,本研究建立了一个细胞包被过程温和、基于生物相容性材料的保存平台,它可以轻易分离水凝胶。


水凝胶怎么保存《Nat. Comm.》:微凝胶,延长全血近无损保存达7天!_https://www.jmylbn.com_新闻资讯_第4张

图2 ZBVA 水凝胶的形成与特性


本研究关注了全血保存中的血小板活性和其他细胞活力。本研究发现在 ZBVA 水凝胶中保存的分离血小板丰富血浆的数量几乎保持不变(约 94%),明显高于 PCB 和 ZBVA-N 系统,特别是与 CPDA 样品在 7 天保存期间减少 50%相比(图 3a)。这些结果表明 ZBVA 水凝胶系统能有效防止血小板的破坏和聚集,并表明血小板的稳定需要亲水三维隔离环境和清除 ROS 的双重作用。本研究还检测了保存 7 天的血小板上的 P-选择素(CD62)和游离细胞钙,以评估活化的血小板(图 3b)。与 CPDA 样品相比,ZBVA 系统中的活化血小板减少了 36-50%。随后,进一步保存了患者的全血样本,并对样本中的血小板和其他细胞进行了研究(图 3c-e)。用 Wright-Giemsa 法对保存 7 天的血液样本进行染色,结果显示 CPDA 组血小板聚集,而 ZBVA 系统则有明显的抑制作用(图 3c)。此外,对血液标本中的其他细胞类型,包括白细胞(WBC)、单核细胞(MON)、淋巴细胞(LYM)、粒细胞(GRA)、红细胞以及红细胞指标进行的血液学分析表明,与新鲜标本相比,保存 7 天后其他细胞数量和红细胞功能的下降可以忽略不计


为了测试细胞的长期稳定性并进一步验证 ZBVA 水凝胶的保护机制,本研究将保存时间延长到 42 天,这超过了 RBC 在 CPDA 中用于输血的最长保质期(35 天)。如图 3d 所示,在 CPDA 中保存的 20 份血液样本中,有一份样本在第 10 天时凝血级联被激活(20 份样本中有一份样本出现凝血问题),尽管当时添加了抗凝剂肝素。肿瘤患者血液标本中的异常凝血现象,即所谓的播散性血管内凝血,这是由于肿瘤促凝血剂、肿瘤细胞表面组织因子、ROS 或肿瘤环境中的其他分子/酶介导的异常凝血途径造成的。相反,ZBVA 系统可依靠血小板分离和清除 ROS 来抑制血小板活化。42 天时,所有 CPDA 保存的血液样本颜色变深(更多的 Hb 被氧化成 metHb),而 ZBVA 呈鲜红色(氧化的 metHb 较少)(图 3d)。溶血、氧结合能力(2,3-DPG)和氧化过程(metHb 和 H2O2 的水平)的结果充分证明了 ZBVA 系统具有极高的全血稳定性和抗氧化性(图 3e)。


水凝胶怎么保存《Nat. Comm.》:微凝胶,延长全血近无损保存达7天!_https://www.jmylbn.com_新闻资讯_第5张

图3 在 ZBVA 水凝胶系统中抑制血小板活化


利用血液分析仪,本研究最终了富集溶液中红细胞、白细胞和血小板的踪迹,使其达到了流式细胞术的检测阈值。然后,通过流式细胞术与严格的门控方法相结合,精确区分了目标模型 CTCs 的凋亡和死亡。结果表明:仅在 1 天的保存期间,CPDA 溶液中模型 CTC 的存活率急剧下降至 50%(图 4a)。图 4b中的 FACS显示,CTC 的凋亡和死亡过程表明:有一半的细胞在第一天就开始了凋亡过程。随后有更多的细胞出现凋亡,然后在两天内迅速死亡。第 5 天,CPDA 保存的细胞全部死亡。可以推测,失巢凋亡主要诱导细胞显著凋亡,随后 ROS 的积累加速了 CTC 的死亡过程。相反,在 ZBVA 水凝胶系统中,前 3 天几乎没有 CTC 开始凋亡过程;保存 5 天后,只有 25% 的 CTC 出现凋亡信号。在第 7 天,20 份不同血液样本中 CTC 的平均存活率保持在 65% 左右,比迄今报道的存活保存时间延长了一倍


水凝胶怎么保存《Nat. Comm.》:微凝胶,延长全血近无损保存达7天!_https://www.jmylbn.com_新闻资讯_第6张

图4 在 20 名患者的全血标本中建立 CTC 寿命为 7 天的模型


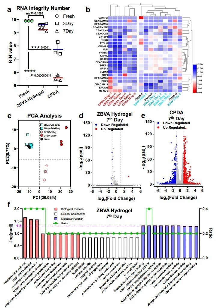
本研究验证了用 ZBVA 水凝胶系统和 CPDA 保存 7 天的存活 CTC 中 RNA 完整性的维持情况。首先评估了 CTCs 中的 RNA 质量(RNA 完整性编号,RIN)(图 5a)。ZBVA 水凝胶中 CTC 的平均 RIN 值在第 3 天为 9.63,在第 7 天为 9.23,这表明它们与新鲜血液样本中的 CTC 差异微乎其微。与此形成鲜明对比的是,从 CPDA 溶液中提取的 CTC 有更多降解的 RNA(第 3 天的 RIN = 7.73,第 7 天的 RIN = 5.56)。本研究进一步关注了保存下来的 CTCs 的基因表达和信号标记。使用了全转录组分析方法 RNA-Seq检测了乳腺癌标志物(CA 和 CEA 基因家族)、CTCs(EPCAM 和 EMP)、自我抗氧化系统(MT-ND6)和增殖(如 RGCC、ATOH8 和 PRKDC)的基因表达,如图 5b 所示。与新鲜样本组相比,对照组(CPDA)几乎所有基因表达都发生了显著变化。而新鲜血液样本与使用 ZBVA 水凝胶保存的样本相比,CTC 中的 24 个基因没有差异。


本研究对 15 组所有基因表达数据进行主成分分析(PCA),以确定新鲜样本和 CPDA 保存的 CTC 之间是否存在明显不同的取向(图 5c)。图 5d-e 中的火山图显示,ZBVA 保存的 CTC 中只有五个基因发生了变化,而且都不是癌症特异性基因。相反,在 CPDA 保存的 CTC 中,观察到了 1243 个基因变化,其中包括 646 个基因表达上调和 597 个基因表达下调。然后,本研究对上调和下调基因集的生物过程、细胞组分和分子功能项(GO:BP、GO:CC 和 GO:MF)进行了基因本体(GO)富集分析。图 5f 显示了 ZBVA 系统中每个项的前十个显著变化。引人注目的是,ZBVA 系统中 CTCs 发生变化的项仅与自身抗氧化系统有关,相关基因均出现下调。与此同时,在 CPDA 保存的 CTCs 中,相同条件下的基因全部上调,表明细胞中与自身抗氧化相关的蛋白质或酶过度表达。这一现象归因于 CPDA 中的 ROS 积累和 ZBVA 水凝胶的 ROS 清除特性。在 CPDA 保存的 CTC 中,其他前十个发生明显变化的项都与细胞定位行为有关。本研究认为,与定位相关的基因上调是由于在基于 CPDA 的液态环境中 ECM 损失所致。


水凝胶怎么保存《Nat. Comm.》:微凝胶,延长全血近无损保存达7天!_https://www.jmylbn.com_新闻资讯_第7张

图5 对 CTC 进行分子剖析建模,包括 RNA 测序和基因本体论 (GO) 富集


2. 总结与展望

本研究设计了一种基于两性离子微凝胶的保存平台,可针对全血标本中罕见 CTC 的三种 HP 病变,包括 ROS 过度产生、ECM 损失和血小板活化。这要归功于该微凝胶平台的独特设计,包括:微凝胶组件之间的硼化键,以及无污聚合物网络提供的三维支撑环境。同时,微颗粒中的 MNPs 能确保轻松地回收保存的细胞。在一项针对 20 名癌症患者的队列研究中,该平台被证实可将标本中模型 CTC 的寿命显著延长至 7 天,是目前可存活保存时间的两倍。此外,系统分子谱分析反映出,与 CPDA 保存的 CTC 中 1243 个基因的上下调控表达相比,该平台保存的 CTC 中 RNA 质量高,基因变化可忽略不计。本文报道的保存平台可为开发基于血液的无创诊断系统铺平道路。


文章来源:

https://doi.org/10.1038/s41467-023-40668-1


入群交流/投稿/荐稿

围绕再生医学研究方向,EFL公众号建有“学术交流群”,扫描下方二维码添加编辑微信即可入群交流,投稿/荐稿可发送至投稿邮箱~


水凝胶怎么保存《Nat. Comm.》:微凝胶,延长全血近无损保存达7天!_https://www.jmylbn.com_新闻资讯_第8张


读完有所收获,请点击“关注”、“分享”、“在看”、“点赞”图标,支持一下EFL的内容创作,让我们为更多科研工作者分享前沿资讯~

水凝胶怎么保存《Nat. Comm.》:微凝胶,延长全血近无损保存达7天!_https://www.jmylbn.com_新闻资讯_第9张

分享、在看与点赞

快来戳我看看吧

水凝胶怎么保存《Nat. Comm.》:微凝胶,延长全血近无损保存达7天!_https://www.jmylbn.com_新闻资讯_第9张