气压治疗仪怎么消毒常用医疗设备及器械附件消毒技术及注意项

新闻资讯2026-04-21 16:12:33

气压治疗仪怎么消毒常用医疗设备及器械附件消毒技术及注意项_https://www.jmylbn.com_新闻资讯_第1张

气压治疗仪怎么消毒常用医疗设备及器械附件消毒技术及注意项_https://www.jmylbn.com_新闻资讯_第2张

本文仅为参考,优先以厂家产品说明书为准

01

呼吸机 
➜清洁
擦拭:用在弱碱性清洁剂(或酒精)溶液中浸泡过的无尘布擦拭,并用干燥的无尘布擦干。
浸泡:先用清水冲洗,然后用弱碱性清洁剂溶液(建议水温为40℃)浸泡大约3分钟,最后用清水清洗干净并晾干。
注意事项
为降低电击危险,在清洁呼吸机之前,应关闭呼吸机电源并断开呼吸机与交流电源的连接。显示器或机器外壳表面附有血渍、油渍等污物时,用棉签蘸少许消毒液擦拭,擦拭时切忌将液体流入屏幕的缝隙中,最后用布将消毒液擦干。

➜ 消毒 

擦拭:用在中、高效消毒剂溶液中浸泡过的无尘布擦拭,并用干燥的无尘布擦干。

浸泡:用中、高效消毒剂溶液浸泡(推荐浸泡时间大于30分钟),然后用清水清洗干净并彻底晾干。

压力蒸汽:高温高压蒸汽灭菌(温度为134℃),推荐灭菌时间为10〜20分钟。

紫外线:紫外线照射消毒,推荐消毒时间30〜60分钟。

注意事项

切勿在对患者进行通气时,试图清洁、消毒和灭菌组件;不要让化学剂滴入系统或系统的开□和接头;不要使用研磨剂、锋利工具或任何会损坏部件表面的方法;灭菌时切勿超过134℃;不可清洁吸气安全防护装置。

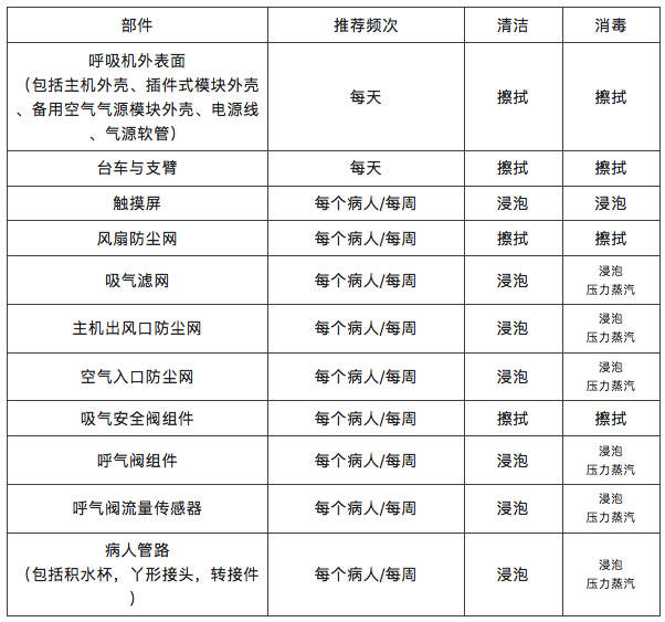
相关附件的消毒

气压治疗仪怎么消毒常用医疗设备及器械附件消毒技术及注意项_https://www.jmylbn.com_新闻资讯_第3张

02

麻醉机 

➜清洁
擦拭:用在弱碱性清洁剂(如清水或pH值为7.0〜10.5的肥皂水等)溶液中浸泡过的湿布擦拭,并用干燥的无尘布擦干。

浸泡:先用清水冲洗,然后用弱碱性清洁剂溶液(建议水温为40℃)浸泡大约3分钟,最后用清水清洗干净并晾干。

注意事项

如要清洁回路氧电池,可用湿布擦拭;在134℃高温高压处理金属流量传感器;清洗之前拆卸风箱组件,否则需要很长时间才可晾干;清洗风箱之后,请把风箱倒挂起来(展开)干燥,否则卷圈会粘连在一起。

➜ 消毒 

擦拭:用在消毒剂溶液中浸泡过的湿布擦拭,并用干燥的无尘布擦干。

浸泡:用在消毒剂溶液中浸泡(浸泡时间根据消毒液的不同而不同),然后用清水清洗干净并彻底晾干。

压力蒸汽:高温高压蒸汽处理(最高温度为134℃),时间为20分钟。

注意事项

除了氧传感器、气道压力表、流量传感器外,所有呼吸系统的部件都可以耐高温高压蒸汽处理;折叠嚢可经受20分钟121℃或7分钟(推荐的消毒时间)134℃的高温高压蒸汽。负压吸引装置的吸引管和集液瓶不可以耐高温高压,应低温处理。

为了避免可能对设备造成损害,请避免这些做法:如果流量传感器为塑料制成,不要把电气接头弄湿;氧电池以及一次性流量传感器不可清洗;不推荐使用刺激性清洁剂。

相关附件的消毒

气压治疗仪怎么消毒常用医疗设备及器械附件消毒技术及注意项_https://www.jmylbn.com_新闻资讯_第4张


03

DR/胃肠机/X光机

➜清洁
上釉的部件以及铝制表面可以用湿布和柔和去污剂擦拭,然后再用干的毛织布擦干。切勿使用腐蚀性的清洗剂、溶剂、腐蚀性的去污剂以及腐蚀性的抛光剂;各部件只能用干的毛织布擦拭,只能用肥皂和水清洁塑料表面。

任何标准的玻璃清洁剂都可用于清洁触摸屏。把玻璃清洁剂喷洒在布或毛巾上,然后擦拭触摸屏,灰尘和指印不影响妥善密封的触摸屏的工作。

注意事项

为保护表面的涂层,请使用非磨蚀性的蜡;对于铬部件如果使用其他去污剂(如高浓度酒精),材料会失去光泽并容易开裂;对于触摸屏避免使用含有氨的产品;为防止触摸屏故障,请及时除去液滴。

➜ 消毒 

包括附件和连接电缆等部件,可使用适当消毒剂蘸湿的布擦拭来消毒;切勿使用腐蚀性、溶解性消毒剂或灭菌剂。

切勿使用可燃性或是有爆炸风险的消毒喷雾剂。这些喷雾剂会产生可点燃的蒸气,导致严重甚至致命的人身伤害。

不建议使用喷雾剂对医用产品房间进行消毒,因为这些蒸气可能会渗入产品,导致电气短路、金属腐蚀或其他损坏;

如需使用非可燃性、非爆炸性喷雾剂,必须先关闭产品并待其冷却。这样可以避免对流将喷雾吸入产品。必须用塑料布将产品完全盖住,才能开始喷雾。待所有蒸气都已散尽,才能揭去塑料布,然后按照以上介绍的方法对产品自身进行消毒或灭菌。

如果使用喷雾消毒,产品再次开机之前请确保所有蒸气都已散尽。

相关附件的消毒 

无线平板探测器,在与每个患者接触使用后和放回探测器充电仓之前,应对平板探测器进行清洁和消毒,若条件允许,建议使用一次性医用无菌保护罩。
胸片架,建议在两位患者交替之间对接触患者的胸片架扶手、平板探测器外壳部位进行消毒,若条件允许,建议使用一次性医用无菌保护罩。
扫描床,建议在两位患者交替之间对扫描床面和边框进行消毒,若条件允许,建议使用一次性床单来遮盖扫描床。

乳腺机机架,建议在两位患者交替之间,对接触患者的机架扶手、机头面罩等部位进行消毒。

04

CT设备

➜清洁
通常使用掺有清洁剂或含酶产品的水通过手动或机械方式来完成物体和表面上的明显污垢清除。在消毒前进行全面彻底地清洁至关重要。
请不要使用除肥皂和清水以外的清洁用品清洗系统表面(包括腐蚀性、溶解性、磨蚀性的清洁剂和光泽剂);

强力清洁剂、乙醇和有机清洗剂可能会损害设备表面光泽,并削弱结构强度。禁止使用清洁剂或有机溶剂清洁本系统。

➜ 消毒 

按照CDC指导中定义的中低水平消毒建议进行消毒并使用主管机关认可的杀菌剂清洁系统表面,包括控制台、机架、检查床和附件。

由于消毒剂可能会进入设备里面,所以不推荐使用雾状消毒工具。如果房间已经用喷雾装置消毒,建议设备立即断电,冷却并用塑料单盖住设备。

当消毒水雾开始下沉,移调塑料单并擦拭干净;切勿使用易燃或有爆炸危险的消毒喷雾剂,因为由此产生的蒸汽可能会燃烧,从而引起致命伤害或其他严重人身伤害和/或设备损坏。

注意事项

清洁扫描仪前后盖时,请遮住麦克风,以免清洁剂漏入;在清洁按钮和机架孔洞内部时要格外小心,以避免清洁液渗透到机架内部。
血液和造影剂可能带来健康方面的风险。在除去血液或残留造影剂时,应采取适当健康和安全预防措施禁止使用清洁剂或有机溶剂清洁设备。强清洁剂、乙醇和有机清洗剂会损害设备表面光泽,并削弱结构强度。接口和金属部件接触清洁剂后可能会被腐蚀。


05

超声设备

➜清洁

超声设备的表面清洁可选择中性肥皂液,不能包含任何腐蚀性成分;显示器清洁可以选择显示器专用清洁剂。

气压治疗仪怎么消毒常用医疗设备及器械附件消毒技术及注意项_https://www.jmylbn.com_新闻资讯_第5张


➜ 消毒 

对于主机外壳及探头、探头线缆显示器、触摸屏可使用有效成分是季铵盐类或者过氧化氢的消毒剂擦拭消毒;对于其他部位可用有效成分是季铵盐类的消毒剂擦拭消毒。

清毒时请务必佩戴手套和保护眼镜;在清洁消毒机器之前,请关闭机器电源并断开主电缆;在清洁消毒探头之前,请将探头和机器断开连接;有效成分是季铵盐类的消毒剂不能用于探头声透镜部位、探头线缆、主机显示器、触摸屏。

注意事项

切勿使用稀释剂、苯、乙醇、甲醇、擦洗剂或其它强溶剂,因为它们会损坏机柜或显示器面板。

不可对设备部件进行蒸汽或高温杀菌;探头切勿使用超声清洗、蒸煮和热高压灭菌;浸泡探头时切勿使探头浸入液体中的部分超过该探头指定的浸泡深度,绝对不要把探头连接器或探头适配器浸入任何液体中;探头浸入液体化学杀菌剂的时间不要超过杀菌剂使用说明中指明的时间,浸入时间过长可能会导致探头损坏和外壳过早失效,从而造成电击危险。

避免对换能器的机械碰撞和挤压,不要对电缆大力地缠绕或拖拽;探头不可接触含有矿物油或羊毛脂的溶液或凝胶;清洁消毒温度不要高于60℃。
来源:浙江省医学装备管理中心公众号






气压治疗仪怎么消毒常用医疗设备及器械附件消毒技术及注意项_https://www.jmylbn.com_新闻资讯_第6张

1.欢迎优秀企业加入协会消毒分会,联系电话0571-85188458  18767192022(微信同号)。浙江省消毒产品行业QQ群“295501035”。

2.消毒产品检测、安评备案、标准文件起草、产品法规、生产许可证办理咨询,15157110630(同微信)。



延伸阅读

浙江消毒∣ 长按关注
气压治疗仪怎么消毒常用医疗设备及器械附件消毒技术及注意项_https://www.jmylbn.com_新闻资讯_第7张
气压治疗仪怎么消毒常用医疗设备及器械附件消毒技术及注意项_https://www.jmylbn.com_新闻资讯_第8张

联系我们:

浙江省消毒产品标准化技术委员会

浙江省健康产品化妆品行业协会消毒分会

浙江省消毒产品行业QQ群号:295501035

地址:杭州市下城区费家塘路杭州新天地商务中心12幢1004室

电话:0571-85188458