为什么泵输液便携式化疗泵流速异常原因分析

新闻资讯2026-04-17 13:38:15

为什么泵输液便携式化疗泵流速异常原因分析_https://www.jmylbn.com_新闻资讯_第1张

【直播预告】输液港标准维护及并发症处理 (主讲人:阮春红  中南大学湘雅三医院),点击下方直接预约↓↓↓


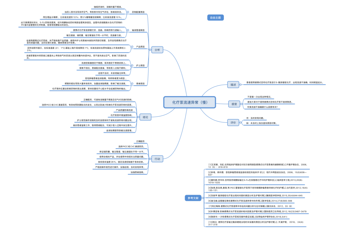
便携式化疗泵是一种轻便的可随身携带的输注装置,它利用弹力储液囊的收缩,以持续弹性压力推动化疗药物持续地输注到病人的静脉内,有利于维持人体内药物浓度的恒定。在肿瘤科,经常要护理使用便携式化疗泵进行5-氟尿嘧啶化疗的患者,但随之而来的问题是,护士常常发现化疗泵流速不准确,时间明显延长,在预定的结束时间,化疗泵内依旧有药液未泵完。究竟化疗泵流速不准确跟什么因素有关?怎样避免流速慢?下面用反思循环圈的形式与大家一起学习。








1.描述









2.感受









3.评价








4.分析





  • 化疗泵的位置会影响药物的泵出速度,泵体放置低于心脏水平会延缓药物的输出








5.结论








6.行动

为什么泵输液便携式化疗泵流速异常原因分析_https://www.jmylbn.com_新闻资讯_第2张


参考文献:

[1]王笑碧,刘虹.应用临床护理路径对初次使用微型便携式化疗泵患者的健康教育[J].齐鲁护理杂志,2006,12(5):818-819

[2]林粤,韩玲霞.恶性肿瘤患者凝血指标测定的临床评 价[J].现代中两医结合杂志,2006,15(5)636—637

[3]黄利群,李华珍.百特泵持续静脉输注5-Fu在食管癌化疗中的护理体会[J].临床医学工程,2013,20(8):1019-1020

[4]张燕,陈友燕,黄蓓,等.PICC置管接化疗泵用于老年晚期肿瘤患者持续化疗的护理[J].当代医学,2012,18(4):130-131.

[5]刘丽苹.氟尿嘧啶化疗泵出现时间差的原因分析及护理对策[J]赣南医学院学报,2015,35(4)644-645

[6]娄玉娟.品管圈在降低便携式化疗泵流速异常中的作用[J]医学信息,2014,27(6)565-566

[7]何红梅等.便携式化疗泵使用中存在的问题分析与应对策略[J]激光杂志,2012,33(6)

[8]叶惠坚等.影响便携式化疗泵流速的相关因素及护理对策[J]国际医药卫生导报,2012,18(23)3487-3479

[9]陈新华.一次性便携式化疗泵规范操作循证实践[J]实用临床护理学杂志,2018,3(41)

[10]杨立. 使用化疗泵输注氟尿嘧啶出现时间误差的原因分析及护理对策[J]. 天津护理, 2016,24(4): 317-318


作者:王翠玲

单位:珠海市人民医院


推荐阅读

加群:各种专科护理微信群,赶紧加入

投稿:欢迎护士相关的原创稿件投稿

视频号:护理干货和大咖直播

关注:按护士科室分类的微信公众号

买书:护理书籍,点击下面“阅读原文购买