智能制氧机怎么使用威高制氧机:创新AOT功能,开启智能控氧新时代

新闻资讯2026-04-21 15:46:13

在医疗健康领域,每一次技术革新都能为患者带来更优质的治疗方案。威高集团旗下威海威高健康科技有限公司,在全球范围内首次集成了AOT(自动闭环氧疗滴定系统),冲破制氧机市场功能同质化瓶颈,为慢阻肺病等慢性呼吸病患者提供了一种全新、安全、有效的氧疗模式。

智能制氧机怎么使用威高制氧机:创新AOT功能,开启智能控氧新时代_https://www.jmylbn.com_新闻资讯_第1张

依托威高集团深厚的临床资源和《中国成人呼吸系统疾病家庭氧疗指南(2024年)》专业指南背书,威高健康在新品制氧机的研发中,将临床应用与技术创新紧密结合,为患者提供了以效果为导向的居家氧疗解决方案。

智能制氧机怎么使用威高制氧机:创新AOT功能,开启智能控氧新时代_https://www.jmylbn.com_新闻资讯_第2张

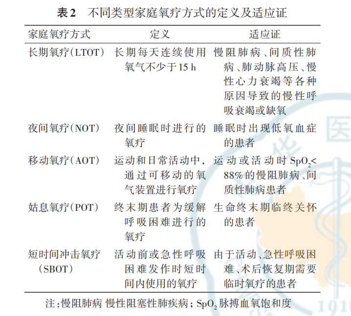
新版氧疗指南:家庭氧疗的定义及适应证

01
AOT系统:以氧疗目标为导向

威高新品制氧机搭载的AOT(自动闭环氧疗滴定系统),在临床应用中展现出显著的效果。根据最新的Meta分析研究,这一系统能够显著提高患者的血氧饱和度(SpO₂)达标率,并减少低氧血症和高氧血症的发生率。这项研究综合了502名患者的数据,结果显示自动闭环氧疗系统在维持SpO₂ 目标范围内的时间比例上,比手动调节系统有显著提升,同时在减少低氧血症和高氧血症的时间比例上也表现出色。

智能制氧机怎么使用威高制氧机:创新AOT功能,开启智能控氧新时代_https://www.jmylbn.com_新闻资讯_第3张

氧疗指南:不同慢性呼吸病拥有不同的目标spO₂

智能制氧机怎么使用威高制氧机:创新AOT功能,开启智能控氧新时代_https://www.jmylbn.com_新闻资讯_第4张

普通制氧机 VS AOT制氧机

此外,自动闭环氧疗滴定系统还能降低平均氧流量和氧疗天数,以及缩短住院时间。这些数据表明,自动闭环氧疗滴定系统不仅提高了氧疗的安全性,还可能为患者节省就医成本。

02
AI技术赋能:打造智能闭环氧疗

威高制氧机的自动闭环氧疗滴定系统,以其智能化的特性,可以被视为AI在医疗领域的一次重要应用。该系统通过传感器模块、智能控制算法模块、数据反馈模块、氧气输送装置等,实现了对患者血氧饱和度的连续监测和自动调节。这种智能化的闭环控制,不仅提高了氧疗的精准度,也为医护人员减轻了工作负担,同时为不同慢性呼吸病患者提供了更个性化的家庭氧疗方案。

03
创新研发:引领行业个性化医疗新趋势

威高新品制氧机的上市,预示着制氧机行业将进入一个更加智能化、个性化的新阶段。AOT的引入,不仅提升了制氧机的治疗效果,也为患者的安全提供了更加有力的保障。随着技术的不断进步和应用的深入,预计未来制氧机将更加注重与远程医疗、物联网等技术的结合,实现更加全面的健康管理和治疗方案的优化。

智能制氧机怎么使用威高制氧机:创新AOT功能,开启智能控氧新时代_https://www.jmylbn.com_新闻资讯_第5张

威高新品制氧机的问世,不止是技术创新的胜利,更是对患者健康承诺的践行。随着AOT的应用,我们有理由相信,威高将为慢阻肺病等慢性呼吸病患者带来更多治疗希望。


- END -


*声明:此篇文章受众仅为医药、医疗等健康产业专业伙伴,仅供医学药学专业人士使用,不针对普通消费大众。