明胶在血管怎么降解华南理工曹晓东&董华 | 联合 3D 打印和刺激响应水凝胶构建复杂多分叉血管网络的通用策略

新闻资讯2026-04-21 15:36:01

明胶在血管怎么降解华南理工曹晓东&董华 | 联合 3D 打印和刺激响应水凝胶构建复杂多分叉血管网络的通用策略_https://www.jmylbn.com_新闻资讯_第1张

明胶在血管怎么降解华南理工曹晓东&董华 | 联合 3D 打印和刺激响应水凝胶构建复杂多分叉血管网络的通用策略_https://www.jmylbn.com_新闻资讯_第2张


人口老龄化、不健康的生活习惯和意外的外部创伤往往会导致血管损伤及严重的并发症,危及生命。尤其是大面积血管破裂或损伤时,通常需要血管移植。最理想的血管移植物是人体自身血管,但其来源非常有限,远远满足不了需求。公认比较有希望的解决方案是在体外预先构建人造血管并移植入体内(即血管组织工程)。然而,模拟天然血管的复杂多分叉结构以及在组织工程支架中耦合复杂血管网络仍是当前组织工程和再生医学领域的一大难题。


最近,华南理工大学曹晓东教授和董华教授团队展示了一种新的联合 3D 打印和刺激响应水凝胶构建复杂多分叉血管网络的通用策略(图 1),即通过两种刺激响应水凝胶交联网络的转换(温度响应明胶的溶胶-凝胶转变和 pH 响应壳聚糖的离子交联-微晶交联之间的转换)引起的性质变化,制备生理稳定的明胶/壳聚糖水凝胶管;与此同时,3D 打印赋予了明胶/壳聚糖水凝胶管复杂的仿生多分叉结构(MFV)以及在各种异质多孔支架中创建血管网络(HPS-MFV)的能力。该策略制备的人工血管具有良好的生理稳定性、机械强度、缝合线强度、半透性、血液相容性、细胞相容性和体内低炎症反应,并成功用于构建肝脏模型。该工作以题为“A versatile strategy to construct free-standing multi-furcated vessels and a complicated vascular network in heterogeneous porous scaffolds via combination of 3D printing and stimuli-responsive hydrogels”发表在
Materials Horizons。

明胶在血管怎么降解华南理工曹晓东&董华 | 联合 3D 打印和刺激响应水凝胶构建复杂多分叉血管网络的通用策略_https://www.jmylbn.com_新闻资讯_第3张

图 1. 联合 3D 打印和刺激响应水凝胶构建复杂多分叉血管网络



亮点一:温度响应型明胶(Gel)和 pH 响应型壳聚糖(Chit)可用于构建多分叉水凝胶中空管

如图 2 所示,Gel/Chit-H+水凝胶在低温下拥有单一的明胶网络,但当硫酸根扩散到网络中并与壳聚糖链上的铵根阳离子静电交联时,会出现第二个互穿网络,使得热不稳定的 Gel/Chit-H+ 水凝胶转变为热稳定的 Gel/Chit-H+-SO4 水凝胶。基于此,通过将 Gel/Chit-H+ 水凝胶长丝浸泡在硫酸盐溶液中,可形成热稳定的 Gel/Chit-H+-SO4 水凝胶管壁。而后,切除水凝胶丝的两端并采用热水冲洗可去除热不稳定的 Gel/Chit-H+ 水凝胶内核,从而得到管状结构。浸泡时间越长,硫酸根离子往水凝胶丝内部扩散距离越长,水凝胶壳越厚。这种形成机制适用于制备任意形状的中空 Gel/Chit-H+-SO4 水凝胶管,使得多叉管的构建成为可能。

明胶在血管怎么降解华南理工曹晓东&董华 | 联合 3D 打印和刺激响应水凝胶构建复杂多分叉血管网络的通用策略_https://www.jmylbn.com_新闻资讯_第4张

图 2. 多分叉 Gel/Chit-H+-SO4 水凝胶管的构建


亮点二:经碱后处理的多分叉水凝胶中空管具有良好的物化和生物学特性,可用作人工血管

如图 3 所示,为了提高水凝胶管在生理条件下的稳定性,使用简单快速的碱处理Gel/Chit-H+–SO4 水凝胶转化为 Gel/Chit0 水凝胶,其中阳离子壳聚糖和硫酸根阴离子之间的静电交联由于壳聚糖在高 pH 条件下的去质子化而被破坏,取而代之的是在中性壳聚糖中建立的微晶网络。双分叉 Gel/Chit0 水凝胶管可以保持其管状形状完整性至少 3 个月。MFV 经过 10 次拉伸/松弛循环后,应力-应变恢复曲线几乎没有变化。爆破压力和缝合线强度随着硫酸根浸泡时间的增加而上升。Gel/Chit0 水凝胶管具有较低的溶血率,且小分子可以自由穿过水凝胶管壁。

明胶在血管怎么降解华南理工曹晓东&董华 | 联合 3D 打印和刺激响应水凝胶构建复杂多分叉血管网络的通用策略_https://www.jmylbn.com_新闻资讯_第5张

图 3. Gel/Chit0 水凝胶管的物化特性


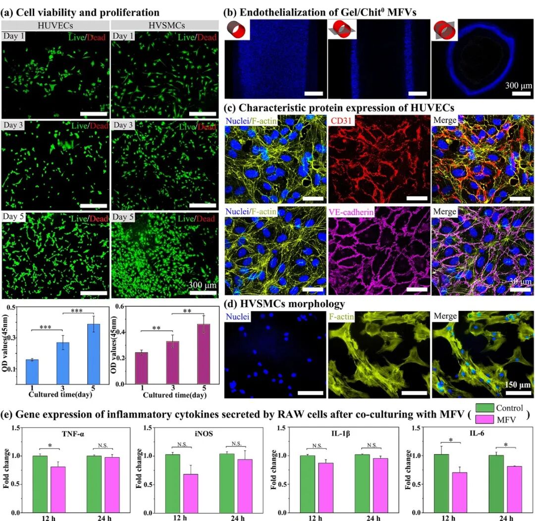
细胞学表征(图 4)证实,人脐静脉内皮细胞(HUVEC)和人血管平滑肌细胞(HVSMC)可以在 MFV 的管腔壁上快速附着和增殖。血管内膜的主要细胞 HUVECs 从各个方向均匀分布在管腔壁上,血管中膜的主要成分 HVSMCs 也在管腔中保持良好的细胞形态。通过分析与 MFV 孵育 12 小时和 24 小时的巨噬细胞促炎细胞因子的基因表达,证实 MFV 不会激活巨噬细胞而导致促炎因子的分泌。

明胶在血管怎么降解华南理工曹晓东&董华 | 联合 3D 打印和刺激响应水凝胶构建复杂多分叉血管网络的通用策略_https://www.jmylbn.com_新闻资讯_第6张

图 4. Gel/Chit0 水凝胶管的细胞学表征


进一步地,将家兔的颈动脉和颈静脉分离并与 MFV 的末端相连,形成动静脉体外回路。结果显示 MFV 具有良好的抗血栓形成能力。大鼠皮下植入 30 天后,MFV 仍保持完整结构,周围未见明显 CD68 表达,表明炎症反应基本消退(图 5)。

明胶在血管怎么降解华南理工曹晓东&董华 | 联合 3D 打印和刺激响应水凝胶构建复杂多分叉血管网络的通用策略_https://www.jmylbn.com_新闻资讯_第7张

图 5. Gel/Chit0 MFV 的离体(兔)和体内(大鼠)表征


亮点三:明胶/壳聚糖材料体系也适用于在异质多孔支架内构建复杂血管网络

在多孔支架内耦合复杂血管网络是大型器官组织修复的需求。一方面,多孔支架可以提供力学支撑,促进营养交换、细胞长入和微血管形成。另一方面,其内部小口径MFV血管网络可以加强人工组织/器官与宿主血管网络的连接,加速营养物质的运输和代谢产物的清除。图 6 给出了多孔 PLA 支架内构建 2D 和 3D Gel/Chit0  MFV 血管网络的原理示意图、照片和 micro-CT 图。

明胶在血管怎么降解华南理工曹晓东&董华 | 联合 3D 打印和刺激响应水凝胶构建复杂多分叉血管网络的通用策略_https://www.jmylbn.com_新闻资讯_第8张

图 6. 多孔PLA支架内构建 2D /3D Gel/Chit0 MFV 血管网络的示意图、照片和 micro-CT 图


最后,为验证耦合了复杂血管网络的异质多孔支架的潜在用途,打印了具有肝脏形状的多孔 PLA 支架,并在内部构建了嵌入式 3D Gel/Chit0 MFV 网络(图 7)。在多孔 PLA 支架上培养 L02 肝细胞,在 MFV 管内培养 HUVECs。灌注培养 7 天后,发现 L02 细胞在外部支架上生长良好,而 HUVECs 则均匀地粘附在内部水凝胶管腔上,形成内皮单层,表明体外人工肝模型的成功构建。

明胶在血管怎么降解华南理工曹晓东&董华 | 联合 3D 打印和刺激响应水凝胶构建复杂多分叉血管网络的通用策略_https://www.jmylbn.com_新闻资讯_第9张

图 7. 耦合了 Gel/Chit0 MFV 血管网络的多孔 PLA 支架用作人工肝模型



  • A versatile strategy to construct free-standing multi-furcated vessels and a complicated vascular network in heterogeneous porous scaffolds via combination of 3D printing and stimuli-responsive hydrogels
    Hongxian Su, Qingtao Li, Dingguo Li, Haofei Li, Qi Feng, Xiaodong Cao *(曹晓东, 华南理工大学) and Hua Dong *(董华, 华南理工大学)
    Mater. Horiz., 2022
    http://doi.org/10.1039/D2MH00314G

    明胶在血管怎么降解华南理工曹晓东&董华 | 联合 3D 打印和刺激响应水凝胶构建复杂多分叉血管网络的通用策略_https://www.jmylbn.com_新闻资讯_第10张


明胶在血管怎么降解华南理工曹晓东&董华 | 联合 3D 打印和刺激响应水凝胶构建复杂多分叉血管网络的通用策略_https://www.jmylbn.com_新闻资讯_第11张
Urgent short reports of exceptionally high quality & innovative materials science
明胶在血管怎么降解华南理工曹晓东&董华 | 联合 3D 打印和刺激响应水凝胶构建复杂多分叉血管网络的通用策略_https://www.jmylbn.com_新闻资讯_第12张

rsc.li/materials-horizons

2-年影响因子* 15.717
5-年影响因子* 16.152
最高 JCR 分区* Q1 材料-综合
CiteScore 分 19.2
中位一审周期 36 


Materials Horizons 是材料科学领域的领导性期刊,发表高质量、高创新性的研究成果。该期刊侧重于原创性研究,强调所发表的论文要提出新的概念或新的思维方式(概念上的进展),而不是以报道技术方面的进展为主。当然,在概念上未有创新但实现了突破性进展的杰出工作(例如材料性能突破已有纪录)也有被发表的机会。另外,该刊要求所发表的论文能引起材料科学各领域读者的广泛兴趣。

Chair

  • Martina Stenzel
    🇦🇺 新南威尔士大学

Scientific editors

  • Bruno Chaudret
    🇫🇷 图卢兹大学

  • Jean-Luc Bredas
    🇺🇸 美国亚利桑那大学

  • Guoping Chen (陈国平)
    🇯🇵 日本国立材料科学研究所

  • Kisuk Kang
    🇰🇷 首尔国立大学

  • Norbert Koch
    🇩🇪 柏林洪堡大学

  • Thuc-Quyen Nguyen
    🇺🇸 加州大学圣塔芭芭拉分校

  • Roisin Owens
    🇬🇧 剑桥大学

  • Xun Wang (王训)
    🇨🇳 清华大学

  • Yi Long (龙祎)
    🇸🇬 南洋理工大学

Editorial board members

  • Lei Jiang (江雷)
    🇨🇳 北京航空航天大学

  • Mark Thompson
    🇺🇸 南加州大学

  • Shu Yang (杨澍)
    🇺🇸 宾夕法尼亚大学

* 2021 Journal Citation Reports (Clarivate Analytics, 2022)

 CiteScore 2021 by Elsevier

 中位数,仅统计进入同行评审阶段的稿件







明胶在血管怎么降解华南理工曹晓东&董华 | 联合 3D 打印和刺激响应水凝胶构建复杂多分叉血管网络的通用策略_https://www.jmylbn.com_新闻资讯_第13张

明胶在血管怎么降解华南理工曹晓东&董华 | 联合 3D 打印和刺激响应水凝胶构建复杂多分叉血管网络的通用策略_https://www.jmylbn.com_新闻资讯_第14张


欢迎联系我们发布论文报道
📧 RSCChina@rsc.org

点击下方「阅读原文」查看论文全文
↓↓↓