Warning: file_get_contents(/www/wwwroot/jmylbn.com/wp-content/cache/wpzt_/6c/671c89b994abd74fa4e05a725d03d4.tpl): failed to open stream: No such file or directory in /www/wwwroot/jmylbn.com/wp-content/themes/wpzt-answer/vendor/wpzt/cache/driver/File.php on line 125

Warning: file_get_contents(/www/wwwroot/jmylbn.com/wp-content/cache/wpzt_/6c/671c89b994abd74fa4e05a725d03d4.tpl): failed to open stream: No such file or directory in /www/wwwroot/jmylbn.com/wp-content/themes/wpzt-answer/vendor/wpzt/cache/driver/File.php on line 125

新呼泰怎么用祛痰药如何用?你一定需要知道这几点

新闻资讯2026-04-21 15:09:47

原创 木槿 医学界呼吸频道

在临床实践中,祛痰药的合理使用至关重要!

临床实践中,哮喘、慢性阻塞性肺病、肺部感染和囊性纤维化等肺部疾病常可因气道黏液分泌过多而产生痰液。黏液分泌过多会导致气道阻塞,气体交换障碍等不良情况的发生。痰液不能及时清除还可能导致病情进一步加重,抑或是反复肺部感染的风险。因此,祛痰药的合理使用至关重要。那么这些药物的使用与选择应该注意些什么呢?

01

常见祛痰药物的分类及代表药物

1.刺激性祛痰药:愈创木酚甘油醚,该药可刺激支气管分泌,促进痰液稀释而易于咳出。除了具有祛痰作用外,兼具微弱的抗菌作用,减少痰液的恶臭,是祛痰合剂的主要成分之一。

推荐用于呼吸道感染引起的咳嗽、多痰。但是,部分厂家药品说明书标注该药禁用于肺出血、肾炎和急性胃肠炎患者,且妊娠3个月内妇女禁用(注:不同厂家/剂型,禁忌症要求不同。医生在开具医嘱时严格依据药品说明书的相关规定)。

患者教育:1.该药可能引起恶心或呕吐;2.患者应使用一整杯水服用,并在治疗期间摄入充足的水分;3.禁止与单胺氧化酶抑制剂服用;4.患者如有心脏病、糖尿病、外周血管疾病、前列腺肥大或青光眼的患者,避免该药与苯丙醇胺同时用药。

2.黏痰溶解药:乙酰半胱氨酸为巯基化合物,能使黏痰中二硫键裂解,从而降低痰液的黏稠度,对黏稠的脓性以及非脓性痰液均有良好的疗效。适用于以黏稠分泌物过多为特征的呼吸系统疾病。

由于该药对呼吸道黏膜有刺激作用,引起咳嗽或支气管痉挛,因此禁用于哮喘患者,且对本品过敏者禁用(注:不同厂家/剂型,禁忌症要求不同。医生在开具医嘱时严格依据药品说明书的相关规定)。

患者教育:1.该药可能引起恶心、呕吐、腹泻、咳嗽等不良反应;2.临用前加少量温水溶解,混匀后服用;3.避免本品与抗生素在同一溶液内混合服用。

3.黏痰调节药:溴己新。该药能抑制气管和支气管腺体、杯状细胞合成酸性黏多糖,同时,使腺体和杯状细胞分泌小分子的黏蛋白,从而使黏稠度降低,痰液易于咳出。

适用于慢性支气管炎、哮喘等引起的黏痰不易咳出的患者。本品对胃黏膜有刺激性,可引起恶心、胃部不适等,溃疡病患者慎用,偶可引起血清转氨酶短暂升高。对本品过敏者禁用。

患者教育:偶有恶心、胃部不适。可于饭后服用,以减少对胃黏膜的刺激性。

其他常用药物:氯化铵,糜蛋白酶,氨溴索,羧甲司坦,厄多司坦,福多司坦,并根据患者病情选用。

02

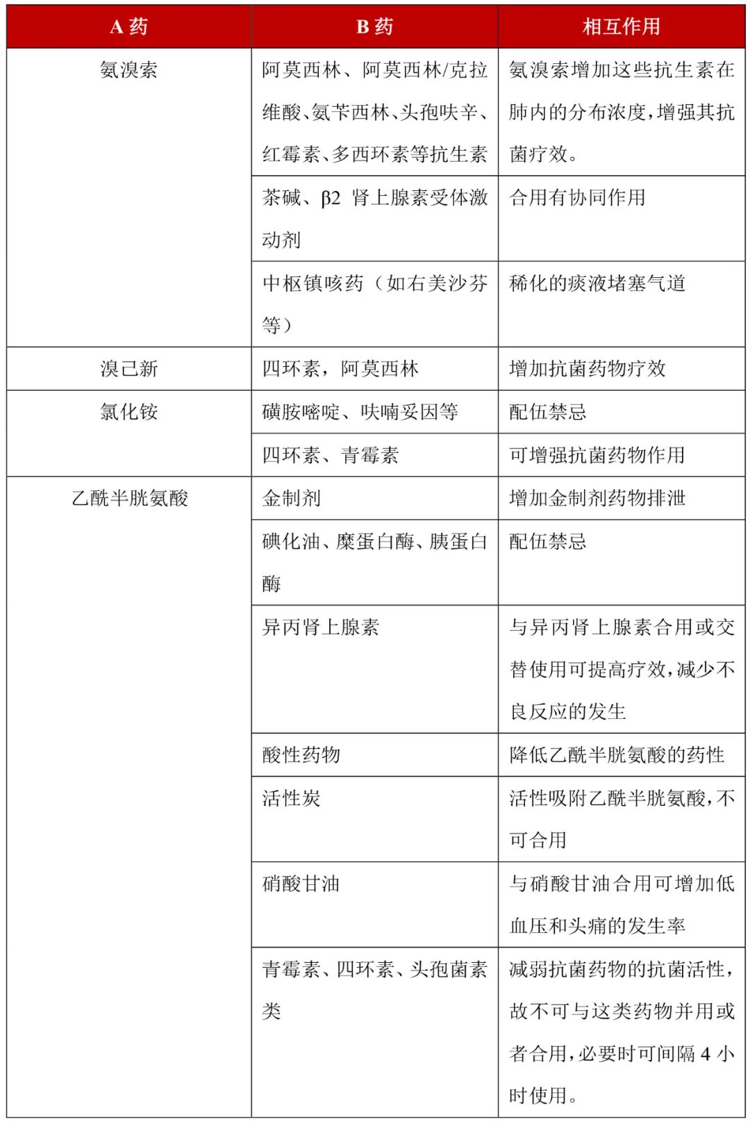
药物之间的相互作用

表1

新呼泰怎么用祛痰药如何用?你一定需要知道这几点_https://www.jmylbn.com_新闻资讯_第1张03

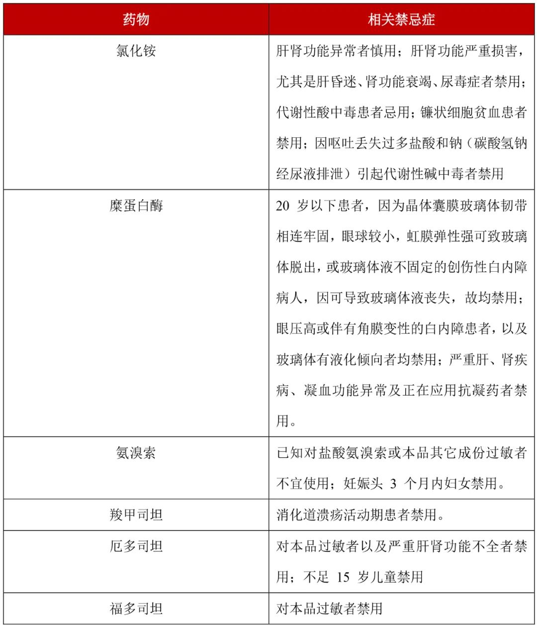
药物的相关禁忌症

表2

新呼泰怎么用祛痰药如何用?你一定需要知道这几点_https://www.jmylbn.com_新闻资讯_第2张注:不同厂家/剂型,禁忌症要求不同。医生在开具医嘱时严格依据药品说明书的相关规定。

04

祛痰药的应用原则

1.症状的评估

(1)根据痰量的多少进行评估,痰量多,多见于支气管扩张及肺脓肿等。

(2)根据痰的颜色评估,黄色或淡黄色的痰多揭示呼吸道有感染,多见于肺炎、慢性支气管炎症;痰中带血,多见于肺结核、支气管扩张、肺癌;铁锈色痰,多见于大叶性肺炎;黑色痰则多见于煤炭工人和烧锅炉的工人。

(3)根据痰液形态评估,稀薄痰见于慢性支气管炎、支气管哮喘病;黏稠则多见于支气管炎、肺炎、支气管扩张、肺脓肿等。

(4)是否伴随咳嗽及喘息。

(5)是否伴随发烧。

2.一般原则

(1)祛痰药仅为对症治疗,应注意重因治疗。

(2)应用祛痰药时应注意痰的排出。结合湿化气道、体位引流,鼓励患者排痰;对于痰液难以咳出者必要时可用吸引器或纤维支气管镜吸出痰液。

(3)恶心性祛痰药能引起恶心、呕吐,剂量不宜过大。一般不用于有稀痰并易于咳出者。

(4)黏痰溶解剂多用于急、慢性呼吸道炎症及职业病伴有黏痰不易咳出者;手术后有痰难以咳出者,亦可应用黏痰溶解剂。

(5)对于慢性支气管炎,可选用黏痰溶解剂溴己新、氨溴索等。

(6)大量咳痰时,不宜应用镇咳药,例如右美沙芬、喷托维林、苯丙哌林等。

(7)应用复合制剂时了解其成分,注意某些成分的禁忌证。

(8)切勿同时使用具体相同机制的祛痰药物。

05

小结

使用祛痰药时,首先对症状加以评估,其次注意祛痰药仅是辅助治疗措施,应注重病因治疗。临床应熟悉各种祛痰药的特点,适应证及禁忌证。标本兼治,事半功倍!

参考文献:

[1]Rubin BK,van der Schans CP,editors.Therapy for mucus clearance disorders.Biology of the Lung Series,Claude Lenfant(NIH)Executive editor.New York:Marcel Dekker;2004.

[2]Medical Research Council.Definition and classification of chronic bronchitis for clinical and epidemiological purposes.Lancet 1965;i775-i779.

[3]Openshaw PJ,Turner-Warwick M.Observations on sputum production in patients with variable airflow obstruction;implications for the diagnosis of asthma and chronic bronchitis.Respir Med 1989;83(1):25-31.

[4]Rogers DF.Mucoactive agents for airway mucus hypersecretory diseases.Respir Care.2007 Sep;52(9):1176-93;discussion 1193-7.

[5]杨惠娣,徐彬.氨溴索的作用机制及临床应用[J].中国医院药学杂志,2002,22(1):44-45.

[6]卫生部合理用药专家委员会.中国医师药师临床用药指南(第2版)[M].重庆:重庆出版社,2014:686-737.

[7]南方医科大学南方医院.常用药物禁忌与合理用药[M].北京:人民卫生出版社.2012:49-5

[8]陈新谦.新编药物学[M].第16版.北京:人民卫生出版社,2007:422.

[9]陶维良,常小红,李静.呼吸系统药物相互作用评价[J].中国医院用药评价与分析,2008,8(3):174-175.

[10]何权瀛.浅谈祛痰药物的合理使用[J].中华全科医师杂志,2017,16(8):582-584.

[11]慢性气道炎症性疾病气道黏液高分泌管理中国专家共识编写组.慢性气道炎症性疾病气道黏液高分泌管理中国专家共识[J].中国结核和呼吸杂志,2015,38(10):723-729.

[12]成人慢性气道疾病雾化吸入治疗专家组.成人慢性气道疾病雾化吸入治疗专家共识[J].中国呼吸与危重监护杂志,2012,11(2):105-110

[13]王春,赵广福.祛痰药的临床应用评价[J].中国医院用药评价与分析,2006,6(4):208-209.

本文首发:医学界呼吸频道

本文作者:木槿

责任编辑:戴戴 章丽

版权申明

本文原创 欢迎转发朋友圈

- End -

医学界力求其发表内容在审核通过时的准确可靠,但并不对已发表内容的适时性,以及所引用资料(如有)的准确性和完整性等作出任何承诺和保证,亦不承担因该些内容已过时、所引用资料可能的不准确或不完整等情况引起的任何责任。请相关各方在采用或者以此作为决策依据时另行核查。

原标题:《祛痰药如何用?你一定需要知道这几点!》

阅读原文