炒股就看金麒麟分析师研报,权威,专业,及时,全面,助您挖掘潜力主题机会!
转自:头豹研究院 孙榕 宁静
近年来,医疗器械两票制重塑行业流通端,渠道网络的下沉同时为综合型生产企业提出发展目标;分级诊疗扩容的基层医疗市场也为具有渠道优势和高性价比产品的国产品牌带来机遇;未来医疗器械集采将持续扩面,也将常态化、制度化,重新塑造市场竞争格局以及企业商业模式。
过去的一年中,中国医疗器械领域涌现诸多创新项目,融资事件主要集中于A轮,融资次数前三的细分赛道分别为IVD、治疗器械及高值耗材;受持续扩容的老龄人口等因素影响,国家对卫生领域的投入以及医疗卫生机构建设的不断增加,人们可支配收入的增长也可负担高端医疗器械产品;中国医疗器械生产企业主要集中于广东省、江苏省、山东省以及浙江省,呈现出的明显集聚效应离不开地方政府政策支持、地理站位优势、产业链协同配套等因素。
那么,目前中国医疗器械行业发展环境如何?有哪些细分行业与新兴赛道表现亮眼?2023年,头豹研究院将持续重仓关注医疗器械行业动态,5月17日14:00,头豹研究院带来了医疗器械行业动态研究成果发布,以下为第一手直播回顾,期待与您共同探讨!
中国医疗器械行业发展综述

孙榕
头豹研究院医疗行业高级分析师
医疗器械产品分为四类。第一类为高值医用耗材,可分为植介入耗材、手术耗材、诊断用耗材、治疗用耗材等类型,这类耗材直接作用于人体、对安全性有严格要求、临床使用量大、价格也相对较高、社会反应强烈。第二类的低值医用耗材则是与高值类相对。第三类是IVD产品,可分为血液及体液诊断、微生物检测、分子诊断等六大类。最后一类则是医疗设备则指单独或者组合使用于人体的仪器、设备、器具、材料或者其他物品,也包括所需要的软件,我们根据适用场景分为家用及医用。

医疗器械涉及到的交叉学科繁复,这也恰好成为了整个行业的痛点症结所在。
首先是高门槛,医疗器械产品所用的材料、零件或者产品功能的改变可能影响到医疗器械产品安全性及有效性,国家目前为推动产业高质量发展,鼓励医疗器械创新,因此需要企业严格把控产品的生产制造环节,无疑提高新玩家进入市场难度;
第二是高壁垒,因为行业交叉学科众多,作为技术密集型行业,需要集合生命科学、材料科学、信息工程等具有跨专业能力的复合型人才;且原材料端如高分子材料、形状记忆合金等均源于进口,植介入器械需要入体,因此不断实现技术迭代,提高原材料安全性;
第三是市场破局难度,行业具有知识密集的特征,企业需要了解产品设计开发、专利产权、商业运营等内容;且中国市场起步较晚,骨科等细分赛道多被进口厂商占据较高份额,为国产厂商的破局带来挑战;
第四是市场推广难度,“两票制”政策重塑了行业流通端,企业和代理商需要转变传统的市场策略,寻找产品推广新模式实现业绩新增长点;同时阳光采购、集采等政策也为企业向下沉市场铺陈带来挑战;而临床对医疗器械产品的使用习惯以及市场终端的品牌偏好,这为新玩家的产品推广带来更多市场端挑战。

从总量看,2021年,中国医疗器械行业市场规模达8,438.1亿元人民币,预计2027年将达到14,189亿元人民币,同期市场规模年复合增速将达9.0%。
再从细分市场占比看,2021年,医疗设备市场最大,占比达47.8%,预计2027年将降至41.9%;占比大幅增加的是IVD市场,将从2021年20.7%的占比,在2027年增长至28.2%。

从产业链总览看,医疗器械产业链主要分为上游的原材料供应商、中游的产品制造商以及下游的市场终端。
从服务模式看,产业链玩家可将其研发、生产、销售业务进行医药外包,主要受益于医药行业刚需属性、人口老龄化不断加剧、患者医药需求日益增加,市场保持稳定增长态势等,为提供医药外包这类服务模式的企业成长提供了市场机会。
再从产业链各环节看,行业上游为原材料供应商,涉及的细分行业有电子元件、原材料、软件系统、新兴技术等领域。中游生产制造的产品则包括了高值医用耗材、低值医用耗材、IVD以及医疗设备。下游市场终端则主要包含了医疗机构、体检中心、独立医学实验室、康养机构以及个人用户。

近年来,中国医疗器械行业的外部发展环境如何?从顶层设计上看,主要举例两个政策。第一,两票制对行业流通端的影响。两票制压缩了产品流通环节,市场较小的经销商或代理商将被淘汰、市场的渠道网络也将下沉,行业价值链将重塑,相关企业也需要重新考量自身定位以及做出相应的业务调整以确保现金流的稳定性;同时两票制压缩了产品在流通过程中的经手次数,减少了产品层层加价现象的出现,保证产品价格不会虚高,利于民生。
第二,分级诊疗对行业竞争格局的影响。新医改以来,我国高度重视分级诊疗制度建设。截止目前,分级诊疗制度的基本政策体系已经建立,各地积极探索适合当地情况的分级诊疗制度建设。分级诊疗的建立从民生讲,可缓解群众看病难、看病贵问题;对行业讲,通过引导优质医疗资源下沉至基层,促进基本医疗服务均等化,下沉市场广阔的增量空间为行业带来发展机遇;而国产品牌的渠道优势以及高性价比产品更易赢得基层医疗资源的青睐,利于国产品牌的发展。

影响行业发展的第二个重要因素则是医疗器械的集采工作。从国家层面看,2020年10月,国家医疗保障局发布的《国家组织冠脉支架集中带量采购文件》,打响了我国高值医用耗材集中带量采购的“第一枪”。2021年6月,第二批国家组织的高值耗材集采在天津启动,聚焦人工关节类骨科高值耗材。
从集采品种看,2022年我国共开展14次高值耗材省际联盟集中带量采购,涵盖心脏起搏器类、人工晶体类、骨科创伤类等在内的共13种高值耗材品类。同时也在不断探索新领域集采模式,口腔正畸托槽、口腔种植体系统等口腔耗材首次纳入集采范围。
未来,医疗器械集采将持续扩面,也将常态化、制度化,未来趋势也将体现在市场竞争格局以及企业商业模式上。
1.从竞争格局看,国产医疗器械厂商将迎来蜕变,22年10月,漳州市卫生健康委员会关于医用直线加速器肿瘤放射治疗的公开招标仅限国内厂家投标,拒绝进口产品。
2. 企业商业模式,带量采购迫使企业去做国际化,参与全球化的市场竞争。同时,为了通过以价换量,企业也将通过研发创新器械、丰富自身产品矩阵,降低集采后利润下降对生产经营的风险与影响。同时,集采将对企业自身硬实力的要求提高,企业的研发能力、产品质量、成本控制将成为企业生存的关键,拥有这些综合能力的企业未来有望赢得市场竞争。

投融资市场方面,2022年医疗器械领域共发生638次融资事件,融资规模为268.9亿元。从融资轮次来看,2022年医疗器械领域A轮(含Pre-A轮与A+轮)及战略投融资的获投次数较多,分别为252次及169次。从投融资金额方面看,2022年医疗器械领域投资金额主要集中在A轮(含Pre-A轮与A+轮),获投金额为96.4亿元。
再从细分赛道的融资次数来看,2022年融资次数前三的细分领域分别为体外诊断、治疗器械以及高值耗材,融资次数分别为126次、98次以及92次,且多集中于A轮。

最后,从行业的外部环境看,未来趋势有哪些呢?主要有5点。前面从顶层设计上进行了分析,国家近年通过颁布系列利好政策鼓励与支持器械的发展。例如通过构建创新医疗器械优先审评审批绿色通道等措施,助力创新医疗器械和临床急需医疗器械快速获准上市,激发了企业的创新积极性,利于推动我国从医疗器械制造大国向制造强国跨越。

第二,国产替代。从主要诊疗设备的国产化率看,内窥镜等细分品类的国产化率不足5成。从前面的产业链分析了解到,中国医疗器械市场受制于上游的原材料和核心零部件的研发生产,与国际先进水平存在较大差距,相关技术面临着“卡脖子”的风险,因此国产替代一直是近年的主旋律。

第三,精准医疗模式。中国市场对临床检验需求的不断扩大,以及相比国际水平仍有较高的误诊率,以及中国高居全球首位的癌症新发及死亡数量催生了精准医疗模式的兴起。

第四个趋势则是医疗器械CRO服务的兴起。医疗器械CRO是一个作为专门服务于医疗器械领域的第三方外包组织,其服务范围覆盖医疗器械产品从临床前阶段、临床阶段、注册申报阶段最后是上市后阶段的全生命周期,其主要作用是:1. 帮助解决医疗器械研发上市过程中的潜在问题;2. 整合企业实验需求,规模化建设综合平台,医疗器械CRO可建设规模化的综合实验平台,整合医疗器械企业实验需求,充分利用实验室资源,相比于企业自建实验平台进行检测的模式更加高效,利于控制成本;3. 深度融合创新链,加快创新资源布局,打造高科技创新闭环。

最后一点则是成果转化模式的变化。从医疗器械研发转化价值链可看到,技术沟通机制平台贯穿器械产品的全生命周期,前期制造商需要建立与临床端的沟通渠道,了解市场需求、临床痛点才能进行契合市场的创新型医疗器械产品,这也为建立一个有效的研发转化路径提供思路。

获取研报资料
医学影像——精细与智能化发展

崔靓
头豹研究院医疗行业高级分析师
近年来,中国发布了一系列鼓励和支持高值影像设备的政策,提高影像设备产业的创新能力和产业化水平,另一方面,随着政策的不断推动、科技的落地应用和互联网医疗的催化,医疗影像行业正在进入数智化的爆发期,其中AI医学影像被认为是医疗行业中最有可能率先实现商业化的人工智能医疗领域。
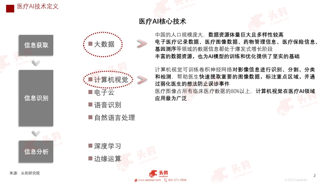
AI医学影像中的AI技术是计算机科学的分支,而机器学习是AI的一个子集,其中深度学习分类下卷积神经网络的出现,奠定了机器学习快速发展的开端。医疗AI的核心技术主要分为信息获取、信息识别和信息分析三大类,构建起AI输入至输出信息的流程。

那么医疗AI赋能医学影像起到了哪些辅助诊断的作用呢?可以主要归纳为以下四点:第一,缓解医疗资源紧缺。随着人口老龄化进程的推进,以及慢性疾病的患病率提升,中国医疗需求持续增长,但是中国的诊疗资源增长有限,整体呈现供少于求的局面,且医疗资源倒置情况突出。
第二,为疾病早期筛查提供支持。体检和早期筛查可在疾病发展初期发现病灶以及尽早保证患者接受治疗,从而减轻慢性疾病或肿瘤治疗及患者的医保支付压力,并缩短疾病治疗时间。
第三,提升疾病诊断品质、加快疾病诊断速度。医学影像分析工作繁琐重复,易出现遗漏,根据沙利文数据,平均每五位乳腺癌患者在接受乳腺x光检测中就有一位被漏检。虽然该疾病早期可被治愈,但是一旦癌细胞扩散,治愈可能性就会急剧降低。
第四,市场需求推动行业发展。每天产生的医学影像数量巨大,分析工作耗时较长。而AI医学影像系统可在数秒内完成对十万张以上影像的识别和处理,阅片提速效果显著。

接下来,来看一下当前AI医学影像的主要应用情况。AI医学影像在医疗机构中主要应用的科室为放射科、病理科、内窥镜相关科室、超声科、眼科等,应用范围仍在快速扩大中。这些科室主要特点在于执业医师缺口大、所需培养时间较长、单次诊断时间长、每次诊断需阅片和制片的数量大、智能化程度较高,其中内窥镜相关科室由于原本检测手段使患者承担的痛苦较大且对患者本身身体的伤害也较大,因此也对检测技术升级的需求较高。
AI医学影像在放射科的应用最为成熟,临床专家对AI医学影像的分析结果认可度较高,凡是需要高频次的诊断,临床医生通常会选择使用AI医学影像。
AI医学影像在病理科的使用成熟度仅次于放射科,尤其在妇幼保健院内,相关政策鼓励医疗机构将AI辅助诊断作为检测中的必选项。

AI医学影像产业链上游包括硬件供应商、软件供应商以及算法平台和数据平台;中游的AI医学影像服务提供方可分为设备型、互联网型和技术型;下游可分为公立综合医疗机构、基层医疗机构以及民营机构。

AI医学影像产业链上游的硬件供应商具备较强的议价能力,主要原因是行业集中度高。首先,上游行业由于技术壁垒较高,部分企业以具有技术优势的产品搭建起广泛业务布局,因此行业集中度高,同时也意味着中游企业可选择的范围较小。

产业链中游商业模式方面,在当前阶段,清晰的盈利模式和可持续的商业变现能力已成为关键竞争要素,也是投资者关注的重点。其中,平台分成模式主要面向医疗资金和人才资源相对匮乏的基层医院、民营医院和第三方检测中心,提供AI医学影像及质控服务,即承接医院医疗影像的部分外包服务,按诊断数量收取费用,从中获得分成。
软件售卖模式是中游企业与大型医院、体检中心和第三方医学影像中心合作,提供技术解决方案,一次性出售多种服务模块的使用权限,或利用云平台,在服务模块的使用期间定期向使用方收取使用费;而软硬件结合模式则是中游与医疗器械厂商合作,在医疗设备中加入AI模块以捆绑销售硬件与软件,将产品功能嵌入到硬件设备当中,收取一定比例费用。

中游AI医学影像企业方面,目前企业数量巨大,竞争激烈,整体属于红海市场,但是实际取得三类医疗器械证的企业数量有限。目前中国仅有少量产品取得医学影像方面的医疗器械三类证,相较于60余张医疗AI的三类器械证,医学影像方面的证照获取难度较高,获证产品主要分布在眼底、肺部、消化道等领域。

最后,分析一下产业链下游的基本情况。公立综合医疗机构同时承担了产学研方面的职能,其所购买的AI医学影像设备不仅用于医院临床使用,也用于科研方面,因此需求量通常较大。
另外,由于该类机构通常会购买服务器等大型设备,导致品牌转换成本高,因此客户粘性较高。由于大型医院的收入通常较高,且政府会提供补贴(通常占购买费用的20%-30%),因此对产品的价格不敏感,更注重产品的准确率、使用便利性以及是否可与医院管理系统相匹配。由于公立综合医疗机构每日接诊量较大,因此长期打包销售的模式对于其来说更加实惠且便利,通常,该类机构会购买AI医学影像服务器并安装在医院内部,确保数据传输效率更高。

目前AI医学影像行业受到哪些因素驱动呢?首先,检验数量扩大,催生了AI医学影像行业的兴起。原本主动进行日常筛查和检测的人数较为稳定,增幅有限,近几年随着政府宣传力度增加、支出经费提升,促进了人民检测意愿与频率的逐步增加。另外,在两癌筛查的政策推动下,筛查检测年龄段扩大(从35岁至60岁延伸至20岁至60岁),使得检测数量大幅提升。
中国的医疗资源与需求之间存在巨大差距,且资源分配不平均的问题也较为严峻,其中影像科医生分配不均的问题明显,三级医院中影像科医生的工作量格外巨大。在检测需求大幅提升的背景下,专业医疗人员的培养和资源分配的调整却并非一朝一夕可完成,因此亟需通过科学技术提升现有医生的诊断效率、辅助经验及能力较不足的医生完成更复杂的工作,以缩小供应与需求间的巨大鸿沟。
在国家政策及医疗各领域需求的推动下,中国医疗人工智能行业市场规模得到了快速扩容,AI将在各种场景的共同作用下,提高医疗服务水平,改善现有状况,对AI医学影像的需求促进行业发展。

分析完驱动因素,再来看看行业当前面临哪些制约因素的挑战。
首先,AI医学影像的产品获证难度高,AI医学影像产品属于第三类医疗器械,行业内政策监管严格,取证周期很长,通常需要2年以上;
第二,渠道壁垒高,目前AI医学影像进入公立医疗机构收费名单的产品非常有限,大部分企业都以免费投放的方式供客户使用;
第三,需求方支付能力低,医疗机构内主要应用科室为病理科,由于其产能较弱,导致科室预算较低,因此病理科对于AI医学影像产品及服务的购买能力有限,导致医疗机构市场增长较迟缓;
另外,产品定价低也是主要的制约因素之一,由于软件本身特性原因,使产品对医疗卫生服务效率的提升难以量化或缺少一个业内公认的计算方法,因此产品定价难以提升。
近年来AI医学影像行业竞争激烈,头部企业之间几乎没有技术壁垒因此难以建立差异化优势,只能选择以压低价格的方式取得订单,使行业产品定价低于合理区间。未来,随着行业发展规范化,行业格局确定并保持稳定,部分制约因素的影响效果将有望缩小。

最后我们来分析一下AI医学影像行业未来的发展趋势。首先,先进的医疗影像设备,配备了如AI+诊断云平台等技术手段,帮助二级及以下医院通过远程医疗、医联体互助等,提高二级及以下医院的服务水平的同时,也减少了因小城市医疗水平不足等导致患者奔波求医的情况。人工智能技术与医疗更深入的结合,持续推动传统医疗场景的升级。除了传统应用场景中需求增加,AI医学影像技术在第三方影像机构、体检中心等新兴市场中的发展也会为AI医学影像行业带来更大的市场空间。
其次,截至2020年,中国AI医学影像的企业数量近50家,从辅助决策应用布局看,72%的企业业务涉及肺结节,53%的企业业务涉及眼科,成为应用最多的两个场景,未来可能会成为红海市场。除了这两个应用场景以外,企业为了提高竞争力,会选择更多AI医学影像产品应用方向进行业务布局。从临床需求角度分析,基于不同部位的多病种、多任务模型的AI医学影像技术研发,是未来重要的发展方向,无论是产品类型还是病种,都需要进一步多样化发展、扩大覆盖面,以满足更多的医疗需求,使更多的医生和患者受益。
第三,AI医学影像产品的应用场景可实现科技惠民。鹰瞳科技与厦门翔安区政府发布“60岁以上老人接种疫苗赠送体检筛查”的惠民举措,在提高疫苗接种率的同时,还对超过2万中老年人进行糖尿病视网膜病变风险筛查。应用场景的拓展可助力AI医学影像产品进一步实现商业化。
随着技术水平的进步,AI医学影像在医疗场景中的渗透率将不断提升,同时,新兴市场也会为AI医学影像行业带来更大的市场空间。

获取研报资料
可穿戴医疗设备——时代新趋势

宁静
头豹研究院医疗行业咨询分析师
全球可穿戴设备起源于1970年代,随着计算与可穿戴技术的结合,智能可穿戴设备备受各国家学术界、科学技术界的广泛关注,于21世纪正式步入中国市场发展。随着计算机技术的进一步发展,在“医疗大健康”的新趋势下,可穿戴设备在与大数据、人工智能、云计算、物联网相结合后,逐步运用至医疗领域。
从定义来看,可穿戴医疗设备是指可直接穿戴在身上的、便携式的电子医疗或健康电子设备,在软件、无线通信和传感器的支持下,可对人体的健康状态进行感知、记录、分析,甚至干预治疗疾病。可穿戴医疗设备的功能覆盖人体健康监测、治疗疾病及远程康复等众多领域。
可穿戴医疗设备具有5个特点,分别为微型性、集成性、可移动性、可持续性、可交互性。从设备分类来看,根据产品的应用领域,可穿戴医疗设备行业含有商业消费级和专业医疗级两种属性。

从市场规模来看,受益于良好的经济、社会以及政策环境,近年来,可穿戴医疗设备行业发展迅猛。伴随着中国社会经济的发展与居民可支配收入的提升,居民购买力逐渐增强,良好的经济环境推动了中国可穿戴医疗设备的普及,2017-2021年,中国可穿戴医疗设备整体行业市场规模由48.9亿元增长至了143.7亿元,年复合增长率达到了(百分之)30.9%。
由于中国老龄化趋势攀升,居民对健康医疗的关注度陆续提高,以及行业整体技术不断优化,研发持续创新。中国可穿戴医疗设备行业未来会有广阔的增长空间,但医疗级设备面临着医疗级设备认证难、时间资金投入大、供应链有待完善、研发要求高、商业化落地难的挑战。预计总体市场规模增速将放缓,至2026年中国智能可穿戴设备行业的市场规模将达到330.2亿元,复合增长率达到约18.1%。

可穿戴医疗设备的产业链上游和下游分别对接了上游设备供应商和下游应用领域。上游为软件、硬件供应商组成,硬件供应商分别有传感器、芯片、电池、显示屏供应商,软件供应商分别包括安卓、百度云、阿里云等。中游设备生产商分为商业消费级和专业医疗级。下游销售端分为线上终端和线下终端,线上主要由京东、淘宝等平台销售,线下主要由品牌专卖店、医院、商超等售卖。

从产业链上游来看,高科技和新技术是产业链上游器件的主导,尤其是半导体和集成电路是上游发展的关键,迅速提高国产化的半导体器件成为当务之急。
日益扩张的可穿戴医疗设备市场对芯片的需求激增,在上游软件系统与硬件中,芯片开发是最核心的技术。企业争相追求高性能、低功耗、低成本的半导体芯片。数据显示,中国的微处理器和储存器领域半导体器件极其依赖进口。芯片自研、性能开发以及成本控制或将是可穿戴医疗设备企业发展的方向。
为了使可穿戴医疗设备性能发挥最大化,嵌入内部的集成电路需与各材料相适配。2021年中国集成电路的进出口规模持续高速增长,进口额达到4,325.5亿美元,创历年新高。这表明芯片作为集成电路内部器件对进口依赖较重,而依赖程度逐年递减。

产业链中游方面,华为手表作为消费级可穿戴设备的代表以其严谨软件算法、精准筛查和医疗专业性为特色,主打多元化渠道、跨界联动和组合优惠等销售模式。例如,若已购买华为手机的消费者在购买华为手表时最多可享受半价优惠。华为手表主要以第三方应用抽成为主要盈利模式,用户下载开发者开发的软件或使用其中的高级功能后,华为作为软件投放平台对第三方进行15%-30%的费用抽成。

接下来让我们聚焦到产业链下游的分销渠道。可穿戴设备产业链下游的分销渠道分别由品牌制造商、医疗机构和零售商超组成。
在国务院印发的《“十四五”国家老龄事业发展和养老服务体系规划》中着重表示需要加快发展可穿戴的动态心电监测和其他生理数据监测设备,打造新型智能医疗终端和信号采集设备。在降低医疗成本的同时打造可追踪、智能化、定制化的医疗服务体系,构成可穿戴医疗设备企业、医疗机构和客户共赢的局面。
与此同时,设备的下游应用厂商正不断进行产业转型升级。在相关政策相联出台后,智能化、信息化、技术化程度较低的传统企业快速发展、升级转型,也为可穿戴医疗设备行业的发展带来了例证和机遇。

从驱动因素分析,中老年人群体需求增长。人口老龄化结构明显且持续加速,创造可穿戴医疗设备的潜在市场空间,而随着中老年群体的子女数量呈现逐年递减的趋势,可穿戴医疗设备长效监测的重要性尤为突出。
2017年-2021年期间,中国人均寿命延长,人口自然增长率逐步降低,中国65岁及以上人口首次超过2亿人,占总人口的14.2%。中老年人成为可穿戴医疗设备行业的核心服务人群,服务群体人口数量增长的同时,也促进了市场的潜在增长空间。

慢病群体需求增长为另一驱动因素,基于大数据统计,中国人口老龄化明显且持续加速,且伴随着诸多的慢性病,患病率也随年龄而增高,该类慢性群体需求的不断增长正驱动着可穿戴医疗设备行业的不断发展。
根据《中国老年疾病临床多中心报告》,中国老年人群常伴有慢性病与共病现象,人均患病达到4.68种,其中共病率达到91.36%。共病情况中,循环系统慢病中的高血压与心脏病占比最高。
随着慢病患病率扩大,患者无法及时记录发病、独居人士增多、医院排队久、欠缺服药指导、缺乏专业康复指导都是传统医疗的痛点,可穿戴医疗设备能精准、有效地针对以上难点对病患进行精准“预防+管理”。

在了解完驱动因素后,可穿戴设备行业也面临着部分制约因素。从目前已知晓的几大外界环境因素来作为研发考虑的因素,并从医生和患者两个角度来论述其设备数据面临的现有挑战,未来进入更深层的医疗诊断领域仍需进行进一步探索。
虽然可穿戴医疗设备技术不断发展,但其被用户、消费者接受速度较为缓慢,在设备研发方面分别有电池寿命、人体工程学、产品集成化与信号完整性的挑战。
在设备数据方面,可穿戴医疗设备面临着医生端和患者端的两大挑战。在医生端,数据共享性、专业性以及准确性都有待提高。

在技术趋势方面,传输系统、传感器、电路板设计以及可穿戴材料是可穿戴医疗设备的四大关键技术。技术的强化很大程度上可决定可穿戴医疗设备是否能被有效地应用。研发兼顾舒适性与功能性是可穿戴材料要突破的重点。
传感器升级的核心在于完善其低功耗、长续航、高度集成、多元化测量等特性。依靠着精密、高度集成的电路布局,使得其安全性、连通性与可靠性大幅度提升。5G与物联网的结合更有助于提升信息传播的速度和稳定性。
在产品趋势方面,未来可穿戴设备将更专注于某一病症的垂直领域,细分用户与市场,稳步提升产品的治疗精细度,做到产品聚焦化。在功能专业化方向上,将为用户不间断进行供监测、诊断、干预、治疗等一系列服务,并由仅仅实时监测转变为预警与治疗。第三,产品趋势也向数据云端化走进,将采集到的数据与医疗系统数据平台进行云链接,达到数据互通,更好的对用户进行分析,也可提高医生的参与度。
可穿戴医疗设备未来或将会在产品上集成更多医疗功能,大幅度提高医学价值;同时向更加柔性化、轻便化和实操化发展,不断提升体验感。

在设备应用趋势上,分为用户端赋能与医院端赋能两类趋势。在人机交互、传感器等软硬件技术的升级突破后,可穿戴医疗设备将会有更大的发展潜力和更多的应用方向,拓展医疗领域。
可穿戴医疗设备便随着大数据、云计算等技术的应用升级,也在不断提升远程医疗、移动医疗的精确性。为未来的医疗方案提供远程监控、在线诊断、远程治疗等更多重要选择。
移动医疗平台的快速发展,推动了智能可穿戴医疗设备与云端医疗数据互通共享,实现“云端数据集成化”。
在经营趋势方面,可穿戴医疗设备将从提升变现能力与多样化盈利模式这两个方向展开。
现如今可穿戴设备行业对用户个人数据的挖掘和使用尚且不足。在未来,通过云端集成的发展与数据智能分析的应用,设备生产商与医疗机构可搭建软、硬件结合的用户智慧定制化健康服务平台系统,实现患者、医师、云系统的无缝对接。从简单的监测服务转变为更精确的预警治疗服务,为客户提供更全面的增值服务,提升变现能力。

从行业集中度上来看,大型科技公司入局加速了可穿戴医疗设备行业竞争格局的形成,它们与医疗设备制造商在软、硬件水平和销售渠道上各有优势;在2021年全球市场竞争格局中,市场60%份额都集中在前五大厂商,行业集中度较高。
随着科技的不断研发与市场需求的逐步加大,全球可穿戴设备出货量不断攀升。从2016年至2021年,全球可穿戴设备的出货量由1亿台增长至5.3亿台。作为科技巨头苹果、华为、三星、小米稳居市场份额前列,其中苹果公司在2021年的出货量为1.6亿台,占全球总份额的30.1%,具有绝对竞争优势。
2021年全球可穿戴腕带设备的出货量为1.9亿台,是全球可穿戴设备中出货量最高、最为畅销的细分品类。苹果公司出货量3,900万台,占市场份额的20%。综上所述,可穿戴设备的行业集中度较高。

从竞争格局来看,盈利能力反映了可穿戴医疗设备企业获取利润的能力,市场占有率代表了企业的市场现有竞争力,研发投入的费用反应了企业的赛道竞争能力。通过以上三个维度,我们对中国可穿戴医疗设备企业构建竞争模型。
根据评估得出,与在研发投入上处于领先地位,同时也显示乐心医疗与三诺生物具有核心研发技术。与此同时,小米集团的盈利能力远超行业内其他企业,对现有市场有较大影响力。
