抗菌水凝胶怎么操作抗菌双网络水凝胶长期诱导内源性BMP生长因子快速修复大骨缺损

新闻资讯2026-04-21 14:17:26

 由于眼眶骨外伤、肿瘤切除、感染、先天性畸形等原因,大面积骨缺损的修复一直是临床未解决的难题,受到了广泛的关注。近日,温州医科大学附属眼科医院眼视光学学院王佰亮教授、宁波眼科医院姚红艳副主任医师和滨州医学院烟台附属医院中心实验室孟永春博士共同研制出一种pH敏感的甲基丙烯醇明胶-氧化海藻酸钠(OSA)水凝胶,用于硫酸庆大霉素(GS)和氨氯吡嗪脒甲基磺酸(Phe)的双重释放,以增强其抗菌活性,促进大骨缺损的修复。    

本研究通过紫外光交联GelMA,然后通过Schiff-base键与OSA交联制备了一种新型双网络水凝胶。研究人员将GS直接加载到GelMA-OSA水凝胶中,使其在植入后早期具有有效的抗菌性能。在之前的研究中发现Phe是BMP2信号激活因子。Phe首先被加载到介孔二氧化硅纳米颗粒(MSN)中,然后将MSN-Phe混合到GelMA-OSA水凝胶中,以实现长期释放。然后,通过体外和体内实验,探讨GelMA-OSA-GS/MSN-Phe双网络水凝胶的抗菌和成骨诱导性能(示意图)。    

抗菌水凝胶怎么操作抗菌双网络水凝胶长期诱导内源性BMP生长因子快速修复大骨缺损_https://www.jmylbn.com_新闻资讯_第1张

    

SEM显示GelMA水凝胶呈现出表面相对光滑的均匀多孔网络结构,与OSA混合并进行光交联后出现了较小的孔隙且表面变得粗糙,加入MSN后导致表面粗糙度进一步增加。试管倒置法反映了水凝胶从液体(左试管)到固体(右试管)的形态转变。经紫外线交联后,在0.1至100 rad/s的频率范围内,GelMA、GelMA-OSA和GelMA-OSA /MSN水凝胶的储能模量(G')都比损耗模量(G')高约10倍,表明水凝胶具有类固体行为和良好的弹性特性。振幅扫描测试显示,所有三种水凝胶均存在线性粘弹性区,具有稳定的形态和适当的延展性。三种水凝胶均表现出剪切稀化行为,随着剪切速率的增加,粘度降低。在0.01到1 1/s之间的剪切速率下,OSA的加入降低了水凝胶的粘度,MSN的加入增加了水凝胶的粘度(图1)。

抗菌水凝胶怎么操作抗菌双网络水凝胶长期诱导内源性BMP生长因子快速修复大骨缺损_https://www.jmylbn.com_新闻资讯_第2张


GelMA与OSA的席夫碱反应在酸性和碱性微环境之间是可逆的。由于细菌感染环境为弱酸性,研究了制备的水凝胶在中性(pH = 7.4)和酸性(pH = 4.5)环境下的溶胀和降解行为。酸性条件下席夫碱键的断裂促进了水分子的渗透,缩短了水凝胶的溶胀平衡时间,提高了水凝胶的溶胀平衡比。在酸性条件下观察到的含OSA水凝胶释放曲线的变化归因于酸诱导的席夫碱键的断裂(图2)。

抗菌水凝胶怎么操作抗菌双网络水凝胶长期诱导内源性BMP生长因子快速修复大骨缺损_https://www.jmylbn.com_新闻资讯_第3张


研究人员还探究了pH对水凝胶中GS和Phe释放的影响。当pH降至4.5时,GelMA-OSA水凝胶中GS和Phe的释放率更高,这可能是由于存在pH敏感的席夫键,有效的初始释放GS可以更有效地预防植入后早期感染。Phe包裹在MSN中,不仅能防止Phe的降解,还能减少水凝胶中Phe的释放(图3)。

抗菌水凝胶怎么操作抗菌双网络水凝胶长期诱导内源性BMP生长因子快速修复大骨缺损_https://www.jmylbn.com_新闻资讯_第4张

 

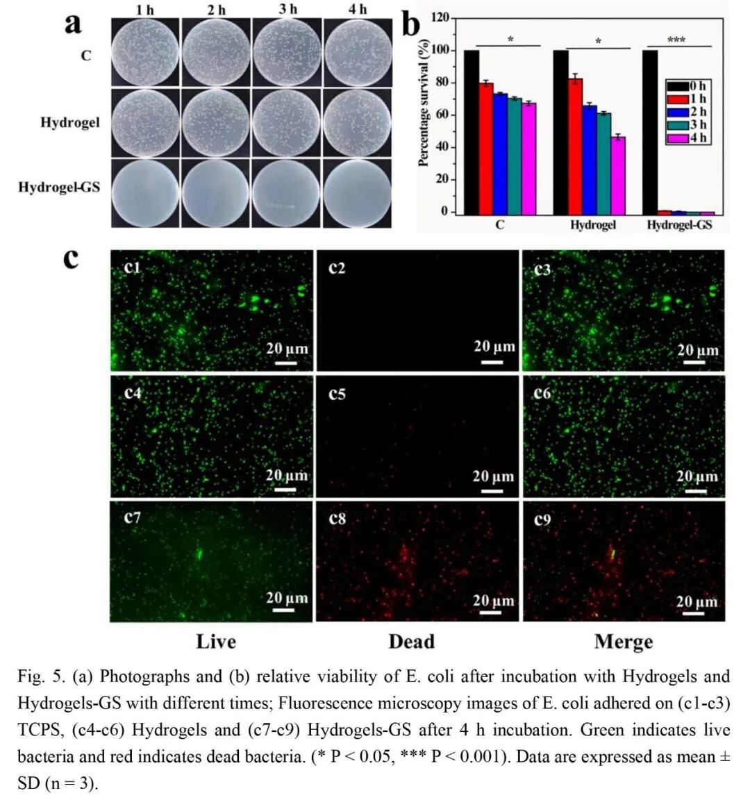
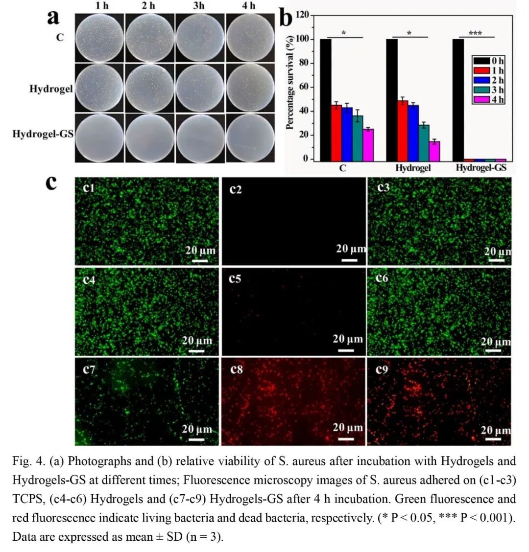
骨修复材料的抗菌性能在细菌入侵的情况下至关重要,特别是在植入后的早期阶段。从图4和图5中可以看出,凝胶- GS (GelMA-OSA-GS/MSN-Phe)组对金黄色葡萄球菌和大肠杆菌均有较好的杀灭作用。双网络水凝胶中动态化学交联点的存在有利于微环境响应型GS释放,快速杀灭细菌,抑制生物膜的形成。金黄色葡萄球菌在琼脂平板上菌落的生长更直观地证明了这种灭菌策略的有效性(大于99.99%)(图4、5)。

抗菌水凝胶怎么操作抗菌双网络水凝胶长期诱导内源性BMP生长因子快速修复大骨缺损_https://www.jmylbn.com_新闻资讯_第5张

抗菌水凝胶怎么操作抗菌双网络水凝胶长期诱导内源性BMP生长因子快速修复大骨缺损_https://www.jmylbn.com_新闻资讯_第6张


研究人员用C2C12细胞探究水凝胶的细胞毒性,CCK-8实验和细胞荧光成像实验表明,Phe对C2C12细胞的细胞毒性可以忽略不计,水凝胶提取物对细胞增殖没有影响。研究人员还探究了Phe水凝胶诱导C2C12细胞成骨分化的能力,通过检测ALP活性和骨相关基因的表达,发现Phe负载水凝胶显著促进BMP2诱导的成骨分化。成骨基因包括早期成骨分化基因COL I和晚期成骨分化基因BSP。与ALP活性数据一致,定量基因表达结果显示,与水凝胶- bmp2组相比,水凝胶- phe组的成骨基因表达量显著升高(图6)。

抗菌水凝胶怎么操作抗菌双网络水凝胶长期诱导内源性BMP生长因子快速修复大骨缺损_https://www.jmylbn.com_新闻资讯_第7张

 

研究人员通过皮下感染模型测试GelMA-OSA-GS/MSN-Phe (Hydrogel-GS-Phe)双网络水凝胶的体内抗菌性能。平板计数法计算细菌数量发现,治疗7 d后,大部分细菌被杀死,感染创面面积明显减少,几乎没有脓液产生。上述结果表明,GS负载水凝胶在皮下感染模型中具有显著的抗菌性能(图7)。

抗菌水凝胶怎么操作抗菌双网络水凝胶长期诱导内源性BMP生长因子快速修复大骨缺损_https://www.jmylbn.com_新闻资讯_第8张


为了研究水凝胶对新骨形成的影响,研究人员将制备的水凝胶植入SD大鼠颅骨缺损中。x线和μCT显示,在水凝胶和水凝胶-Phe组中没有新骨形成,而所有含BMP2的水凝胶都显示出新骨形成(图8a1 -b4),而含Phe组显示出更高的骨体积。水凝胶-PHe-BMP2组的BV/TV和BMD明显高于水凝胶-BMP2组(图8c1, c2),证实了Phe和BMP2在骨再生中的协同作用。组织学观察结果表明,Hydrogels-Phe-BMP2组新骨面积高于Hydrogel-BMP2组,含Phe水凝胶能促进BMP2体外诱导的成骨分化,并进一步促进体内新骨形成(图8)。

抗菌水凝胶怎么操作抗菌双网络水凝胶长期诱导内源性BMP生长因子快速修复大骨缺损_https://www.jmylbn.com_新闻资讯_第9张


综上所述,研究人员开发了一种具有pH响应特性的新型双网络GelMA-OSA水凝胶,用于控制释放GS和Phe。MSN包裹Phe不仅延缓了水凝胶的释放速率,而且提高了水凝胶的力学性能。该水凝胶对金黄色葡萄球菌和大肠杆菌均有较好的抗菌活性,增强了BMP2诱导的C2C12细胞的成骨分化,在大骨缺损修复中具有广阔的应用前景。

本研究由来自温州医科大学附属眼科医院眼视光学学院王佰亮教授、宁波眼科医院姚红艳副主任医师和滨医烟台附院中心实验室孟永春博士团队共同完成,并于2022年2月发表于Journal of Colloid and Interface Science。

 

论文信息:
Yao Q, Liu Y, Pan Y, Li Y, Xu L, Zhong Y, Wang W, Zuo J, Yu H, Lv Z, Chen H, Zhang L, Wang B*, Yao H*, Meng Y*. Long-term induction of endogenous BMPs growth factor from antibacterial dual network hydrogels for fast large bone defect repair. J Colloid Interface Sci 2022 ,607(Pt 2):1500-1515.

  

供稿:李可欣

审校:赵润泽

编辑:柳承源