成人喉镜型号怎么选择成人重症患者气管插管管理指南1

新闻资讯2026-04-21 13:26:15

不同患者(成人、儿科、肥胖、急诊、院前及拔管)所面临的问题都已经有专门指南阐述。尽管医院各个病房(急诊、ICU、普通病房)都会有重症患者,挑战别具一格(表1),且并发症的风险最高,然而用于管理这类患者的专业指南只有印度发不过一个,其它就没了。

对于危重病,患者因素可能妨碍标准气道评估。急迫性和生理储备降低导致围插管期明显缺氧、低血压、心律失常、心跳骤停,以及死亡的风险显著增加。气管插管过程中,延误和喉镜反复尝试会增加并发症,也包括心跳骤停和死亡。ICU插管高达30%不能“一次成功”,明显高于手术室。ICU插管过程中严重缺氧(SpO2<80%)的患者高达25%。此外,大约4%的ICU患者入住是为了观察气道、气管插管、原本就有气道问题来拔管,并且总体上大约6%的ICU患者是预期困难气道。危重病本身和其治疗能使得解剖“正常”的气道成为“生理性困难气道”。液体复苏,毛细血管渗漏综合征,俯卧位通气和长期气管插管都能够导致气道水肿和畸形。常常不适宜清醒插管,而且气道管理失败后唤醒患者通常不切实际。其他突出问题包括环境、操作者或参与者的经验,和其他人为因素(表1)。ICU发生严重气道事件时,死亡率和脑损伤的发生率比手术麻醉高约60倍。

尽管ICU气管插管本身风险就高,但大多数气道事故发生在安全建立人工气道之后,原因是气道脱管或堵管;在一组患者中,82%的事故发生在插管后,有25%患者死亡。病情3级入ICU的患者有10-19%行气管切开,气道事故的风险特别高。

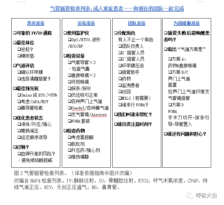
在英国、困难气道学会(DAS),危重病医学会(ICS),危重病医学协会(FICM)和英国皇家麻醉学会(RCoA)意识到需要特定指南为成人危重症患者气道管理提供结构化方法。解剖或生理因素可能造成气道管理困难,对ICU、急诊和病房的患者造成严重影响。本指南适用于所有这些危重症患者,无论医院位置。和其他临床情况的气道指南一样,为了预防并发症,氧合第一同时要努力限制气道操作次数。针对解决危重症的特定问题,本指南讨论了多学科团队组建和环境准备、改良气道评估、气管插管时的预充氧和氧供(称“保证氧合”)、血流动力学管理、快速顺序诱导的作用,最佳喉镜(含可视喉镜)、一体化的B方案和C方案,颈前气道(FONA)的紧急选择、以及一些特殊情况。


1重症患者气管插管存在的问题和解决方案




问题

本指南可能的解决方案

非手术室:

ICU—急诊—病房

指南

现有麻醉指南有时并不适用。

证据基础不多。

把危重病视为特例。

全面回顾文献和广泛收集临床共识。

手术室外的病房

尤其是急诊

环境、员工、监测和设备因素常常交错在一起,导致失败和损害患者的风险增加。

所有病房重症患者管理方案一致。

鼓励联合培训、采购设备和事件回顾分析。

ICU环境

•ICU床位设计未考虑气道管理。

•床单位空间挤满了监测设备和其他设备:接触患者受到限制,尤其是床头。

•灯光通常不好。

常规把气道管理车推到床旁。

推荐体位摆放至最佳。

设备

•气道设备不同于手术室。

•紧急情况下可用的先进设备有限或者延迟应用。

推荐标准的气道管理车、可视喉镜(VL)纤维支气管镜(FOS)和二氧化碳监测仪随时备用。

采购所有使用者都想要的设备。

监测

•急诊和ICU的监测设备为了便于观察通常位于床头。

•并非都有二氧化碳监测仪。

•并非都有呼气末氧浓度监测。

简要确定团队每个人所负责的监测。

推荐监测尽可能最少。

培训

•适宜培训的低危病例有限。

•很少接触气道管理尤其是高级的和挽救性技术。

使用本科室设备开展床旁模拟培训。

科室培训确保一定的技术水平。

方法的核心是人为因素。

人为因素

团队协作

•多学科环境。

•团队成员关系不协调。

•可能对设备不熟悉。

结构化的流程

团队小结、检查列表、交接班和标识。

领导和授权人员职责说明。联合培训。

限使用首选设备且只有一种备选设备。

转运

•处于高危期。

•远程作业。

•通常分配给低年资人员。

•对设备和环境不熟。

强调高年资人员参与、制定计划、风险评估、团队训练、和标准化的设备。

气道评估

•时间可能有限。

•医疗设备(颈托、面罩)、意识不清以及患者不合作妨碍评估。

基于循证医学的评估工具。

迅速评估风险并确定与评估相关的环甲膜。

患者因素

误吸风险

•通常患者未禁食。

•病理性和药物性胃瘫。

•CPAP,NIV,HFNO保证氧合都可能存在胃扩张风险。

•常留置有鼻胃管(NGT)。

提倡改良的快速顺序诱导插管(RSI)和环状软骨压迫,必要时快速松开。

推荐头高位。

困难气道

•多见于水肿,创伤,颈部活动受限,以前有过气管插管,气管切开。

•紧急送来急诊室。

•急迫性令难度增加。

•6%收入ICU的患者是困难气道或拔除气管插管后需要观察的,或者两者都是。

•由于迅速恶化、储备降低和急迫性使得解剖正常的气道变为生理性困难气道。

困难插管的识别和防备。

应用MACOCHA评分。

为插管患者制定诊疗计划

最佳氧合技术

限制设备尝试次数。

采用认知辅助并尽早使用可视喉镜。

常规使用神经肌肉阻滞剂。

制定失败计划。

设置改行颈前气道的触发条件。

预充氧

•肺分流影响预充氧和保证氧合的效果。

•通常不合作(谵妄或意识不清)

CPAP,NIV或鼻导管供氧。.

强调头高位。

肺复张手法。

实施延迟气管插管(DSI)。

特殊状况

•颈椎损伤

•烧伤

执行相应诊疗推荐。

呼吸生理

•肺内分流导致氧合迅速下降并妨碍再氧合。

•缺氧致命前气道管理时间有限。

•需要气管导管确有效给氧。

•支气管痉挛导致呼吸叠加。

•小口径环甲膜切开可能达不到氧合需要。

•急诊:没时间诊断、评估。

采用最佳的预充氧和保证氧合技术(包括加用PEEP)。

强调按流程迅速地逐级选用各种气道技术。

采取相应的气管插管和气管导管更换策略。

快速顺进以“手术刀切开-探条引导-导管置入”建立颈前气道。

心血管生理

气管插管前不稳定,即将崩溃。

•常规诱导药物引起的问题。

•不稳定导致时间上的压力。

诱导前调整优化。

推荐氯胺酮。

积极使用强心和升压药物。

紧急情况

•在ICU或急诊可能没时间组建专家组,甚至没时间充分评估、预充氧或等患者稳定。

提高救治可靠性的检查列表:

标准气道管理车;

强调沟通交流;

规范化的技术;

团队分工明确。

常不能清醒插管

•缺氧、躁动或意识不清往往妨碍清醒插管。

强调RSI是做好两手准备。

推荐DSI。

失败后不能唤醒

•危重病通常不能够用唤醒作为挽救措施:患者意识水平下降,伴或不伴有缺氧。

诱导前及早决策。

体位

•可能无法摆放到最佳体位。

•ICU治疗过程需要经常翻身,为了操作、在气道周围操作以及俯卧位而搬动患者。

明确高危时期。

高危患者翻身需有专门气道人员。

采用带管患者红旗警报判断气道设备脱出。

镇静和躁动

•镇静预防气道脱出风险。

•躁动妨碍充分准备。

明确高危时期。

困难气道应注意避免镇静过渡。

实施DSI。

保留人工气道

•插管时间延长,分泌物增加,并且各种人工气道操作方式都有堵管和脱管的风险。

•分成多个专业团队来管理和维护气道。

插管患者的护理计划放在醒目处。

带管患者红旗警报。

团队培训(含模拟训练)。

气管切开术和喉切除术

•气管切开的比例越高堵管/脱管的风险也越高。

•低年资员工不熟悉而且认为气管切开管理很难。

熟悉气管切开置管技术。

红旗警报同样适用。

醒目标示放置气管切开物品的位置。

肥胖高发

•肥胖患者对气道管理的耐受性差。缺氧的安全时间短。

•体位,氧合,面罩通气(FMV),颈前气道(FONA)都有困难。

以MACOCHA评分来警惕风险较高。

实施气道管理策略。

强调采用清醒插管。

人员

人力资源

•护士,医疗和联盟医疗卫生人员常常缺乏麻醉气道经验。

•高年资人员不总在现场。

•正常工作时间之外可能没有气道管理能力。

•常规由护士负责气道管理和维护。

•二氧化碳监测仪未普及。

•仪器配备达不到手术室标准。

强调沟通和交接班。

跨专业培训。

检查列表明确职责。

明确到来的专家的职责。

强制使用二氧化碳波形。

限定可选设备。

培训

•急诊和ICU专门气道培训很少。

•医生可能不具备麻醉和气道的技能。

•气道护理和危机处置培训很少。

•未将危重病视作特殊的气道风险。

注重风险评估,预防缺氧并早期采用高级气道技术。

气道红旗警报。

提供专门的指南。

强调团队培训。

立即手术

很少。可能远离医院。

抢先识别高危患者。

尽早插管:尽量别等到下班后。

具备颈前气道经验。

AFOI,清醒纤维支气管镜插管;AHP,盟军医务人员;CF,环状软骨压迫;CPAP,持续气道正压;CVS,心血管系统;DSI,延迟顺序诱导;ED,急诊;ET,呼气末;FMV,面罩通气;FONA,颈前气道;FOS,光学纤维镜;HFNO,高流量鼻导管吸氧;ICU,重症医学科;NGT,鼻胃管;NIV,无创通气;OR,手术室;RSI,快速顺序诱导插管;TT,气管导管;VL,可视喉镜。


气道评估应该包括困难插管、挽救措施难以奏效及误吸的风险。尽管识别困难插管的评估方法阳性预测值和特异性都较低,但即便在最紧急的情况下,仍然建议对具有困难气道管理风险的患者进行识别,有助于制定计划。NAP4收到的来自ICU和急诊的报告经常包括不做气道评估的。更要命的是,高风险患者确认后并未采取恰当的气道策略。重症患者唯一被验证的气道评估工具是MACOCHA评分。有三方面共七项(表2)。

成人喉镜型号怎么选择成人重症患者气管插管管理指南1_https://www.jmylbn.com_新闻资讯_第1张

全面气道评估在重症患者经常是不切实际的,但即便是缺氧患者取掉面罩几秒钟就够一次基本气道评估。鼻导管吸氧有利于完成评估和后面的预充氧和保证氧合。重症患者MACOCHA评分≥3预示困难插管。由于诱导前优化血流动力学能改善预后,所以应当注意心肺功能障碍的程度。

反应迟钝或不能合作的患者评估的难度大,但患者的病历纪录、体型、刻下气道长度、和详细交接班都有帮助;对能张口的仰卧位患者马兰帕蒂分级是有效的评估方法。

推荐使用“握喉手法”技术摸清环甲膜。超声比触诊更精确,如果时间允许,超声有助于辨认环甲膜的大小、深度、偏移情况、重叠在上的血管,或甲状腺组织。患者颈前气道的体位摆放有可能使得环甲膜相关的皮肤标记发生移位,那么辨认清楚后仅把气管或中线的位置简单标记出来也许更合适。当怀疑喉部有病理改变(如声门上喉炎或喉癌)时,鼻内窥镜在制定气道管理计划上特别有用。


成人喉镜型号怎么选择成人重症患者气管插管管理指南1_https://www.jmylbn.com_新闻资讯_第2张




图3成人重症患者气管插管流程。

成人喉镜型号怎么选择成人重症患者气管插管管理指南1_https://www.jmylbn.com_新闻资讯_第3张



图4插管失败氧合失败的流程

成人喉镜型号怎么选择成人重症患者气管插管管理指南1_https://www.jmylbn.com_新闻资讯_第4张