怎么进入外企医疗器械全球知名医疗器械大外企中国区裁员!

新闻资讯2026-04-21 13:02:22

怎么进入外企医疗器械全球知名医疗器械大外企中国区裁员!_https://www.jmylbn.com_新闻资讯_第1张



大环境不容易!


来源:药圈职场说


据业界最新消息,全球呼吸机巨头德尔格将在大中华区裁员了!

怎么进入外企医疗器械全球知名医疗器械大外企中国区裁员!_https://www.jmylbn.com_新闻资讯_第2张


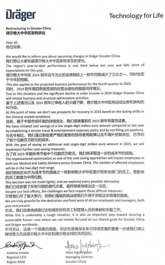
各位同事:


我们想让大家知道德尔格大中华区即将发生的变化,德尔格大中华区2024财年迄今为止的业绩相较上一财年同期减少了三分之一,同时也低于今年的预期。


同时,2024财年第四季度预测的经营业绩也将面临同样情况。鉴于上述情况以及2024财年订单收入的大幅下降,德尔格大中华区将启动业务和架构优化行动。目前,基于中国市场环境的持续变化,我们很难看到在2025财年有复苏迹象


与去年相比,我们通过制定更严格的差旅和招待费用政策以及不填补空缺岗位,已节约了低个位数百万欧元的成本。为了在2025年额外再节省中个位数百万欧元,我们将采取进一步的成本节约措施,组织架构优化作为成本节约措施之一将影响到大中华区医疗和安全部门的员工,受影响的员工数量为中两位数。


我们已经探索了所有可能的替代方案,最终艰难地做出这一决定,尽管我们尽了最大努力,但我们面临的挑战使我们不得不采取这些艰难的措施。


在此,我们由衷地感谢过去和现在所有员工和管理人员的奉献和辛勤工作,不可否认,这是一个艰难的局面,但这也是确保未来可特续发展的重要一步使我们得以继续致力完成德尔格大中华区和德尔格全球的共同目标。


医疗人咖啡是中国医疗产业知名的合规交流服务平台。我们致力于用一杯小小的咖啡连接你我,以咖会友,共同推动中国医疗器械合规事业的进步。我们计划于12月21日周六举办医咖俱乐部第68期在线沙龙活动。本次沙龙的主题是医疗器械研发体系法规和实践。本次沙龙由医咖创始人、知名医疗器械质量法规专家李弘老师(刀哥)和全国质量奖评审员韩老师为大家主讲,欢迎朋友们参加学习!

怎么进入外企医疗器械全球知名医疗器械大外企中国区裁员!_https://www.jmylbn.com_新闻资讯_第3张

怎么进入外企医疗器械全球知名医疗器械大外企中国区裁员!_https://www.jmylbn.com_新闻资讯_第4张

本次活动我们将只采用线上腾讯会议的方式开展。会议密码在活动微信群里公布。本课程福利:


1. 赠医疗器械研发体系培训课件/法规全集/研发体系程序文件/模板/研发体系电子书培训后统一发至学习微信群。

2. 参与培训的学员均可获得电子版培训证书

3. 建立活动群,方便学员们互相认识交流

4. 赠送医咖网上课堂会员200元免费听课券(可免费听课或抵扣266元)

5. 针对每位听众的问题都将给与充分回答

报名方式:

请添加李老师、韩老师微信报名参加本次活动:

参会费:399元/人。所有参会学员均可获赠200元的医咖网上课堂会员抵扣

活动前一天可收到具体线上活动网址和线上直播参与密码;

课件讲义等资料将在会后发送在活动群中。


李弘老师(刀哥)简介

怎么进入外企医疗器械全球知名医疗器械大外企中国区裁员!_https://www.jmylbn.com_新闻资讯_第5张

•中国知名的医疗器械质量法规专家

•医疗人咖啡&劢德医疗咨询公司创始人

•欧盟公告机构特聘高级讲师及技术专家

•担任多家医疗器械行业协会和知名医疗器械企业法规顾问

•辅导数百款医疗器械海内外成功注册上市

•电子工程及管理科学与工程硕士

•20年欧美大外企医疗器械工作经验,覆盖有源/血管介入/IVD产品

•曾在GE医疗等大外企担任中国区研发质量、供应商管理及质量法规负责人

•曾常驻爱尔兰、英国、美国、日本、澳洲等知名医疗器械公司5年海外工作经验

•已实地审核1200余家中美欧/日本/印度/澳洲等医疗器械及生物制药公司

•已实地陪同美国FDA/欧盟/中国/巴西/日本/加拿大等监管机构完成现场审核200余场


李老师微信二维码如下

怎么进入外企医疗器械全球知名医疗器械大外企中国区裁员!_https://www.jmylbn.com_新闻资讯_第6张


韩老师微信二维码如下


怎么进入外企医疗器械全球知名医疗器械大外企中国区裁员!_https://www.jmylbn.com_新闻资讯_第7张


医咖在此真诚感谢朋友们的大力支持和帮助,这将激励着我们不断优化原创精品内容,为大家持续提供更加优质的服务!


医咖心声

医疗人咖啡是一家有理想的医疗器械合规交流组织:我们以打造原创精品内容、分享医疗器械知识经验、打破行业信息壁垒、助推中国医疗器械发展为愿景,为有志深耕医疗器械者搭建资讯传播和交流服务的平台。作为一家学习型公益组织,我们为分享精神骄傲,希望为业界带来正能量,为信任我们的朋友带来真价值。我们以力所能及之力支持大家,同样也需要您的支持,欢迎加入医咖会员,与志同道合者为友,共同成长!