怎么评估病人肌力徒手肌力评估MMT(含评定分级标准及方法)

新闻资讯2026-04-21 12:54:11
来源:网络综合整理

编辑:KF姐


肌力评定是肢体运动功能检查最基本的方法之一,测定受试者在主动运动时肌肉或肌群的力量,以评价肌肉的功能状态,判断肌肉功能损害的范围及程度,并间接判断神经功能损害的情况。肌力测定方法主要包括:徒手肌力检查(MMT)、等长肌力检查(IMMT)、等张肌力检查(ITMT)、等速肌力检查(IKMT)等。


影响肌力的因素

1.肌肉的横截面积:肌肉的力量是全肌纤维收缩力量的总和。肌肉生理横断面越大,绝对肌力越大。

2.肌纤维的类型:白肌纤维(快肌纤维无氧代谢)+红肌纤维(慢肌纤维有氧代谢)。肌力的大小主要由肌肉中白肌纤维的数量决定。

3.运动单位募集程度和神经冲动发放频率

4.肌肉的初长度:肌肉在收缩前被牵拉至适宜长度(即静息长度的1.2倍时),肌肉收缩时会产生最大的力量。

5.肌肉收缩的类型:离心收缩>等长收缩>向心收缩

6.关节角度

7.个体状况:年龄、性别、身高等


肌分类

1.原动肌主动肌。发起和维持一个动作的主要作用的肌或肌群。如股四头肌是伸膝的主动肌。

2.拮抗肌与原动肌作用相反的肌。如膝关节伸展时,股二头肌使膝关节屈曲,是股四头肌的拮抗肌。

3.协同肌配合原动肌并随原动肌一同收缩的肌或肌群。分为副动肌、中和肌、固定肌。

4.副动肌:2~3块肌肉一起收缩时产生特定运动。

5.中和肌:一组肌群收缩以消除原动肌收缩时在中间关节产生的不必要的运动。

6.固定肌:肌收缩时固定近端关节,为远端关节运动提供稳定的基础,使原动肌工作得更有效。


肌收缩类型

1.等长收缩肌力明显增加,但肌长度基本无变化,不产生关节运动

2.等张收缩  肌力基本不变,但肌长度缩短或伸长,引起关节运动

向心性收缩:起止点相互靠近

离心性收缩:起止点相互远离

上楼时,股四头肌收缩形式为向心性收缩

        (股四头肌从屈位变成伸位)

下楼时,股四头肌收缩形式为离心性收缩

        (股四头肌从伸位变成屈位)

3.等速收缩运动速度(角速度保持不变)


评定目的

1.确定有无肌力减弱及肌力减弱的部位与程度;

2.辅助某些神经肌肉疾病的损伤定位诊断;

3.预防肌力平衡引起的损伤或畸形;

4.为康复方案的制定提供指导依据;客观评价康复治疗、训练的效果。


徒手肌力评定MMT

徒手肌力评定(MMT)是在特定体位下让患者做标准动作,通过触摸肌腹,观察肌肉克服自身重力或对抗阻力完成动作的能力,从而对患者肌肉主动收缩的能力进行评定。


或徒手肌力检查(manual muscle testing,MMT)是根据受检者肌肉或肌群的功能,让患者处于不同的受检位置,嘱患者在减重、抗重力或抗阻力的状态下作一定的动作,并使动作达到最大的活动范围。

怎么评估病人肌力徒手肌力评估MMT(含评定分级标准及方法)_https://www.jmylbn.com_新闻资讯_第1张怎么评估病人肌力徒手肌力评估MMT(含评定分级标准及方法)_https://www.jmylbn.com_新闻资讯_第2张怎么评估病人肌力徒手肌力评估MMT(含评定分级标准及方法)_https://www.jmylbn.com_新闻资讯_第3张怎么评估病人肌力徒手肌力评估MMT(含评定分级标准及方法)_https://www.jmylbn.com_新闻资讯_第4张

应用徒手肌力检查的一般原则

1.检查是有关的主要动作肌和辅助肌共同完成的运动。

2.必须具备一定的解剖、生理知识

3.本法不适用于中枢神经系统损伤的患者。


MMT评定标准的依据

1.重力因素(重要)

能对抗重力完成关节全范围的活动(垂直运动)--3级

在去除重力情况下完成全范围活动(水平运动)--2级

肌肉或肌群的收缩迹象

当有轻微收缩但无关节运动时--1级

无任何肌肉收缩--0级

2.外加阻力

阻力方向

阻力施加部位

施加阻力时机

阻力大小


徒手肌力检查分级标准


目前,国际上普遍应用的是1916年美国哈佛大学矫形外科学教授Lovett提出的肌力分级方法。肌力检查分为6级(0级—5级):


怎么评估病人肌力徒手肌力评估MMT(含评定分级标准及方法)_https://www.jmylbn.com_新闻资讯_第5张
怎么评估病人肌力徒手肌力评估MMT(含评定分级标准及方法)_https://www.jmylbn.com_新闻资讯_第6张


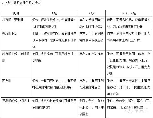
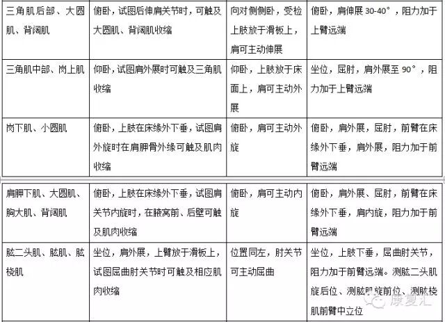
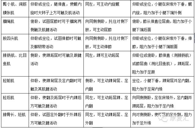
徒手肌力检查

实施徒手肌力检查时,根据患者肌肉或肌群功能,使患者采取不同的受检体位,在减重、抗重力或抗阻力的状态下使受检肌肉做作标准检测动作,观察该肌肉完成受试动作的能力,判断该肌肉的收缩力量。


怎么评估病人肌力徒手肌力评估MMT(含评定分级标准及方法)_https://www.jmylbn.com_新闻资讯_第7张

怎么评估病人肌力徒手肌力评估MMT(含评定分级标准及方法)_https://www.jmylbn.com_新闻资讯_第8张

怎么评估病人肌力徒手肌力评估MMT(含评定分级标准及方法)_https://www.jmylbn.com_新闻资讯_第9张

怎么评估病人肌力徒手肌力评估MMT(含评定分级标准及方法)_https://www.jmylbn.com_新闻资讯_第10张怎么评估病人肌力徒手肌力评估MMT(含评定分级标准及方法)_https://www.jmylbn.com_新闻资讯_第11张

怎么评估病人肌力徒手肌力评估MMT(含评定分级标准及方法)_https://www.jmylbn.com_新闻资讯_第12张

怎么评估病人肌力徒手肌力评估MMT(含评定分级标准及方法)_https://www.jmylbn.com_新闻资讯_第13张


检查注意事项

(1)检查前应先用对患者给予必要的解释说明,取得患者的配合,必要时给以示范。

(2)检查时先查健侧,后查患侧,两侧对比,肌力﹥3级时,患侧应与健侧对比来确定4、5级。

(3)必须按照标准姿势、正确的方向进行,以提高结果可比性。

(4)先抗重力后抗阻力,抗阻力必须使用同一强度。抗阻不能应用于2个关节以上,阻力应加在被测关节的远端(非肢体远端)。

(5)选择适当的测试时机,疲劳、运动后或饱餐后不宜进行。痉挛性瘫痪患者不宜作徒手肌力检查。

(6)骨折未愈合、严重骨质疏松、关节及周围软组织损伤、关节活动度极度受限、严重的关节积液和滑膜炎等症状为徒手肌力检查的禁忌。



怎么评估病人肌力徒手肌力评估MMT(含评定分级标准及方法)_https://www.jmylbn.com_新闻资讯_第14张

更多康复手法知识,推荐阅读

点击图片立即查看(广告)

怎么评估病人肌力徒手肌力评估MMT(含评定分级标准及方法)_https://www.jmylbn.com_新闻资讯_第15张

怎么评估病人肌力徒手肌力评估MMT(含评定分级标准及方法)_https://www.jmylbn.com_新闻资讯_第16张






怎么评估病人肌力徒手肌力评估MMT(含评定分级标准及方法)_https://www.jmylbn.com_新闻资讯_第17张

点分享
怎么评估病人肌力徒手肌力评估MMT(含评定分级标准及方法)_https://www.jmylbn.com_新闻资讯_第18张
点收藏
怎么评估病人肌力徒手肌力评估MMT(含评定分级标准及方法)_https://www.jmylbn.com_新闻资讯_第19张
点在看
怎么评估病人肌力徒手肌力评估MMT(含评定分级标准及方法)_https://www.jmylbn.com_新闻资讯_第20张
点点赞
怎么评估病人肌力徒手肌力评估MMT(含评定分级标准及方法)_https://www.jmylbn.com_新闻资讯_第21张