怎么用医疗灌注改善灌注+保护神经|注射用血塞通(冻干)多维护航卒中治疗

新闻资讯2026-04-21 12:30:16
怎么用医疗灌注改善灌注+保护神经|注射用血塞通(冻干)多维护航卒中治疗_https://www.jmylbn.com_新闻资讯_第1张

1029日是第19个世界卒中日,中文主题为“尽早识别,立刻就医。卒中是我国居民首位死亡原因,其中缺血性卒中占比高,且复发、致残、死亡率高¹。西医再灌注治疗(静脉溶栓、机械取栓等)可显著改善患者预后,但存在时间窗窄、溶栓率低等问题。中医药凭借多靶点调控、减轻再灌注损伤以及改善侧支循环等优势,已在缺血性脑卒中治疗中展现出独特价值。


怎么用医疗灌注改善灌注+保护神经|注射用血塞通(冻干)多维护航卒中治疗_https://www.jmylbn.com_新闻资讯_第2张



破解卒中再灌注瓶颈
中医药多靶点调控凸显独特治疗价值

目前,我国急性缺血性卒中的治疗仍面临严峻挑战。尽管静脉溶栓和机械取栓等再灌注手段显著改善了部分患者的预后2,3,但临床仍面临再灌注治疗率不足、时间窗限制严格、再灌注损伤等问题4-9。如何突破现有的治疗局限,改善更多患者预后,成为该领域亟待解决的关键问题。

急性缺血性卒中引发的缺血级联反应(如自由基损伤、钙超载、线粒体损伤等)会导致脑细胞或神经元死亡10,需针对病理生理过程全环节实施神经保护干预以遏制脑损伤进展。中医药凭借多成分、多靶点作用机制,在缺血性脑卒中治疗方面展现优异疗效且安全性高11-13其中,以三七总皂苷为核心成分的注射用血塞通(冻干)兼具增加脑血流量、抑制血小板聚集、抗炎、抗氧化等多效协同机制,精准匹配卒中病理特征,为缺血性脑卒中提供了全面而系统的脑细胞保护策略13


指南共识强背书
明确注射用血塞通卒中领域临床地位

近年来,我国明确推荐中西医结合管理脑卒中的权威指南数量持续增加,指南体系不断完善。其中,2024年《脑梗死急性期中西医结合诊疗专家共识》中新增急性期中西医结合辨证分型诊疗示意图,同时结合其他指南共识,进一步体现中医在管理缺血性脑卒中整个阶段的优势14

怎么用医疗灌注改善灌注+保护神经|注射用血塞通(冻干)多维护航卒中治疗_https://www.jmylbn.com_新闻资讯_第3张

图1. 近年明确推荐中西医结合管理急性缺血性卒中的中国指南与专家共

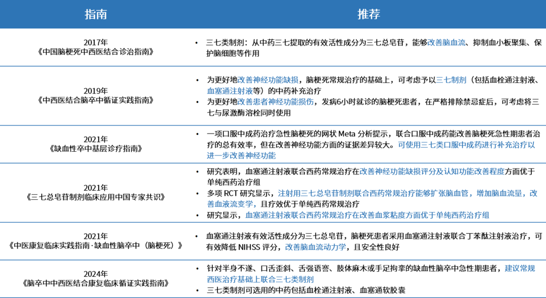
作为中西医结合治疗缺血性卒中的代表性药物,注射用血塞通(冻干)在改善灌注、保护神经功能两大核心治疗目标上的临床价值已获多项权威指南与共识认可推荐(见表1),这些权威指南共识不仅为该药物的规范应用划定清晰边界,更为其循证证据向临床实践转化提供了关键方向指引13,15-18

表1. 指南与专家共识推荐三七类制剂血塞通用于脑卒中治疗13,15-18

怎么用医疗灌注改善灌注+保护神经|注射用血塞通(冻干)多维护航卒中治疗_https://www.jmylbn.com_新闻资讯_第4张


循证夯实,注射用血塞通恢复灌注、保护神经功能,多维改善患者预后

注射用血塞通(冻干)在卒中治疗中的临床价值获众多循证证据验证,多项临床研究与Meta分析已充分证实,血塞通能有效增加脑血流量、恢复灌注、保护神经功能,多维度提升患者预后与生活质量:

➤ 优化血流动力学,恢复灌注

一项纳入91例缺血性脑卒中患者的随机对照研究结果显示,相较于静脉溶栓治疗,注射用血塞通联合静脉溶栓治疗可明显改善患者血流动力、减轻患者的神经功能损伤19

怎么用医疗灌注改善灌注+保护神经|注射用血塞通(冻干)多维护航卒中治疗_https://www.jmylbn.com_新闻资讯_第5张

图2. 注射用血塞通联合静脉溶栓治疗在缺血性脑卒中患者的临床疗效

一项纳入23项研究,共2196例患者的Meta分析显示:血塞通联合西药常规治疗缺血性脑卒中急性期患者,显著降低患者的血浆粘度,效果优于单纯西药20

怎么用医疗灌注改善灌注+保护神经|注射用血塞通(冻干)多维护航卒中治疗_https://www.jmylbn.com_新闻资讯_第6张

图3. 血塞通对缺血性脑卒中急性期患者血浆粘度的改善情况

➤ 减轻炎症损伤,保护神经功能

由首都医科大学宣武医院合作参与的一项临床前研究显示,血塞通可减少脑梗死体积、减轻神经功能损伤,并通过调节小胶质细胞/巨噬细胞发挥抗炎作用,抑制神经细胞凋亡,实现对缺血性脑卒中的长期神经保护21

怎么用医疗灌注改善灌注+保护神经|注射用血塞通(冻干)多维护航卒中治疗_https://www.jmylbn.com_新闻资讯_第7张

图4. 血塞通对缺血性脑卒中的长期保护作用及其对小胶质细胞极化的影响

一项纳入120例老年缺血性脑卒中患者的临床研究结果显示,相较于常规治疗联合5%葡萄糖注射液,常规治疗联合血塞通组的血清中神经元特异性烯醇化酶(NSE)、S100B蛋白、诱导型一氧化氮合酶(iNOS)、总一氧化氮合酶(tNOS)及一氧化氮(NO)等炎症因子水平改善效果更明显(P<0.05)22

怎么用医疗灌注改善灌注+保护神经|注射用血塞通(冻干)多维护航卒中治疗_https://www.jmylbn.com_新闻资讯_第8张

图5. 血塞通对急性缺血性脑卒中患者炎症水平的改善情况

PANDA研究是口服中成药卒中领域首个大样本RCT研究,纳入3072例年龄在18-75岁的发病14天内的缺血性卒中患者,结果显示血塞通可显著提高急性缺血性脑卒中患者的功能独立性(mRS≤2),降低神经功能缺损,且安全性良好23

怎么用医疗灌注改善灌注+保护神经|注射用血塞通(冻干)多维护航卒中治疗_https://www.jmylbn.com_新闻资讯_第9张

图6. 血塞通治疗急性缺血性脑卒中患者的功能独立性改善情

➤ 不良反应发生率低,安全性良好

一项纳入国内30,008例使用注射用血塞通(冻干)患者的真实世界研究显示,该药安全性良好,总不良反应发生率仅为0.327%,未报告严重不良反应(包括出血及肝肾功能损害)24

怎么用医疗灌注改善灌注+保护神经|注射用血塞通(冻干)多维护航卒中治疗_https://www.jmylbn.com_新闻资讯_第10张

图7. 一项真实世界大样本分析中注射用血塞通(冻干)的不良反应数据


总结

注射用血塞通(冻干)作为现代中药,其多靶点改善灌注、多维度保护神经的作用机制,与卒中病理生理过程高度契合。大量循证证据证实,注射用血塞通(冻干)可显著优化血流动力学、减轻神经损伤、提升患者功能独立性,且安全性良好。未来需进一步推动其临床规范应用,结合更多高质量研究,充分发挥中西医协同优势,为降低我国卒中疾病负担、改善患者预后提供更有力支持。


参考文献:

1. GBD 2021 Stroke Risk Factor Collaborators. Lancet Neurol. 2024 Oct;23(10):973-1003. 

2. 中华医学会,等.缺血性卒中基层诊疗指南(2021年)[J]. 中华全科医师杂志,2021,20(9):927-946. 

3. 中华医学会神经病学分会,等.中国急性缺血性卒中诊治指南2023[J]. 中华神经科杂志,2024,57(6):523-559.

4. 王艳淑,王则托,贾存玮,等. 中华老年心脑血管病杂志,2023,25(3):272-275.

5. 赵香梅,杨先芝,李法良,等. 中国急救医学,2017,37(2):142-144. 

6. Li F, et al.Ann Transl Med. 2021 Sep;9(17):1363. 

7. Tu WJ, et al Mil Med Res. 2023 Jul 19;10(1):33. 

8. 乔玥,李传辉,赵文博..首都医科大学学报,2025,46(01):68-70.

9. Bhaskar S, et al. BMC Neurol. 2018 Jan 16;18(1):8. 

10. 封帆, 刘凤至, 龚涛. 中华全科医师杂志,2025,24(9):1052-1059.

11. Dai J, et al. Front Endocrinol (Lausanne). 2024 Sep 30;15:1366285. 

12. Gao J, Hou T. Biomed Pharmacother. 2023 Aug;164:114999.

13. 中国中西医结合学会神经科专业委员会. 中国脑梗死中西医结合诊治指南(2017)[J]. 中国中西医结合杂志,2018,38(2):136-144. 

14. 北京中西医结合学会神经内科专业委员会. 中西医结合心脑血管病杂志,2024,22(7):1153-1162. 

15. 中华中医药学会,等. 中国循证医学杂志,2020,20(8):901-912. 

16. 中华医学会,等. 中华全科医师杂志,2021,20(9):927-946. 

17. 中医康复临床实践指南·缺血性脑卒中(脑梗死)制定工作组,等. 康复学报,2021,31(6):437-447. 

18. 国家中医心血管病临床医学研究中心,等. 中国中西医结合杂志,2021,41(10):1157-1167.

19. 阎登富,李燕宏,张琳,等. 实用医院临床杂志,2020,17(1):27-30.

20.  Zhang X, Wu J, Zhang B. BMC Complement Altern Med. 2015 Feb 27;15:36. 

21. Li F, Zhao H, Han Z, et al. CNS Neurol Disord Drug Targets. 2019;18(2):115-123.

22. 李超生,孔亮,袁凤来,等. 中国老年学杂志,2016,36(17):4183-4184. 

23. Wu L, et al.JAMA Netw Open. 2023 Jun 1;6(6):e2317574. 

24. He Y, et al. Curr Med Res Opin. 2020 Dec;36(12):1947-1953.









声明:本平台旨在为医疗卫生专业人士传递更多医学信息。本平台发布的内容,不能以任何方式取代专业的医疗指导,也不应被视为诊疗建议。如该等信息被用于了解医学信息以外的目的,本平台不承担相关责任。本平台对发布的内容,并不代表同意其描述和观点。若涉及版权问题,烦请权利人与我们联系,我们将尽快处理。

怎么用医疗灌注改善灌注+保护神经|注射用血塞通(冻干)多维护航卒中治疗_https://www.jmylbn.com_新闻资讯_第11张