怎么撕敷料啊《Science China Materials》:用于伤口修复的无二次损伤的保水可撕断粘附水凝胶

新闻资讯2026-04-21 12:05:10

怎么撕敷料啊《Science China Materials》:用于伤口修复的无二次损伤的保水可撕断粘附水凝胶_https://www.jmylbn.com_新闻资讯_第1张


皮肤是覆盖在人体表面的多层器官,具有防御机体细菌攻击、防止机体脱水、感受外界温度等功能。然而,皮肤容易受到多种因素的伤害,如碎玻璃和刀具。一旦皮肤受到损伤,通常需要伤口敷料来实现快速闭合和加速伤口愈合。由于成本低和良好的止血性能,纱布是最常用的伤口敷料。不幸的是,在更换纱布的过程中,纱布经常会对受伤的伤口造成严重的二次伤害,这是因为新生长的组织被纱布紧紧粘附。此外,研究表明潮湿的愈合环境有利于内皮细胞、成纤维细胞和上皮细胞的迁移和增殖,而传统纱布提供干燥的愈合环境,这不利于伤口愈合。作为一种新型伤口敷料, 粘附性水凝胶已被广泛研究。然而, 由于易失水和敷料更换时二次损伤的问题, 粘附水凝胶敷料的临床应用仍然是一个重大挑战。


来自中国科学院苏州纳米技术与纳米仿生研究所的张雅洁、王金娥和来自中国科学技术大学的裴仁军团队合作设计了一种基于双键化丝素蛋白、单宁酸和聚氨酯二丙烯酸酯的具有保水性能和可撕断性能的粘附水凝胶敷料。通过复合具有大量儿茶酚基团的单宁酸, 使得水凝胶具有增强的机械性能、良好的组织粘附性能、止血性能以及生物相容性能。随后将疏水性的聚氨酯二丙烯酸酯涂层聚合在水凝胶表面, 该涂层的存在可以使水凝胶长时间保持高含水量。此外, 由于该水凝胶的粘附能高于断裂能, 其在剥离时可以被撕断, 并最大程度减小对伤口部位的影响. 动物实验结果表明, 这种具有粘附止血性能的水凝胶可以通过提供长久的湿性愈合环境和无二次损伤的换料来加速伤口愈合。 这些结果表明这种多功能水凝胶是一种具有临床应用前景的伤口敷料。相关工作以题为“Water-retaining and separable adhesive hydrogel dressing for wound healing without secondary damage”的文章发表在2023年6月14日的知名期刊《Science China Materials》


怎么撕敷料啊《Science China Materials》:用于伤口修复的无二次损伤的保水可撕断粘附水凝胶_https://www.jmylbn.com_新闻资讯_第2张


1. 创新型研究内容

本研究制备了PUA涂覆的甲基丙烯酸酯化丝素蛋白/TA (SFMA/TA (ST))水凝胶创伤敷料,其具有良好的组织粘附性、持久的保水性和可撕断能力(图1)。首先,用甲基丙烯酸缩水甘油酯(GMA)对SF进行改性以获得SFMA,然后通过紫外(UV)交联制备SFMA水凝胶。然后,将SFMA水凝胶浸泡在TA溶液中,通过改变TA浓度和浸泡时间,调节和优化ST水凝胶的粘附能,以确保水凝胶具有良好的组织粘附和可撕断能力。接下来,PUA涂层包封ST水凝胶以制备具有改善的保水能力的PUA涂覆的ST水凝胶。此外,还评估了水凝胶的溶胀比、凝血、体内止血和生物相容性。最后,通过建立大鼠的全厚度模型,检验了PUA涂覆的ST水凝胶对促进伤口愈合效率的作用。


怎么撕敷料啊《Science China Materials》:用于伤口修复的无二次损伤的保水可撕断粘附水凝胶_https://www.jmylbn.com_新闻资讯_第3张

图1 传统水凝胶敷料和PUA涂覆的ST水凝胶敷料的比较以及PUA包被的ST水凝胶的结构示意图


TA是一种经由FDA批准的天然多酚,含有丰富的邻苯三酚和儿茶酚基团,通过氢键、π-π相互作用和金属螯合作用,使水凝胶和各种材料之间具有很强的粘附力(图2)。将SFMA水凝胶浸泡在TA溶液中,可以得到具有粘附性的ST水凝胶。本研究采用180度剥离测试来量化SFMA/TA水凝胶的粘附能。如图2c、d所示,随着TA浓度和浸泡时间的增加,粘附能先增加后降低。当TA浓度为5 wt%且浸泡时间为2 h时,ST水凝胶的粘附能达到峰值(52.6±3.8 J·m2)。此外,这种ST水凝胶可以紧密粘附到具有不同弯曲角度(0°、45°、90°和135°)的手指上,并粘附到其他材料如橡胶、金属、玻璃和塑料上。有趣的是,这种粘附在手指上的水凝胶可以在剥离时分离,然后在皮肤上留下残余的粘合剂(图2e),这可能是因为这种水凝胶的粘附能高于其断裂能。断裂能测试显示水凝胶的断裂能为32.7±2.4 J·m2,低于其粘附能。为此,本研究通过向ST水凝胶中添加10 wt%甲基丙烯酸酯化聚乙二醇(PEGMA)以增加其机械性能,获得不可撕断的对照组。与ST水凝胶类似,在5wt% TA溶液中浸泡2小时后,PEGMA/ST (PST)水凝胶可达到粘附能的峰值(55.9±6.6 J·m2),低于其断裂能(228.7±44.5 J·m2)(图S2)。基于上述数据,这种可撕断的ST水凝胶可能适合作为伤口敷料,以减少在更换敷料期间对伤口的损伤


怎么撕敷料啊《Science China Materials》:用于伤口修复的无二次损伤的保水可撕断粘附水凝胶_https://www.jmylbn.com_新闻资讯_第4张

图2 水凝胶的粘附机理和水凝胶的典型拉伸应力-应变实验


图3示意性地展示了ST水凝胶表面上PUA涂层的形成。在第一步中,将圆柱形ST水凝胶(直径= 15 mm,厚度= 2 mm)置于浴中,然后浸入0.5wt% I2959(一种水/油溶性光引发剂)溶液中5分钟。取出水凝胶,擦去表面上残留的I2959溶液。通过反转过程,该水凝胶可以获得更好的保水能力,因此,在第二步中,水凝胶被反转并悬浮在低聚UDA浴中。通过将UDA浴的底部暴露于紫外光(365nm), I2959光引发剂将引发UDA低聚物的自由基聚合,形成PUA涂层。最后,除了表面2,水凝胶被透明且形状适合的PUA涂层包封。扫描电子显微镜(SEM)图像(图3b)表明,通过将聚合时间从10分钟延长至60分钟,PUA涂层的厚度从约54.4 μm增加至139.2 μm。接下来,本研究测试具有不同涂层厚度的水凝胶的保水能力(图3c,d)。没有涂层的水凝胶发生明显收缩,这是由于水的快速蒸发,其重量比在10小时时仅为28.3±1.1wt%,然后在大约24小时时达到平衡(19.9±0.4wt%)。相比之下,具有涂层的水凝胶的保水能力显著增加。当PUA涂层的聚合时间为10 min时,水凝胶能保持其形状至24 h,但在48 h时才会明显收缩,重量比仅为48.0±6.0 wt%。


怎么撕敷料啊《Science China Materials》:用于伤口修复的无二次损伤的保水可撕断粘附水凝胶_https://www.jmylbn.com_新闻资讯_第5张

图3 PUA涂层的形成和功能


一般来说,水凝胶良好的组织粘附性能将赋予其良好的止血性能。通过血液凝固指数(BCI)评价水凝胶的体外止血性能,其中较高的BCI值显示较低的凝固速率。图4显示对照组和纱布组比水凝胶组具有更高的BCI值。接下来,本研究进一步建立小鼠的尾部截肢模型,以评价水凝胶的体内止血性能。如图4c所示,对照组(135.0±9.5毫克)的失血量最高。经纱布和水凝胶治疗后,失血量分别减少到78.7±18.7和41.3±5.0 mg。图4d显示粘性水凝胶组的止血时间(126.7±21.4秒)明显短于空白组(254.3±18.4秒)和纱布组(163.3±6.5秒)。纱布通过吸收血浆来浓缩红细胞(RBCs)和凝血因子而具有止血特性。一方面,水凝胶可以粘在血液区域作为防止失血的物理屏障。另一方面,TA和血液中的蛋白质之间的氢键相互作用也可能减少出血。此外,SF可以诱导凝血酶的形成,以加速血液凝固。基于上述数据,这种粘性水凝胶具有良好的止血性能


怎么撕敷料啊《Science China Materials》:用于伤口修复的无二次损伤的保水可撕断粘附水凝胶_https://www.jmylbn.com_新闻资讯_第6张

图4 水凝胶的止血性能


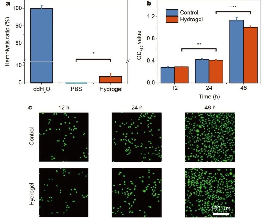
良好的生物相容性是创伤愈合生物材料的先决条件。红细胞的破裂会导致血小板、血红蛋白的释放,甚至血栓的形成,因此红细胞的相容性对于与血液接触的伤口敷料非常重要。溶血活性测定用于评估水凝胶的溶血率。图5a显示水凝胶的溶血率明显低于ddH2O组。此外,本研究对水凝胶与L929细胞的细胞相容性进行了评价。如图5b所示,450 nm处的光密度(OD450)表明水凝胶组有超过85%的细胞在12、24和48小时仍然存活,这远远高于生物材料无毒的最低可接受标准(70%)。活/死细胞染色的共聚焦图像(图5c)表明,对照组和水凝胶组的活细胞密度(绿色荧光)随着培养持续增加,几乎没有发现死细胞(红色荧光)。总的来说,这些血液相容性和细胞相容性结果表明水凝胶具有良好的生物相容性


怎么撕敷料啊《Science China Materials》:用于伤口修复的无二次损伤的保水可撕断粘附水凝胶_https://www.jmylbn.com_新闻资讯_第7张

图5 水凝胶的生物相容性


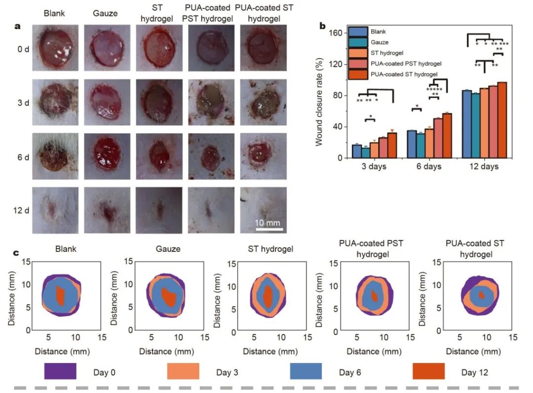
在动物实验之前,本研究测试了10次换药后残留粘合剂的厚度。数据表明:皮肤上残留的粘合剂接触不会随着敷料的改变而变厚。为了评估PUA涂覆的ST水凝胶的实际治疗效果,在SD大鼠背部产生体内全层皮肤缺损(直径= 10 mm)。将这些大鼠随机分为五组:空白组、纱布组、ST水凝胶组、PUA包被PST水凝胶组和PUA包被ST水凝胶组。本研究数码相机在第0、3、6和12天记录五组的伤口愈合过程(图6a)。为了进一步直观地说明这些组之间伤口愈合效率的差异,图6c显示了它们的动态愈合过程。很明显,三个水凝胶组比空白组和纱布组具有更高的愈合效率,这主要是因为水凝胶提供了潮湿的环境。从图6b中还可以看出,PUA包被的ST水凝胶组在第12天的伤口愈合率为96.9%±0.6%,高于PUA包被的PST水凝胶组(92.2%±0.6%)、ST水凝胶组(89.1%±0.7%)、纱布组(82.4%±1.2%)和空白组(86.4%±1.2%)。


怎么撕敷料啊《Science China Materials》:用于伤口修复的无二次损伤的保水可撕断粘附水凝胶_https://www.jmylbn.com_新闻资讯_第8张

图6 几组实验在不同天数的伤口愈合率


本研究通过苏木精和曙红(H&E)和Masson染色进一步评估第12天五组中的伤口愈合质量(图7a)。伤口宽度越短,组织愈合越好。图7b显示PUA包被的ST水凝胶组的伤口宽度(0.558±0.021mm)在所有组中最短,而包被的PST水凝胶组、ST水凝胶组、纱布组和空白组的伤口宽度分别为1.375±0.239、1.940±0.164、2.940±0.453和2.126±0.155mm。此外,胶原指数越高,胶原在伤口中的沉积越好。胶原指数结果(图7c)显示,与PUA包覆的PST水凝胶(58.5%±1.2%)、ST水凝胶(51.0%±2.7%)、纱布(42.2%±2.4%)和空白(48.8%±2.6%)组相比,水凝胶组——尤其是PUA包被的ST水凝胶组(66.5%±6.0%)显著增强胶原的沉积。这些组织学数据与对伤口愈合的观察非常一致。


怎么撕敷料啊《Science China Materials》:用于伤口修复的无二次损伤的保水可撕断粘附水凝胶_https://www.jmylbn.com_新闻资讯_第9张

图7 第12天的H&E和Masson染色结果以及伤口宽度


本研究进一步评估了五组实验的继发性损伤,以揭示PUA包被的ST水凝胶加速伤口愈合的机制(图8)。由于对伤口的再损伤,换药过程中的二次损伤可被视为对伤口的新损伤,并导致继发性出血和炎症因子的相关基因表达增加。图8b显示PUA包覆的ST水凝胶组的继发性出血在任何更换敷料时都是最低的。此外,相关炎症因子(TNF-α和IL-1β)在新损伤后约12小时显著增加。因此,采用实时定量聚合酶链反应(RT-qPCR)检测首次换药后12h TNF-α和IL-1β的相对基因表达。结果表明:PUA包覆的ST水凝胶组具有两种炎症因子的最低相对基因表达。这些结果很可能是由于PUA包覆的ST水凝胶的持久保水性和可撕断能力


怎么撕敷料啊《Science China Materials》:用于伤口修复的无二次损伤的保水可撕断粘附水凝胶_https://www.jmylbn.com_新闻资讯_第10张

图8 二次损伤评估


2. 总结与展望

本研究开发了一种具有良好止血性能和生物相容性的保水和可撕断的包含PUA涂层ST水凝胶伤口敷料。粘附能和断裂能的评估表明,可撕断的ST水凝胶可以通过将SFMA水凝胶浸泡在5 wt% TA溶液中2 h来获得。接下来,在水凝胶表面形成疏水性PUA涂层以防止水分蒸发。与空白、纱布、ST水凝胶和PUA涂覆的PST水凝胶敷料相比,涂覆的ST水凝胶敷料不仅提供了持久的湿润环境,而且在换药期间被分离而没有二次损伤,从而提高了伤口愈合效率。此外,应该注意的是,残留的粘合剂不能被去除,因此对于需要清洁的伤口,例如感染的伤口,这种情况下水凝胶敷料可能不合适。总之,PUA涂层的ST水凝胶促进了伤口愈合,并为下一代粘性水凝胶伤口敷料的设计带来了新的启发。


文章来源:

https://link.springer.com/article/10.1007/s40843-022-2466-7


入群交流

围绕再生医学研究方向,EFL公众号建有“学术交流群”,扫描下方二维码加小编微信即可入群交流~


怎么撕敷料啊《Science China Materials》:用于伤口修复的无二次损伤的保水可撕断粘附水凝胶_https://www.jmylbn.com_新闻资讯_第11张