怎么分析生化质控检验结果常遭临床质疑?结果审核的7大要素,一个都不能少!

新闻资讯2026-04-21 11:27:40

怎么分析生化质控检验结果常遭临床质疑?结果审核的7大要素,一个都不能少!_https://www.jmylbn.com_新闻资讯_第1张

本文观点仅供参考,文章观点不代表平台,仅做分享。如对某一观点有争议,可以评论区留言讨论。维护网络环境,请勿发表不当言论。


检验报告审核是分析后质量控制的重要环节,检验报告的合理性和准确性直接影响患者疾病的诊断、疗效观察和预后判断。

检验报告的合理性及准确性和患者的准备、样本合理采集、试管合理使用、样本合理运输与保存(分析前因素)、实验室合理处理样本、室内质量控制、分析系统的完好性(分析中因素)等多因素密切相关。检验报告审核人员除了掌握分析前和分析中质量控制等检验技术相关知识,还需要努力学习大量临床知识和药理知识,当结果出现和临床不相符以及有异常结果时,才能积极有效寻找原因。

同时,检验人员更应该在报告审核时,深入分析检验结果,并结合患者的病史、临床表现、其他检查结果及治疗史进行综合分析,发现检验数字背后的真相,积极和临床及患者进行沟通,在审核报告中体现检验的知识价值。


那么,如何对检验结果进行审核呢?

一般而言,对于检验结果的审核,常涉及以下内容:


1.患者信息

患者信息包括姓名、性别、年龄、科室、住院号/门诊号、临床诊断等。核对患者信息,需重点关注的是:一是检验单信息完整性要求;二是避免同姓名患者结果混淆;三是及时发现重复送检标本;最为重要的一点,因部分检验项目结果与年龄、性别或罹患疾病有关,故关注患者信息利于指导检验单申请开具及项目结果判断。

怎么分析生化质控检验结果常遭临床质疑?结果审核的7大要素,一个都不能少!_https://www.jmylbn.com_新闻资讯_第2张


2.标本信息

1)标本类型:与检验项目结果准确性息息相关。

其一,既要考虑疾病不同,标本类型可能不同,也要考虑同一种疾病,不同病程时标本类型也可能不同;

其二,要及时发现检验目的与标本类型符合与否,避免科室误检错送标本。如检测血气分析送检静脉血;

其三,关注检验申请单中标本类型与实际送检标本是否一致。如检测产妇CMV-DNA时,标本类型写的是“血清”,实际送检为“乳汁”的屡见不鲜。


2)标本状况:生化检测要观察标本是否脂血、溶血等;凝血试验观察标本有无凝集现象;标本容器有无错用、裂缝、溢洒现象等。

  • 若有检验结果明显受脂血影响,在有条件情况下,通过高速离心后取下层血清重新上机分析(注意甘油三酯保留离心前的结果),没有条件一定要在报告备注中说明。

  • 对于溶血标本,易引起LDH和K结果升高,除了在备注中标注溶血及程度外,血K结果还要和临床进行沟通,检验者还需要结合患者病史和血常规等检验结果,分析患者是否发生了体内溶血(血管内和血管外),如果不是体内溶血而是采集或样本保存及运输过程导致的溶血,应建议临床重新采集送检。

3)采集、接收时间:是指标本采集的时间及送至检验科后的接收时间。标本存放时间对部分检验项目检测结果有显著影响,如血糖、电解质、血气等,核对这两个时间,利于异常结果的分析判断。


3.项目信息 

核对项目信息,应注意几点内容:

1)申请项目是否与患者信息相匹配,避免临床检验申请单开具错误,如男性开具白带检测、女性开具PSA检测等。

2)实验室在录入时检验项目是否存在少项、多项现象。

3)申请项目是否与标本、及或标本容器相匹配。避免不同要求的项目开具在同一检验条码上,造成检测错误。如常规生化项目与血氨检测混开、微量元素与电解质混开等。


4.质控信息

根据项目种类不同,实验室有相应的质控方案,如生化标本检测前,往往先进行质控标本检测;PCR检测过程中,每批次均会进行试剂盒自带的阴、阳性标本质控。在结果审核时,首先确定各种质控结果均在控,才可以进行标本结果的判断与报告。

怎么分析生化质控检验结果常遭临床质疑?结果审核的7大要素,一个都不能少!_https://www.jmylbn.com_新闻资讯_第3张

5.结果信息

项目结果的核对是结果审核的主要内容之一,审核结果要做到以下几点:

(1)项目的检验方法及对应的参考范围核对。同一项目往往有多种检验方法,不同方法的参考范围、灵敏度、特异性会存在差异。

(2)定量检测项目结果若出现高值预警,提示项目实际值高于方法线性范围最高值,此时常需稀释后复测,检验结果为复测结果乘以稀释倍数。若直接报告未稀释的结果,会影响临床疗效评估。

(3)目前多数实验室均使用实验室信息系统(LIS),可显示患者近期一段时间的结果,审核时注意结果的变化,如果短期内结果发生明显的变化,如急剧升高或急剧降低,审核者需结合患者的其它指标、病史、治疗史进行分析,判断该结果是否符合疾病的发生发展过程,再决定报告是否发出。或直接与临床医生电话沟通,判断检验结果的客观性。对于易造成严重后果的指标检测,如血钾、血气等,及时沟通利于把控结果,避免临床误诊误治。

(4)若检验结果异常,或者结果与诊断预期有差异时,可结合诊断相关指标进行综合判断。如检测HBV-DNA时,可以结合乙肝五项、肝功能结果;检测血常规诊断贫血时,可以结合铁蛋白、总铁结合力、维生素B12及叶酸等。

(5)正确及时处理危急值:当检验结果出现危急值时,审核者首先对危急值和该患者的诊断进行联合判断,明确该危急值是否和患者病情相符。危急值处理时,最重要是鉴别真假危急值。对于一些意义明确而临床尚未注意到的危急值结果,除了按危急值管理流程进行处理,还应该和临床及患者积极进行沟通或通过检验分析意见报告,提示这些危急值出现对疾病诊断、治疗或预后的重要价值。

(6)检验报告审核时,注意结果和临床的符合性。除了上述关注危急值和患者病情的符合度,还要注意非危急值结果和临床的符合度。出现少见的结果不代表一定有分析误差,审核者需要通过病史寻找这种结果的原因,是否是治疗后的结果?如果患者为初诊或未治疗,就要特别注意可能出现了分析误差或其它原因,这类报告就不能发出。

(7)审核时对异常结果的分析与处理,要对异常结果具有高度的警觉性,一方面发现错误的结果,特别是分析误差、样本采集和处理不当、试管用错等带来的错误结果;另一方面更需要对异常结果进行分析。当然这种分析能力需要强大的检验知识、临床知识和药理知识等,还需要在临床工作中学习和积累的过程。

(8)报告审核者对患者信息保密。审核者可接触患者的病史信息和检查结果,一定要注意对患者隐私的保护,不得泄漏患者的信息资料。

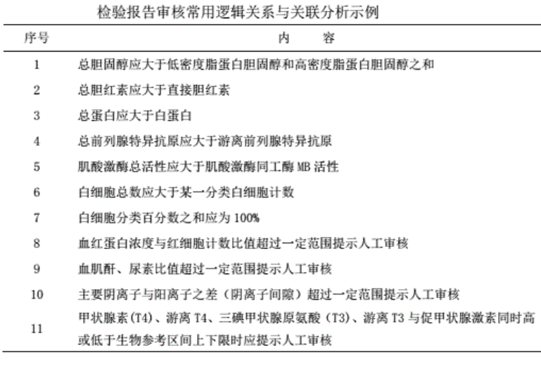
(9)对于项目结果审核,需要关注项目间的逻辑关系及关联分析,如果这些有关联的项目出现不一致的变化,审核者需要特别注意,应该去寻找这种不一致变化的原因是什么?排除分析误差的可能,有时还会发现疾病的真相。如尿素升高明显,肌酐未升高或升高的幅度明显不如尿素,审核者就要特别注意患者是否发生了急性肾损伤(AKI),并以此作为审核结果的主要依据。


怎么分析生化质控检验结果常遭临床质疑?结果审核的7大要素,一个都不能少!_https://www.jmylbn.com_新闻资讯_第4张

6.备注信息

1)检验报告单备注处为检验申请或结果报告中需要特殊说明内容。

2)鉴于项目结果会随着病情而变化,且为避免恶意更换标本造成结果不一致引起医患纠纷,多数实验室会备注“此报告仅对该样本负责,如有疑问,请在报告日期两天内与检测部门联系”。

3)多数省份三级医院结果可互认,故实验室常备注“已实行三级医院检查结果互认制度,如有重复检查,请拒绝”。

4)对于部分取材困难标本,当标本不合格时,常需与临床沟通后进行检测,但备注处需标明“已与临床沟通”。

5)严重溶血、脂血等异常标本常在备注处标明。


7.结果报告

1)若针对上述事宜核对无异常或异常结果与临床符合时,可直接向临床汇报结果。

2)除急诊检验或其他特殊情况外,结果审核与项目检验应由不同人员完成。

3)对于危急值结果,需要及时与临床沟通,协同解决,且实验室做好详细记录。

4)关注结果报告时间与标本接收时间是否满足项目规定的TAT要求。


怎么分析生化质控检验结果常遭临床质疑?结果审核的7大要素,一个都不能少!_https://www.jmylbn.com_新闻资讯_第5张


【参考文献】

1.WS/T616-2018临床实验室定量检验结果的自动审核

2.ISO15189:2012《医学实验室-质量和能力的要求》



来源:化验那些事儿、贵老师、医学检验沙龙文章仅作分享,如有侵权请联系我们!


检验医视

检验科贴心宝典

进入公众号,回复数字

发现更多检验科资料


怎么分析生化质控检验结果常遭临床质疑?结果审核的7大要素,一个都不能少!_https://www.jmylbn.com_新闻资讯_第6张 点“在看”给我一个小心心

怎么分析生化质控检验结果常遭临床质疑?结果审核的7大要素,一个都不能少!_https://www.jmylbn.com_新闻资讯_第7张