心电监护仪怎么调整多参数监护仪临床警报管理实践指南(2020版)简版

新闻资讯2026-04-21 10:41:21
心电监护仪怎么调整多参数监护仪临床警报管理实践指南(2020版)简版_https://www.jmylbn.com_新闻资讯_第1张图片: 网络和文献  |  编辑: 李冬阁  |  审核: Doctor张



01
摘  要


警报管理目前已成为国内外患者安全管理的重要主题,在临床使用的仪器中多参数监护仪警报事件发生率最高。制订贴近中国临床实践的多参数监护仪警报管理指南势在必行。


本指南采用推荐意见分级的评估、制订及评价(GRADE)分级体系和国际实践指南报告标准(RIGHT),针对我国医院管理者和医护人员关注的 12个临床问题,给出了具体的循证推荐。旨在促进多参数监护仪警报规范化管理,保障患者生命安全,减轻医务人员负担。



02
导  言


临床警报(以下简称“警报”)是指来自于诊断、治疗或监测患者的医疗设备的通知。多参数监护仪通过连续监测患者的心率、心律、血压、呼吸、血氧饱和度等生理参数的变化,提示患者病情的变化,是目前医院内使用最为普遍的具有报警功能的医疗仪器之一。研究发现89% ~ 99% 的心电监测警报是虚假的或无临床意义的。


医护人员长期面对大量频繁的临床警报,逐渐失去对警报的敏感性,从而对真正的警报信号产生疲劳,可能延误患者最佳的治疗时机。


研究证实警报相关的患者伤亡事件也多与心电监护仪有关。针对警报疲劳导致的患者安全不良事件,美国急救医学研究所连续 3 年将警报疲劳定为年度十大卫生技术危害之首。


中国医院协会发布的《患者安全目标》(2019 版)中明确要求,“加强对医疗设备警报的管理,制定警报设置制度和规范及警报响应和处置流程”。


警报管理已成为国内外患者安全管理的重要主题,美国心脏协会和美国危重护理协会分别制订了院内心电监护实践标准和心电监护警报管理指南。目前国内缺乏权威、统一的临床警报管理指南,而国外指南直接用于中国临床的适应性较差。


为解决以上问题,国家老年疾病临床医学研究中心和中南大学湘雅医院牵头,兰州大学健康数据科学研究院提供方法学支持,按照循证临床实践指南制订的方法和步骤,基于研究证据,结合我国临床实际,制订《多参数监护仪临床警报管理实践指南(2020版)》(以下简称本指南)。


本指南成立了指导委员会、共识专家组、秘书组、证据评价组、外审组 5 个小组。指南制订小组成员均不存在与本指南直接的经济利益冲突。指南制订过程中,未接受任何资助,包括资金和会务服务支持。


本指南供临床医护人员、临床工程师和技术员、医疗机构行政领导、患者安全管理和质量改进相关的专业人员使用。本指南已在国际实践指南注册平台注册,注册号为IPGRP-2020CN075。



03
证据检索与临床问题确定


根据临床问题结构(PICO)检索国际指南协作网(GIN)、英国国家卫生与临床优化研究所(NICE)、 苏 格 兰 校 际指 南 网 络(SIGN)、WHO、PubMed、Embase、the Coch rane Library、UpToDate、DynaMed、中国生物医学文献数据库(CBM)、万方和 CNKI 等数据库 ;补充检索Google Scholar、美国重症护理协会(AACN)、美国重症医学会(SCCM)等网站。检索时间均从建库到2020 年 5 月 10日。


中文检索策略为(监护 OR 监测)AND(警报 OR 报警 OR 临床警报);英文检索策略为(Electrocardiograph Monitor OR Physiologic Monitor OR Physiological Monitor OR Cardiac Monitor OR Monitoring)AND(Clinical Alarms OR Alert)。纳入证据类型包括临床实践指南、专家共识、系统评价及原始研究(包括随机对照试验、队列研究、病例对照研究、流行病学调查等)。


根据事先制定的文献纳入、排除标准,依次阅读文献题目、摘要和全文,逐级筛选文献。通过系统查阅警报管理领域已发表的指南和系统评价,以及对部分心血管内科和心胸外科临床和护理专家的访谈,工作组初步拟定了18 个临床问题。经过两轮 15人次的调研反馈,遴选出本指南拟解决的12个临床问题。



04
证据评价与推荐意见分级


使用指南研究与评价工具(AGREEⅡ)对指南进行综合评价,使用系统评价方法学质量评价工具(AMSTAR2)对系统评价、Meta分析进行偏倚风险评价,使用Cochrane偏倚风险评价工具对随机对照试验研究进行方法学质量评价,使用纽卡斯尔-渥太华量表等对相应类型的原始研究进行方法学质量评价,评价过程由两人独立完成。


采用推荐意见分级的评估、制定及评价分级体系对多参数监护仪临床警报管理的相关证据和推荐意见进行分级。



05
推荐意见的形成及全文撰写


基于国内外证据汇总表提出了多参数监护仪临床警报管理的推荐意见,采用德尔菲法,分别于 2020 年9月和10月进行两轮专家推荐意见调查,共收集到 75条反馈建议,于2020年10月至11月进行专家面对面交流,达成共识并修改。

按照国际实践指南报告标准(RIGHT)完成指南全文的撰写,于2020 年 12 月初进行外审,共收集到 65 条反馈建议,经修改后最终定稿。本指南按照国际指南更新流程进行更新,计划在 3 ~ 5 年内根据新出现的证据及使用者的反馈意见对其推荐意见进行更新。


06
推荐意见

临床问题 1 :哪些情况下需要调整多参数监护仪警报参数?
推荐意见 1:患者病情恶化,生理监测指标超过基础阈值范围时建议调整警报参数 ;患者经过治疗,病情好转后,建议再次调整警报参数。(良好实践声明 )

经检索后暂未发现合适的文献支持此条推荐意见,此条意见经过 11 名专家共识形成。

临床问题 2 :如何界定成人生理监测警报的阈值范围和优先级?
推荐意见 2:建议将监测参数警报阈值设定为患者平均监测数值±(20% ~30%)(2C);推荐参考美国心脏协会更新的医院心电监测实践标准(1A);推荐心律失常(心脏骤停、室颤、无脉室速)危急警报设置为危象 / 高优先级警报(1A);建议针对不同患者的病情动态或根据医嘱随时调整警报阈值(2C),见表 1

表1 不同患者生理检测参数警报阈值设置
心电监护仪怎么调整多参数监护仪临床警报管理实践指南(2020版)简版_https://www.jmylbn.com_新闻资讯_第2张

临床上应设合适的警报阈值,当警报发出时能真实反映患者的病情状态。本指南在结合文献查询和专家讨论的基础上,制定了警报阈值设置范围。建议参考美国心脏协会更新的医院心电监测实践标准,心率、呼吸、血压等生理参数不低于规定参数的下限和高于规定参数的上限。


在多参数监护仪首页,心律失常应设置合理的危象/ 高优级警报,如心脏骤停、室颤、无脉室速。一项自身前后对照实验将监护仪警报阈值设置为患者平均监测数值±(20%~ 30%),有利于降低错误警报。但同时需要针对患者的病情动态或根据医嘱随时对警报阈值进行调整。


临床问题 3 :警报管理过程中,谁适合担任设置、更改警报参数的责任人?

推荐意见 3 :推荐医生和护士担任设置和更改警报阈值的责任人。(良好实践声明)


此条推荐意见经过 11 名专家基于以下证据共识形成 :一份由美国临床工程师学会健康科技基金会发起的对全国1327 名医院和卫生保健工作者的在线调查显示,护士通常负责正确设置警报并对每个警报迅速作出反应,同时还管理所有与警报无关的其他任务。


另有研究表明,护士是患者最值得信任的护理服务提供者,因为护士提供 24 小时护理,是管理警报最多的人员。2017 年美国一项质性研究结果显示,通常由医生负责设置警报,护士负责处理警报,如护士不能处理则转移至相关医生。


临床问题 4 :如何正确使用多参数监护仪,降低错误警报发生率?

推荐意见 4 :推荐通过正确的皮肤准备和电极片的使用,降低多参数监护仪虚假警报的发生率 (1A) ;不推荐使用酒精清理贴电极片处的皮肤 (1A);推荐至少每 48 小时或者当心电图感应不良时更换电极片 (1A) ;建议制定规范的多参数监护仪维护制度 (2C) ;建议多参数监护仪使用流程参考如下:①使用前准备 ;②开机自检、设置报警参数 ;③使用中定时观察 ;④发生警报后正确处理 ;⑤使用后清洁保养、定期检测 (2C)。


美国心脏协会 2017 年发布的心电监护实践标准中提出,正确的皮肤准备和电极片的使用可减少多参数监护仪的警报数量。电极片贴放前进行皮肤准备 :用肥皂水或者清水清洗电极片贴放区域,用毛巾或者纱布擦干;必要时去除胸部毛发和皮肤角质层。


不用酒精做皮肤准备,酒精会使皮肤干燥,减少电流。及时更换电极片,推荐至少每 48 小时进行更换。


2013 年的一项类实验研究中提出,通过在心电图感应不良时更换电极片等质量改进方法,可以减少床旁心电监护仪的警报数目。


另外,建议制定规范的多参数监护仪维护制度,降低错误警报的发生率。2020 年的一项横断面调查根据监护仪说明书及《临床护理技能学》中心电监护仪使用相关内容,并借鉴国内外文献报道,制订了监护仪使用流程。


临床问题 5 :如何保证警报信号的有效传递?

推荐意见 5 :建议在心血管病专科病房设立中央监护站 (2D) ;建议在监测前检查电极片位置是否正确,心电导线、血压袖带充气管以及血氧饱和度探头是否已正确连接,信号线是否与数据插孔接插紧密 (2C) ;建议在具备物联网技术的医院重症监护病房设立警报管理系统 (2D) ;建议使用分屏监控或自动警报查看系统、警报集成系统,确保警报有效通知 (2C)。


警报信号的有效传送是及时发现患者病情变化、及时应答警报和正确处理警报的重要前提。2015 年一项回顾性分析表明,心内科病区设立中央监护站可获得被监测患者大量未知的临床信息和实时病情变化的客观资料,为优化治疗提供帮助。


2018 年一项观察性研究通过对移动式床旁患者监护仪进行网格化管理,医护人员能够第一时间观察到患者的病情变化,同时实现对科室内全部在用监护仪所监测信息的整体掌控。


2015年一项回顾性研究提出,完成监测前准备工作后要标记并检查电极位置是否正确,心电导线、血压袖带充气管以及血氧饱和度探头尾线是否已与遥测数据盒或床旁机连接到位,信号线是否与数据插孔接插紧密。


美国一项质量改进项目表明,使用带有无线确认设备的警报集成系统,按照医院定义的算法定向到无线设备,可以确保警报覆盖率,使警报可以随时随地通知到责任护士。


临床问题 6 :实现警报有效通知的技术有哪些?

推荐意见 6 :建议采用听觉和视觉监视组合的方式通知警报 (2D) ;建议使用移动设备(智能手表、手机、手环等)及时识别重要或危急警报 (2D)。

2019年一项类实验研究提出,时间压缩语音耳机 +HWDs联合监测的准确性高于单独监测模式。


2019 年一项观察性研究表明,应用可视化技术的护士实习生的警报识别意识较强,而通过听觉和视觉的组合,其效果更佳。2018 年一项随机试验研究发现,智能手表的使用缩短了护士对警报的反应时间。


临床问题 7:如何对护士进行警报相关的教育和培训?

推荐意见 7:当创建或更新警报管理规范后、有新成员加入时、新设备或新技术引入时,推荐对护士提供医院及科室水平的初始和持续培训,并且定期评估培训的有效性(1A);推荐基于循证证据、专家意见和设备说明书确定培训内容,包括专科知识、警报管理制度和规范、心电监护实践标准、监测目的、心电监测原理、警报形式、警报类型、警报优先级、电极片放置和皮肤准备、监护仪连接、警报设置、心电示波和监测数据的识别和解释、警报应答、设备维护、健康教育(1B)。


建议根据经济和人力条件采用不同培训方式,如专题讲座、现场演示、线上学习、案例分析、情景模拟。建议初始培训时采用面对面培训,常规持续培训可采用线上培训(2C)。


培训师资推荐纳入警报管理和心电监护方面的专家,如临床护理管理者、临床护理教育者、心脏专科医生、心脏专科护士、心电图技师、信息工程师、设备工程师、设备供应商、医院安全管理专家(1B)。


推荐采用护理骨干培训策略,培养单元警报联络员,使其成为警报管理实践变革的倡导者,通过实时审查和反馈并指导科室成员,促进科室警报管理安全文化的形成和循证实践的转化(1B);


建议在购买心电监护设备时,做好警报培训的预算(2C);建议根据护士的个人特点、培训经历、工作经验、疲劳程度等,进行有针对性的警报培训和日常管理 (2D)。


不充分的设备或警报培训是警报疲劳的主要原因之一。已发表指南均强调对护士进行警报相关的初始和持续培训。


警报管理培训能够减少警报数量、缓解护士的警报疲劳;提高护士的监护仪应用能力;提高护士的警报知信行水平,改善护士的警报认知和实践,改善患者临床结局。


随着警报管理规范的创建或更新、新成员的加入、新设备或新技术的使用,持续的培训是患者安全的重要保障。持续的警报培训需要资金支持,采购监护设备时应做好警报培训的预算。


多中心随机对照研究显示,培养护理单元警报管理骨干,以提供科室水平的实时培训、审查和反馈,有利于改进心电监护质量、改善患者临床结局。质量改进项目显示出同样的效果。


护士的个人特点、培训经历、工作经验、疲劳程度等影响其对患者病情的评估和警报危急程度的判断,决定了护士在多长时间内应答警报。应根据个人特点进行有针对性的警报培训和日常管理。


临床问题 8 :如何设置多参数监护仪警报提醒?

推荐意见 8 :建议依据环境噪音水平和昼夜时间段调节警报音量(2C);当需要要关闭警报时,可先关闭听觉警报。某些特殊情境下医务人员可根据实际需要判断是否关闭视觉警报,如传感器、探头或者模块被操作者有意断开时(2C);当静音或复位启动后发生新的技术警报时,应重新开启视觉和听觉警报(2C)。


高水平监测有利于保障患者安全,但可能造成严重的噪声污染,导致患者焦虑、睡眠剥夺和谵妄,造成护士听力下降和心理压力增加。有研究显示,医疗机构噪声强度远远超过了 WHO 的推荐水平,医疗设备警报声平均为 60 ~ 70 dB,甚至 高 达 100 dB。


Hirose 等研究了75种医疗仪器的警报声,建议根据环境噪音水平调节警报音量。我国部分医疗单位规定,监护仪警报音量必须设定在正常工作状态时能够听到的水平,建议警报音量 00:00—04:00 为 >30 dB,04:01—23:59 为 > 75 dB。


一项综述研究基于设备专用要求和警报系统测试指南提出:当需要关闭警报时,先关闭听觉指示 ;必要时可关闭警报中的视觉提示,医生根据实际需要来判断。静音或复位应仅对正在发生的技术警报启动,静音或复位启动后发生新的技术警报时,应重新开启视觉和听觉警报指示。


临床问题 9 :如何应答多参数监护仪警报?

推荐意见 9 :对于有中央监护监控员的科室,监控员可作为第一应答人 ;若无,则由责任护士 / 责任医师作为警报第一应答人,多学科团队中的其他专业人员作为第二应答人及后备应答人 (2C) ;推荐医疗机构应明确警报分类与分级、制定警报应答规范及处理流程,明确每个专科需要重点管理的警报 (1C);建议医务人员根据警报级别和类型应答警报,明确不同警报的优先处理顺序,在规定时间内应答警报 (2C)。


护士对多参数监护仪警报应答率低,对于本需要处置的警报却没有及时地识别或应答,可能会给患者造成严重的伤害甚至死亡。


一项前后对照研究显示,科室通过设立中央监护站,并规定不同班次警报的第一应答人、第二应答人及后备应答人等一系列措施后,护士对警报的应答率由60% 提高至 92%。


警报管理没有规范的流程,就无法有效地应答。我国一项研究通过横断面调查和专家咨询法制定了心电监护心律失常警报处理流程,提高了警报的应答率和准确率。明确警报应答的时限要求,指导护士合理应答警报非常重要。


法国一项描述性研究认为红色警报 ( 如心电节律异常、心搏停止等 ) 应在 5 秒内进行处理,黄色和白色警报 ( 如心率、血压异常,导联连接错误 ) 应在 20 秒内进行处理,并且尽量缩短警报的持续时间。


临床问题 10 :如何减轻医护人员的警报疲劳?

推荐意见 10 :建议使用日本职业卫生协会 2002 年修订的主观疲乏症状量表对护士的警报疲劳程度进行评估(2C);医院可使用物联网技术、信号过滤技术、高级警报生成算法、人工智能系统对医院警报管理系统进行优化,降低错误警报率(2B)。


警报疲劳会导致医护人员对警报不敏感,从而威胁患者的安全。警报疲劳的问题是多方面的,多数已发表的研究和干预措施都假定减少警报总数或减少错误警报的数量能减轻医护人员的警报疲劳,但无研究证实该假设。


目前的警报疲劳问卷大多是在日本职业卫生协会的警报疲劳主观症状量表的基础上编制而成,仍推荐使用该协会 2002 年修订的主观疲乏症状量表对护士的警报疲劳程度进行评估。


目前尚无研究对警报疲劳评估时间和频率作出界定。物联网不仅可以为医生提供所需的患者数据,指导医疗决策,还可以对仪器故障警报和患者异常情况警报实行分级管理,对提升监护效率和确保患者安全具有重要临床意义。


研究显示,通过开发各种算法,制定警报生成的复杂程序以提高其特异性,可以有效减少错误警报。


临床问题 11 :如何对患者及家属进行警报相关健康教育?

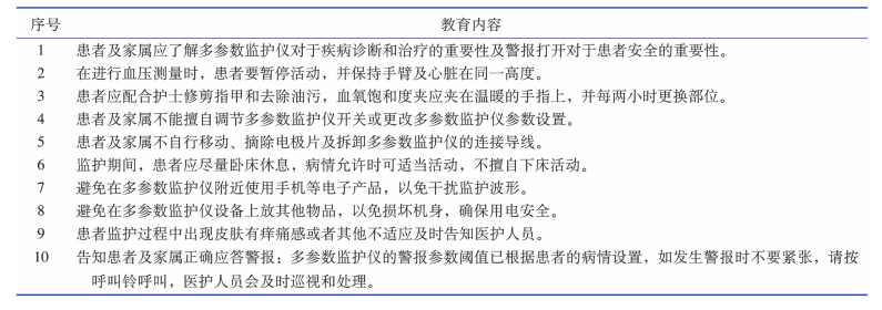
推荐意见 11:建议制作多参数监护仪警报健康教育手册或健康教育单,可参考表 2;针对患者和家属的文化水平、疾病认知程度采用合适的健康宣教方式(2C);建议实时评估患者及家属的知识需求,动态调整健康教育计划(2D)。2019 年一项前后对照研究显示,做好患者监护期间的健康宣教,协同其他干预措施,降低了心电监护仪错误警报率和临床不良事件发生率,减少了护士的警报应答负担。


该研究还提到应收集患者反馈信息和健康知识需求,动态调整健康教育计划。2018 年中国一项品管圈实践报道,制定图文并茂的多参数监护仪健康教育手册,针对患者及家属的文化水平、疾病认知程度采取不同的教育方式,如讲座、一对一辅导、讨论会等,并采用回授法(teach-back)确保患者及其家属对宣教知识有效掌握,结果显示患者及家属对多参数监护仪知识掌握度由 82% 提升到 98%。


2015 年中国一项自身前后对照研究提到,在心电监护期间要加强护患沟通,可使患者理解心电监护对于疾病诊断和治疗的重要性。


表2 多参数监护仪警报健康教育单
心电监护仪怎么调整多参数监护仪临床警报管理实践指南(2020版)简版_https://www.jmylbn.com_新闻资讯_第3张


临床问题 12 :如何加强多参数监护仪警报管理跨学科合作?

推荐意见 12 :推荐相关科室组建警报管理的跨学科团队,团队应包括护士、医生、临床工程师、质量和安全管理专家、信息技术专业人员和医院高层领导,必要时可包括设备供应商、患者及家属。同时应明确共同目标和责任分工 (1A) ;此外,建议为跨学科团队创造一个平等、开放和沟通的支持性环境,并引入有技巧和经验的协调者 (2C)。


跨学科合作通过共商共建,综合各专业的特长和资源,能够实现优势互补,从而达到最大化效益。2017 年美国心脏协会更新的心电监测指南指出:跨学科团队对解决警报管理相关问题至关重要,成立跨学科的警报管理委员会是关键的警报管理策略。


通常,团队由护士、医生、临床工程师、质量和安全管理专家、信息技术专业人员和医院高层领导所组成,也可以包括设备供应商、患者及家属。


多项质量改进项目通过组建跨学科团队,明确分工、共同制定并实施警报管理制度和规范,实现了警报管理质量改进。2015 年美国一份警报管理纲要指出:将对警报安全管理有热情的成员纳入多学科团队 ;创造一个支持性的环境,允许质疑、开放分享 ;引入一个有技巧和经验的协调者,保证在决策时每个团队成员都能分享观点和看法,都有发言权。


指南制订小组成员


首席临床专家 :岳丽青(中南大学湘雅医院护理部,JBI 湘雅循证护理实践与健康卫生保健创新中心)。


首席方法学专家 :陈耀龙(兰州大学健康数据科学研究院)。


共识专家 :张虹(浙江医院消化内科),李洁琼(西安交通大学第一附属医院护理部),李黎明(河南省人民医院护理部),陈雁(南京大学医学院附属鼓楼医院护理部),邵乐文(浙江大学医学院附属第一医院护理部),徐小群(温州医科大学附属第一医院护理部),杨丽(广西医科大学第一附属医院护理部),叶磊(四川大学华西医院急诊科),尹世玉(华中科技大学同济医学院附属同济医院护理部),周建辉(中南大学湘雅医院护理部),林莉(中南大学湘雅医院手术室)。外审专家 :孙超(北京医院护理部),施雁(上海市第十人民医院护理部),杨巧芳(阜外华中心血管病医院护理部),余再新(中南大学湘雅医院心血管内科),李映兰(中南大学湘雅护理学院)。证据小组成员 :罗旭飞(兰州大学公共卫生学院),张静怡(兰州大学公共卫生学院),吕萌(兰州大学公共卫生学院),胡硕婷(中南大学湘雅医院心血管内科),赖娟(中南大学湘雅医院心血管内科),彭欢(中南大学湘雅医院胃肠外科),闫城(中南大学湘雅医院心血管内科),邓桂元(中南大学湘雅医院心血管内科),李幸(中南大学湘雅医院心血管内科),刘鹏(中南大学湘雅医院心脏大血管外科重症监护室),李凤妮(中南大学湘雅医院心血管内科),陈静(中南大学湘雅医院手术室),聂慧宇(中南大学湘雅护理学院),尹曾珍(中南大学湘雅护理学院)。执笔专家:李幸(中南大学湘雅医院心血管内科),刘鹏(中南大学湘雅医院心脏大血管外科重症监护室),李凤妮(中南大学湘雅医院心血管内科)。


参考文献: 岳丽青, 李幸, 刘鹏,等. 多参数监护仪临床警报管理实践指南(2020版)简版[J]. 中国护理管理, 2021, 21(5):758-765.

心电监护仪怎么调整多参数监护仪临床警报管理实践指南(2020版)简版_https://www.jmylbn.com_新闻资讯_第4张
版 权 声 明
本篇文字版权归中国护理管理所有,平台仅有编辑贡献,如要转载或领取参考文献原文请联系平台管家Doctor张(下方扫码) 
心电监护仪怎么调整多参数监护仪临床警报管理实践指南(2020版)简版_https://www.jmylbn.com_新闻资讯_第5张

心电监护仪怎么调整多参数监护仪临床警报管理实践指南(2020版)简版_https://www.jmylbn.com_新闻资讯_第6张       

          


心电监护仪怎么调整多参数监护仪临床警报管理实践指南(2020版)简版_https://www.jmylbn.com_新闻资讯_第7张
E N D
心电监护仪怎么调整多参数监护仪临床警报管理实践指南(2020版)简版_https://www.jmylbn.com_新闻资讯_第8张

梧桐医学,关于麻醉与疼痛


国际前沿 | 指南共识 | 综述进展 | 特殊病例 | 专家评论 | 柳叶刀专栏 | 麻醉学专栏 | JCA专栏 | BJA专栏 | Pain专栏 | 招聘信息 | 杂志投稿经验 | 麻醉考学 | 规培结业题库 | 会议课程 |  麻醉AI

心电监护仪怎么调整多参数监护仪临床警报管理实践指南(2020版)简版_https://www.jmylbn.com_新闻资讯_第9张
点分享
心电监护仪怎么调整多参数监护仪临床警报管理实践指南(2020版)简版_https://www.jmylbn.com_新闻资讯_第10张
点收藏
心电监护仪怎么调整多参数监护仪临床警报管理实践指南(2020版)简版_https://www.jmylbn.com_新闻资讯_第11张
点点赞
心电监护仪怎么调整多参数监护仪临床警报管理实践指南(2020版)简版_https://www.jmylbn.com_新闻资讯_第12张
点在看