引流器排泄怎么用知名期刊Nature发表:按摩这些部位,帮助大脑排泄代谢废物和毒素,逆转大脑衰老

新闻资讯2026-04-21 09:47:46

我们的大脑不仅产生思想和情感,也需要高效地清除代谢废物和毒素,这个清洁工就是脑脊液(CSF)。脑脊液在保护大脑、清除神经递质、代谢物以及与等神经退行性疾病相关的淀粉样β蛋白和tau蛋白聚集体方面发挥着至关重要的作用。长期以来,研究人员一直致力于了解脑脊液如何排出大脑,以及其引流受损如何导致大脑功能障碍。

最近,一项发表在国际著名期刊 Nature 上的突破性研究揭示了一种非侵入性的方法,有望通过操纵颈部淋巴管来显著增加脑脊液的排出,逆转衰老引起的大脑引流障碍。

这项最新研究进一步详细绘制了脑脊液通过淋巴管流向颈部浅表淋巴结的路径,这主要依赖于浅表颈部淋巴管(scLVs)。研究发现,脑脊液从颅底脑膜处的初始淋巴管进入,然后通过颅外的眶周、嗅觉、鼻咽和硬腭淋巴管,最终穿过被平滑肌覆盖的浅表颈部淋巴管到达下颌下淋巴结。

成年小鼠总脑脊液流出颈部的大部分都通过浅表颈部淋巴结排出。此外,在猴子身上的研究也证实了脑脊液通过眶周、鼻侧壁、硬腭和浅表颈部区域的淋巴管进行引流。值得注意的是,腮腺淋巴结不接受来自蛛网膜下腔的脑脊液引流。

引流器排泄怎么用知名期刊Nature发表:按摩这些部位,帮助大脑排泄代谢废物和毒素,逆转大脑衰老_https://www.jmylbn.com_新闻资讯_第1张

研究特别关注了两种主要的浅表颈部淋巴管——scLV-1和scLV-2。scLV-1主要接收来自颅内沿翼腭动脉运行并穿过眶裂与眶周淋巴管连接的脑脊液。而scLV-2则接收来自嗅球附近脑膜淋巴管(穿过筛板并与嗅黏膜和鼻侧壁的淋巴管连接)以及通过翼腭动脉沿大腭动脉和神经的脑膜淋巴管。

引流器排泄怎么用知名期刊Nature发表:按摩这些部位,帮助大脑排泄代谢废物和毒素,逆转大脑衰老_https://www.jmylbn.com_新闻资讯_第2张

研究发现,随着年龄增长,脑脊液通过淋巴管的流出会减少。在老年小鼠中,流向下颌下淋巴结的脑脊液比年轻成年小鼠减少了约30%。深入研究原因,发现老年小鼠的鼻黏膜和硬腭中的淋巴管数量减少,尤其是鼻黏膜的VEGFR3+淋巴网络面积减少了约80%。

引流器排泄怎么用知名期刊Nature发表:按摩这些部位,帮助大脑排泄代谢废物和毒素,逆转大脑衰老_https://www.jmylbn.com_新闻资讯_第3张

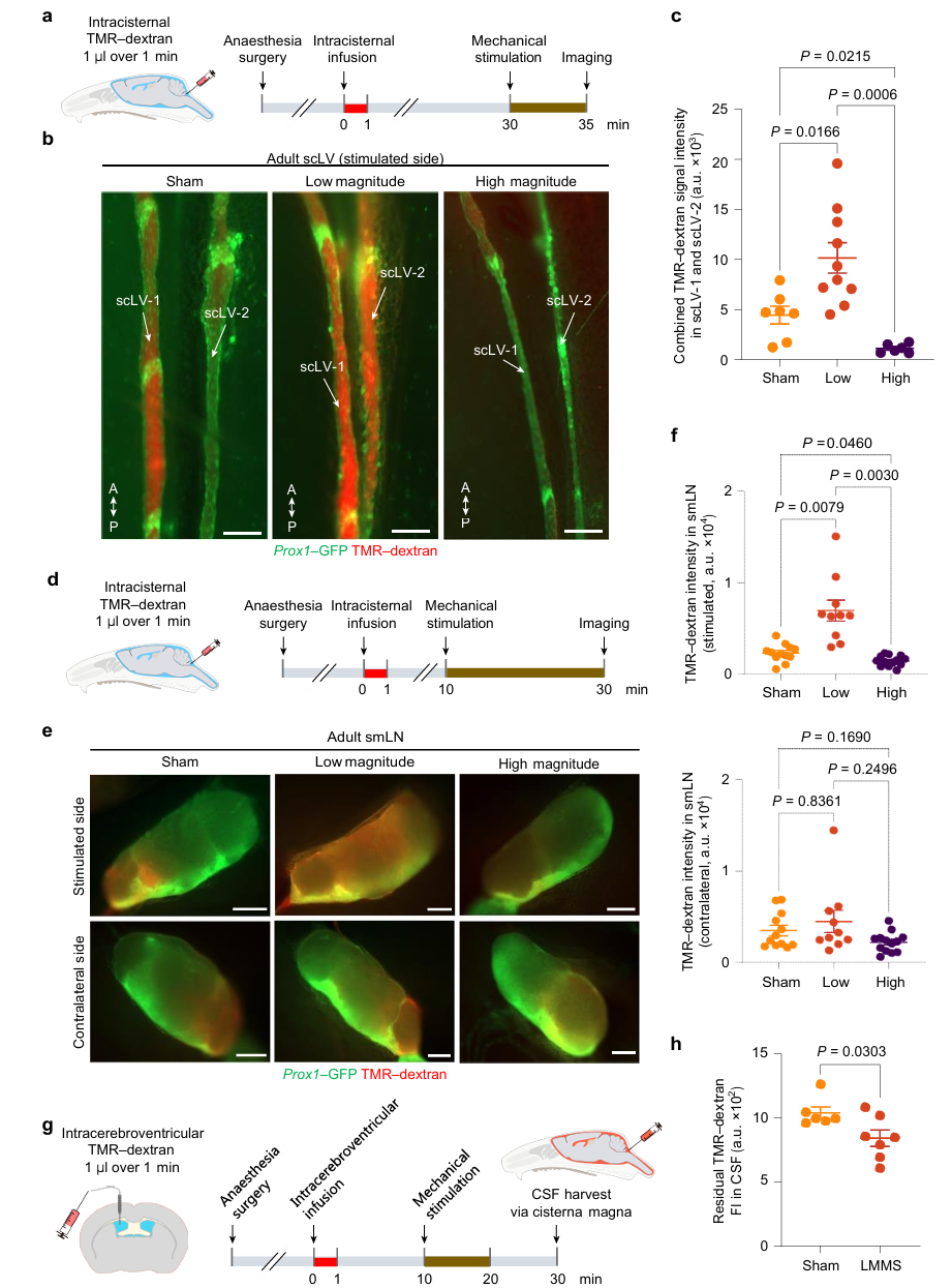
为了解决这一问题,研究团队开发了一种非侵入性的、力调控的机械刺激设备。这种设备可以在不损伤皮肤的情况下,通过低强度(0.01-0.02千克力)的机械刺激来操纵浅表颈部淋巴管。研究人员在小鼠身上测试了三种刺激区域:眶周区域到下颌骨、鼻侧壁到下颌骨,以及沿scLV-1和scLV-2路径到下颌下淋巴结。

引流器排泄怎么用知名期刊Nature发表:按摩这些部位,帮助大脑排泄代谢废物和毒素,逆转大脑衰老_https://www.jmylbn.com_新闻资讯_第4张

仅仅5分钟的低强度刺激,就能使scLV-1和scLV-2中的脑脊液流出量增加一倍以上(平均增加2.29倍)。更长时间的刺激(20分钟)甚至能使同侧淋巴结的脑脊液引流增加三倍。

这种非侵入性方法在老年小鼠中表现出同样显著的效果。在老年小鼠中,20分钟的低强度刺激使下颌下淋巴结的脑脊液示踪剂累积量增加了2.81倍 ,5分钟的刺激使scLV-1和scLV-2的累积量增加了4.7倍。这表明,非侵入性机械刺激能够显著逆转老年小鼠脑脊液引流的减弱。

引流器排泄怎么用知名期刊Nature发表:按摩这些部位,帮助大脑排泄代谢废物和毒素,逆转大脑衰老_https://www.jmylbn.com_新闻资讯_第5张

这种增加的脑脊液流出效果可以持续。一次1分钟的低强度刺激后,脑脊液流出量的增加在5分钟的监测期内持续保持 。更令人鼓舞的是,连续4天每天进行20次1分钟的低强度刺激,并未改变淋巴管的自发收缩参数,也未损害刺激介导的脑脊液流出增加。这为长期持续增加脑脊液流出提供了有希望的证据。

这项研究通过非侵入性的、像轻柔按摩一样的方法来改善大脑的排污系统脑脊液的引流。这种方法尤其有望逆转衰老带来的脑脊液引流减弱。

简单来说,它就像使用一个特别设计的、能精确控制力度的按摩设备,在面部和颈部的特定区域进行非常轻柔的按压和滑动。

究人员开发了一种力控机械刺激设备。你可以把它想象成一个带有柔软椭圆形棉球尖端的小工具,这个棉球大约1厘米长、0.5厘米宽。这个设备内部有力传感器,可以精确测量你施加的力道。

按摩的区域: 为了最有效地帮助脑脊液排出,刺激会集中在面部和颈部的三个关键区域,因为这些区域有重要的浅表颈部淋巴管(scLVs)经过:

区域一: 从眼眶周围开始,向下颌骨方向滑动。

区域二: 从鼻子的侧面开始,向下颌骨方向滑动。

区域三: 沿着浅表颈部淋巴管(scLV-1和scLV-2)的路径,从头部靠近鼻子的方向向下颌下淋巴结(也就是下巴下方靠近脖子的地方)方向滑动。

引流器排泄怎么用知名期刊Nature发表:按摩这些部位,帮助大脑排泄代谢废物和毒素,逆转大脑衰老_https://www.jmylbn.com_新闻资讯_第6张

按摩的方式和时长:一次刺激会话: 通常包含2个循环,每个循环有10次向下拂过的按压。每次按压时长: 大约2秒钟。每个循环的按压分配:

区域一:4次按压。区域二:4次按压。区域三:2次按压。

休息: 两个10次按压的循环完成后,会有一个20秒的休息时间。

仅仅5分钟的低强度刺激,就能使浅表颈部淋巴管中的脑脊液流出量增加一倍以上。20分钟的低强度刺激,能使同侧淋巴结的脑脊液引流增加三倍。

虽然这项研究在小鼠和猴子身上取得了显著的成果,但在应用于人类之前,还需要进一步的研究来验证其长期效果和适用性。不过,这无疑为未来通过按摩手段改善大脑健康,特别是针对与脑脊液引流障碍相关的神经系统疾病,提供了巨大的潜力。

参考文献:Increased CSF drainage by non-invasive manipulation of cervical lymphatics