为什么必须用负压车一文掌握负压救护车及转运后如何消毒

新闻资讯2026-04-17 13:26:02

为什么必须用负压车一文掌握负压救护车及转运后如何消毒_https://www.jmylbn.com_新闻资讯_第1张


为什么必须用负压车一文掌握负压救护车及转运后如何消毒_https://www.jmylbn.com_新闻资讯_第2张

负压救护车


负压救护车,也叫防护型救护车,和普通救护车不同,负压救护车最大的特点就是可以“负压隔离”

简单来说就是保持车内小于一个正常的大气压,从而利用空气对流原理保证车内的空气不会无序得向车外扩散。对于无传染性的救护任务来说,普通的救护车已经能够满足需求,但是对于呼吸系统传染病(如:流感、禽流感、新型冠状病毒感染肺炎、SARA等),由于其具有一定的空气传播性,此时负压救护车就显得相当必要。它能够保证病患在转移时不会对沿途的空气造成污染,从而降低同行或周边人员感染的风险,所以负压救护车又被称为“移动的大型N95口罩”


为什么必须用负压车一文掌握负压救护车及转运后如何消毒_https://www.jmylbn.com_新闻资讯_第3张


负压救护车意义

在传染性疫情暴发时,用于被感染者的安全隔离和转运,负压救护车的车内空气在经过高效过滤器过滤后排向车外,过滤分离率可以达到99.99%,可以有效减少病人携带的病菌向车外传播污染,在救治和转运传染病等特殊疾病时可以最大限度地减少医务人员以免外界环境免受污染,交叉感染的机率,防止疫情进一步扩散。


负压救护车工作原理


为什么必须用负压车一文掌握负压救护车及转运后如何消毒_https://www.jmylbn.com_新闻资讯_第4张


负压救护车首先得将医疗舱和驾驶舱隔离,保证驾驶者的生命安全。负压救护车除了具备普通救护车的专业救护设备以外,还可以保证医疗舱的安全卫生,具有隔离性、防腐性、通风性和耐菌性。通过车内的负压装置,使车内的气压低于外界大气压(通常为-20Pa甚至更低)让空气自由流动时只能由车外流向车内,并将车内空气进行无害化处理后排出。从医疗舱中抽出的气体会经过杀菌过滤装置排到车外,而杀菌过滤装置可以阻挡并杀灭99.97%的直径在0.3微米以上的病菌。使负压舱内形成一个固定的空气流通区域。空气由清洁区(医务人员区)、流向感染源区(病人区),并将舱内空气压力维持在-10Pa~-120Pa之间,使空气流的死角和漩涡流最小。

 

为什么必须用负压车一文掌握负压救护车及转运后如何消毒_https://www.jmylbn.com_新闻资讯_第5张


那么和患者在同一个医疗舱内的医护人员就不怕被感染吗?这时就要说到负压救护车的空气循环系统,它保证了清洁空气自上而下流动,使得新鲜空气首先经过医护人员再到平躺的患者,最后经过患者头部附近的过滤装置流出车外。装备更齐全的负压救护车还会配备专用的隔离舱,患者平躺在隔离舱内,通过隔离舱的风机进行呼吸。

 

针对传染性极强的患者,车内还需要另外配备负压隔离担架,将病人完全置于单独的负压隔离舱内,病人在隔离舱内呼出的气体过滤后才排出到医疗舱,医疗舱的空气在经过负压装置过滤后再排到车外。最大限度地减少病人和医护人员同处一室发生交叉感染的风险,同时也减少病人在进出救护车前后的空窗期,感染其他人员的风险。


救护车转运要求


(一)转运救护车辆车载医疗设备(包括担架)专车专 用,驾驶室与车厢严格密封隔离,车内设专门的污染物品放 置区域,配备防护用品、消毒液、快速手消毒剂。

(二)医务人员穿工作服、隔离衣,戴手套、工作帽、 医用防护口罩;司机穿工作服,戴外科口罩、手套。

(三)医务人员、司机转运新型冠状病毒感染的肺炎患 者后,须及时更换全套防护物品。

(四)转运救护车应具备转运呼吸道传染病患者基本条 件,尽可能使用负压救护车进行转运。转运时应保持密闭状 态,转运后对车辆进行消毒处理。转运重症病例时,应随车 配备必要的生命支持设备,防止患者在转运过程中病情进一 步恶化。

(五)医务人员和司机的防护,车辆、医疗用品及设备 消毒,污染物品处理等按照《医院感染管理办法》《消毒技 术规范》及相关规定执行。

(六)救护车返回后需严格消毒方可再转运下一例患者。


救护车转运工作流程


(一)转运流程 穿、戴防护物品→出车至医疗机构接患者→患者戴外科 口罩 →将患者安置在救护车→将患者转运至接收医疗机构 →车辆及设备消毒→转运下一例患者。

(二)穿戴及脱摘防护物品流程 穿戴防护物品流程:洗手或手消毒→戴帽子→戴医用防 护口罩→穿工作服→穿隔离衣→戴手套。脱摘防护物品流程:摘手套→洗手或手消毒→脱隔离衣 →洗手或手消毒→摘口罩帽子→洗手或手消毒。 

(三)医务人员、司机下班前进行手卫生→淋浴更衣。

(四)救护车清洁消毒:

1. 空气:开窗通风。

2. 车厢及其物体表面:过氧化氢喷雾或含氯消毒剂擦拭 消毒。


医务人员选用防护用品原则

(卫健委:国卫办医函〔2021〕169 号)



为什么必须用负压车一文掌握负压救护车及转运后如何消毒_https://www.jmylbn.com_新闻资讯_第6张


为什么必须用负压车一文掌握负压救护车及转运后如何消毒_https://www.jmylbn.com_新闻资讯_第7张


医护人员穿脱防护用品流程

(卫健委:国卫办医函〔2021〕169 号)


一、医务人员进入隔离病区穿戴防护用品程序  

为什么必须用负压车一文掌握负压救护车及转运后如何消毒_https://www.jmylbn.com_新闻资讯_第8张


来源:健康瑞丽


医务人员离开隔离病区脱摘防护用品程序  

为什么必须用负压车一文掌握负压救护车及转运后如何消毒_https://www.jmylbn.com_新闻资讯_第9张


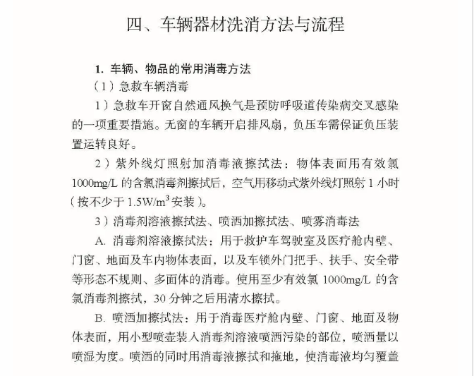
救护车何进行全面消杀



为什么必须用负压车一文掌握负压救护车及转运后如何消毒_https://www.jmylbn.com_新闻资讯_第10张

为什么必须用负压车一文掌握负压救护车及转运后如何消毒_https://www.jmylbn.com_新闻资讯_第11张

为什么必须用负压车一文掌握负压救护车及转运后如何消毒_https://www.jmylbn.com_新闻资讯_第12张为什么必须用负压车一文掌握负压救护车及转运后如何消毒_https://www.jmylbn.com_新闻资讯_第13张



转运途中产生的感染性废物管理


医疗废物袋鹅颈式封扎方法

为什么必须用负压车一文掌握负压救护车及转运后如何消毒_https://www.jmylbn.com_新闻资讯_第14张



为什么必须用负压车一文掌握负压救护车及转运后如何消毒_https://www.jmylbn.com_新闻资讯_第15张



为什么必须用负压车一文掌握负压救护车及转运后如何消毒_https://www.jmylbn.com_新闻资讯_第16张



为什么必须用负压车一文掌握负压救护车及转运后如何消毒_https://www.jmylbn.com_新闻资讯_第17张



为什么必须用负压车一文掌握负压救护车及转运后如何消毒_https://www.jmylbn.com_新闻资讯_第18张


为什么必须用负压车一文掌握负压救护车及转运后如何消毒_https://www.jmylbn.com_新闻资讯_第19张


来源:院前急救联盟

责编:赵艳

-THE END-

为什么必须用负压车一文掌握负压救护车及转运后如何消毒_https://www.jmylbn.com_新闻资讯_第20张

现代护理报

中国护理第一报 最权威护理公众号

视频投稿:xdhlbwx@126.com

文章投稿:xdhlbgzz@163.com

为什么必须用负压车一文掌握负压救护车及转运后如何消毒_https://www.jmylbn.com_新闻资讯_第21张