家庭吸氧怎么洗中国成人呼吸系统疾病家庭氧疗指南(2024年)

新闻资讯2026-04-21 08:50:23

家庭吸氧怎么洗中国成人呼吸系统疾病家庭氧疗指南(2024年)_https://www.jmylbn.com_新闻资讯_第1张


氧疗是一种通过补充氧气来提高动脉血氧分压(arterial partial pressure of oxygen,PaO2)、动脉血氧饱和度(arterial oxygen saturation of hemoglobin,SaO2),增加动脉血氧含量的方法,是旨在纠正多种因素导致的缺氧状态,促进组织新陈代谢,并维持生命活动的治疗方法。氧疗已被世界卫生组织(World Health Organization,WHO)列为治疗缺氧性疾病的必需方法之一。


家庭氧疗(home oxygen therapy)是慢性呼吸系统疾病患者治疗的重要组成部分,有着显著的临床获益,包括减少患者住院次数、预防疾病加重、提高患者生活质量和降低病死率。随着氧疗技术的进步和应用的普及,氧疗逐渐从医院推广到家庭环境中,成为许多慢性呼吸系统疾病患者日常管理的一部分。但是我国家庭氧疗患者自我管理水平整体尚较差,患者对吸氧的使用量、吸氧时间及吸氧装置使用等了解不足,缺乏医生、呼吸治疗师和护士的专业指导,用氧行为不规范,氧疗效果欠佳。


在此背景下,为了确保家庭氧疗的科学性、规范性和有效性,制订全面、实用的家庭氧疗指南显得尤为必要。近年来,美国、巴西、德国陆续制订了家庭氧疗管理指南。2021年,上海市医学会呼吸病学专科分会肺功能学组制订了《成人慢性肺部疾病家庭氧疗上海专家共识》。本指南在广泛参考国际和国内现有专业指南、共识和系统综述的基础上,结合基层实际情况,详细阐述家庭氧疗的方式、患者的评估、氧疗处方的制订、氧疗装置及其维护、氧疗的监测和安全性、氧疗的社区管理和呼吸康复、慢性呼吸系统疾病的氧疗建议、特殊情况的氧疗建议等,旨在为医生(特别是社区全科医生)、呼吸治疗师、护士提供系统、标准化的家庭氧疗指导,规范家庭氧疗的实施,以保障患者氧疗的安全有效。本指南证据质量和推荐强度的分级标准采用GRADE(Grading of Recommendations Assessment,Development and Evaluation)方法(表1),证据质量分为“高、中、低和极低”4个等级,分别用A、B、C 和D 表示;推荐意见分为“强推荐、弱推荐”两个级别。


家庭吸氧怎么洗中国成人呼吸系统疾病家庭氧疗指南(2024年)_https://www.jmylbn.com_新闻资讯_第2张


第一部分 概述

家庭吸氧怎么洗中国成人呼吸系统疾病家庭氧疗指南(2024年)_https://www.jmylbn.com_新闻资讯_第3张

核心要点


1.氧气对保障人体生理功能至关重要,可维持细胞代谢、能量生产和器官功能,同时帮助清除有害物质和维持酸碱平衡。


2.缺氧是指氧气供应不足,会影响机体代谢和功能,需通过增加通气和心输出量进行代偿。根据原因不同,缺氧分为低张性缺氧、血液性缺氧、循环性缺氧和组织性缺氧等4种类型。


3.低氧血症是指血液中含氧不足,主要表现为PaO2和SaO2下降,可以通过PaO2和SaO2来衡量低氧血症的程度。


一、氧气的生理作用


氧气是生命存在的必要物质。在人体生理过程中发挥着至关重要的作用,具有以下生理功能:


1. 维持细胞代谢和能量生产:氧气是细胞氧化代谢过程中的核心要素,通过参与细胞呼吸链使葡萄糖、脂肪酸等有机物氧化分解,最终产生三磷酸腺苷(adenosine triphosphate,ATP),提供生物能量。


2. 维持组织器官功能:各种组织和器官都依赖于氧气供给,以维持正常生理功能,其中脑组织对氧气的需求尤为敏感,缺氧4~6 min即可能导致不可逆的脑损伤;心脏的正常搏动和血液循环的推进也依赖于充足的氧气供应。


3. 有助于清除体内有害物质:白细胞通过氧化反应产生活性氧类物质,可用于杀灭侵入的病原微生物,从而在体内实现防御功能;肝脏细胞利用氧气将药物和毒素代谢为更易排泄的可溶性物质,由肾脏排出体外。


4. 维持酸碱平衡:通过呼吸,氧气经肺泡入血液,二氧化碳(carbon dioxide,CO2)被交换出去。呼吸系统通过调节通气和换气量,维持体内的酸碱平衡。


5. 促进组织修复和再生的功能:在外伤、手术或疾病导致的组织损伤修复过程中,氧气是必需的促进因子,可增强组织细胞的代谢和再生能力。


二、缺氧的定义、分类、病理机制及相关指标


1. 缺氧的定义:缺氧是指组织或细胞由于氧供应不足而导致的功能障碍状态。这种状态可能是由于吸入气体中氧气压力不足、呼吸系统功能障碍、血液循环不良或细胞对氧的利用障碍等原因引起的,包括短时间(急性缺氧,如器官缺血)或长时间持续[慢性缺氧,如慢性阻塞性肺疾病(慢阻肺病)]缺氧的状态。缺氧时,中枢和外周化学感受器感觉到氧张力的降低,并向脑髓质和脑桥的呼吸中心发送信号,启动一系列过程,增加肺通气和心输出量,以维持人体的正常功能。


2. 缺氧的原因与分类:大气中的氧气通过呼吸进入肺泡,弥散入血,与血红蛋白结合,由血液循环输送到全身,被组织、细胞摄取利用。其中任一环节发生障碍都可引起缺氧。根据原因和血氧变化的特点,缺氧一般分为低张性缺氧、血液性缺氧、循环性缺氧和组织性缺氧等4种类型,见图1


家庭吸氧怎么洗中国成人呼吸系统疾病家庭氧疗指南(2024年)_https://www.jmylbn.com_新闻资讯_第4张

图1 缺氧的常见原因及分类


3. 缺氧时机体的功能与代谢变化:缺氧可对机体多个系统组织器官产生广泛的、非特异性的影响,其影响的程度与后果取决于缺氧发生的速度、程度、部位、持续的时间以及机体对缺氧的耐受性。轻度缺氧主要通过增加通气量、心输出量、血红蛋白含量等器官系统水平的机制进行代偿,严重缺氧而机体代偿不全时,可导致呼吸、循环、血液、神经等系统出现功能障碍。


4. 衡量缺氧的指标:


(1)PaO2:指物理溶解于血液中的氧所产生的张力,又称氧张力。PaO2正常范围为(100-0.3×年龄)±5 mmHg(1 mmHg=0.133 kPa),主要取决于吸入气体的氧分压和肺的外呼吸功能。


(2)SaO2:指血液中被氧结合的氧合血红蛋白(oxyhemoglobin,HbO2)占全部可结合的血红蛋白的百分比,主要取决于PaO2。SaO2正常范围为95%~98%,可经血气分析直接测定或脉搏血氧饱和度(pulse oxygen saturation,SpO2)监测间接测定。


(3)动脉氧含量(arterial oxygen content,CaO2)是指每100 ml动脉血中含氧的毫升数或毫摩尔数,是与血红蛋白结合氧和物理溶解氧的总和,反映动脉血结合氧的能力。动脉血氧含量(ml O2/dl)=0.003 1×PaO2 (mmHg)+1.39×SaO2×Hb(g)。0.003 1是氧的溶解系数,即每100 ml血液中每1 mmHg 氧分压有0.003 1 ml物理溶解状态的氧。


5. 低氧血症(hypoxia):是指血液中含氧不足,表现为PaO2和SaO2或SpO2下降,PaO2低于同龄人的正常值下限,SaO2或SpO2在低海拔(≤2 500 m)地区<90%,在海拔>2 500 m的地区≤87%。


SaO2与PaO2的关系并不是线性关系,而是呈“S”形的曲线关系,称为氧合血红蛋白解离曲线(oxygen dissociation curve),简称氧离曲线,表示在不同PaO2下,O2与Hb的解离与结合情况。在中等氧分压范围内,SaO2的变化较为显著,而在高或低氧分压时,变化较小。在正常生理条件下,SaO2为92%时对应的PaO2为64 mmHg,因此当SaO2<92%时,建议密切监测,或做血气分析;当SaO2<90%时,提示患者有低氧血症,见图2


家庭吸氧怎么洗中国成人呼吸系统疾病家庭氧疗指南(2024年)_https://www.jmylbn.com_新闻资讯_第5张

注:SaO2 动脉血氧饱和度;PaO2 氧分压;CO 一氧化碳;Met-Hb 高铁血红蛋白;1 mmHg=0.133 kPa

图2 SaO2和PaO2的关系


第二部分 家庭氧疗的方式、

氧疗患者的评估及氧疗处方的制订

家庭吸氧怎么洗中国成人呼吸系统疾病家庭氧疗指南(2024年)_https://www.jmylbn.com_新闻资讯_第6张

核心要点


1. 家庭氧疗是一种改善慢性缺氧的治疗方法,主要包括长期氧疗、夜间氧疗、移动氧疗、姑息氧疗及短时间冲击氧疗等方式,适用于多种疾病。


2.推荐从病史、症状、基础疾病、SpO2和/或动脉血气分析等方面综合评估患者的氧气需求,结合患者操作能力、家庭条件等因素选择氧疗方式和装置。


3. 氧疗处方由一般信息、氧疗要素、患者教育和随访计划等部分组成。氧疗要素包括氧疗方式、供氧设备、给氧连接方式以及吸氧流量、时间、时长等参数。


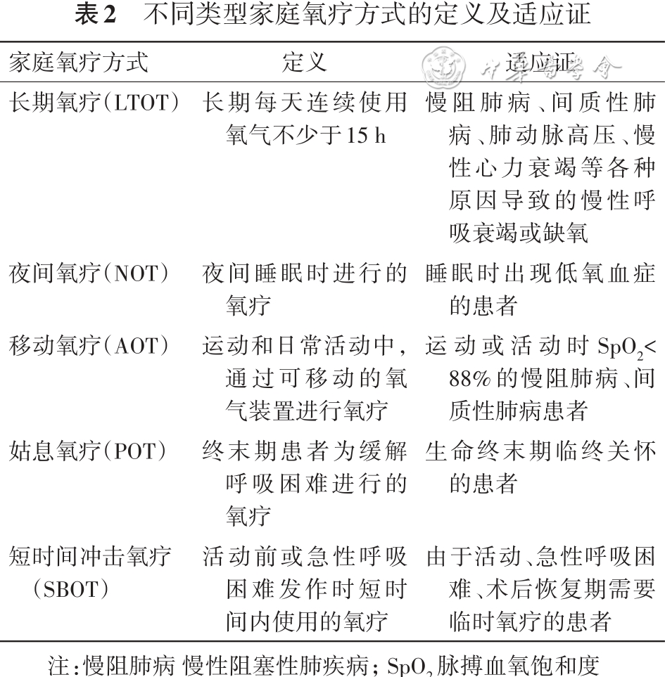
一、家庭氧疗的方式和适应证


家庭氧疗是指在医疗机构外,患者居家或在户外通过氧气瓶或制氧机等供氧的设施进行氧疗,适用于多种疾病导致的慢性缺氧。其目的是使患者在海平面水平,静息状态下,达到 PaO2≥60 mmHg 和/或使 SpO2>90%,以维持重要器官的功能,保证周围组织和细胞的氧供。家庭氧疗有多种方式,包括长期氧疗(long-term oxygen therapy,LTOT)、夜 间 氧 疗 (nocturnal oxygen therapy,NOT)、移动氧疗(ambulatory oxygen therapy,AOT)、姑息氧疗(palliative oxygen therapy,POT)和短时间冲击氧疗(short-burst oxygen therapy,SBOT)等,各种家庭氧疗方式的定义及适应证见表2


家庭吸氧怎么洗中国成人呼吸系统疾病家庭氧疗指南(2024年)_https://www.jmylbn.com_新闻资讯_第7张


1. 长期氧疗:是最常见的家庭氧疗方式,指患者在日常生活中需要长期/终身低流量(≤4 L/min)吸氧。大多数慢性缺氧的患者需要长期家庭氧疗,即长期每天连续吸入氧气不少于15 h,维持PaO2持续≥60 mmHg 和/或SpO2>90%。由于大多数患者病情的不可逆性,长期还指患者需要数年甚至终身吸氧。


适应证:适用于慢阻肺病、间质性肺病(interstitial lung disease,ILD)、肺动脉高压、慢性心力衰竭等各种原因导致的慢性缺氧或者慢性呼吸衰竭。


(1)对于伴有严重低氧血症的慢阻肺病患者,推荐长期氧疗(A,强推荐),可以显著降低死亡率,改善肺血流动力学、生活质量、睡眠质量和认知功能。严重低氧血症的定义为:①PaO2≤55 mmHg或SpO2≤88%;②PaO2为55~60 mmHg或SpO2在88%~89%,并伴有以下3种情况之一:红细胞容积≥55%、外周性水肿、心电图出现肺型P波。与每日15 h氧疗相比,每日24 h的氧疗并没有进一步改善严重低氧血症慢阻肺病患者1年内住院或死亡风险。


(2)对于慢阻肺病伴有中度低氧血症(SpO2在89%~93%)的患者不建议长期氧疗(C,弱推荐),因为长期氧疗并不能改善死亡率。


(3)对于有严重低氧血症的间质性肺病患者,大多数认为与慢阻肺病一样,也推荐长期氧疗(C,强推荐)。


(4)合并动脉血二氧化碳分压(arterial partial pressure of carbon dioxide,PaCO2)增高的慢性Ⅱ型呼吸衰竭患者,如果PaO2或SpO2符合上述标准,也建议长期氧疗,但在氧疗过程中应给予密切的监测与指导,或者联合无创呼吸机使用。


2. 夜间氧疗:是指在夜间睡眠时进行的氧疗,以改善夜间低氧血症,适用于睡眠时出现低氧血症的患者。


适应证:适用于夜间SpO2≤88%的慢性呼吸疾病患者,以及通过多导睡眠监测(polysomnography,PSG)确认存在夜间低氧血症的睡眠呼吸暂停患者。应根据多导睡眠监测及血气分析结果,密切监测PaCO2水平,特别是对于有高碳酸血症风险的患者,应个体化调整氧流量,确保在不增加CO2潴留的情况下改善SpO2


(1)单纯夜间低氧血症(SpO2<90%时间≥总睡眠时间的30%)的慢阻肺病患者,不建议长期氧疗(B,弱推荐);若夜间低氧血症合并右心功能不全或红细胞增多症,则建议夜间吸氧(D,弱推荐)。


(2)对于中度至重度睡眠呼吸暂停患者,持续气道正压通气(continuous positive airway pressure,CPAP)或双水平气道正压通气(bi-phase positive airway pressure,BiPAP)是标准治疗,夜间氧疗应与CPAP或BiPAP联合使用,而不是替代其治疗。


3. 移动氧疗:在运动和日常活动中,通过可移动的氧气装置输送氧气,便于患者进行户外活动,减轻运动时的呼吸困难,改善活动耐力。


适应证:对于呼吸室内空气时,有严重劳力性低氧血症(SpO2<88%)的间质性肺病或者慢阻肺病患者,推荐使用移动氧疗(B,强推荐)。对于慢性呼吸衰竭的患者,移动氧疗可以作为长期氧疗的联合方案,也可单独用于静息时无低氧血症但运动或活动时SpO2<88%的慢阻肺病、间质性肺病等患者。


4. 姑息氧疗:通常用于生命终末期、临终关怀的患者,使用氧疗来缓解呼吸困难,改善患者的生活质量。姑息氧疗主要是改善症状,不以纠正低氧血症为目的。


适应证:短期(7 d)补充氧气不能改善不伴有低氧血症的终末期患者的呼吸困难症状。终末期肿瘤患者伴有严重呼吸困难时,以及终末期慢性呼吸疾病如慢阻肺病、间质性肺病及终末期心力衰竭患者,通过其他治疗手段难以缓解呼吸困难时,可使用姑息氧疗。


5. 短时间冲击氧疗:是指在活动前或在急性呼吸困难发作时,短时间内使用的氧疗,通常持续几分钟到1 h。


适应证:适用于由于活动或急性呼吸困难需要临时氧疗的患者。接受结直肠手术的患者中,围手术期氧疗有助于降低手术部位感染风险。慢阻肺病患者在进行康复锻炼或其他活动前,也建议使用短时间冲击氧疗,以预防和缓解活动诱发的呼吸困难。


二、氧疗患者的评估


1.临床状况评估:


(1)临床表现:患者呼吸困难的严重程度、呼吸频率,是否有皮肤、黏膜发绀等体征。


(2)主要疾病:包括慢阻肺病、间质性肺病、阻塞性睡眠呼吸暂停等。


(3)合并症:是否合并肺动脉高压、慢性肺源性心脏病、肺性脑病等并发症;是否有其他并存疾病,如鼻咽喉部疾病、面部创伤、肥胖低通气综合征、心血管疾病。


(4)缺氧程度:可行SpO2和/或动脉血气分析,对患者的氧需求进行客观评估。


2. 实施氧疗的其他相关条件评估:氧疗前需了解患者的需求,及其对家庭氧疗的认知和实施意愿,评估患者实行氧疗的操作能力。同时也要了解患者的家庭环境和经济水平,指导患者及其家属个体化选择合理的家庭氧疗装置,保证氧疗的安全性。


患者实施家庭氧疗1个月后,应进行家庭访视,以重新对患者的临床状况、氧疗效果、氧疗安全性及依从性进行评估。


三、氧疗处方


氧疗处方应由4个部分组成:


1. 患者的一般信息和疾病类型:包括姓名、性别、年龄以及所患呼吸系统疾病、主要合并症以及低氧情况(静息/活动状态下)。


2. 氧疗相关要素


(1)氧疗目标:SpO2水平。


(2)氧疗方式:如长期氧疗、夜间氧疗、移动氧疗、姑息氧疗和短时间冲击氧疗等。


(3)供氧设备:根据患者的生活方式、活动能力和偏好选择供氧设备,如医用氧气瓶、制氧机、移动氧疗设备等。


(4)给氧连接方式:如鼻导管、鼻塞、面罩以及是否联用无创呼吸机等。


(5)氧疗参数:吸氧流量(L/min)、吸氧时间(白天和/或夜间)、吸氧时长(h/d)。


3. 患者教育:严格遵医嘱进行氧疗,避免随意调整氧流量;保持室内空气流通;避免氧疗装置周围吸烟或存放易燃物品;定期更换湿化瓶中的湿化液;保持吸氧管道的清洁和湿润;吸氧管道、面罩等应定期清洁和消毒等。


4. 随访观察:安排定期随访,监测氧疗效果,包括症状和体征变化、SpO2和血气分析等指标。氧疗处方示例见图3


家庭吸氧怎么洗中国成人呼吸系统疾病家庭氧疗指南(2024年)_https://www.jmylbn.com_新闻资讯_第8张

注:SpO2脉搏血氧饱和度;PaO2动脉血氧分压; PaCO2动脉血二氧化碳分压; FiO2 吸氧浓度;1 mmHg=0.133 kPa

图3 氧疗处方示例


第三部分

家庭氧疗装置及其维护

家庭吸氧怎么洗中国成人呼吸系统疾病家庭氧疗指南(2024年)_https://www.jmylbn.com_新闻资讯_第9张

核心要点


1.家庭氧疗常见的供氧来源主要有3种:压缩氧、液态氧和氧浓缩器(俗称制氧机)。


2.家庭氧疗的连接方式与吸入装置有关。选择连接方式要兼顾患者氧疗的有效性、佩戴的舒适度、操作的简便性和材料的性价比等。


3.所有的氧疗装置均需正确使用,定期保养,避免相关感染。家庭氧疗时低流量(≤4 L/min)吸氧患者无需常规进行湿化治疗。气管切开丧失上呼吸道加温加湿功能的家庭氧疗患者,推荐进行湿化治疗。更换湿化瓶、过滤器前,需要清洗双手。


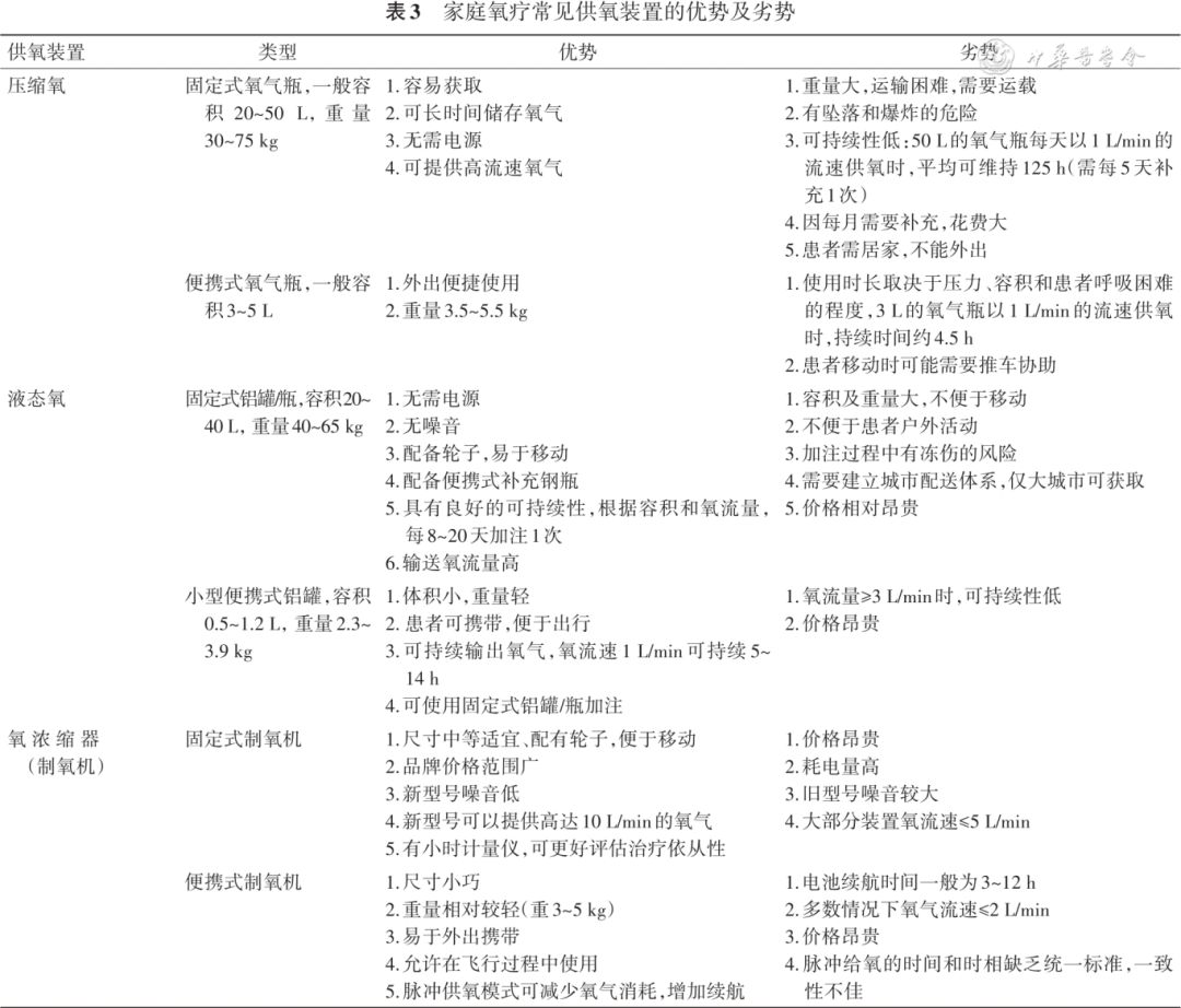
一、家庭氧疗常见的供氧装置


目前家庭氧疗常见的供氧来源主要有3种:压缩氧、液态氧和氧浓缩器(俗称制氧机)。


1. 压缩氧:即常用的氧气瓶,价格低廉,但是长期使用需反复灌装,而且氧气瓶较重,需要运输辅助设备;有爆炸和泄漏风险。


2. 液态氧:通常以低温液体形式储存和运输,体积小、重量轻,相对方便携带。液态氧在完全液化状态下,体积远小于同等量的压缩氧。液态氧需要特殊的低温容器,成本较高,且在储存和运输过程中需要特别注意安全。


3. 家用制氧机:制氧原理包括变压吸附法和膜分离法两种。


(1)变压吸附法:也称为分子筛制氧,利用分子筛对特定气体的吸附和释放能力的不同进行气体分离。制氧机首先压缩室内空气,经空气纯化干燥机净化,通过切换阀进入吸附塔;在吸附塔内,氮气被分子筛吸附,而氧气在吸附塔顶部被聚集,然后进入储氧罐,再经除异味、除尘和除菌过滤后,获得洁净的氧气,产生的氧浓度通常达到90%以上,具有能耗少、成本低的优点,是目前主流的家用制氧机采用的技术。


(2)膜分离法:采用半渗透膜将空气中的氧气和氮气进行分离,具有成本低、工艺简单的优点,缺点是对渗透膜的性能要求高,产生的氧浓度通常只有30%左右,不适用于长期家庭氧疗。


不同供氧装置示意图见图4。不同供氧装置的优势及劣势见表3


家庭吸氧怎么洗中国成人呼吸系统疾病家庭氧疗指南(2024年)_https://www.jmylbn.com_新闻资讯_第10张

图4 家庭氧疗常见供氧装置示意图 4A 固定式氧气瓶;4B 便携式氧气瓶;4C 液态氧固定式铝罐;4D 液态氧便携式铝罐;4E固定式制氧机;4F 便携式制氧机


家庭吸氧怎么洗中国成人呼吸系统疾病家庭氧疗指南(2024年)_https://www.jmylbn.com_新闻资讯_第11张


二、氧疗设备的连接方式


供氧设备需要以恰当的方式与患者相连,既要保证供氧设备输出气体的有效输送,也要兼顾患者的舒适度、操作的简便性和材料的性价比。家庭氧疗常用的连接方式包括以下几种。


1. 鼻导管:可直接插入鼻孔前庭,分为单腔鼻导管和双腔鼻导管,适配于制氧机、氧气瓶等多种供氧装置,不影响说话、进食、排痰,患者舒适度较高,操作简单,价格低廉,是最常用的氧疗连接方式。


鼻导管吸氧时,吸入氧浓度=[21+4×氧流量(L/min)]%。但是患者张口呼吸时,吸入氧浓度难以保证。另外,氧流量>4 L/min时,气流会对鼻黏膜造成比较强烈的冲击,患者可能难以耐受。鼻导管一般适用于所需吸氧浓度<40%的患者。


2. 鼻塞:与鼻导管类似,置入鼻腔前庭的是圆形小塞,前端开孔以输送氧气。多选用单塞,使用时塞于一侧鼻前庭,并与鼻腔紧密接触。


3. 面罩


(1)吸氧面罩:比较适用于家庭氧疗的是普通面罩,使用时连接于患者口鼻处,适用于张口呼吸或所需氧流量>4 L/min的患者。面罩吸氧会对患者说话、进食、排痰造成不便。为了减轻面罩死腔所产生的重复呼吸效应,避免加重患者CO2潴留,氧流量应≥6 L/min,对面罩内死腔形成冲刷效应。


其他吸氧面罩,如储氧面罩、文丘里面罩,对供氧装置要求较高,操作较为复杂,一般不建议用于家庭氧疗。


(2)无创面罩:使用时覆盖患者口鼻,通过提供正压通气支持,帮助患者维持正常的呼吸功能,特别适用于伴有慢性Ⅱ型呼吸衰竭、需要长期氧疗的患者,或者是有更高氧流量需求的患者。


4. 家庭机械通气时氧的连接:家庭机械通气时,用供氧管连接供氧装置与呼吸机,提供患者所需氧气。对于不带有空氧混合装置的呼吸机,供氧管直接与呼吸机管路连接,首选方式是连接于呼吸机出气口与呼吸机管路之间。对于有空氧混合装置的呼吸机,要严格按照呼吸机说明书要求配置供氧装置和连接方式。


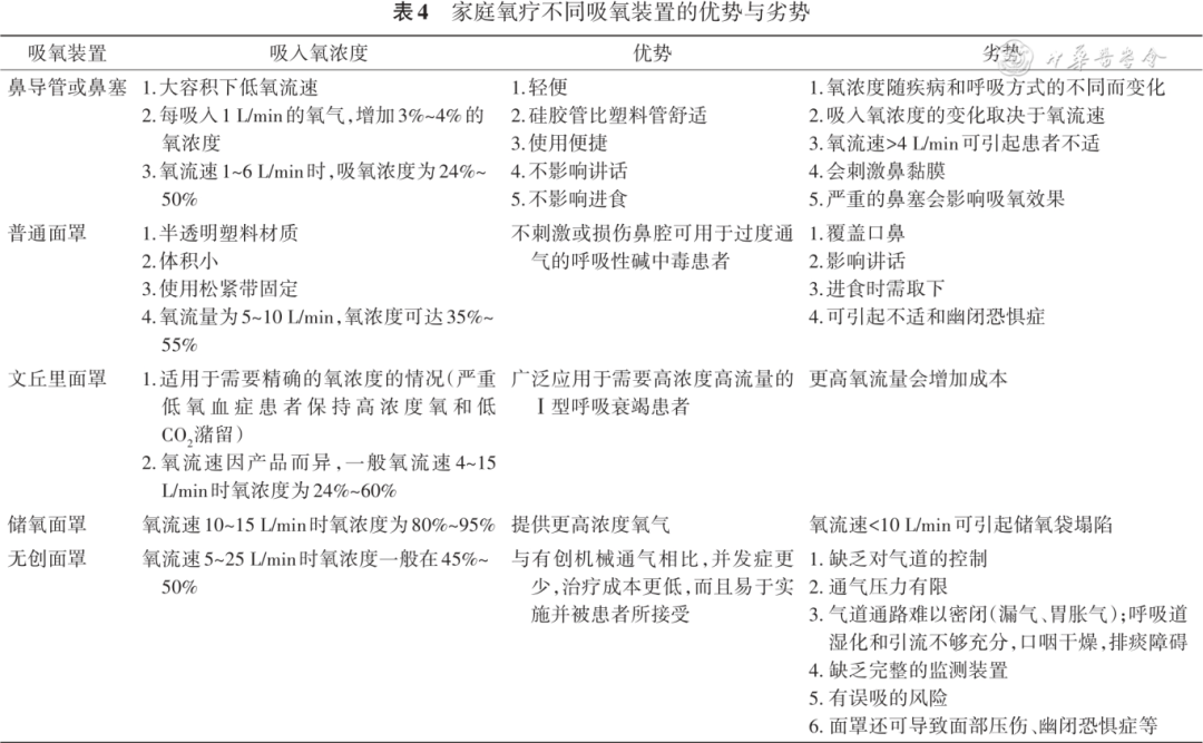
不同吸氧装置示意图见图5。不同吸氧装置的优势与劣势见表4


家庭吸氧怎么洗中国成人呼吸系统疾病家庭氧疗指南(2024年)_https://www.jmylbn.com_新闻资讯_第12张

图5 家庭氧疗不同吸氧装置示意图 5A 鼻导管;5B 普通面罩;5C文丘里面罩;5D 储氧面罩;5E 无创面罩


家庭吸氧怎么洗中国成人呼吸系统疾病家庭氧疗指南(2024年)_https://www.jmylbn.com_新闻资讯_第13张


三、制氧机的使用和保养


1. 制氧机的使用:制氧机应放置在平稳的地面上,周围无热源或明暗火源,阴凉可通风,切忌在制氧机上覆盖物品。湿化瓶内严格按照刻度线加水,高于最低水位线,低于最高水位线。出氧口接入消毒后的湿化瓶和吸氧管路,然后开启制氧机,通过旋转式数字流量计,调节制氧机的出氧流量至需要的位置,正确佩戴吸氧管,开始氧疗。在使用制氧机前应仔细阅读说明书,以应对使用过程中可能出现的故障。


2. 制氧机的保养


(1)吸氧管的保养:吸氧管应每3天清洗1次,吸氧管上鼻吸头或面罩每次使用后都应清洗,可用5%的高锰酸钾溶液浸泡5 min后用清水洗干净,或用医用酒精擦拭。建议吸氧管每2个月更换1次。需要注意的是吸氧管内应保持干燥,不能有水滴。


(2)过滤器的更换:多数制氧机都有一级过滤器和二级过滤器。


一级过滤器是过滤棉,一般配备2片,可替换使用。过滤棉附于机身的进气窗内侧,清洗时,先取下进气窗窗门,取出过滤棉,然后将过滤棉用清水或家用清洁剂浸洗,再用清水冲洗干净,晾干后重新安装于机器上继续使用或备用。每1~2周进行清洗或更换(如过滤棉灰尘不多,也可用毛刷清扫)。过滤棉属于消耗品,老化破损后应及时换新。


二级过滤器一般不可重复使用,建议每3个月更换1次,具体时间也可以根据使用情况进行调整。如果发现制氧机工作异常或氧气的纯度下降,也应该及时更换二级过滤器。在更换之前,先将制氧机关闭并拔掉电源,然后取下旧的过滤器,放入新的过滤器。更换过滤器前,需要清洗双手。


3.氧疗的湿化和消毒:家庭氧疗多为低流量吸氧方式,患者自身气道具有加温加湿功能,一般能够满足气道湿化的需求。对于低流量吸氧患者,湿化治疗不能改善呼吸道黏膜的湿度、纤毛黏液系统功能、呼吸症状和肺功能。因此,对于低流量(≤4 L/min)吸氧患者,建议无需常规进行湿化治疗。但对于吸氧流量>4 L/min或自诉上呼吸道干燥的患者,可以考虑湿化治疗,提高耐受性;另外,对于气管切开,丧失上呼吸道加温、加湿功能的患者,推荐进行湿化治疗。


此外,为减少感染风险,应注意以下几点:气泡式湿化器可能会增加气溶胶感染风险,建议慎重选择;湿化用水推荐应用灭菌水或蒸馏水,切勿使用自来水;建议湿化瓶每5~7天清洗1次,如使用的是蒸馏水或纯净水,清水清洗即可,如使用的是矿泉水,建议白醋浸泡后清洗;湿化瓶中的水,建议每天更换;更换或操作湿化装置时应保持手部清洁;按照产品使用的要求,定期更换、清洗和消毒吸氧导管和加湿装置;若有污物应及时清洁;保持室内空气的流通等。


第四部分

家庭氧疗的监测和安全性

家庭吸氧怎么洗中国成人呼吸系统疾病家庭氧疗指南(2024年)_https://www.jmylbn.com_新闻资讯_第14张

核心要点


1.对接受家庭氧疗的患者应进行规律的监测,包括症状、心率、SpO2、动脉血气等指标。家庭氧疗的目的是纠正低氧血症。SpO2和动脉血气是常用的评估指标。不同的疾病,氧疗后SpO2维持的范围稍有差异,目标范围为88%~94%。


2.根据氧疗处方的要求选择合适的氧疗方式和设备。选择制氧机时,需要注意输出氧流量和输出端最低的氧浓度。使用氧疗设备需要注意场地、火源等情况,规范使用氧疗设备。同时加强对氧疗患者的监管与指导。


3.家庭氧疗常见的不良反应包括鼻导管面罩引起的皮肤黏膜损伤,氧中毒、CO2潴留和氧疗所致的肺不张等。加强健康教育和安全教育可以减少不良反应。


一、氧疗的监测和目标


1. 氧疗的监测:对居家接受氧疗的患者应进行规律监测,包括症状、心率、SpO2、动脉血气等,以便及时调整用氧时间和氧疗参数。建议在初次启动家庭氧疗前,将动脉血气检测结果作为基线,制订氧疗方案,同时设定SpO2的目标,在开始氧疗后第3、12个月复查动脉血气,随后至少每年行1次动脉血气监测,监测频率应根据临床症状、病情严重程度和疾病进展速度等因素进行适当调整。


2. 常见慢性呼吸系统疾病家庭氧疗的目标SpO2范围:在家庭氧疗过程中,需观察患者原有的疲劳、呼吸困难、发绀等缺氧症状是否改善,心率是否恢复至基础水平,以及外周血SpO2是否维持在适宜范围内。常见慢性呼吸疾病家庭氧疗的目标SpO2范围见表5


家庭吸氧怎么洗中国成人呼吸系统疾病家庭氧疗指南(2024年)_https://www.jmylbn.com_新闻资讯_第15张


二、氧疗的安全性


1. 氧疗设备的选择与使用:选用氧疗设备时(主要包括制氧机、氧气钢瓶、氧气管路等),需要根据氧疗处方选择合适的制氧设备,应选择正规厂家生产的产品,注意检查产品合格证、生产日期、安全阀等。在选择制氧机时,需要注意制氧机最大的输出流量和在最大流量时的氧浓度。


不同制氧机的输出氧浓度不尽相同,建议选择达到我国规定的出氧浓度标准(93±3)%的制氧机。最大出氧量是在保障出氧浓度的前提下,制氧机能够提供的每分钟最大出氧流量。当流量超过该最大出氧流量时,出氧浓度则下降,氧疗的效果也随之下降。对于需要长期氧疗的患者,建议使用最大氧流量不低于5 L的制氧机,不仅可调节的范围大,而且可提供相对高的氧流量,更重要的是能保证长时间的供氧,出氧浓度稳定在90%以上。


2. 氧疗操作的规范性:进行家庭氧疗时,患者或照护者应学会正确操作设备,遵循医嘱,确保吸氧时间、氧流量、氧浓度等符合治疗要求;同时,注意保持氧气管路的清洁、干燥,避免呼吸道感染。关于吸氧导管的长度,有研究显示30 m以内的吸氧管路,都不会影响患者的吸氧流量和吸氧浓度。


3. 安全性:虽然氧气是不可燃气体,但它能够助燃。因此,使用氧气时遵循安全措施尤为重要。应做到以下几点:


(1)氧装置应竖直安装在通风、干燥、避免阳光直射的环境中,确保机器稳定放置,防止倾倒、碰撞、掉落。


(2)远离火源或明火,如炉子、香烟和蜡烛等;使用氧气时,不允许吸烟。


(3)制氧机上不要覆盖物品。


(4)使用含酒精的洗手液后,确保双手彻底干燥后再进行操作。


(5)严格遵守气瓶操作的相关规定,不使用氧气时应关闭阀门。


(6)家中应安装烟雾探测器并备用灭火器。


(7)选择遵循最佳运输和处理气瓶阀门方式的公司,设备应由专业人员维护。


4. 家庭氧疗的指导:医护人员定期随访,为患者提供专业的氧疗指导,调整氧疗方案。应加强对氧疗患者家属的培训,使之了解氧疗知识以及紧急情况的处理方法。


三、氧疗的不良反应及其处理


常见的氧疗不良反应及其处理措施如下:


1.面部压伤:长期家庭吸氧,鼻导管、面罩等可造成皮肤和/或皮下组织的局部损伤。如长时间佩戴面罩,颜面部皮肤会出现红斑、红肿、破溃等表现,因此须注意面罩头带的松紧程度。预先使用润肤油或者用保护性敷料可减少皮肤损伤。对于皮肤严重损伤的患者,应及时处理。


2. 呼吸道黏膜损伤:由于家庭氧疗时吸入的氧气是干燥气体,长期氧疗的患者容易引起呼吸道干燥,进而引起呼吸道黏膜损伤,临床表现为鼻黏膜干燥或鼻出血,分泌物增多、黏稠等,可加重呼吸困难,甚至易引起呼吸道感染。在氧疗期间,可以通过给患者涂抹润肤剂,同时增加室内湿度和使用加湿器等措施来预防和缓解。


3. 氧中毒:人体吸入过多的氧也会产生一系列生理功能紊乱和病理变化,甚至导致死亡,称为氧中毒。吸入高浓度的氧气(浓度>70%)超过24 h或在高压氧环境下超过5 h有可能发生氧中毒,临床表现为胸骨下不适、疼痛、烧灼感,继而出现呼吸增快、食欲减退、恶心、头痛等症状。家庭氧疗中,即使是高流量吸氧,通常的氧浓度难以>70%,所以一般不会发生氧中毒。患者一旦出现氧中毒症状,应及时停止氧疗并告知医生接受进一步的检查和治疗。患者可以通过控制吸氧流量,定期监测血气分析来预防。


4. CO2潴留/呼吸抑制:对于Ⅱ型呼吸衰竭患者,由于呼吸中枢失去了对CO2的敏感性,呼吸的调节主要依靠缺氧对外周化学感受器的刺激来维持。高流量、高浓度吸氧后会解除缺氧对呼吸的刺激作用,影响体内CO2排出,导致CO2潴留,引起多系统功能异常与障碍。患者可表现为呼吸困难、头晕、头痛,严重时可能有神志不清、意识障碍,呼吸中枢抑制加重甚至可导致呼吸停止。


对于合并Ⅱ型呼吸衰竭的家庭氧疗患者,在开具氧疗处方时需加强健康与安全教育,控制吸氧流量,使SpO₂维持在90%~92%之间,定期监测血气(PaCO₂和pH值),如果患者出现上述症状,及时告知医生,接受进一步的检查和治疗。


5. 吸收性肺不张:在进行家庭氧疗时,如果氧气压力过大,导致氧气吸收率超过了新鲜气体的输送率,氮气缺乏会导致肺泡通气-灌注比较低区域的小气道和肺泡塌陷,从而引起吸收性肺不张。


在家庭氧疗中,照护者需要积极观察患者病情,如患者出现呼吸困难、胸闷、气短,建议及时就诊,必要时完善胸部影像学检查,及时调整氧疗方案并采取相应的治疗措施。


第五部分 家庭氧疗的

社区管理和呼吸康复

家庭吸氧怎么洗中国成人呼吸系统疾病家庭氧疗指南(2024年)_https://www.jmylbn.com_新闻资讯_第16张

核心要点


1.社区随访:社区全科医生/护士应在患者初次氧疗1个月内进行随访,然后每3~6个月随访1次。随访内容包括评估症状自我监测能力、用氧安全知识、氧疗依从性及效果。


2.转诊建议:普通转诊适用于初次氧疗需进一步检查或现有治疗效果不佳等患者;紧急转诊适用于病情恶化,如严重呼吸困难、低氧血症或意识状态改变等患者。


3.健康教育:宣传用氧设备的安全知识,确保设备使用和储存符合安全标准;强调长期氧疗的重要性,鼓励坚持每日吸氧,加强自我监测,提升依从性。


4.呼吸康复:开始康复训练前需进行全面的临床评估和运动测试,以确保安全性;根据评估结果制订个性化的训练方案,逐步增加运动量;并在训练中监测血SpO2(建议保持在88%以上)。


一、家庭氧疗的随访周期和内容


1. 随访周期:对于初次进行家庭氧疗的患者,社区全科医生/护士应在1个月内进行首次随访(可采用电话及线上随访);已纳入慢性病综合管理病情稳定的患者,每3~6个月随访。


2.随访内容:随访内容可包括症状自我监测能力评估,用氧安全知识评估以及氧疗依从性评估。具体内容见表6


家庭吸氧怎么洗中国成人呼吸系统疾病家庭氧疗指南(2024年)_https://www.jmylbn.com_新闻资讯_第17张


二、转诊建议


根据患者病情严重程度不同,分为普通转诊和紧急转诊。


1.普通转诊:有以下情况,建议患者转至上级医院呼吸专科。


(1)初次家庭氧疗者,需至上级医院完善相关检查、明确病因和制订治疗方案者。


(2)社区常规检查无法诊断,无法明确相关病因诊断的家庭氧疗者。


(3)为评估慢性呼吸疾病病情,合并症或并发症,需要做进一步检查或治疗。


(4)经过规范化家庭氧疗后呼吸困难症状控制不佳或者SpO2不能达到目标值(详见本指南第四部分相关内容)。


2.紧急转诊:当患者出现以下临床情况,建议紧急转诊。


(1)原有呼吸道症状加重,出现明显气促、呼吸困难(呼吸频率≥30次/min)、口唇发绀、胸痛等。


(2)SpO2较基线值明显或者快速下降,即使是提高吸氧浓度或联合无创呼吸机使用,仍无法纠正者。


(3)出现意识状态改变,如嗜睡、谵妄或昏迷等。


(4)出现严重的合并症,如心力衰竭及新发的心律失常或心率持续≥120次/min等。


(5)出现血压下降、尿量减少、皮肤湿冷、意识障碍等血流动力学不稳定者。


三、家庭氧疗患者的健康教育


目前许多患者及其家属对家庭氧疗的认知度不足,使用不规范,依从性差,所以对家庭氧疗患者及其家属进行健康教育非常必要。健康教育内容主要包括3个方面:


1.安全、规范地使用氧疗设备(详见本指南第四部分家庭氧疗的监测和安全性)


(1)认真检查氧疗设备的质量和合格情况:如果是氧气瓶,让患者学会查看氧气瓶使用年限和氧气瓶的容积;如果是制氧机,让患者查看品牌的质量检测年限和合格证书。


(2)需要定期检测氧疗设备的质量,正确保养:使用氧气瓶,要定期查看压力表及预估剩余容积量,以备充足氧疗设备调整;制氧机需要了解使用时长及滤芯更换时间。


(3)安全教育:氧疗设备的存放安全很重要,需要在居住地有相对独立的空间,且无遮挡和配有禁火标识,避免任何火星可能。


(4)氧疗设备使用要规范,医务人员教会患者及其家属基本操作,准备合适的鼻导管或其他吸氧装置,记录其使用及更换时间,湿化器定期消毒频率。


2.氧疗患者自我症状管理能力


(1)积极记录患者症状的变化:让患者及其家属学会如何记录症状的变化,如咳嗽频率、咳痰的颜色、呼吸困难程度,以便及时识别病情变化,及时调整治疗。


(2)正确使用SpO2测量仪:向患者及其家属强调家中必须备有SpO2测量仪,并掌握正确使用的方法,每日记录数据,能够协助判断缺氧改善或加重情况。


3.长期氧疗:对于需要长期氧疗患者,应培训以下内容


(1)医护人员帮助患者及其家属计算家庭氧疗的成本和收益,让其认识到坚持家庭氧疗有利于疾病康复,又能够节约因疾病反复加重带来的经济费用,从而提高氧疗的依从性。


(2)患者应坚持每天吸氧,且每天总计时间不少于15 h,如果是慢阻肺病患者,应低流量吸氧。


(3)无论病情反复与否,都需要坚持氧疗。注意评估病情和生活质量。


(4)在定期随访中,及时收集患者对长期氧疗效果及问题的反馈,鼓励正向认知,面对消极情绪给予积极回应和促进强化教育,必要时可以增加同伴教育这种类似经历患者间采取的互帮互助的健康教育模式让家庭氧疗患者分享认知纠正的过程和互相督导,将氧疗长期管理由被动转为主动。


四、长期家庭氧疗患者的康复训练


对于长期家庭氧疗患者的康复训练,应注意安全性、有效性和个性化管理,以增强患者的体能、呼吸功能和生活质量。通过科学的康复训练和合理的管理,患者不仅可以提高生活质量和减轻症状,还能降低因久坐或活动不足带来的并发症风险。


康复训练建议:


1. 在康复训练前,康复治疗师应进行康复评估,根据患者的疾病阶段、氧疗需求和整体健康状况,制订个性化的康复训练计划。


2. 建议进行低强度、有氧运动,如步行、骑车等,每周至少3次,每次20~60 min。


3. 训练时佩戴便携式供氧装置,并按需要吸氧(可能需要在运动过程中更改吸氧方式,如鼻导管吸氧升级为面罩式吸氧),然后逐步增加运动量,避免过度负荷。


4. 力量训练可以使用轻度弹力带、哑铃或自重训练,每周2~3次,逐步增加强度。伸展和柔韧性训练有助于保持关节灵活性和预防肌肉僵硬,运动后应进行放松拉伸。


5. 呼吸训练应包括腹式呼吸和缩唇呼吸,并结合日常活动调节呼吸节奏。


康复训练中的注意事项:


1.氧疗管理:在康复训练时,特别是有氧运动期间,确保携带氧疗设备,持续监测SpO₂。一般建议SpO₂保持在88%以上。如果运动中SpO₂持续下降,应立即停止运动并调整氧流量或休息。


2. 运动强度控制:采用“Borg呼吸困难评分”(0~10级)进行呼吸困难的自我评估,保持在4~6级之间,避免过度劳累。感到极度疲劳、气短、头晕或胸痛时应立即停止训练,并咨询医生。


3. 环境安全:由于需要携带氧疗设备进行训练,应确保运动空间宽敞,保证供氧设备的安全,并避免氧气管线与运动设备缠绕。


4. 遵循医生建议:定期与医生或呼吸治疗师沟通,调整训练计划和氧疗方案,确保安全和有效性。


第六部分

慢性呼吸系统疾病的氧疗建议

家庭吸氧怎么洗中国成人呼吸系统疾病家庭氧疗指南(2024年)_https://www.jmylbn.com_新闻资讯_第18张

核心要点


1.对于伴有严重低氧血症的慢阻肺病患者,推荐长期氧疗,至少15 h/d(A,强推荐)。


2.对于符合长期氧疗指征的严重劳力性低氧血症的慢阻肺病患者,推荐移动氧疗(C,弱推荐)。


3.对于伴有严重缺氧的间质性肺疾病患者,推荐长期氧疗,至少15 h/d(C,强推荐);对于呼吸室内空气时有严重劳力性低氧血症(SpO2 <88%)的患者,建议使用可移动氧疗(B,弱推荐)。


一、慢阻肺病的家庭氧疗


1.适合长期氧疗的慢阻肺病患者:


(1)对伴有严重低氧血症的慢阻肺病患者推荐长期氧疗(A,强推荐),长期氧疗可以显著改善伴有严重低氧血症的慢阻肺病患者的死亡率,推荐每日氧疗时间是15 h(A,强推荐)。对慢阻肺病并伴有中度低氧血症(SpO2在89%~93%)的患者不建议长期氧疗(C,弱推荐)。


(2)单纯夜间低氧血症(SpO2<90%时间≥总睡眠时间的30%)的慢阻肺病患者,不建议长期氧疗(B,弱推荐);若夜间低氧血症合并右心功能不全或红细胞增多症,则建议夜间吸氧(D,弱推荐)。白天PaO2>60 mmHg,但伴有单纯夜间低氧血症的慢阻肺病患者死亡率显著增加,这可能与睡眠时肺泡通气不足或肺通气灌注不良,引起的肺动脉高压和心律失常有关。对单纯夜间低氧血症的慢阻肺病患者,目前未发现夜间氧疗可降低病死率和减少进展至长期氧疗的风险。


2. 适合移动氧疗的慢阻肺病患者:有长期氧疗适应证的慢阻肺病患者,出现严重的劳力性低氧血症(运动中SpO2<88%),推荐运动时吸氧(C,弱推荐),运动时吸氧可显著改善运动能力,但对呼吸困难的影响并不一致。这类患者运动时采用自动氧滴定法,与恒定吸氧相比,能够更好地改善氧合、步行耐力、SpO2、PaO2和呼吸困难。仅有单纯劳力性低氧血症的慢阻肺病患者,不建议运动前或运动中吸氧(A,强推荐)。


3. 氧疗的实施:长期氧疗一般经鼻导管吸氧,流量1~2 L/min,每日吸氧持续时间≥15 h。长期氧疗的目标是使患者在海平面水平、静息状态下达到PaO2≥60 mmHg和/或SpO2≥90%,对于存在高碳酸血症或合并已知危险因素(如肥胖、胸壁变形或神经肌肉疾病)的患者,建议目标SpO2范围为88%~92%。长期氧疗适用于临床病情稳定、药物治疗至少1个月、合并严重低氧血症的慢阻肺病患者。急性加重后需接受临时氧疗的患者,1~3个月需重新评估,大约50%患者在随访时不需要长期氧疗。所有长期氧疗患者在运动和睡眠时,应评估是否需要增加氧流量。无创通气联合长期氧疗对某些患者,尤其是在日间有明显高碳酸血症的患者有一定益处。


二、间质性肺病的家庭氧疗


1. 适合长期氧疗的间质性肺病患者:间质性肺病稳定期患者进行长期家庭氧疗的具体指征:PaO2≤55 mmHg 或 SpO2≤88%,有或无高碳酸血症;对于合并外周水肿、红细胞增多症(红细胞压积≥55%)或肺动脉高压的患者,PaO2≤60 mmHg或SpO2≤90%也可因长期家庭氧疗受益(C,强推荐)。


2. 适合移动氧疗的间质性肺病患者:对于呼吸室内空气时有严重劳力性低氧血症(SpO2<88%)的间质性肺病患者,建议使用移动氧疗(B,弱推荐)。


劳力性低氧血症是间质性肺病的特征之一,通常情况下,间质性肺病患者的劳力性低氧血症比慢阻肺病患者更为严重,且劳力性低氧血症是间质性肺病患者预后不良的标志。建议所有间质性肺病患者均应考虑进行心肺运动试验或6 min步行试验,以确定是否存在活动后低氧血症。移动氧疗可改善间质性肺病患者的6 min步行距离、Borg呼吸困难评分、延长活动时间及健康相关生活质量。


对于运动后存在严重低氧血症的患者,尤其是活动受限及准备短期内接受肺移植的患者建议使用移动氧疗,应根据患者需求确定移动氧疗时的氧流速。


3. 其他:30%以上的睡眠时间中SpO2<88%的患者,可以考虑夜间吸氧,对于不符合长期氧疗伴有夜间低氧血症的间质性肺病患者,不应单独给予夜间氧疗。有严重呼吸困难的间质性肺病患者可考虑进行姑息氧疗。


三、其他疾病氧疗建议


1. 阻塞性睡眠呼吸暂停:阻塞性睡眠呼吸暂停是一种临床常见的睡眠呼吸紊乱性疾病,全球患病率2%~14%。阻塞性睡眠呼吸暂停因睡眠状态下反复发生上气道通气功能障碍,导致频繁呼吸暂停与低通气,而产生间歇性低氧血症、高碳酸血症和睡眠结构紊乱,是导致神经认知障碍和心脑血管损伤等不良事件的重要因素。怀疑患有阻塞性睡眠呼吸暂停或肺泡低通气的低氧血症患者应进行多导睡眠图检查。


对于阻塞性睡眠呼吸暂停所致的夜间间歇性低氧血症,单纯氧疗通常不被作为独立的治疗方式。对于这类患者,通过无创正压通气改善睡眠状态下上气道通畅性的治疗更为重要。无创正压通气时可以不吸氧气,仅通过无创通气就可以改善低氧血症。


2. 肺动脉高压:肺动脉高压按病因不同分为多种类型,其中动脉型肺动脉高压(第1大类)、低氧相关肺动脉高压(第3大类)、慢性血栓栓塞性肺动脉高压(第4大类)会导致低氧血症。


对于肺部疾病和/或低氧所致肺动脉高压主要针对原发病治疗,同时推荐长程氧疗。氧疗可以改善动脉型肺动脉高压和慢性血栓栓塞性肺动脉高压患者的活动耐力和生活质量。吸氧还可以改善合并睡眠障碍患者的夜间低氧血症及运动诱发的低氧。


对于PaO2<60 mmHg (SpO2≤90%)的肺动脉高压患者建议进行长期氧疗,有助于改善患者症状,缓解活动后呼吸困难。


第七部分

特殊情况的氧疗建议

家庭吸氧怎么洗中国成人呼吸系统疾病家庭氧疗指南(2024年)_https://www.jmylbn.com_新闻资讯_第19张

一、慢性呼吸系统疾病患者去高原的建议


高原地域高、氧气稀薄,人体在高原上容易出现各种急慢性高原病。


1. 高海拔对呼吸健康的影响:高海拔可引起空气中氧分压降低,导致人体的PaO2降低,在不同海拔下,健康人的血SpO2均有明显下降。不同海拔时健康人静息SpO2参考值见表7


家庭吸氧怎么洗中国成人呼吸系统疾病家庭氧疗指南(2024年)_https://www.jmylbn.com_新闻资讯_第20张


高海拔旅行可引起急性高原病,包括急性高山病(acute mountain sickness,AMS)、急性高原脑水肿(high altitude cerebral edema,HCAE)和高原肺水肿(high altitude pulmonary edema,HAPE)的风险。高原旅行4~24 h后可出现高原性头痛,通常海拔3 500 m以上可出现高原脑水肿,在海拔3 000m以上2~4 d后可出现高原肺水肿,海拔2 500 m以上可出现中枢性睡眠暂停。因此不推荐重度的慢阻肺病、囊性纤维化、间质性肺疾病及肺动脉高压患者去高原旅行。慢性呼吸系统疾病患者去高原前应与医生充分沟通,进行高原旅行前应详细评估,如氧疗效果评估、心肺功能检测、基础疾病控制、运动耐力评估、高原反应风险评估、心理健康评估、氧疗设备携带可行性等,并由医生结合以上各项评估结果,综合判断患者是否适合前往高原。


2.慢性呼吸系统疾病患者去高原的建议:


(1)慢阻肺病:具有非常严重气流受限、在海平面存在低氧血症或高碳酸血症的慢阻肺病患者,在未接受氧疗情况下不能去高原。病情稳定(至少2周)且无重度低氧的慢阻肺病患者去高原地区前需要进行充分的身体评估。对无需氧疗(海平面SpO2≥92 %)和无睡眠呼吸暂停的中重度慢阻肺病患者[第1秒用力呼气容积(forced expiratory volume in one second,FEV1)占预计值的30%~80%]在海拔2 048 m的干预研究发现,夜间氧疗(鼻导管3 L/min)可改善患者氧合,降低呼吸暂停低通气指数(apnea hypopnea index,AHI)和提高睡眠效率,且发生高海拔相关不良健康效应风险从26%降低至4%。长期无创通气伴或不伴氧疗的高碳酸血症慢阻肺病患者,在高原期间应使用呼吸机,氧疗目标维持SpO2为88%~92%。


(2)肺血管病:患者只有在病情稳定,且纽约心脏病学会(NYHA)心功能分级为Ⅰ~Ⅲ级的情况下,方可前往高原地区。海平面下PaO2<60 mmHg或SpO2<92%的患者在高海拔地区需吸氧,且旅行的海拔不能超过1 500~1 800 m。有研究发现在2 048 m海拔进行夜间氧疗(鼻导管3 L/min),可改善肺血管病患者的氧合和睡眠呼吸暂停,但对运动能力和血流动力学无持续影响。


3. 预防和处理:对于高原病,预防是关键。如果在高原出现相关不良健康效应,应及时采取措施治疗,必要时尽快下撤到低海拔地区。见表8


家庭吸氧怎么洗中国成人呼吸系统疾病家庭氧疗指南(2024年)_https://www.jmylbn.com_新闻资讯_第21张


二、接受长期氧疗患者的旅行注意事项


旅行并不是接受长期氧疗患者的禁忌,但在旅行前需进行风险评估。


乘坐汽车出行时,需评估出行时间,携带足够供电时间的锂电池作为制氧机供电来源,若使用车载电源,通常需要借助逆变器,可将汽车上的12 V/24 V直流电源,转换为制氧机工作电源所需的220 V交流电源,但需明确逆变器是否可以满足制氧机的功率需求。在汽车中使用制氧机时,需保证散热通风、防止制氧机进水,避免长时间过度使用。


乘坐火车(如高铁)出行时,极少因气压变化引起吸氧浓度的变化,患者可使用平时的氧疗设备安全乘坐,但铁路部门有相应的要求:制氧机必须是符合国家标准的合格产品;制氧机的额定输出功率应在1 500 W以下;携带制氧机的乘客,虽不需进行报备,但需要在办理安检手续时向安检人员出示合格证明、授权书、购买发票等;氧气瓶属于易燃易爆物品,一般不能带上高铁。


乘坐飞机出行时需要考虑的问题更多。商用飞机通常在1万米的高度上飞行,舱室被加压到约2 000 m的高度,相当于空气中氧浓度为15%,对于长期氧疗人群,存在缺氧的风险。对于SpO₂<92%,或者SpO₂在92%~95%,且6 min步行试验中SpO₂<84%的患者,建议飞行中氧疗。航空公司一般不允许旅客携带自备的氧疗设备,如确实需要,须持有医生签署的书面证明,同时注明每小时所需要的最大氧气量和最大氧流量。一般首选便携式制氧机,锂电池额定能量不超过100 wh,电池电量应足够维持飞行时间的150%。大部分航空公司不允许使用钢瓶,有些公司会使用机舱内的供氧设备给患者供氧。除此之外,患者应有陪同人员;应随身携带处方药和急救药物;应要求靠近厕所的过道座位,以减少活动需求并改善湿度;飞行期间避免使用镇静剂和饮用酒精饮料。


中国成人呼吸系统疾病家庭氧疗指南制订专家组


顾问:瞿介明 陈荣昌


组长:迟春花 杨汀


副组长:揭志军 吴浩


秘书长:刘岚


成员(按姓氏拼音排序):


呼吸病学专家:边玛措(西藏自治区人民医院);曹志新(首都医科大学附属北京朝阳医院);陈亚红(北京大学第三医院);杜春玲(上海市青浦区中心医院);揭志军(复旦大学附属上海市第五人民医院);李凡(上海市松江区中心医院);李燕明(北京医院);梁宗安(四川大学华西医院);廖纪萍(北京大学第一医院);马德东(山东大学齐鲁医院);马艳良(北京大学人民医院);秦浩(海军军医大学第一附属医院);申永春(四川大学华西医院);佟训靓(北京医院);王思远(中日友好医院);夏金根(中日友好医院);解立新(解放军总医院);杨汀(中日友好医院);张静(复旦大学附属中山医院);周新(上海市第一人民医院)


全科医学专家:陈红(四川省医学科学院·四川省人民医院);迟春花(北京大学第一医院);崔洁(西安医学院附属第一医院);崔丽萍(宁夏医科大学总医院);冯玫(山西白求恩医院);郭爱珍(同济大学附属杨浦医院);宦红梅(上海市闵行区古美社区卫生服务中心);黄敏(苏州市立医院);江孙芳(复旦大学附属中山医院);孔慜(北京市丰台区方庄社区卫生服务中心);刘瑞红(香港大学深圳医院);史玲(上海市普陀区卫生健康事务管理中心);苏巧俐(四川大学华西医院);吴浩(首都医科大学全科医学与继续教育学院);薛峥(华中科技大学同济医学院附属同济医院);尹朝霞(深圳市罗湖区人民医院);张静(宁波市鄞州区中河街道社区卫生服务中心);朱兰(上海市徐汇区斜土街道社区卫生服务中心);朱卫国(北京协和医院)


方法学及流行病学专家:刘雅莉(首都医科大学附属北京儿童医院);彭晓霞(首都医科大学附属北京儿童医院);沈福来(上海交通大学健康长三角研究院健康强基研究中心);王娜(复旦大学公共卫生学院)


执笔专家:边玛措 曹志新 陈红 陈亚红 迟春花 崔洁 崔丽萍 杜春玲 郭爱珍 宦红梅 江孙芳 揭志军 孔慜 李凡 廖纪萍 马德东 马艳良 秦浩 申永春 苏巧俐 佟训靓 王思远 夏金根 薛峥 杨汀 尹朝霞 张静(上海) 张静(宁波) 朱兰 朱卫国


秘书:白雪佳(中华医学会杂志社);冯净净(复旦大学附属上海市第五人民医院);张建欣(北京大学第一医院)


本文来源:中华全科医师杂志, 2024,23:网络预发表. 


本文编辑:白雪佳 刘岚 

家庭吸氧怎么洗中国成人呼吸系统疾病家庭氧疗指南(2024年)_https://www.jmylbn.com_新闻资讯_第22张