器械和耗材怎么区分第三轮耗材国采,有重大变动!

新闻资讯2026-04-21 07:45:45

Medworld器械世界为您提供准确、及时、有效的医疗器械行业及医疗圈的市场动态,产品信息,技术进展等资讯。

来源: 医疗器械经销商联盟


器械和耗材怎么区分第三轮耗材国采,有重大变动!_https://www.jmylbn.com_新闻资讯_第1张

本轮国采与之前相比大不相同,采购品类、竞价规则、拟中选规则等都发生了重大变化!

器械和耗材怎么区分第三轮耗材国采,有重大变动!_https://www.jmylbn.com_新闻资讯_第2张


7月11日晚,国家组织医用耗材联合采购平台发布《国家组织骨科脊柱类耗材集中带量采购公告(第1号)》(以下简称“公告”)。


器械和耗材怎么区分第三轮耗材国采,有重大变动!_https://www.jmylbn.com_新闻资讯_第3张


与此前人工关节国家集采类似,此次发布的1号文件主要是对外公布了脊柱耗材国家带量采购的主要规则,包括带量采购品种、产品分组、竞价规则、拟中选规则等市场及企业关心的内容。另有部分规则将另行公告。


对比今年5月发布的脊柱国采征求意见稿,可以发现正式文件增加了脊柱集采的品类,拉长了采购周期。而相对于前两次骨科耗材集采来说,本轮脊柱集采的竞价规则和中选规则也发生了巨大的改变。


接下来,联盟将逐一分析本次脊柱带量采购公告的重点内容。

(公告原文见文末)


采购品种有变!


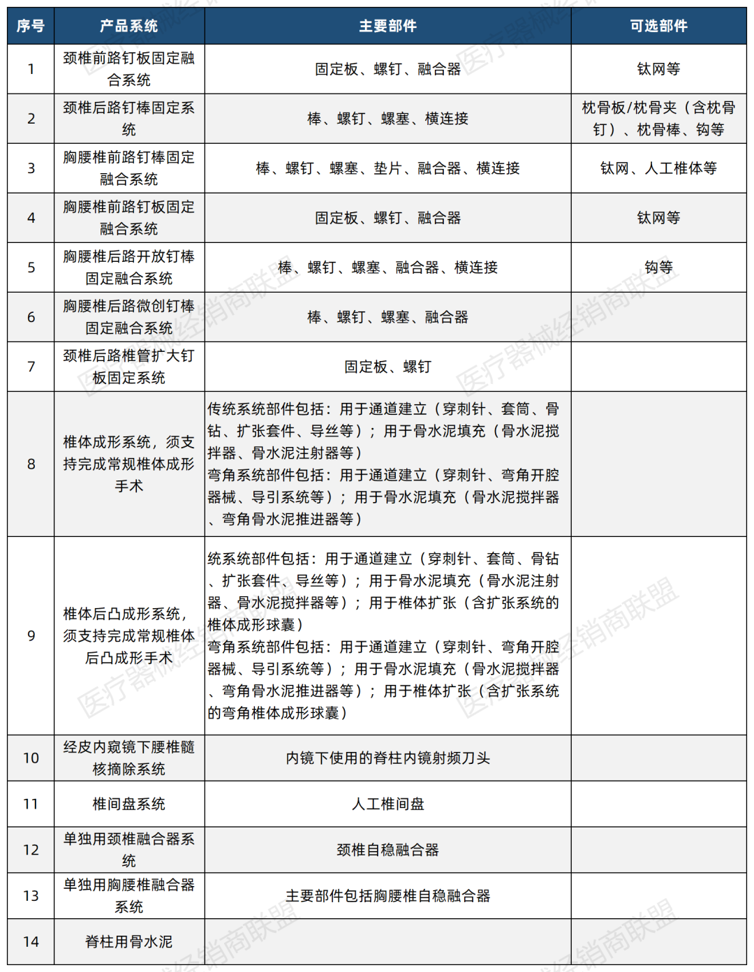
据公告了解,本次集中带量采购产品为骨科脊柱类医用耗材,根据手术类型、手术部位、入路方式等组建产品系统进行采购,共分为14个产品系统类别,涵盖了市面上能见到的大部分脊柱类产品。此外,3D打印产品可自愿参加集采。


对比征求意见稿,正式文件中新增了脊柱用骨水泥这一品类。


另外,与人工关节的2年采购周期不同,本次脊柱类医用耗材集中带量采购周期为3年,自中选结果实际执行日起计算。


器械和耗材怎么区分第三轮耗材国采,有重大变动!_https://www.jmylbn.com_新闻资讯_第4张


已自行开展脊柱类医用耗材集中带量采购,且尚在采购协议期内的省份,可顺延执行本次集采结果。


竞价规则更合理

部分产品可适当“加价”


相较于前两轮国采,第三轮脊柱类集采规则在前两次基础上不断完善,改变了“唯低价中标”模式,竞价规则更加合理。针对特定品种及竞争格局设置竞价规则,采取适当方式,平衡价格差异、水平差异。


从公告中获悉,同一产品系统类别下,按照确保临床使用和供应稳定、兼顾各类型产品和企业的原则,综合考虑医疗机构需求企业供应意愿和供应能力产品组合完整度等因素,将企业分单元分别竞价。


其中,主要部件齐全且能供应全国所有地区的企业,按医疗机构意向采购量由多到少依次排序,取该系统类别累计意向采购量前85%所涵盖的企业进入A竞价单元;而供应量无法覆盖全国,或主要部件有所缺失的企业则会进入B、C两组。


分组完成后,各竞价单元内企业将分别开展竞价,通过价格竞争产生拟中选企业。其中,根据规则一,A、B竞价单元内,按有效申报企业竞价比价价格由低到高排序,确定入围企业。


规则中“主要部件齐全”这一条件相对严苛,根据企业反馈,纵观脊柱类市场,约有5-6成企业达不到相应要求。在A、B分组里,能供应全国的器械商有明显的优势,全国有这个实力的企业屈指可数,所以对于大公司来说,降价压力没有那么大。


整体来看,新的竞价方案对企业的区分更加细致。在去除虚高价格空间的前提下,促进更多企业中选,中小企业也将获得更多机会。


另外,在同一产品系统中,按照质量、功能与价格相匹配的原则形成特殊设计部件的比价关系。也就是说,一些特殊设计部件可以适当“加价”。


例如,以万向螺钉为基础报价比价,固定螺钉的中选价为万向螺钉的90%,空心钉的中选价为万向螺钉的110%。


全新“复活”机制

促进更多企业中选


本轮脊柱集采按照各竞价单元内企业以产品系统开展竞价,通过价格竞争产生拟中选企业。


在A、B竞价单元内,按有效申报企业竞价比价价格由低到高排序,确定入围企业。入围企业的产品系统竞价比价价格不高于最高有效申报价(具体另行公告)。最多入围企业数量详见下表。


器械和耗材怎么区分第三轮耗材国采,有重大变动!_https://www.jmylbn.com_新闻资讯_第5张


值得关注的是,此次竞价规则中,采取了新的“复活”机制。


公告明确,同一个产品系统类别内,未按规则获得拟中选资格的A竞价单元有效申报企业,若竞价比价价格不高于B竞价单元最高拟中选竞价比价价格,则该A竞价单元有效申报企业获得拟中选资格,不受拟中选规则中入围企业数量的限制。


简单来说,A组未中选的产品,如果价格比B组拟中选的最高价要低,那么该未中选产品将会“复活”,重新中选。如此一来,中选企业的的数量或将进一步提升。


不过,根据公告中的“分量规则”要求,医疗机构自主选择原则,按照量价挂钩要求,中选产品系统根据排名梯度分配基础量;在医疗机构自主选择的基础上,分配剩余量。在剩余量分配时,对中选顺位靠前的企业予以倾斜,对中选顺位靠后的企业适当约束。


对于企业而言,就算产品中选了,只要价格达不到医疗机构的要求,也会被约束采购。这一规则将进一步拉低了脊柱集采的最低价格。


降幅超82%!骨科市场加速洗牌


此前,脊柱类集采已经在安徽省开展2轮。去年7月,安徽省第二轮脊柱集采最高降幅达到了82.88%。史赛克、捷迈、强生、美敦力、威高骨科、春立医疗、微创医疗、大博医疗、北京富乐、北京理贝尔等一批国内外知名械企中标。


参考安徽,本轮脊柱集采可能会再次刷新价格底线。


从目前公布的多次骨科类集采结果来看,头部企业中标数量明显更多,尤其是国产头部企业。


一方面,不断推进的集采给予国产企业更多市场机会,但另一方面,这些企业的业绩也会因为集采而受到一定影响。


为此,各大骨科企业也在极力拓宽自身产品线,试图在集采时代继续保持增长。而这也印证了集采政策推行的初衷,即促进骨科行业进一步的整合和发展。


公告原文:


国家组织骨科脊柱类耗材集中带量采购公告

(第1号)


为深入推进高值医用耗材集中带量采购改革,根据国务院办公厅《关于印发治理高值医用耗材改革方案的通知》(国办发〔2019〕37号)、国家医保局等八部门《关于开展国家组织高值医用耗材集中带量采购和使用的指导意见》(医保发〔2021〕31号)要求,按照国家组织、联盟采购、平台操作的总体思路,全国各省份组成采购联盟,委派代表组成国家组织高值医用耗材联合采购办公室(以下简称“联合采购办公室”),代表各地区公立医疗机构(含军队医疗机构,下同)及自愿参加的医保定点社会办医疗机构等实施骨科脊柱类医用耗材集中带量采购,由天津市医药采购中心承担联合采购办公室日常工作并负责具体实施。现就有关事项公告如下:


一、采购产品


本次集中带量采购产品为骨科脊柱类医用耗材,根据手术类型、手术部位、入路方式等组建产品系统进行采购,共分为14个产品系统类别。


(一)产品系统类别


1.颈椎前路钉板固定融合系统,主要部件包括固定板、螺钉、融合器,可选部件包括钛网等。

2.颈椎后路钉棒固定系统,主要部件包括棒、螺钉、螺塞、横连接,可选部件包括枕骨板/枕骨夹(含枕骨钉)、枕骨棒、钩等。

3.胸腰椎前路钉棒固定融合系统,主要部件包括棒、螺钉、螺塞、垫片、融合器、横连接,可选部件包括钛网、人工椎体等。

4.胸腰椎前路钉板固定融合系统,主要部件包括固定板、螺钉、融合器,可选部件包括钛网等。

5.胸腰椎后路开放钉棒固定融合系统,主要部件包括棒、螺钉、螺塞、融合器、横连接,可选部件包括钩等。

6.胸腰椎后路微创钉棒固定融合系统,主要部件包括棒、螺钉、螺塞、融合器。

7.颈椎后路椎管扩大钉板固定系统,主要部件包括固定板、螺钉。

8.椎体成形系统,须支持完成常规椎体成形手术。传统系统部件包括:用于通道建立(穿刺针、套筒、骨钻、扩张套件、导丝等);用于骨水泥填充(骨水泥搅拌器、骨水泥注射器等)。弯角系统部件包括:用于通道建立(穿刺针、弯角开腔器械、导引系统等);用于骨水泥填充(骨水泥搅拌器、弯角骨水泥推进器等)。

9.椎体后凸成形系统,须支持完成常规椎体后凸成形手术。传统系统部件包括:用于通道建立(穿刺针、套筒、骨钻、扩张套件、导丝等);用于骨水泥填充(骨水泥注射器、骨水泥搅拌器等);用于椎体扩张(含扩张系统的椎体成形球囊)。弯角系统部件包括:用于通道建立(穿刺针、弯角开腔器械、导引系统等);用于骨水泥填充(骨水泥搅拌器、弯角骨水泥推进器等);用于椎体扩张(含扩张系统的弯角椎体成形球囊)。

10.经皮内窥镜下腰椎髓核摘除系统,主要部件包括内镜下使用的脊柱内镜射频刀头。

11.椎间盘系统,主要部件包括人工椎间盘。

12.单独用颈椎融合器系统,主要部件包括颈椎自稳融合器。

13.单独用胸腰椎融合器系统,主要部件包括胸腰椎自稳融合器。

14.脊柱用骨水泥。


(二)材质要求


1.钉、棒(板)材质包括:钛合金、纯钛、钴铬合金、钴铬钼合金、钽金属、不锈钢、PEEK(聚醚醚酮)、可吸收共聚物等。

2.融合器(含自稳融合器)材质包括:纯钛、钛合金、钽金属、不锈钢、PEEK(聚醚醚酮)、CFRP(碳纤维增强基复合材料)、可吸收共聚物等。

3.横连接材质包括:钛合金、纯钛、不锈钢等。

4.骨水泥材质包括:聚甲基丙烯酸甲酯、羟基磷灰石等。

5.人工椎间盘材质包括:钛合金、钴铬钼合金、高分子聚乙烯、超高分子量聚乙烯等。

6.脊柱内镜射频刀头、椎体成形系统和椎体后凸成形系统所涉及部件不区分材质。


二、企业资质


已取得本次集中带量采购产品合法资质的医疗器械注册人(代理人),满足以下要求的,均可作为申报企业参加。其中,境外医疗器械注册人(代理人)应当指定我国境内企业法人协助其履行相应的法律义务。


(一)申报企业的产品应当符合国家有关部门的质量标准要求,并按国家有关部门要求组织生产。


(二)申报企业须明确供应区域,并承诺各产品系统对应所有规格型号在采购周期内满足该区域采购需求。


(三)申报企业应遵守《中华人民共和国专利法》《中华人民共和国反不正当竞争法》等相关法律法规。


(四)申报企业未被列入当前《全国医药价格和招采失信企业风险警示名单》。


(五)同一医疗器械注册人(代理人)的同一产品系统类别不得委托不同企业申报。


(六)不同医疗器械注册人(代理人)委托同一家企业申报的,则各委托企业和受托企业视为存在关联关系;如医疗器械注册人不同,但为同一实际控制人或存在控股关系,则视为企业间存在关联关系。在规定时间内完成相应操作的申报企业为有效申报企业,可参与竞价。


三、医疗机构范围


联盟地区2021年有使用脊柱类医用耗材的公立医疗机构(含军队医疗机构,下同)均应参加。医保定点社会办医疗机构在承诺遵守本次集采规定的前提下,按所在省(区、市)的相关规定自愿参加。


四、采购规则


(一)意向采购量


联合采购办公室组织企业组建产品系统,组织医疗机构填报采购需求量,并汇总采购需求量后按一定比例形成意向采购量。


1.企业自行组建产品系统。申报企业按照本公告“一、采购产品”中的要求,组建确定参加本次集中带量采购的产品系统,确保系统内各部件准确且产品系统可满足临床使用需求,并确认供应区域范围。


2.医疗机构填报采购需求量。医疗机构结合临床使用状况、医疗技术进步等因素,在企业确定申报的产品系统中选择并填报每个产品系统未来一年的采购需求量。


3.联合采购办公室汇总医疗机构填报的采购需求量,按一定比例明确本次集中带量采购的意向采购量。联合采购办公室将对各医疗机构的报量进行核查,如有异常情况,将要求相关医疗机构复核并书面说明情况。


(二)竞价单元


按照确保临床使用和供应稳定、兼顾各类型产品和企业的原则,综合考虑医疗机构需求、企业供应意愿和供应能力、产品组合完整度等因素,将企业分单元分别竞价。同一产品系统类别下,按照以下条件分为多个竞价单元:


1.主要部件齐全且能供应全国所有地区的企业,按医疗机构意向采购量从多到少依次排序,取该系统类别累计意向采购量前85%所涵盖的企业进入A竞价单元;


2.主要部件齐全且能供应全国所有地区但未进入A竞价单元的企业,或主要部件齐全但不能满足供应全国各地区的企业进入B竞价单元;


3.产品系统类别(序号1-6)中,主要部件具备钉塞棒(板),但缺少“一、采购产品(一)产品系统类别”中规定的其他任意主要部件的企业进入C竞价单元。


如进入A竞价单元有效申报企业数量不足10家,在主要部件齐全的有效申报企业中,按医疗机构意向采购量从多到少依序递补,直至A竞价单元有效申报企业数量达到10家。如主要部件齐全的有效申报企业不足20家,则满足上述1和2条件的有效申报企业全部进入A竞价单元。


(三)竞价规则


企业自行组建且医疗机构已报量的所有产品系统均应参与报价。部件或产品系统的材质不作区分,灭菌与非灭菌不作区分,3D打印产品可自愿参加集采。企业以产品系统申报价格,每一个产品系统类别的所有产品系统仅允许有一个申报价格。


申报价格包含产品系统内各部件价格、配送和配套工具及伴随服务费用,企业报价时需标明产品系统中每个部件及伴随服务的单价,同一部件或伴随服务费用在不同产品系统及不同产品系统类别中报价应保持一致(具体竞价方法另行公告)。


中选企业未申报的产品系统视为未中选产品系统,如未中选产品系统中含有中选产品系统的部件,则该部件执行该企业的中选价格。


在同一产品系统中,按照质量、功能与价格相匹配的原则形成特殊设计部件的比价关系,以万向螺钉为基础报价比价,固定螺钉的中选价为万向螺钉的90%,空心钉的中选价为万向螺钉的110%。


伴随服务包括协助组装工具、进行必要的工具使用指导、对医疗机构进行工具操作培训等。医疗机构使用非专用的动力工具费用、配套工具产生的清洗消毒相关费用,按规定由医疗机构承担。


(四)拟中选规则


各竞价单元内企业以产品系统开展竞价,通过价格竞争产生拟中选企业。


1.A、B竞价单元拟中选规则


1.1规则一:A、B竞价单元内,按有效申报企业竞价比价价格由低到高排序,确定入围企业。入围企业的产品系统竞价比价价格不高于最高有效申报价(具体另行公告)。最多入围企业数量详见下表。


器械和耗材怎么区分第三轮耗材国采,有重大变动!_https://www.jmylbn.com_新闻资讯_第6张


取得入围资格的企业,在同产品系统类别内和不同产品系统类别间,满足价差控制在合理范围的条件下(具体另行公告),获得拟中选资格。


1.2规则二:同一个产品系统类别内,未按规则一获得拟中选资格的A竞价单元有效申报企业,若竞价比价价格不高于B竞价单元最高拟中选竞价比价价格,则该A竞价单元有效申报企业获得拟中选资格,不受拟中选规则一中入围企业数量的限制。


2.C竞价单元拟中选规则


C竞价单元的有效申报企业,按照竞价比价价格不超过A、B竞价单元相应钉塞棒(板)组合的平均拟中选竞价比价价格,获得拟中选资格。


采用适当方式,在保证公平竞争、保持竞争强度、去除虚高价格空间前提下,促进更多企业中选,增强预期稳定性。


(五)分量规则


坚持临床需求导向,医疗机构自主选择原则,按照量价挂钩要求,中选产品系统根据排名梯度分配基础量;在医疗机构自主选择的基础上,分配剩余量。在剩余量分配时,对中选顺位靠前的企业予以倾斜,对中选顺位靠后的企业适当约束。


(六)采购周期


本次脊柱类医用耗材集中带量采购周期为3年,自中选结果实际执行日起计算。已自行开展脊柱类医用耗材集中带量采购,且尚在采购协议期内的省份,可顺延执行本次集采结果。


(七)规范可选部件挂网和价格


针对可选部件,由联盟各地区根据功能相近的中选产品价格及降幅,按去除价格虚高空间、性能和价格相匹配的原则制订挂网政策,联合采购办公室加强指导。


五、相关工作安排


申报企业使用数字证书登录国家组织医用耗材联合采购平台(https://hc.tjmpc.cn:10128),进入骨科脊柱类耗材填报系统,在“产品系统申报”菜单,填报本企业申报产品系统;在“供应区域”菜单,确定本企业骨科脊柱产品系统在联盟地区的供应区域范围,具体到地市级地区;在“企业间关系”菜单,填报企业间关联关系(含同一实际控制人、存在控股关系、多家企业委托一家企业申报等)。具体操作方法详见系统内操作手册。


新产品维护及部件确认时间:2022年7月13日9时至7月22日17时。部件归类时间:2022年7月14日9时至7月23日17时。产品系统组建时间:2022年7月15日9时至7月24日12时。供应区域范围确定和企业间关联关系填报时间:2022年7月13日9时至7月20日12时。参加申报的企业须在规定时间内响应。系统关闭后,不再接受产品系统和供应区域范围相关信息的新增、删减或变更。


六、联系方式


联系电话:022-24538159;联系传真:022-24538991。

服务时间:9:00-12:00,13:30-16:30,节假日除外。

其他未尽事宜另行公告。


国家组织高值医用耗材联合采购办公室

2022年7月11日



器械和耗材怎么区分第三轮耗材国采,有重大变动!_https://www.jmylbn.com_新闻资讯_第7张



免责声明】:medworld刊载上述内容,对文中陈述、观点判断保持中立,不对所包含内容的准确性、可靠性或完整性提供任何明示或暗示的保证。如果您认为我们的授权或者来源标注与事实不符,请告知我们,我们将与您积极协商解决。谢谢大家的关注。

喜欢就点个赞和在看吧!