取片机怎么用去医院拍片子总共分几步?市二院给您整明白儿的……

新闻资讯2026-04-21 06:52:02

提示点击上方"健康连云港" 关注我们!


很多人来医院就诊
都经历过“拍片”
其实大家常说的拍片
就是诊疗中的学影像检查
取片机怎么用去医院拍片子总共分几步?市二院给您整明白儿的……_https://www.jmylbn.com_新闻资讯_第1张
医学影像检查的作用是帮助临床医生
把引起患者疾病的部位和原因
通过影像方式展现出来
医学影像检查
对于疾病的演变、诊断、治疗具有一定的辅助作用
医学影像检查的方式主要包括
X线、CT、核磁共振等
医生会根据不同的疾病
开具不同的检查项目

取片机怎么用去医院拍片子总共分几步?市二院给您整明白儿的……_https://www.jmylbn.com_新闻资讯_第2张

取片机怎么用去医院拍片子总共分几步?市二院给您整明白儿的……_https://www.jmylbn.com_新闻资讯_第3张

做CT需要空腹吗?
取片机怎么用去医院拍片子总共分几步?市二院给您整明白儿的……_https://www.jmylbn.com_新闻资讯_第4张

做核磁是不是不能带项链?
取片机怎么用去医院拍片子总共分几步?市二院给您整明白儿的……_https://www.jmylbn.com_新闻资讯_第5张

做完什么时间可以取报告?
……

针对近年来

患者在“拍片”时遇到的困惑

市二院特意进行了梳理

为您一一解答

PART

01



检查前注意事项

Q1:做增强CT、增强核磁共振检查需要家人陪同吗?

建议家属进行陪同。特别是对于病情较重、行动不便、年老或年幼的患者,建议家属进行陪同。
部分检查还须本人或家属签署《XX同意书》,并在检查结束后陪同留观至少30分钟。

Q2:做CT、核磁共振检查前可以吃饭吗?

特殊肠道检查:提前做肠道准备。
腹部CT、核磁共振(MRI平扫及增强、磁共振胰胆管造影(MRCP及其他部位的增强扫描:检查前6小时禁食、禁水。
特殊检查(作碘制剂CT增强扫描或血管造影检查):根据病情和诊断需要,禁食4-6小时,被检查者需向检查人员说明有无药物过敏史,有无甲亢、肝肾功能不全及严重损害等情况,检查前两天内是否服用二甲双胍等药物。
其他常规检查均可正常进食。

取片机怎么用去医院拍片子总共分几步?市二院给您整明白儿的……_https://www.jmylbn.com_新闻资讯_第6张

PART

02



检查时注意事项

Q1:X光、CT检查时有哪些注意事项?

检查时,检查部位需要去除金属物品,女性患者需取胸罩、项链等物件。
做腹部CT检查前5~10分钟需饮用500-800ml(有禁食要求患者或自身不能耐受者可以不喝)。

Q2:核磁共振(MRI)检查时有哪些注意事项?

做核磁共振(MRI)时,要求去除全身金属饰物。
做头部检查的患者,需随身携带一个口罩,要求去除口罩内鼻压部位金属条,以备检查时更换。 

Q3:做增强CT检查前要做皮试吗?

不需要。

Q4:做完增强CT、增强核磁共振(MRI)检查后,可以马上离开吗?

检查后需观察30分钟,无不良反应后可离开。

取片机怎么用去医院拍片子总共分几步?市二院给您整明白儿的……_https://www.jmylbn.com_新闻资讯_第6张

PART

03



预约、缴费、退费

Q1:拍X光需要预约吗?

需要预约。
医生开具申请单后到医学影像直接预约、到相应房间等待检查。
特殊部位的X光:在乳腺、食道胃肠道、全脊柱,下肢全长、体层和肾造影等X光检查前,需要开具检查的医生提前与医学影像科进行预约。

Q2:CT和核磁共振(MRI)开单缴费后能马上检查吗? 

CT和核磁共振(MRI检查都需要提前预约。

Q3:医学影像科检查预约途径 

两种预约途径:

1. 医生开具检查单时直接预约;
2. 医学影像科窗口预约。

Q4:东院区开具的医学影像科检查,可以预约到西院区做检查吗? 

可以。反之亦然。

Q5:手机上预约的检查在哪可以打印检查单?

在医院的自助机或者人工窗口都可以打印检查单。

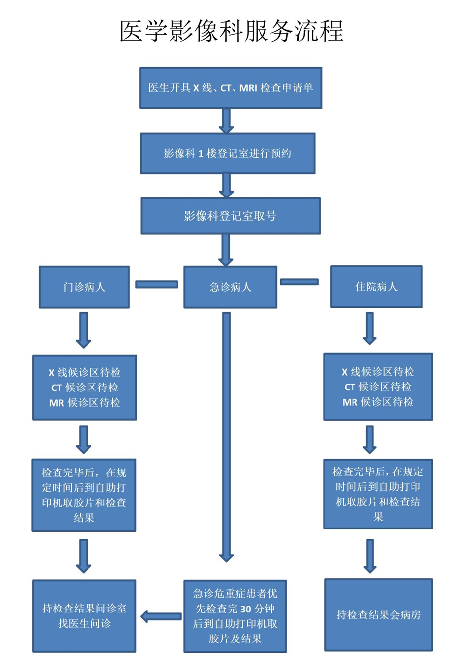
Q6:医学影像科服务流程(建议“长按保存”) 

取片机怎么用去医院拍片子总共分几步?市二院给您整明白儿的……_https://www.jmylbn.com_新闻资讯_第8张

缴费
预约 登记 取片

取片机怎么用去医院拍片子总共分几步?市二院给您整明白儿的……_https://www.jmylbn.com_新闻资讯_第9张

取片机怎么用去医院拍片子总共分几步?市二院给您整明白儿的……_https://www.jmylbn.com_新闻资讯_第10张

取片机怎么用去医院拍片子总共分几步?市二院给您整明白儿的……_https://www.jmylbn.com_新闻资讯_第11张

取片机怎么用去医院拍片子总共分几步?市二院给您整明白儿的……_https://www.jmylbn.com_新闻资讯_第12张


Q7:已缴费已预约但没做的检查可以退费吗?

可以。
已报到患者,携带检查条码、缴费导诊单或发票到医学影像科窗口办理签字手续,患者携带医学影像科签字手续按财务退费流程要求办理退费;
未报到患者,携带缴费凭证或者发票直接到收费处退费。

Q8:手机上的缴费怎么打印发票?

可以在门诊一站式服务中心的自助打印机上自助打印发票,也可以到人工收费窗口打印。


来源:市二院、委组宣处

取片机怎么用去医院拍片子总共分几步?市二院给您整明白儿的……_https://www.jmylbn.com_新闻资讯_第13张

取片机怎么用去医院拍片子总共分几步?市二院给您整明白儿的……_https://www.jmylbn.com_新闻资讯_第14张

供稿:于   越

编辑吕   

审核:曹   勤