医疗网怎么进入干货!一文看懂互联网医疗行业发展趋势:“互联网+医疗健康”进入3.0阶段

新闻资讯2026-04-21 05:38:36

原文标题:2021年中国互联网医疗行业市场现状分析,“互联网+医疗健康”进入3.0阶段「图」

一、互联网医疗行业简介

1、定义:互联网医疗是在医疗行业的新应用,其包括了以互联网为载体和技术手段的健康教育、医疗信息查询、、疾病风险评估、在线疾病咨询、电子处方、远程会诊、及远程治疗和等多种形式的健康医疗服务。

2、商业模式

目前,互联网网医疗主要有四种商业模式,分别是:单纯在线咨询的信息提供类、单纯医药电商、预约类服务、综合平台型。其中,通过平台预约挂号、体检或医美类服务的预约类服务已经在基层医院的微信公众号上普及,头部企业如平安健康等平台正在向综合型平台方向发展。

互联网医疗商业模式

医疗网怎么进入干货!一文看懂互联网医疗行业发展趋势:“互联网+医疗健康”进入3.0阶段_https://www.jmylbn.com_新闻资讯_第1张

资料来源:公开资料整理

3、发展阶段

我国互联网医疗在促进医疗资源流动,推动优质医疗资源“下沉”,缓解看病难、看病贵等难题,提升人民群众看病就医的获得感等方面发挥着重要作用。目前,互联网医疗已经成为我国医疗服务体系的重要组成部分。目前,我国“互联网+医疗健康”的发展开始进入3.0时代,与互联网融合形成线上与线下医疗双规并行的服务体系,提高我国医疗健康水平。

“互联网+医疗健康”发展阶段

医疗网怎么进入干货!一文看懂互联网医疗行业发展趋势:“互联网+医疗健康”进入3.0阶段_https://www.jmylbn.com_新闻资讯_第2张

资料来源:中国互联网协会

二、发展背景

1、健康素养水平

2021年我国居民健康素养水平达到25.40%,比2020年提高2.25个百分点,继续呈现稳步提升态势。2021年健康素养监测结果显示,全国城市居民健康素养水平为30.70%,农村居民为22.02%,较2020年分别增长2.62和2.00个百分点。我国居民健康意识不断提升,对我国医疗水平、效率等提出更高的要求,从而推动互联网医疗的发展。

2015-2021年中国居民健康素养水平走势图

医疗网怎么进入干货!一文看懂互联网医疗行业发展趋势:“互联网+医疗健康”进入3.0阶段_https://www.jmylbn.com_新闻资讯_第3张

资料来源:卫健委,华经产业研究院整理

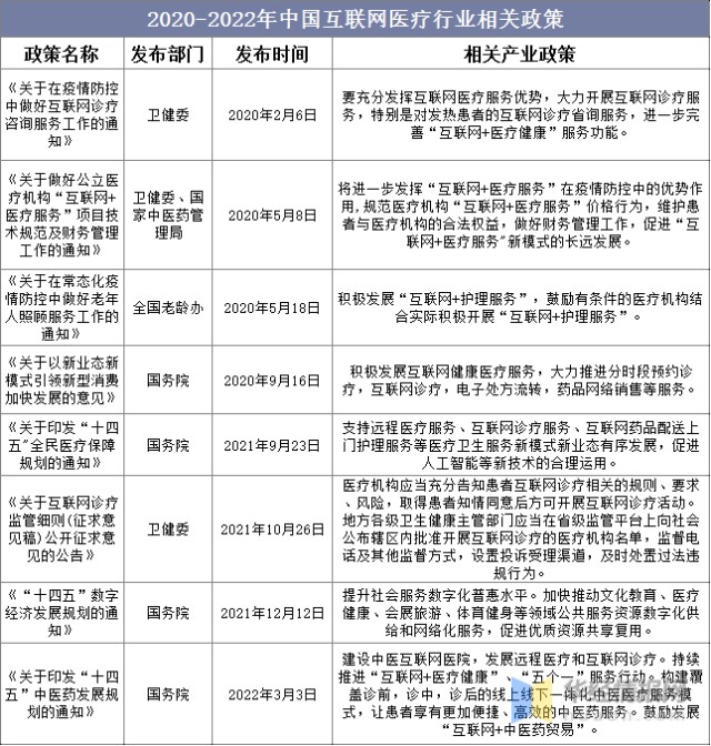
2、相关产业政策

互联网医疗,代表了医疗行业新的发展方向,有利于解决中国医疗资源不平衡和人们日益增加的健康医疗需求之间的矛盾,是积极引导和支持的医疗发展模式。自疫情发生以来,互联网医疗充分发挥了服务优势,我国卫生健康相关部分纷纷出台政策,促进互联网与医疗健康的结合,推动我国医疗健康领域公共服务资源数字化供给和网络化服务,促进优质资源共享复用。

2020-2022年中国互联网医疗行业相关政策

医疗网怎么进入干货!一文看懂互联网医疗行业发展趋势:“互联网+医疗健康”进入3.0阶段_https://www.jmylbn.com_新闻资讯_第4张

资料来源:公开资料整理

三、我国互联网医疗行业现状

1、市场规模

《中国互联网发展报告(2021)》数据显示,2020年我国互联网医疗健康市场规模快速扩大,达到1961亿元,同比增长47%,预测2021年将达到2831亿元,同比增长45% ,大健康产业整体营收规模达到7.4万亿元,同比增长7.2%,我国医疗信息化市场规模突破650亿元,同比增长18.6%。

2020年中国互联网医疗健康行业概况

医疗网怎么进入干货!一文看懂互联网医疗行业发展趋势:“互联网+医疗健康”进入3.0阶段_https://www.jmylbn.com_新闻资讯_第5张

资料来源:中国互联网大会,华经产业研究院整理

2、用户规模

自2020年年底开始,我国在线医疗用户规模逐渐回升,经过一年的时间,在线医疗用户规模超过2020年6月,达到29788万人,使用率为28.9%,网民对互联网医疗的使用率仍处于较低水平,互联网医疗的应用发展空间较大。

2020-2021年12月中国在线医疗用户规模及占比

医疗网怎么进入干货!一文看懂互联网医疗行业发展趋势:“互联网+医疗健康”进入3.0阶段_https://www.jmylbn.com_新闻资讯_第6张

资料来源:CNNIC,华经产业研究院整理

3、投融资情况

2015-2016年我国互联网医疗行业投融资火爆,事件数高达258起和265起,随着行业监管政策的出台等因素影响,近年来,行业投资趋于理性,2021年投融资事件数同比略有增加,超过半成的融资案例金额过亿,但整体融资轮次仍较为靠前,行业依旧保持创新活力。

2014-2021年中国互联网医疗行业投融资事件

医疗网怎么进入干货!一文看懂互联网医疗行业发展趋势:“互联网+医疗健康”进入3.0阶段_https://www.jmylbn.com_新闻资讯_第7张

资料来源:企查查,华经产业研究院整理

2021年我国互联网医疗行业主要投融资领域为专科服务,占比40%,其次有医疗信息化、医护工具、互联网亿元、慢病管理等领域,专科服务包括多个专项类别服务如心理健康、皮肤病、肿瘤、口腔健康、儿科、母婴健康等,资本更加聚焦于特定细分赛道、互联网医疗垂直领域。

2021年1月-2022年5月互联网医疗行业投融资情况

医疗网怎么进入干货!一文看懂互联网医疗行业发展趋势:“互联网+医疗健康”进入3.0阶段_https://www.jmylbn.com_新闻资讯_第8张

四、互联网医疗行业用户分析

1、性别与年龄

我国互联网医疗的男性用户略高于女性,用户年龄主要为中青年人群,18-44岁的用户占比为94.4%,这类人群能很好的掌握互联网运用技能,且有独自就医的能力。相对于其他年龄阶层而言,老年人在新型知识的接受和互联网通信设备的使用方面存在一定的局限性,作为医疗资源的主要需求人群,互联网医疗应注重解决老年人的认识和利用方面的不足。

中国互联网医疗用户性别和年龄分布

医疗网怎么进入干货!一文看懂互联网医疗行业发展趋势:“互联网+医疗健康”进入3.0阶段_https://www.jmylbn.com_新闻资讯_第9张

资料来源:公开资料整理

2、学历分布

统计数据显示,我国互联网医疗用户学历普遍较高,50.3%以上的用户学历在本科及以上,此类用户群体的互联网感知能力较强,且有较高的信息分辨能力,对互联网医疗的接受度也相对较高,高中及以下学历人群占总体用户比不到十分之一,互联网医疗用户规模还有很大的发展空间。

中国互联网医疗用户学历分布

医疗网怎么进入干货!一文看懂互联网医疗行业发展趋势:“互联网+医疗健康”进入3.0阶段_https://www.jmylbn.com_新闻资讯_第10张

资料来源:公开资料整理

五、互联网医疗平台

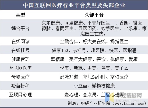
1、平台类型及典型企业

目前,我国互联网医疗行业头部企业主要以综合品台为主,如京东健康、阿里健康、平安好医生以及丁香园等,其他新兴类型如健康管理、互联网医美、母婴医疗、互联网心理等品台的普及率较低,市场的基础互联网医疗认知还不够高,虽然细分种类较多,但头部平台较少且运作平稳,并且随着资本、平台、流量等多方面因素的作用,互联网医疗行业集中度会迅速提高。

中国互联网医疗行业平台类型及头部企业

医疗网怎么进入干货!一文看懂互联网医疗行业发展趋势:“互联网+医疗健康”进入3.0阶段_https://www.jmylbn.com_新闻资讯_第11张

资料来源:公开资料整理

2、平安健康简介

平安健康深化落地战略2.0,完善上游供应网络的同时,与平安集团各项服务如商业保险等深度融合,以“HMO健康管理模式+家庭医生会员制模式+O2O医疗服务模式”拓展获客渠道,开发多元变现途径如线上问诊、产品包、会员、商品销售等,建立起独特的竞争优势。2021年平安健康付费用户转化率提升了19.4个百分点,累计咨询量同比增长26.4%。

平安健康竞争优势

医疗网怎么进入干货!一文看懂互联网医疗行业发展趋势:“互联网+医疗健康”进入3.0阶段_https://www.jmylbn.com_新闻资讯_第12张

资料来源:公司官网,华经产业研究院整理

六、行业趋势

目前,我国互联网医疗行业快速发展,市场规模快速增长,但与此同时,互联网医疗行业的发展还未能满足市场多元化的需求,还存在多方面的问题,各互联网企业需要将单一的大病救助模式,升级为囊括“医+药+保”等领域的多元化健康保障矩阵,向患者提供专业健康增值服务,优化医疗支出成本,满足更多元化、更个性化的健康消费需求。其次,基于云平台打造出具有标杆效应的数字化、一体化、智能化智慧医院,逐步打通生态内外医疗机构,统一管理医院、医生和用户,逐步实现线上线下数据和服务的无缝连接。

原文标题:2021年中国互联网医疗行业市场现状分析,“互联网+医疗健康”进入3.0阶段「图」

华经产业研究院对互联网医疗行业发展现状、行业上下游产业链、竞争格局及重点企业等进行了深入剖析,最大限度地降低企业投资风险与经营成本,提高企业竞争力;并运用多种数据分析技术,对行业发展趋势进行预测,以便企业能及时抢占市场先机;更多详细内容,请关注华经产业研究院出版的《2022-2027年中国互联网医疗行业市场全景评估及发展战略规划报告》。