医疗平台怎么测试首个|医疗健康大数据平台系列行业标准正式发布!

新闻资讯2026-04-21 05:27:36
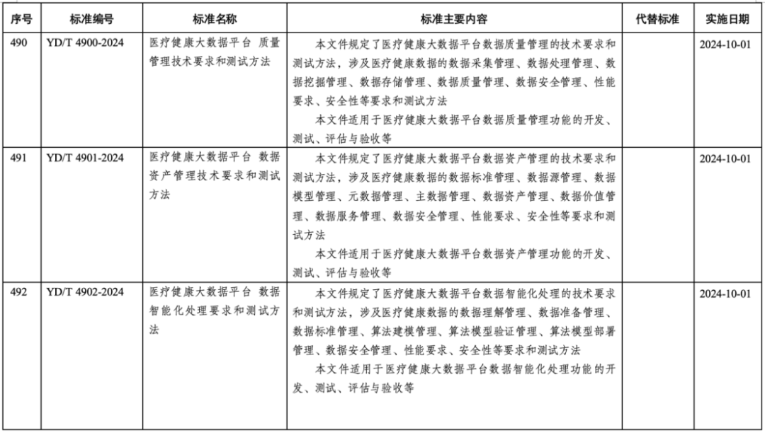
近日,工业和信息化部发布公告批准多项行业标准(2024年第18号)。其中,由中国通信标准化协会提出并归口,中国信息通信研究院牵头制定的医疗健康大数据平台系列标准:YD/T 4900-2024《医疗健康大数据平台 质量管理技术要求和测试方法》、YD/T 4901-2024《医疗健康大数据平台 数据资产管理技术要求和测试方法》、YD/T 4902-2024《医疗健康大数据平台 数据智能化处理要求和测试方法》正式发布,并将于10月1日正式实施。该系列标准适用于医疗健康大数据平台数据质量管理、数据资产管理、数据智能化处理等功能的研发、测试、评估和验收,可为医疗健康行业数据要素管理,促进数据合规高效流通,赋能医疗健康产业提供标准支撑。
医疗平台怎么测试首个|医疗健康大数据平台系列行业标准正式发布!_https://www.jmylbn.com_新闻资讯_第1张
医疗平台怎么测试首个|医疗健康大数据平台系列行业标准正式发布!_https://www.jmylbn.com_新闻资讯_第2张




标准意义




自2016年起,政策明确指出要促进和规范健康医疗大数据应用发展,加快激发健康医疗数据乘数效应。为推动医疗健康行业数据管理有序发展,在标准层面,中国信通院自2020年开始,联合业界陆续起草《医疗健康大数据平台》系列标准,解决医疗数据质量参差不齐、管理欠规范、应用不足等问题,对数据质量管理、数据资产管理、智能化处理等关键环节提出标准化技术规范。该系列标准的发布将为医疗健康大数据平台的建设和运营提供全面的技术参考,规范数据处理流程,提升数据质量,为“人工智能+医疗健康”发展提供良好的数据基础,支撑精准医疗和公共卫生决策。




标准情况介绍




医疗健康大数据平台系列标准是由中国信息通信研究院牵头,联合医疗机构、技术提供方等二十余家单位共同编制,包含数据质量管理技术要求和测试方法、数据资产管理技术要求和测试方法、数据智能化处理要求和测试方法等部分。

医疗平台怎么测试首个|医疗健康大数据平台系列行业标准正式发布!_https://www.jmylbn.com_新闻资讯_第3张

《医疗健康大数据平台 质量管理技术要求和测试方法》标准于2020年底启动制定,2022年下半年送审稿通过,规定了数据质量计划、数据质量检查、数据质量分析、数据质量改进等医疗健康大数据平台各项数据质量管理功能要求。

《医疗健康大数据平台 数据资产管理技术要求和测试方法》标准于2020年底启动制定,2022年下半年送审稿通过,规定了数据资产展示、数据资产检索、数据资产血缘分析等医疗健康大数据平台各项数据资产管理功能要求。

《医疗健康大数据平台 数据智能化处理要求和测试方法》标准于2020年底启动制定,2022年下半年送审稿通过,规定了医疗健康大数据平台数据挖掘的各项基本功能、核心能力、性能等方面的技术要求和测试方法。

医疗平台怎么测试首个|医疗健康大数据平台系列行业标准正式发布!_https://www.jmylbn.com_新闻资讯_第4张




开展贯标服务




中国信通院依托互联网医疗健康产业联盟,以行业标准为准绳,开展医疗健康大数据平台相关产品的测试评估工作,继续推进健康医疗数据要素标准体系建设,欢迎相关领域专家加入,共同完善标准体系、构筑数字健康新基建,推动健康医疗大数据产业高质量发展。

联系人:

韩林月 15001011002

hanlinyue@caict.ac.cn

李梦远 15247272054 

limengyuan3@caict.ac.cn

关于联盟

互联网医疗健康产业联盟由国家卫生健康委医疗管理服务指导中心和中国信息通信研究院联合牵头成立,旨在推动我国互联网医疗健康产业主体间的广泛交流和深度合作,促进供需对接和知识共享,形成优势互补,推进融合创新,切实解决互联网医疗健康产业现实问题。欢迎加入!

入会咨询:

高宇

14784762069

gaoyu1@caict.ac.cn