Warning: file_get_contents(/www/wwwroot/jmylbn.com/wp-content/cache/wpzt_/c7/8fdde8b761e8cfdc08cab7c1b477b8.tpl): failed to open stream: No such file or directory in /www/wwwroot/jmylbn.com/wp-content/themes/wpzt-answer/vendor/wpzt/cache/driver/File.php on line 125
医疗器械怎么管理新修订《医疗器械经营质量管理规范》发布,2024年7月1日起施行 - 活检穿刺产品网

医疗器械怎么管理新修订《医疗器械经营质量管理规范》发布,2024年7月1日起施行

新闻资讯2026-04-21 05:02:03
医疗器械怎么管理新修订《医疗器械经营质量管理规范》发布,2024年7月1日起施行_https://www.jmylbn.com_新闻资讯_第1张

医疗器械怎么管理新修订《医疗器械经营质量管理规范》发布,2024年7月1日起施行_https://www.jmylbn.com_新闻资讯_第2张


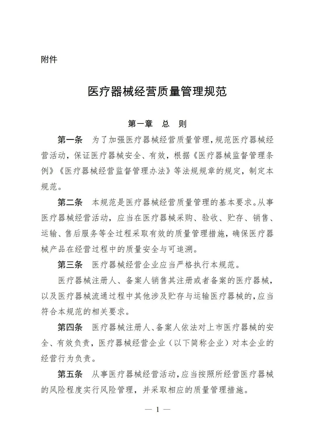
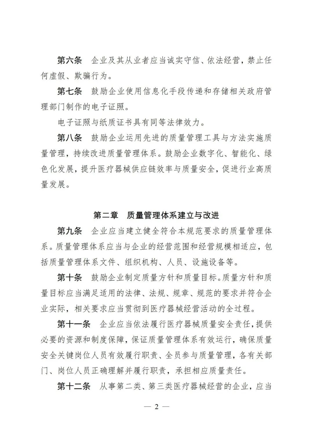
12月7日,国家药监局发布新修订《医疗器械经营质量管理规范》(以下简称《规范》),以适应新形势下医疗器械经营监管与质量管理工作需要,规范医疗器械经营活动,保障医疗器械产品质量安全。《规范》自2024年7月1日起施行。


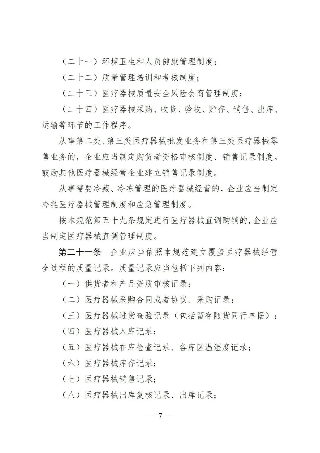
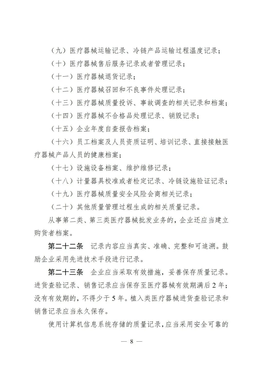
此次《规范》由原来的九章66条,修订为十章116条。其中,“质量管理体系建立与改进”一章为新增章节,包括质量管理体系建立、制定质量方针和质量目标、履行主体责任、体系自查、持续改进质量管理体系等内容。其他章节名称不变,但内容均有调整、扩充,贴近行业实际,给予细致指导。

《规范》“总则”一章新增了主体责任、规范执行、电子证照、鼓励创新条款内容,明确医疗器械注册人、备案人依法对上市医疗器械的安全、有效负责,医疗器械经营企业(以下简称企业)对本企业的经营行为负责。鼓励企业运用先进的质量管理工具与方法实施质量管理,持续改进质量管理体系。鼓励企业数字化、智能化、绿色化发展,提升医疗器械供应链效率与质量安全,促进行业高质量发展。

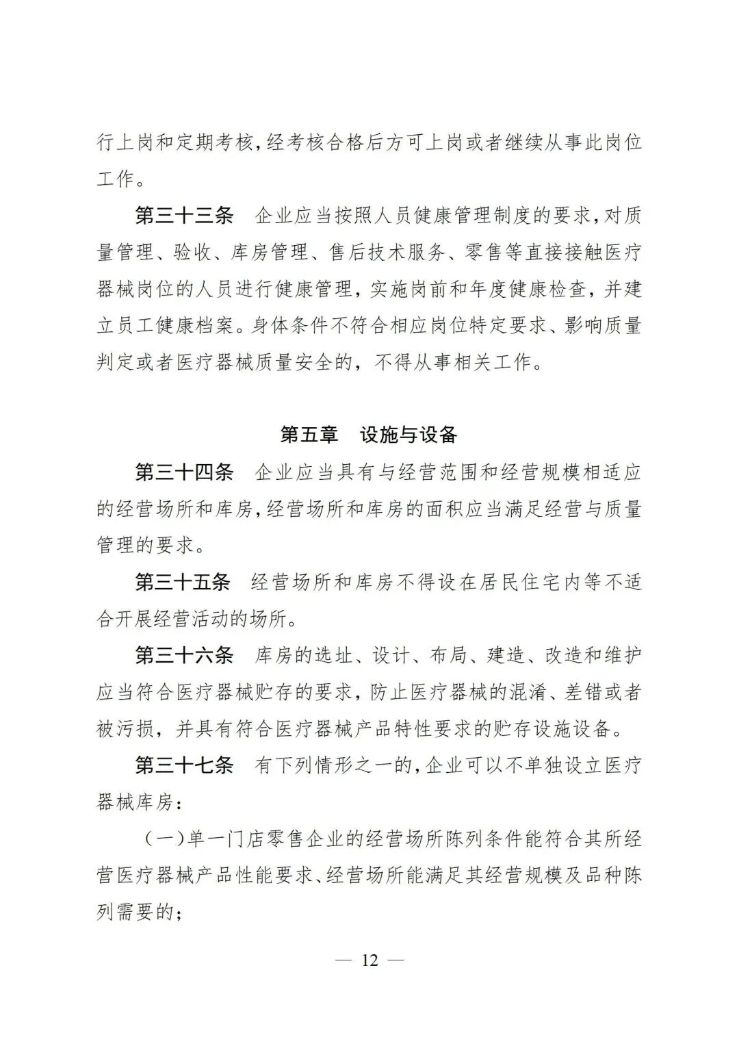
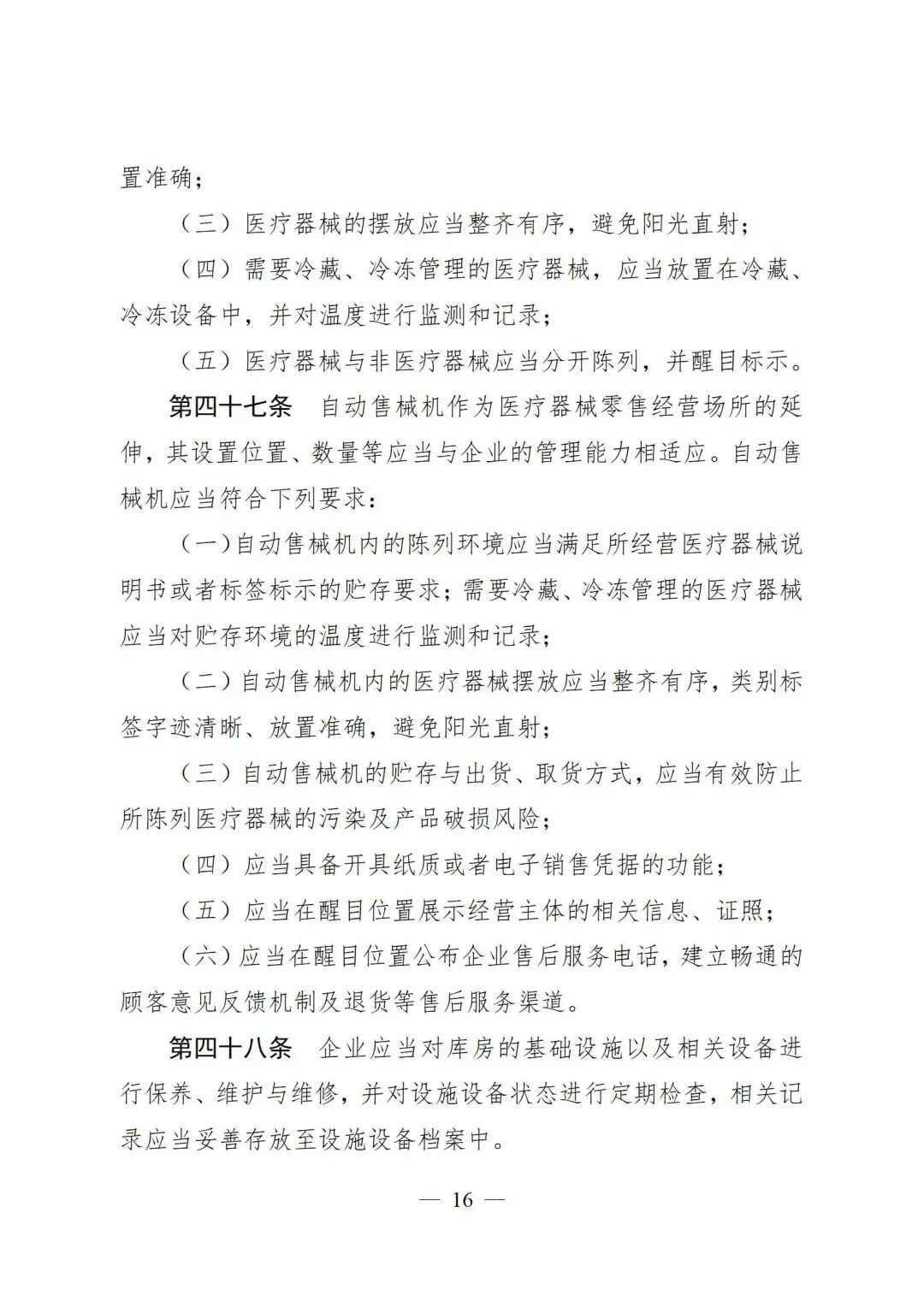
《规范》对医疗器械自动售械机、第三方物流等新业态做了要求。以医疗器械自动售械机为例,《规范》指出,自动售械机是医疗器械零售经营场所的延伸,对其经营主体、设置数量位置、功能、内部陈列环境、售后机制建立、主体证照展示、存放与出货、定期检查、销售凭据开具等提出具体要求。

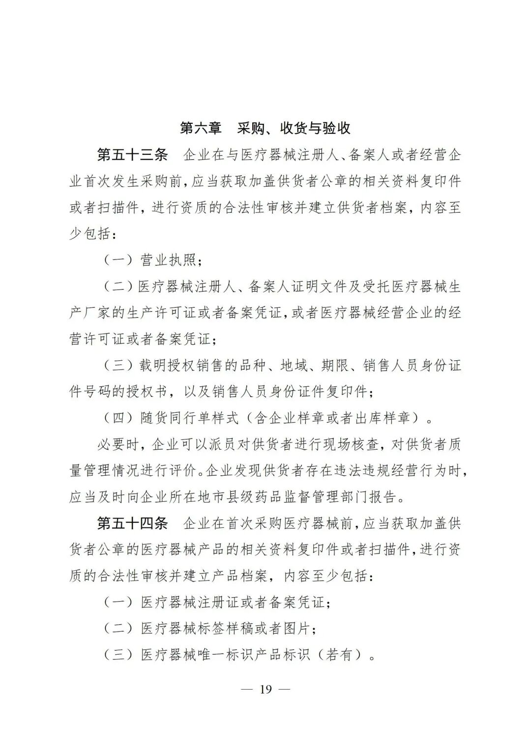
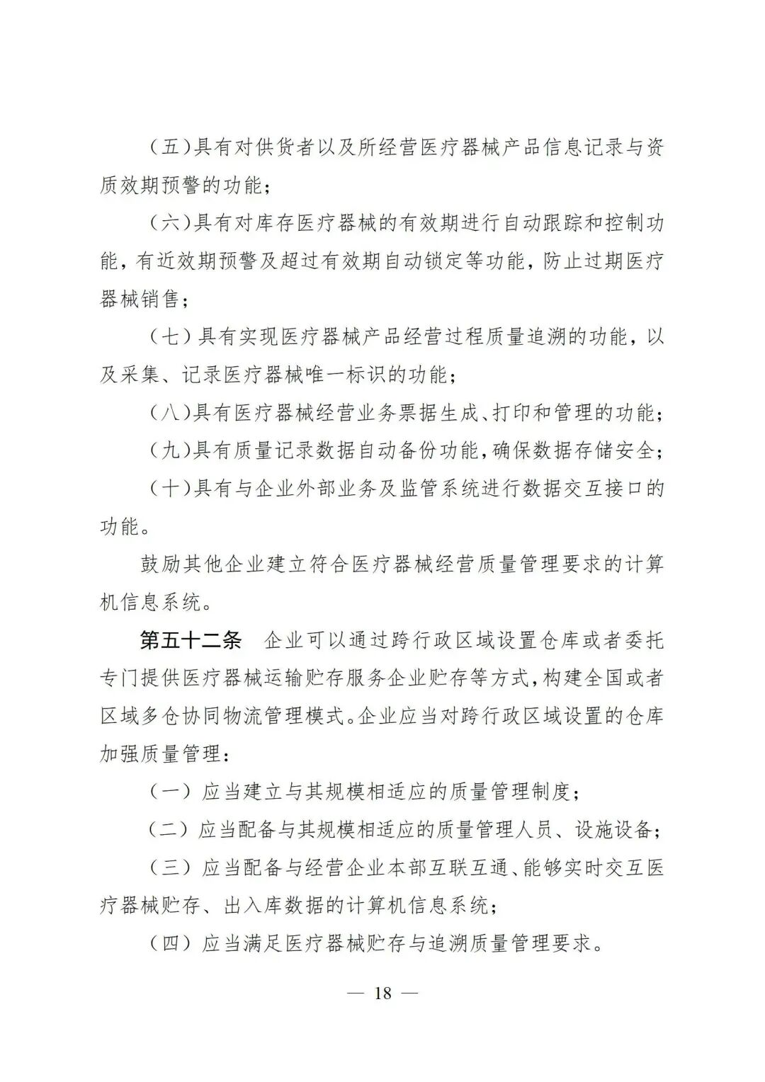
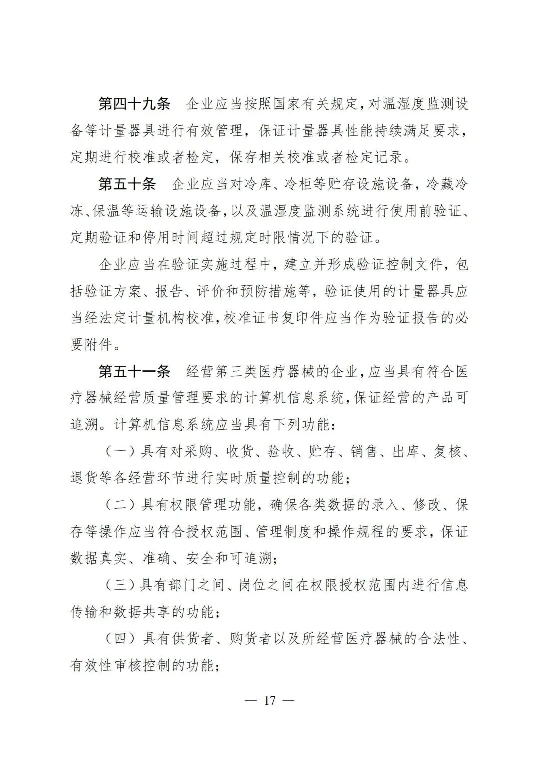
我国物流业快速发展,《规范》明确规定企业可通过跨行政区域设置仓库、委托跨行政区域的专门提供医疗器械运输、贮存服务的企业等方式,构建全国或者区域多仓协同物流管理模式。企业应当对跨行政区域设置的仓库加强质量管理,配备与经营企业本部互联互通、能够实时交互医疗器械贮存、出入库数据的计算机信息系统等。

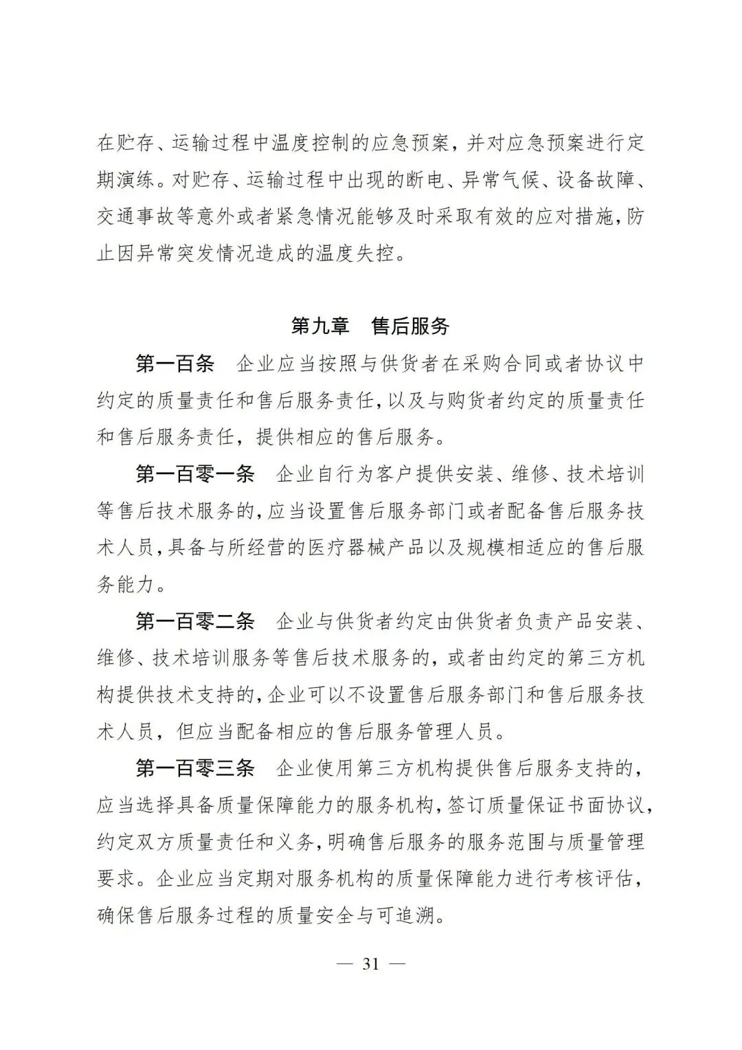
同时,《规范》明确对临床确认后销售产品有关要求。在临床实践中,有的医疗器械需要医疗机构选配后方可确认销售,如骨科植入医疗器械。《规范》要求企业应当对医疗机构选配后方可确认销售的医疗器械,加强出库前的质量复核,符合其产品质量安全要求方可出库,并留存出库质量复核记录。对于医疗机构选配后未使用的退回产品,企业应当加强过程质量记录管理,确保医疗机构选配销售产品的出库质量复核记录、销售记录、退货记录信息真实、准确、完整和可追溯。

此外,《规范》还新增了非医疗器械混存的条款内容。其明确,库房贮存产品包含非医疗器械产品时,应当做好库房分区管理。应当充分评估非医疗器械产品对贮存环境与人员的污染风险,制定措施确保医疗器械贮存环境安全。



国家药监局关于发布医疗器械经营质量管理规范的公告

(2023年第153号)

为加强医疗器械经营质量管理,规范医疗器械经营行为,促进行业规范发展,保障公众用械安全有效,根据相关法规规章规定,国家药监局修订了《医疗器械经营质量管理规范》,现予发布,自2024年7月1日起施行,原国家食品药品监督管理总局《关于施行医疗器械经营质量管理规范的公告》(2014年第58号)同时废止。


特此公告。


附件:医疗器械经营质量管理规范

国家药监局

2023年12月4日


医疗器械经营质量管理规范


医疗器械怎么管理新修订《医疗器械经营质量管理规范》发布,2024年7月1日起施行_https://www.jmylbn.com_新闻资讯_第3张
医疗器械怎么管理新修订《医疗器械经营质量管理规范》发布,2024年7月1日起施行_https://www.jmylbn.com_新闻资讯_第4张
医疗器械怎么管理新修订《医疗器械经营质量管理规范》发布,2024年7月1日起施行_https://www.jmylbn.com_新闻资讯_第5张
医疗器械怎么管理新修订《医疗器械经营质量管理规范》发布,2024年7月1日起施行_https://www.jmylbn.com_新闻资讯_第6张
医疗器械怎么管理新修订《医疗器械经营质量管理规范》发布,2024年7月1日起施行_https://www.jmylbn.com_新闻资讯_第7张
医疗器械怎么管理新修订《医疗器械经营质量管理规范》发布,2024年7月1日起施行_https://www.jmylbn.com_新闻资讯_第8张
医疗器械怎么管理新修订《医疗器械经营质量管理规范》发布,2024年7月1日起施行_https://www.jmylbn.com_新闻资讯_第9张
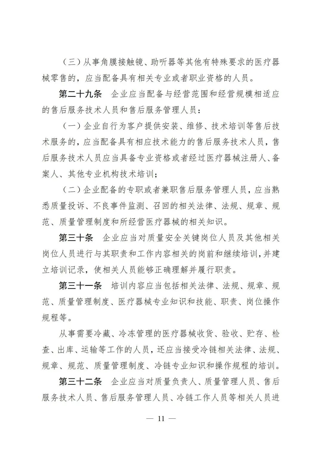
医疗器械怎么管理新修订《医疗器械经营质量管理规范》发布,2024年7月1日起施行_https://www.jmylbn.com_新闻资讯_第10张
医疗器械怎么管理新修订《医疗器械经营质量管理规范》发布,2024年7月1日起施行_https://www.jmylbn.com_新闻资讯_第11张
医疗器械怎么管理新修订《医疗器械经营质量管理规范》发布,2024年7月1日起施行_https://www.jmylbn.com_新闻资讯_第12张
医疗器械怎么管理新修订《医疗器械经营质量管理规范》发布,2024年7月1日起施行_https://www.jmylbn.com_新闻资讯_第13张
医疗器械怎么管理新修订《医疗器械经营质量管理规范》发布,2024年7月1日起施行_https://www.jmylbn.com_新闻资讯_第14张
医疗器械怎么管理新修订《医疗器械经营质量管理规范》发布,2024年7月1日起施行_https://www.jmylbn.com_新闻资讯_第15张
医疗器械怎么管理新修订《医疗器械经营质量管理规范》发布,2024年7月1日起施行_https://www.jmylbn.com_新闻资讯_第16张
医疗器械怎么管理新修订《医疗器械经营质量管理规范》发布,2024年7月1日起施行_https://www.jmylbn.com_新闻资讯_第17张
医疗器械怎么管理新修订《医疗器械经营质量管理规范》发布,2024年7月1日起施行_https://www.jmylbn.com_新闻资讯_第18张
医疗器械怎么管理新修订《医疗器械经营质量管理规范》发布,2024年7月1日起施行_https://www.jmylbn.com_新闻资讯_第19张
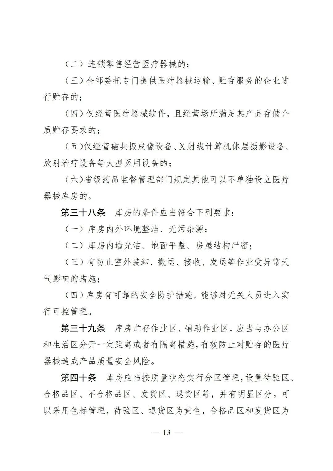
医疗器械怎么管理新修订《医疗器械经营质量管理规范》发布,2024年7月1日起施行_https://www.jmylbn.com_新闻资讯_第20张
医疗器械怎么管理新修订《医疗器械经营质量管理规范》发布,2024年7月1日起施行_https://www.jmylbn.com_新闻资讯_第21张
医疗器械怎么管理新修订《医疗器械经营质量管理规范》发布,2024年7月1日起施行_https://www.jmylbn.com_新闻资讯_第22张
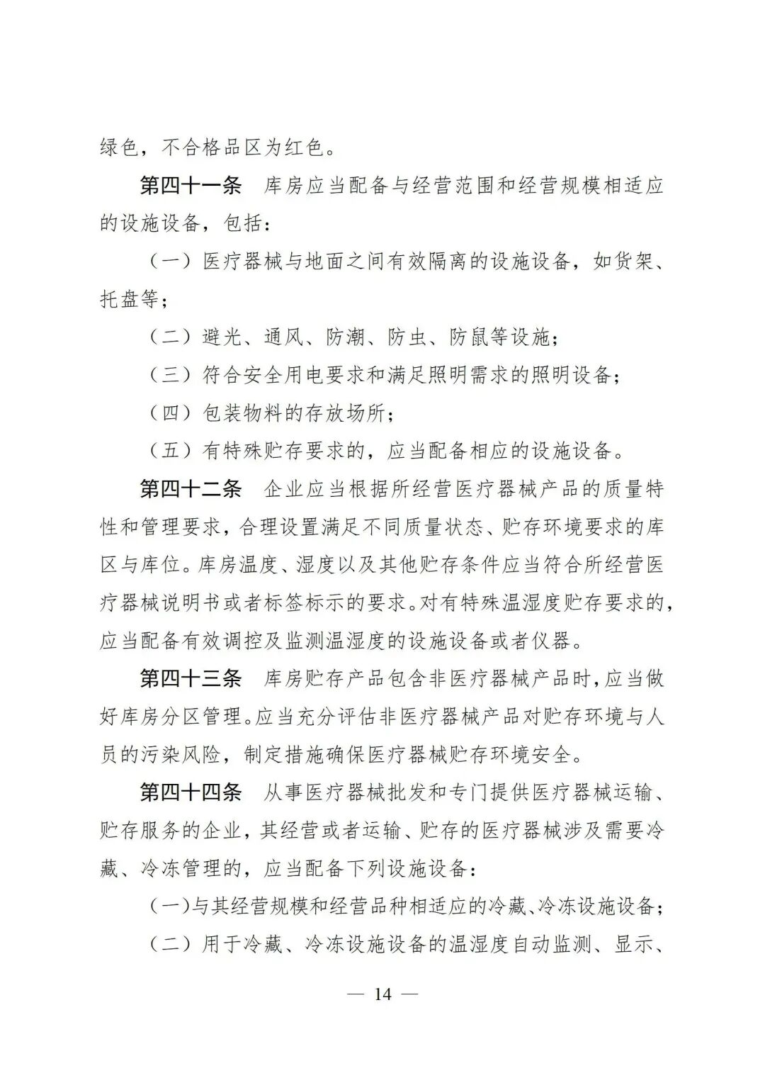
医疗器械怎么管理新修订《医疗器械经营质量管理规范》发布,2024年7月1日起施行_https://www.jmylbn.com_新闻资讯_第23张
医疗器械怎么管理新修订《医疗器械经营质量管理规范》发布,2024年7月1日起施行_https://www.jmylbn.com_新闻资讯_第24张
医疗器械怎么管理新修订《医疗器械经营质量管理规范》发布,2024年7月1日起施行_https://www.jmylbn.com_新闻资讯_第25张
医疗器械怎么管理新修订《医疗器械经营质量管理规范》发布,2024年7月1日起施行_https://www.jmylbn.com_新闻资讯_第26张
医疗器械怎么管理新修订《医疗器械经营质量管理规范》发布,2024年7月1日起施行_https://www.jmylbn.com_新闻资讯_第27张
医疗器械怎么管理新修订《医疗器械经营质量管理规范》发布,2024年7月1日起施行_https://www.jmylbn.com_新闻资讯_第28张
医疗器械怎么管理新修订《医疗器械经营质量管理规范》发布,2024年7月1日起施行_https://www.jmylbn.com_新闻资讯_第29张
医疗器械怎么管理新修订《医疗器械经营质量管理规范》发布,2024年7月1日起施行_https://www.jmylbn.com_新闻资讯_第30张
医疗器械怎么管理新修订《医疗器械经营质量管理规范》发布,2024年7月1日起施行_https://www.jmylbn.com_新闻资讯_第31张
医疗器械怎么管理新修订《医疗器械经营质量管理规范》发布,2024年7月1日起施行_https://www.jmylbn.com_新闻资讯_第32张
医疗器械怎么管理新修订《医疗器械经营质量管理规范》发布,2024年7月1日起施行_https://www.jmylbn.com_新闻资讯_第33张
医疗器械怎么管理新修订《医疗器械经营质量管理规范》发布,2024年7月1日起施行_https://www.jmylbn.com_新闻资讯_第34张
医疗器械怎么管理新修订《医疗器械经营质量管理规范》发布,2024年7月1日起施行_https://www.jmylbn.com_新闻资讯_第35张
医疗器械怎么管理新修订《医疗器械经营质量管理规范》发布,2024年7月1日起施行_https://www.jmylbn.com_新闻资讯_第36张


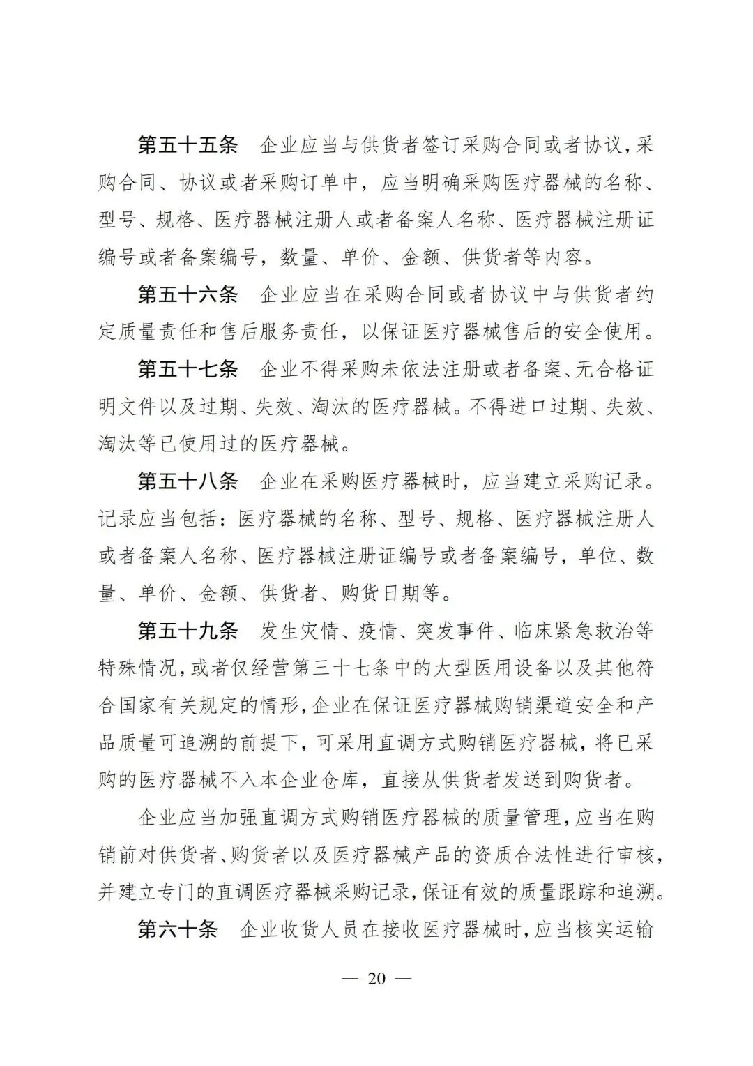
来源:中国食品药品监管杂志
医疗器械怎么管理新修订《医疗器械经营质量管理规范》发布,2024年7月1日起施行_https://www.jmylbn.com_新闻资讯_第37张

点亮“赞”医疗器械怎么管理新修订《医疗器械经营质量管理规范》发布,2024年7月1日起施行_https://www.jmylbn.com_新闻资讯_第38张和“在看”医疗器械怎么管理新修订《医疗器械经营质量管理规范》发布,2024年7月1日起施行_https://www.jmylbn.com_新闻资讯_第39张

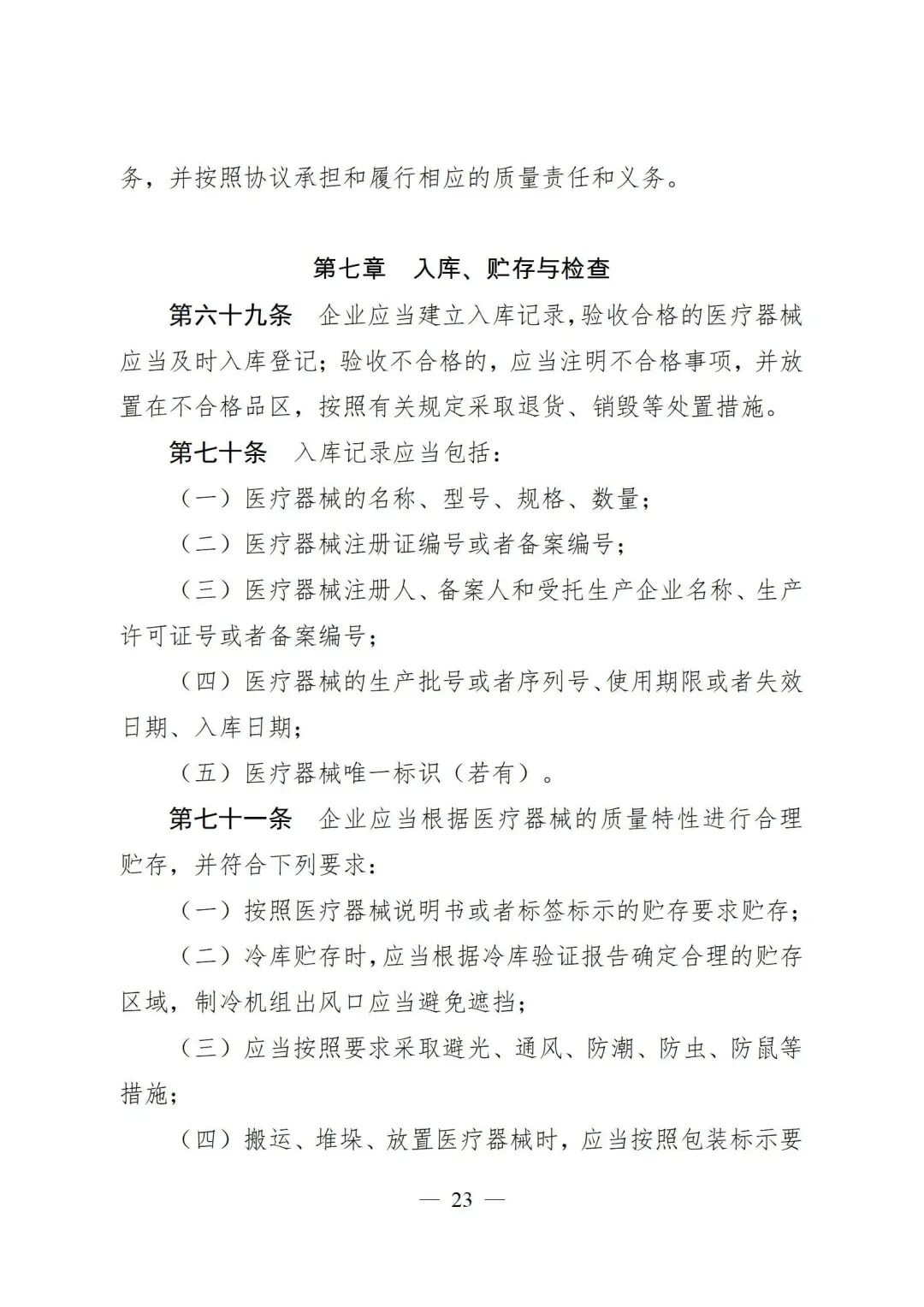
让更多人看到↓↓↓