医疗器械怎么生产汇业评论 | 详解2022版《医疗器械生产监督管理办法》十二“变”

新闻资讯2026-04-21 05:00:44

医疗器械怎么生产汇业评论 | 详解2022版《医疗器械生产监督管理办法》十二“变”_https://www.jmylbn.com_新闻资讯_第1张

医疗器械怎么生产汇业评论 | 详解2022版《医疗器械生产监督管理办法》十二“变”_https://www.jmylbn.com_新闻资讯_第2张


文 | 郭亚飞律师团队 汇业律师事务所


2022版《医疗器械生产监督管理办法》(以下简称:2022版《办法》)于2022年5月1日正式生效,作为医疗器械全生命周期生产环节的支柱性法律文件,2022版《办法》落实了新修订《医疗器械监督管理条例》(以下简称:新《条例》)及医疗器械注册人、备案人制度并吸收了生产监管领域改革的有益经验,与2017版《医疗器械生产监督管理办法》(以下简称:2017版《办法》)相比有相当大的变化。本文力求用简明易懂的表达方式梳理2022版《办法》的主要变化,并为医疗器械企业揭示相关变化可能带来的主要影响,帮助其更好地理解与运用。

一、2022版《办法》相较2017版《办法》在体例上的变化


医疗器械怎么生产汇业评论 | 详解2022版《医疗器械生产监督管理办法》十二“变”_https://www.jmylbn.com_新闻资讯_第3张

表1


医疗器械怎么生产汇业评论 | 详解2022版《医疗器械生产监督管理办法》十二“变”_https://www.jmylbn.com_新闻资讯_第4张

表2


由表1可知,2022版《办法》在字数和条文数上相较于2017版《办法》有明显增加,说明2022版《办法》在生产活动上的规定更加充实和细致;从表2可知,2022版《办法》在体例上最大的变化是删除了原委托生产管理一章,将其主要内容作为生产质量管理的一部分集中纳入到生产质量管理一章统一规定,使得2022版《办法》在体例上更加简明合理。

二、省、市级药监部门收回医疗器械生产监督管理事权


医疗器械怎么生产汇业评论 | 详解2022版《医疗器械生产监督管理办法》十二“变”_https://www.jmylbn.com_新闻资讯_第5张

表3


国家药监局是根据2018年3月13日的《国务院机构改革方案》设立、由国家市场监督管理总局管理的副部级单位。2017版《办法》系出台于国务院机构改革以前,原各级食药监部门对医疗器械的生产活动均有监管权限,监管机构改革后,药品监管机构只设到省一级,因此,2022版《办法》将风险较高的第二类、第三类医疗器械生产监管权限全部回收到省级药监部门,将第一类医疗器械的生产监管权也从“县级以上”提级到设区的市级负责药品监督管理的部门,并由省级药监部门指导。

三、明确监督检查、行政处罚等企业负面信息公示要求,可能影响医疗器械产品集采投标或挂网


2018年11月14日,《关于全面推行行政执法公示制度、执法全过程记录制度、重大执法决定法制审核制度的指导意见》经习近平总书记主持的中央全面深化改革委员会第五次会议审议通过,国务院办公厅12月5日正式印发。公开监督检查、行政处罚等信息是行政执法公示制度的重要内容,也是保障行政相对人和社会公众知情权、参与权、表达权、监督权的重要举措,被2022版《办法》吸纳转化为规章的规定。今后,医疗器械企业的各种负面信息势必更加透明,在医药价格招采信用评价制度的背景下,不但会被集采机构主动采集,还可能存在被竞争对手发现后用于在集采活动中举报,直接影响企业参与相关产品的集采或挂网活动。

四、显著提高了对生产企业质量检验的要求


2022版《办法》将原规定的“有对生产的医疗器械进行质量检验的机构或者专职检验人员以及检验设备”修改为“有能对生产的医疗器械进行质量检验的机构或者专职检验人员以及检验设备”。虽然仅多了个“能”字,却是一个较大的变化,生产企业在解决了质量检验机构或者专职检验人员以及检验设备形式上“有无”问题的基础上,还需证明设置的质量检验机构、人员以及设备不是摆设,确有能力对自己生产的所有医疗器械进行质量检验,这将成为药监部门的现场核查要点之一。医疗器械GMP规定:“需要常规控制的进货检验、过程检验和成品检验项目原则上不得进行委托检验。”即2022版《办法》实施后,生产企业应至少能证明其具备在上述几个检验项目中的检验能力。

五、降低涉企检查、核查频次为企业减负


为进一步贯彻落实国务院“放管服”“证照分离”的改革要求,提升行政许可现场检查实效性,2022版《办法》提出:“现场核查可以与产品注册体系核查相结合,避免重复核查。”也就是在生产许可证核发、生产地址变更或者生产范围增加等许可事项变更时,可以直接应用产品注册体系核查的结论,免除现场核查。这一规定的出台将减少涉企检查、核查的次数,切实为企业减轻负担。广东省、上海市、辽宁省等多地已开始实施当地的优化方案或工作程序。

六、第一类医疗器械生产企业将只获取生产备案编号,生产备案凭证按需提供


鉴于第一类医疗器械的低风险性以及许可备案信息化管理与电子证照的应用,各级药品监督管理部门将依法公开医疗器械生产、经营许可备案信息,方便公众查询,并会及时上传到国家药监局数据共享平台,实现全国药品监管系统数据共享,发放备案凭证的必要性由此大为降低,故2022版《办法》完全删除了“生产备案凭证”的表述。但是,根据国家药监局关于实施《医疗器械生产监督管理办法》《医疗器械经营监督管理办法》有关事项的通告(2022年第18号),为便于医疗器械生产经营活动,方便社会和企业查询,有关药品监督管理部门还是可以根据企业需要提供第一类医疗器械生产备案凭证。


七、将质量管理体系内的多项内容纳入规章要求


2022版《办法》将大量GMP内容纳入了规章要求,例如:管理者代表、培训要求、设施设备管理、涉及生产转换、采购管理、生产放行、纠正措施程序、不良事件监测、召回等,提升了GMP相关内容的法律效力层级,表明了监管机构的监管重点,应引起企业的足够重视。


其中,有关管理者代表一项,大多数医疗器械企业法务人员可能对此比较陌生。其实,2015年实施的医疗器械GMP就已规定:“企业负责人应当确定一名管理者代表。管理者代表负责建立、实施并保持质量管理体系,报告质量管理体系的运行情况和改进需求,提高员工满足法规、规章和顾客要求的意识。”因这一规定较为抽象,可操作性不强,国家药监局于2018年9月29日又发布《医疗器械生产企业管理者代表管理指南》,就管理者代表的职责、任职条件、人员管理为企业提供指导。2022版《办法》规定,管理者代表的配备、了解熟悉医疗器械相关法律法规情况以及履职情况将是药监部门的检查重点。

八、医疗器械委托生产的几大变化


1. “委托”、“受托”提及次数的变化反应了2022版《办法》关于委托生产活动监管的几个基本变动


医疗器械怎么生产汇业评论 | 详解2022版《医疗器械生产监督管理办法》十二“变”_https://www.jmylbn.com_新闻资讯_第6张

表4


首先,我们从表4可以看到2022版《办法》有关委托生产活动中提及“委托”的次数几乎仅为2017版《办法》的1/4,显著减少的主要原因是在医疗器械注册人、备案人制度下,一是委托方的义务和责任被归入注册人、备案人名下;二是对委托生产活动的大量限制性规定被删除;三是对委托方的程序性规定被优化。


其次,上表显示2022版《办法》提及“受托”的次数大大增加,其主要原因是在医疗器械注册人、备案人制度下,一是原“生产企业”被拆解为“医疗器械注册人、备案人、受托生产企业”,2022版《办法》中提出大量对上述主体一致的要求;二是细化了委托生产活动中受托生产企业的义务性规定。

2. 医疗器械委托生产双向解绑,行业产能将得到极大释放


2022版《办法》一方面删除了2017版《办法》中申请开办第二类、第三类医疗器械生产企业提交的材料之一“申请企业持有的所生产医疗器械的注册证及产品技术要求复印件”中“申请企业持有的”这一限定,改变了生产企业需凭自己所持有的注册证方可办理生产许可,无自有产品的受托方首次受托生产可能受阻的现状;另一方面删除了“委托生产不属于按照创新医疗器械特别审批程序审批的境内医疗器械的,委托方应当取得委托生产医疗器械的生产许可或者办理第一类医疗器械生产备案” 这一规定,改变了原委托生产活动中要求创新医疗器械以外的注册人、备案人需要同时具备生产资质以致于不实际生产的注册人、备案人无法开展委托生产的现状。在此基础上,2022版《办法》还删除了“委托方在同一时期只能将同一医疗器械产品委托一家医疗器械生产企业(绝对控股企业除外)进行生产”的规定,意味着注册人、备案人可根据市场需求将同一医疗器械同时委托多家受托方生产,进一步释放了行业产能,确保供应稳定。


3. 医疗器械委托生产无需在事前办理备案和领取备案凭证


2017版《办法》要求委托方委托生产第一、二、三类医疗器械前均需到相应主管部门办理备案领取委托生产备案凭证,并作为受托方办理增加受托生产产品信息或者第一类医疗器械生产备案变更时的必要文件,否则将被予以行政处罚。委托生产终止时,委托方和受托方还应当向所在地省、自治区、直辖市或者设区的市级药监管理部门报告。2022版《办法》删除了上述规定及相应的法律责任,为确保委托生产的质量、风险可控,2022版《办法》一是明确医疗器械注册人、备案人对上市医疗器械的安全、有效负责,并要求其法定代表人、主要负责人对其生产的医疗器械质量安全全面负责,将法律责任压实在注册人、备案人;二是规定由注册人、备案人依照委托生产质量协议监督受托方履行义务,由市场力量自行调节;三是分别明确了药监部门对委托生产活动中注册人、备案人以及受托生产企业的现场监督检查重点,将监管重心从事前后移到事中、事后。

4. 受托生产企业仅“对生产行为负责”


2017版《办法》规定:“委托生产的,委托方对所委托生产的医疗器械质量负责。”同时又规定:“受托方对受托生产医疗器械的质量负相应责任。”上述规定客观上造成委托双方在医疗器械质量问题上的法律责任重叠,界定不清。在实际的委托生产活动中,医疗器械注册人、备案人向受托方提供质量管理体系文件和产品技术要求,并指导、监督受托方的生产活动,受托方只要生产行为严格符合法律、法规、规章、医疗器械GMP、强制性标准以及委托方的产品技术要求、委托生产质量协议要求,其在生产行为之外并不会对产品质量产生影响。因此,2022版《办法》删除了对受托方的质量责任要求,仅规定受托生产企业“对生产行为负责”,医疗器械注册人、备案人与受托生产企业之间的责任边界由此变得清晰,也更为合理。

5. “委托生产质量协议”取代“委托生产合同”成为受托方组织生产的依据和对委托方的监管重点


2022版《办法》将2017版《办法》中的“委托生产合同”替换为“委托生产质量协议”应是主要考虑到“委托生产合同”中的商务条款并不属于药监部门的监管范畴。2022版《办法》要求医疗器械注册人、备案人“按照国家药品监督管理局制定的委托生产质量协议指南要求”与受托方签订质量协议,国家药监局于2022年3月22日专门为此发布了《医疗器械委托生产质量协议编制指南》。这份名义上为指南的指导性文件因被写入规章,对委托双方而言还是有一定的强制性,合同双方的自主性大大减少。质量协议在实务中可以作为一个独立的文件或者作为委托协议的附件。对注册人、备案人来说,质量协议的履行一方面是考察受托方生产行为的重要依据,另一方面也被明确规定为委托生产活动中的监管重点。

6. 医疗器械注册人、备案人应加强对受托方的指导、监督并加强产品放行管理


在2021年国家局飞行检查中发现医疗器械委托生产活动中存在的主要问题有:①注册人对受托方的指导监督不够;②注册人对产品放行管理缺失,比如:未制定放行要求或未按照要求放行,以及委托受托方进行上市放行。2022版《办法》对上述问题都有明确规定,医疗器械企业需对上述问题引以为戒。

九、新旧《办法》下医疗器械报告制度的变化


医疗器械怎么生产汇业评论 | 详解2022版《医疗器械生产监督管理办法》十二“变”_https://www.jmylbn.com_新闻资讯_第7张

表5


1. 年度自查报告


(1)提交时间从“每年年底前”修改为“次年3月31日前”;


(2)5月1日生效的《医疗器械质量管理体系年度自查报告编写指南》落实了新《条例》、新《办法》的最新要求;完善了委托生产及受托生产、进口注册人备案人自查报告要求;细化了填报指引;注册人、备案人、受托企业与进口注册人、备案人使用不同模板;


(3)明确了进口医疗器械注册人、备案人由其代理人提交自查报告;


(4)明确规定自查报告是对注册人、备案人、受托生产企业自行生产以及委托生产的监督检查重点。


2. 生产产品品种报告


新增规定,报告事项主要包括:(1)增加生产产品品种的报告;(2)增加生产产品品种且系委托生产的,除报告(1)外还需提供委托方、受托生产产品、受托期限等信息,这一信息报告取代了原委托生产备案程序。


3. 生产条件变化报告


明确了生产条件发生变化的两种情形:(1)车间或者生产线进行改造导致生产条件发生变化;(2)医疗器械生产企业增加生产产品涉及生产条件变化。需注意的是,生产条件变化报告是启动生产的前提条件,否则将面临处罚。


4. 重新生产报告


(1)在书面报告前增加了“进行必要的验证和确认”的要求,应作为书面报告的重要内容;


(2)药监部门“可以根据需要组织核查”,核查不再是恢复生产前的必须程序。


5. 医疗器械不良事件监测报告、医疗器械召回和处理情况报告


“不良事件的处理与医疗器械的召回”被作为专章详细规定于新《条例》,2022版《办法》在规章层面落实了相关要求。

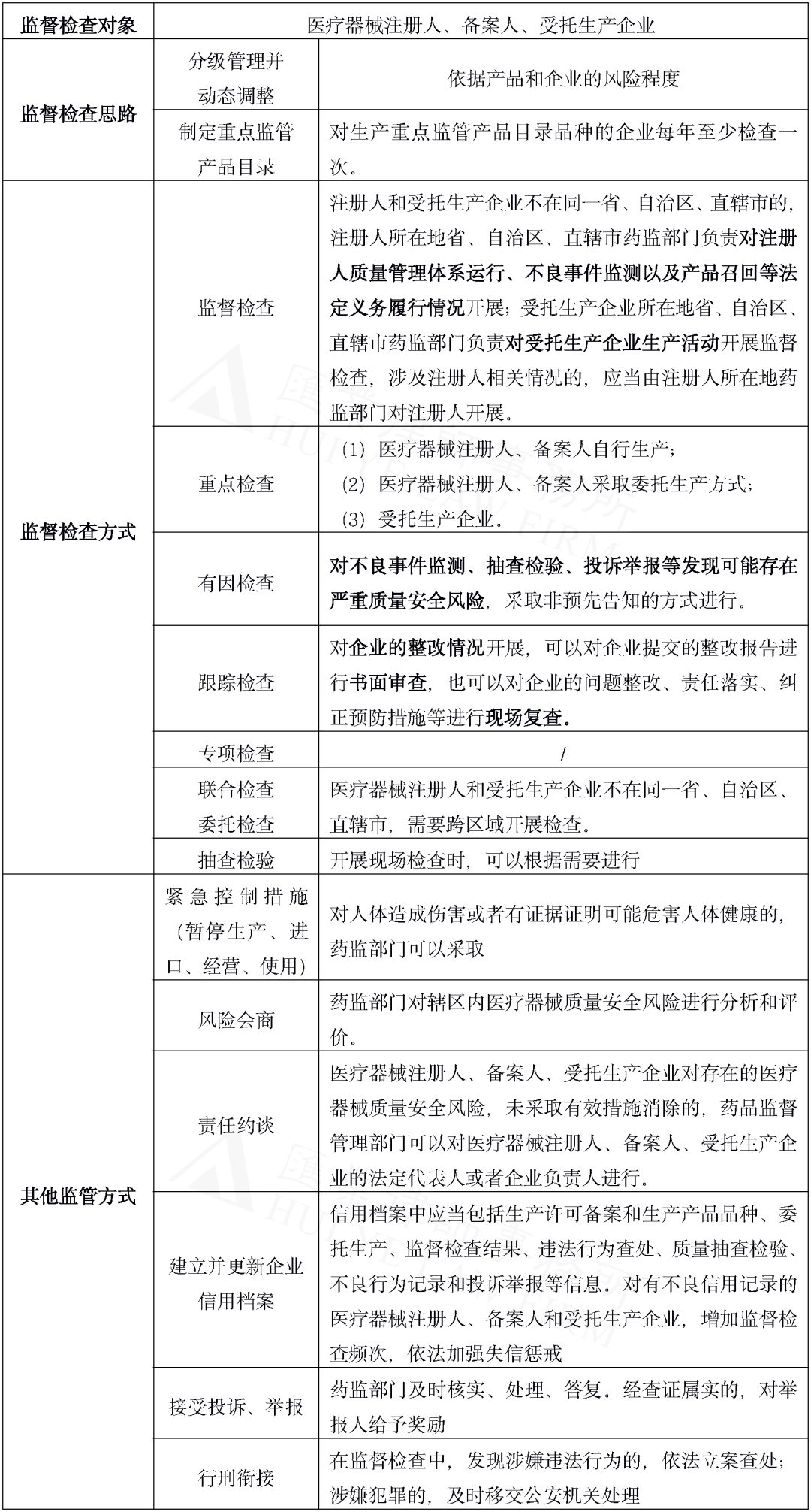
十、从“监督管理”到“监督检查”,看当前医疗器械生产监管体系


医疗器械怎么生产汇业评论 | 详解2022版《医疗器械生产监督管理办法》十二“变”_https://www.jmylbn.com_新闻资讯_第8张

表6


2017版《办法》的“监督管理”一章共11条,2022版《办法》的“监督检查”一章共27条,条文数量大大增加,从章节名称上可知2022版《办法》更加突出检查这一监管手段。参照《药品检查管理办法(试行)》对检查方式的规定,2022版《办法》对检查方式、针对情形进行了充实、细化和规范。医疗器械企业应针对不同的检查方式制定不同的内部应对操作指引。

十一、进口医疗器械注册人、备案人、代理人拒绝、阻碍、拖延、逃避境外检查有明确法律后果


有关进口医疗器械的境外生产检查并非新规,国家药监局已于2018年12月26日发布了《药品医疗器械境外检查管理规定》,其中即包括对医疗器械的境外生产检查。2022版《办法》在这一方面的亮点是明确了进口医疗器械注册人、备案人、代理人拒绝、阻碍、拖延、逃避境外检查的法律后果,因此导致检查工作无法开展,不能确认质量管理体系有效运行的,将被认定为“属于有证据证明可能危害人体健康的情形”,药品监督管理的部门可以依据新《条例》对上述主体采取责令暂停生产、进口、经营、使用的紧急控制措施,并发布安全警示信息。

十二、医疗器械唯一标识工作将正式全面实施


为贯彻落实《国务院办公厅关于印发治理高值医用耗材改革方案的通知》,规范医疗器械唯一标识系统建设,加强医疗器械全生命周期管理,国家药监局于2019年8月23日制定发布了《医疗器械唯一标识系统规则》,自2021年1月1日以来已开展了两批医疗器械唯一标识实施工作,唯一标识在医疗器械生产、流通、使用全链条各环节成功得到示范应用,有力助推了医疗器械从源头生产到临床使用全链条联动。2022版《办法》新增了未按照国家实施医疗器械唯一标识的有关要求组织开展赋码、数据上传和维护更新等工作这一情形下的法律责任条款,意味着医疗器械唯一标识工作将在全国正式实施,这对医疗器械企业的全部产品均有影响,应予以充分关注。



医疗器械怎么生产汇业评论 | 详解2022版《医疗器械生产监督管理办法》十二“变”_https://www.jmylbn.com_新闻资讯_第9张医疗器械怎么生产汇业评论 | 详解2022版《医疗器械生产监督管理办法》十二“变”_https://www.jmylbn.com_新闻资讯_第10张


作者往期文章推荐:

医药产品集中采购与相关法律合规风险

外资医药企业临床试验中的人类遗传资源管理合规要点

医疗器械注册人委托生产模式、注册人制度、持有人制度解析



医疗器械怎么生产汇业评论 | 详解2022版《医疗器械生产监督管理办法》十二“变”_https://www.jmylbn.com_新闻资讯_第11张

医疗器械怎么生产汇业评论 | 详解2022版《医疗器械生产监督管理办法》十二“变”_https://www.jmylbn.com_新闻资讯_第12张