医疗器械分类怎么看1150期-1:【解读】一张表看懂新《医疗器械分类目录》通告

新闻资讯2026-04-21 04:42:49

医疗器械分类怎么看1150期-1:【解读】一张表看懂新《医疗器械分类目录》通告_https://www.jmylbn.com_新闻资讯_第1张

小桔灯网微信号:ivdnet

体外诊断网(IIVD.NET),引领行业,微光前行点击右上方. . .可分享本文到朋友圈。

今天新医疗器械分类目录霸占了微信朋友圈,小编也来凑凑热闹,梳理下9月4日CFDA发布的信息

总局发布《医疗器械分类目录》

(原文地址http://www.sda.gov.cn/WS01/CL0051/177088.html)

总局关于发布医疗器械分类目录的公告(2017年第104号)

(原文地址http://www.sda.gov.cn/WS01/CL0087/177089.html)

总局关于实施《医疗器械分类目录》有关事项的通告(2017年第143号)

(原文地址http://www.sda.gov.cn/WS01/CL0087/177087.html

医疗器械分类怎么看1150期-1:【解读】一张表看懂新《医疗器械分类目录》通告_https://www.jmylbn.com_新闻资讯_第2张


一.新目录发布目的

医疗器械分类怎么看1150期-1:【解读】一张表看懂新《医疗器械分类目录》通告_https://www.jmylbn.com_新闻资讯_第3张

2002年版《医疗器械分类目录》(原文地址http://www.sda.gov.cn/WS01/CL0284/18027.html)已难以适应产业发展和监管工作的需要,需要对旧分类目录进行框架、结构和内容的整体优化调整,以满足医疗器械产业的快速发展的需求。

二.新目录的特点

医疗器械分类怎么看1150期-1:【解读】一张表看懂新《医疗器械分类目录》通告_https://www.jmylbn.com_新闻资讯_第3张

一是新《分类目录》按照医疗器械技术专业和临床使用特点分为22个子目录,子目录由一级产品类别、二级产品类别、产品描述、预期用途、品名举例和管理类别组成,将现行《分类目录》的43个子目录整合精简为22个子目录,将260个产品类别细化调整为206个一级产品类别和1157个二级产品类别,形成三级目录层级结构。目录中增加的“产品描述”和“预期用途”,是对一类产品共性内容的基本描述,用于指导具体产品所属类别的综合判定;列举的品名举例为符合《医疗器械通用名称命名规则》的规范性、代表性名称。

二是覆盖面更广泛,更具指导性和操作性。增加2000余项产品预期用途和产品描述,将现行《分类目录》1008个产品名称举例扩充到6609个。

三是合理调整产品管理类别,提升了产业现状与监管实际的适应性,为优化监管资源配置提供了依据。根据产品风险程度和监管实际,对上市时间长、产品成熟度高及风险可控的40种医疗器械产品降低管理类别。


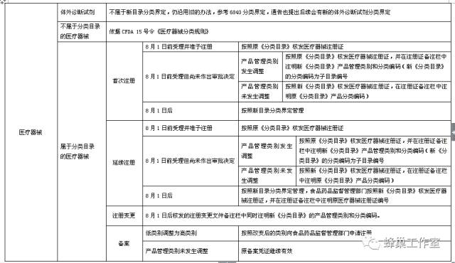
三.对备案注册工作的影响

医疗器械分类怎么看1150期-1:【解读】一张表看懂新《医疗器械分类目录》通告_https://www.jmylbn.com_新闻资讯_第3张

一张图看懂新医疗器械目录对以后备案注册工作的影响

医疗器械分类怎么看1150期-1:【解读】一张表看懂新《医疗器械分类目录》通告_https://www.jmylbn.com_新闻资讯_第6张

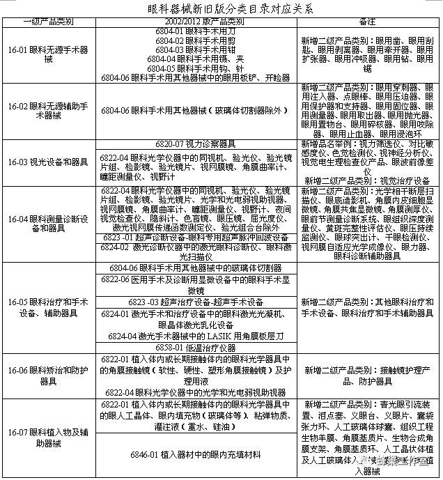
四.新旧目录对应关系

医疗器械分类怎么看1150期-1:【解读】一张表看懂新《医疗器械分类目录》通告_https://www.jmylbn.com_新闻资讯_第3张

新医疗器械产品分类目录子目录包括2002版医疗器械分类目录中《6821医用电子仪器设备》《6822医用光学器具仪器及内窥镜设备》《6824医用激光仪器设备》《6825医用高频仪器设备》《6854手术室急救室诊疗室设备及器具》《6858医用冷疗低温冷藏设备及器具》和《〈6816烧伤(整形)科手术器械〉(部分)》,还包括了2012版医疗器械分类目录中《〈6823医用超声仪器及有关设备〉(部分)》。

该子目录中一级产品类别与2002/2012版分类目录产品类别的对应关系如下

医疗器械分类怎么看1150期-1:【解读】一张表看懂新《医疗器械分类目录》通告_https://www.jmylbn.com_新闻资讯_第8张

医疗器械分类怎么看1150期-1:【解读】一张表看懂新《医疗器械分类目录》通告_https://www.jmylbn.com_新闻资讯_第9张

医疗器械分类怎么看1150期-1:【解读】一张表看懂新《医疗器械分类目录》通告_https://www.jmylbn.com_新闻资讯_第10张

医疗器械分类怎么看1150期-1:【解读】一张表看懂新《医疗器械分类目录》通告_https://www.jmylbn.com_新闻资讯_第11张

医疗器械分类怎么看1150期-1:【解读】一张表看懂新《医疗器械分类目录》通告_https://www.jmylbn.com_新闻资讯_第12张

医疗器械分类怎么看1150期-1:【解读】一张表看懂新《医疗器械分类目录》通告_https://www.jmylbn.com_新闻资讯_第13张

医疗器械分类怎么看1150期-1:【解读】一张表看懂新《医疗器械分类目录》通告_https://www.jmylbn.com_新闻资讯_第14张

医疗器械分类怎么看1150期-1:【解读】一张表看懂新《医疗器械分类目录》通告_https://www.jmylbn.com_新闻资讯_第15张

医疗器械分类怎么看1150期-1:【解读】一张表看懂新《医疗器械分类目录》通告_https://www.jmylbn.com_新闻资讯_第16张

医疗器械分类怎么看1150期-1:【解读】一张表看懂新《医疗器械分类目录》通告_https://www.jmylbn.com_新闻资讯_第17张

医疗器械分类怎么看1150期-1:【解读】一张表看懂新《医疗器械分类目录》通告_https://www.jmylbn.com_新闻资讯_第18张

医疗器械分类怎么看1150期-1:【解读】一张表看懂新《医疗器械分类目录》通告_https://www.jmylbn.com_新闻资讯_第19张

医疗器械分类怎么看1150期-1:【解读】一张表看懂新《医疗器械分类目录》通告_https://www.jmylbn.com_新闻资讯_第20张

医疗器械分类怎么看1150期-1:【解读】一张表看懂新《医疗器械分类目录》通告_https://www.jmylbn.com_新闻资讯_第21张

医疗器械分类怎么看1150期-1:【解读】一张表看懂新《医疗器械分类目录》通告_https://www.jmylbn.com_新闻资讯_第22张

医疗器械分类怎么看1150期-1:【解读】一张表看懂新《医疗器械分类目录》通告_https://www.jmylbn.com_新闻资讯_第23张

医疗器械分类怎么看1150期-1:【解读】一张表看懂新《医疗器械分类目录》通告_https://www.jmylbn.com_新闻资讯_第24张

医疗器械分类怎么看1150期-1:【解读】一张表看懂新《医疗器械分类目录》通告_https://www.jmylbn.com_新闻资讯_第25张

医疗器械分类怎么看1150期-1:【解读】一张表看懂新《医疗器械分类目录》通告_https://www.jmylbn.com_新闻资讯_第26张

医疗器械分类怎么看1150期-1:【解读】一张表看懂新《医疗器械分类目录》通告_https://www.jmylbn.com_新闻资讯_第27张

医疗器械分类怎么看1150期-1:【解读】一张表看懂新《医疗器械分类目录》通告_https://www.jmylbn.com_新闻资讯_第28张

医疗器械分类怎么看1150期-1:【解读】一张表看懂新《医疗器械分类目录》通告_https://www.jmylbn.com_新闻资讯_第29张


来源:蜂巢工作室

近期热闻:(点击进入)

1、IVD相关标准汇总

2、体外诊断试剂迎来“战国时代”

3、IVD人必看,生化、免疫、分子…

4、全国最好医院排名,详细到科室!

5、独立医学实验室的发展现状和趋势

加入实名制微信群

医疗器械分类怎么看1150期-1:【解读】一张表看懂新《医疗器械分类目录》通告_https://www.jmylbn.com_新闻资讯_第30张

医疗器械分类怎么看1150期-1:【解读】一张表看懂新《医疗器械分类目录》通告_https://www.jmylbn.com_新闻资讯_第31张阅读原文号内文章