医疗器械两票制怎么办港股上市重点关注事项:医疗器械篇

新闻资讯2026-04-21 04:38:14
医疗器械两票制怎么办港股上市重点关注事项:医疗器械篇_https://www.jmylbn.com_新闻资讯_第1张

引言:

近年来,随着国家医疗政策的完善以及国内企业在技术研发及产业应用方面的不断突破,我国的医疗器械产业进入黄金发展期,医疗器械国产化率不断提升。根据国家药品监督管理局(“国家药监局”)公布的《2023年度医疗器械注册工作报告》[1],2023年,国家药监局共批准创新医疗器械61个,优先审批医疗器械12个,创新医疗器械批准数量再创新高,比2022年增加6个;共受理医疗器械首次注册、延续注册和变更注册申请共计13,260项,与2022年相比增加25.4%。

与产业发展趋势相反的是,2023年以来,受IPO审核政策及二级市场估值的影响,无论是A股还是港股,新增的医疗器械上市公司数量较少,其中A股为6家,港股为1家[2]。但资本市场环境瞬息万变,伴随着国内医疗器械企业的持续产业升级、加强出海,以及在国内市场的快速渗透,预计未来国内医疗器械企业的境内外上市需求将会增加。

有鉴于此,本文旨在就医疗器械企业在香港联合交易所有限公司(“联交所”)的上市情况,以及结合过往项目经验对相关重点法律问题进行梳理分析,以期对筹划登陆港股市场的医疗器械企业起到一定帮助,欢迎指正与探讨。

本文作者:傅扬远、莫环、陈蕴

医疗器械企业港股上市情况概述

根据市场数据统计[3],截至2023年12月31日已于联交所上市的医疗器械企业共39家,其中自2018年4月联交所出台第18A章《生物科技公司》[4](“18A规则”)以来,已有16家医疗器械企业适用18A规则在香港上市,约占同期港股上市的医疗器械企业总数的60%以上,上市时间主要集中在2021年。自2022年开始,医疗器械企业适用18A规则上市的热度有所下降,自2022年至2023年12月31日,一共10家境内医疗器械企业在港股成功上市,当中仅3家企业系适用18A规则上市,分别是润迈德-B、健世科技-B、康沣生物-B;其余企业均适用联交所主板上市规则8.05条中所规定的盈利测试、市值/收益/现金流量测试或市值/收益测试申请上市[5]

医疗器械两票制怎么办港股上市重点关注事项:医疗器械篇_https://www.jmylbn.com_新闻资讯_第2张

注:根据联交所主板上市规则,适用18A规则上市的股本证券,其股份名称结尾须有B字以做标识。

医疗器械企业港股上市重点法律问题

(一)18A规则下核心产品的认定

若医疗器械企业适用联交所18A规则申请上市,则根据相关规则要求,其应当存在一项核心产品通过概念阶段,即指其医疗器材(包括诊断器材)已达到以下里程碑:

医疗器械两票制怎么办港股上市重点关注事项:医疗器械篇_https://www.jmylbn.com_新闻资讯_第3张

表注:[1]主管当局或欧盟委员会认可、承认或注册的机构、团体或委员会,可进行、评估及监管相关临床领域的临床试验。联交所可按个别情况酌情承认其他机构、团体或委员会认可机构。

[2] 绿色通道是药监局对选定的候选医疗器材授予优先评审和加速审批的监管途径。若申请人能证明获准进入绿色通道的相同产品类型/分类的注册申请在提交后并未被药监局拒绝,则其可证明该医疗器材在绿色通道下的注册并无障碍。这会根据个别具体情况进行评估。


根据该等企业的招股书,截至其股份公开发售日,其核心产品的研发上市进度如下:

医疗器械两票制怎么办港股上市重点关注事项:医疗器械篇_https://www.jmylbn.com_新闻资讯_第4张

医疗器械两票制怎么办港股上市重点关注事项:医疗器械篇_https://www.jmylbn.com_新闻资讯_第5张

根据上表,截至股份公开发售日,该等企业核心产品的研发上市进度至少为“已完成可行性临床试验,正在进行确证性临床试验”,而较大部分企业已有可以上市销售的核心产品。因此,对于拟适用18A规则申请香港上市的境内医疗器械企业而言,应结合产品的分类、创新性、临床试验阶段和预计进展审慎确定核心产品,从而评估其是否满足港交所对核心产品发展里程碑的上市要求。

(二)关于业务资质

拟上市医疗器械企业是否具备必要的业务资质一直是联交所审核的重点关注问题,医疗器械行业关系民生问题,我国对于医疗器械研发、生产、经营、使用的全生命周期均存在对应的资质监管要求,主要如下:

1、关于医疗器械临床试验

根据《医疗器械注册与备案管理办法》的规定,除列入《免于临床评价医疗器械目录》(现行有效的)的医疗器械之外,医疗器械产品注册、备案都应当进行临床试验评价,在临床试验评价时,已有临床文献资料、临床数据不足以确认产品安全、有效的医疗器械,应当开展临床试验,并遵守《医疗器械临床试验质量管理规范》中关于伦理审查、受试者知情同意、申办者所在地的省级药监部门进行临床试验备案、记录和报告等各方面的要求。

根据对人体的风险程度不同,目前我国对人体具有较高风险的第三类医疗器械通过动态目录管理的方式要求该等器械在开展临床实验前必须取得国家药监局的批准。现行有效的需进行临床试验审批的对人体具有较高风险的第三类医疗器械目录为《需进行临床试验审批的第三类医疗器械目录(2020年修订版)》,具体适用的品类共6类,包括植入式心脏节律管理设备、植入式心室辅助系统、植入式药物输注设备、人工心脏瓣膜和血管内支架、含活细胞的组织工程医疗产品、可吸收四肢长骨内固定植入器械。建议各企业实时关注临床试验需审批的医疗器械目录范围,避免出现程序瑕疵。

2、关于医疗器械备案/注册和生产

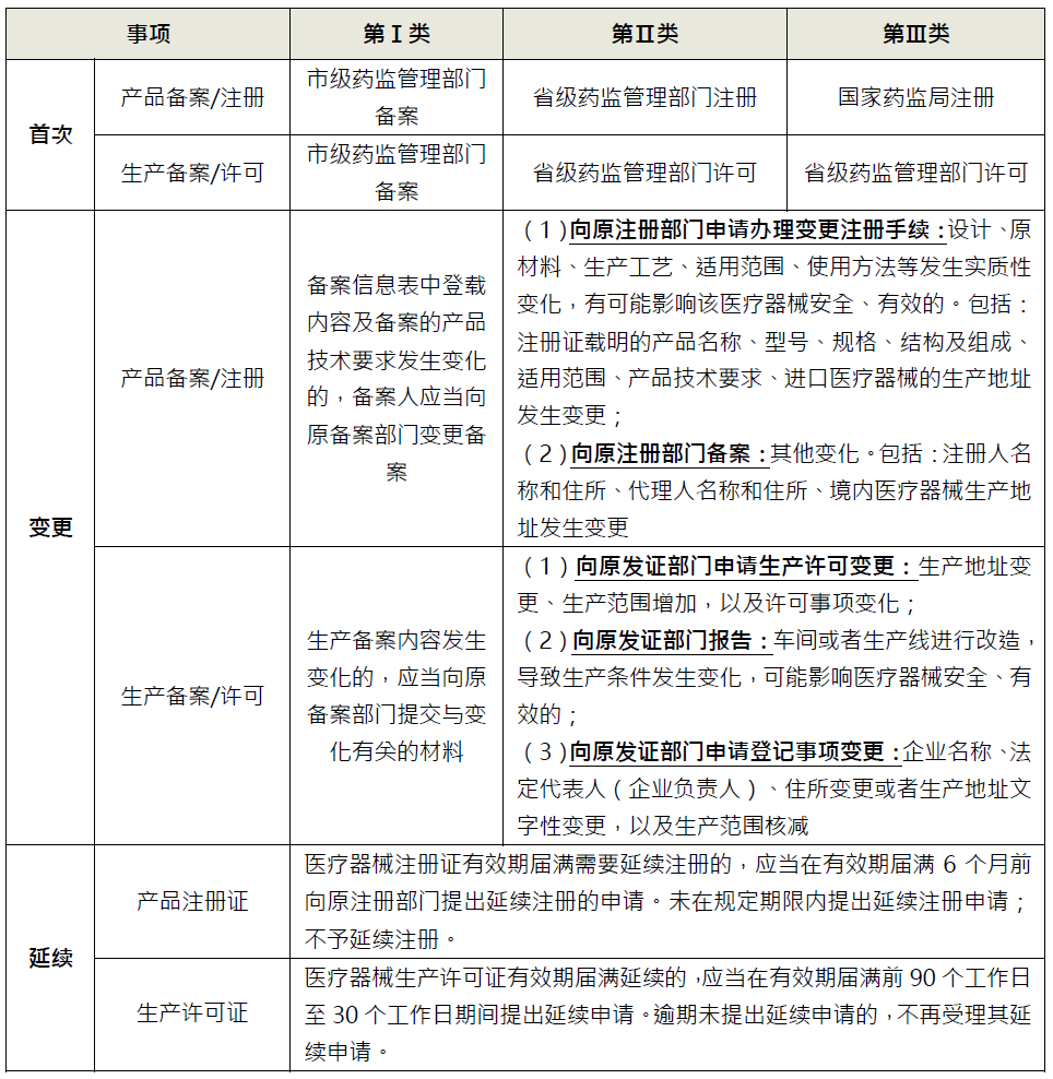
我国对医疗器械产品的备案/注册和生产均实施分类监管,若从产品注册分类所属的风险程度从低到高排列,应分为第I类医疗器械、第II类医疗器械和第III类医疗器械。在首次办理完毕医疗器械产品注册证和/或生产资质相关手续后,企业还应当持续关注是否发生变更事项需履行相应的变更程序,以及在相关证照有效期届满前的一定期限内向监管机构提出延续注册的申请,具体监管要求如下:

医疗器械两票制怎么办港股上市重点关注事项:医疗器械篇_https://www.jmylbn.com_新闻资讯_第6张

现行的医疗器械注册人、备案人制度下,与药品上市许可持有人(MAH)制度类似,医疗器械产品注册申请人若不具备医疗器械生产资质或生产条件,亦可作为医疗器械注册人或备案人直接申请医疗器械产品注册证的持证人,然后委托给有生产资质或有生产条件的第三方生产医疗器械,但该种模式下仍需由医疗器械注册人或备案人承担器械全生命周期的法律责任。但是,对于具有高风险的植入性医疗器械的医疗器械注册人,其自身仍需具备医疗器械生产资质或生产能力,因为该等器械因其风险较高,目前仍是属于禁止委托生产的模式,现行有效的目录为2022年5月施行的《禁止委托生产医疗器械目录》。为强化对医疗器械委托生产模式的监管,国家药监局近两年陆续发布了《企业落实医疗器械质量安全主体责任监督管理规定》(国家药品监督管理局公告2022年第124号)、《国家药监局综合司关于加强医疗器械跨区域委托生产协同监管工作的意见》(药监综械管〔2022〕21号)、《国家药监局关于进一步加强医疗器械注册人委托生产监督管理的公告》(2024.4.2发布,尚未施行)等规定,对委托生产情形下如何保障医疗器械质量安全提出更加细化的监管要求。

3、关于医疗器械的经营

对于医疗器械经营活动的监管,主要出发点在于医疗器械经营企业应当具备合格的经营场所、贮存条件、质量管理制度及人员,从而可以保证医疗器械安全、有效。根据《医疗器械经营监督管理办法》的规定,经营第三类医疗器械实行许可管理,经营第二类医疗器械实行备案管理(若属于国家药监局发布的免于经营备案的第二类医疗器械产品目录的产品,则可豁免经营备案),经营第一类医疗器械不需要许可和备案,在取得的经营许可证及备案信息发生变化时,应当及时办理对应的变更手续。对于医疗器械注册人、备案人而言,其在自身住所或者生产地址销售其注册、备案的医疗器械,无需办理医疗器械经营许可或者备案,但应当符合规定的经营条件;在其他场所贮存并销售医疗器械的,应当按照规定办理医疗器械经营许可或者备案。企业在医疗器械经营的不同环节(采购、验收、贮存、销售、运输、售后服务等)需根据所经营医疗器械的风险类别实行风险管理,并符合《医疗器械经营质量管理规范》的要求。 

若企业存在通过网络销售医疗器械的情况,企业还需符合《医疗器械网络销售监督管理办法》的监管要求。2023年9月18日,国家药监局发布《国家药监局综合司公开征求<医疗器械网络销售质量管理规范(征求意见稿)>意见》(“征求意见稿”),如果该征求意见稿后续正式落地,那么监管部门将会持续推进网络销售医疗器械的监管,因此从事医疗器械网络销售的企业,应密切关注该征求意见稿的发展。

综上,拟港股上市的医疗器械企业应尽快结合自身研发、生产、经营的实际情况和规模,系统梳理自查其业务资质的合规性,并密切关注国家相关行业监管规定和政策的变化,对于新增的监管要求提前做好应对准备。

(三)关于知识产权及合作研发

医疗器械企业的知识产权及合作研发情况亦是联交所的审核关注重点,尤其是适用18A规则申请上市的企业。根据《新上市申请人指南》的规定,适用18A规则上市的生物科技公司须拥有与其核心产品有关的专利,包括已注册专利、专利申请及其他知识产权,对于引进授权/对外授权或共同开发的核心产品,申请人必须证明其拥有并将拥有申请人独立开发的所有知识产权。

在信息披露方面,根据18A规则,申请人应当在上市文件中披露:(1)核心产品获得/申请的专利详情(除非能证明披露该等资料牵涉到披露极敏感的商业资料);若核心产品牵涉外购许可技术,需清晰说明发行人在适用的许可协议中的重大权利及责任;(2)申请人拥有的或批准产品(如有)、未届满的专利保护期间以及现有及预期的市场竞争者的详情;(3)生物科技公司研发经验的详情,包括研发合作协议。此外,申请人还应当说明其为留聘主要技术人员而设的措施,针对技术人员离职而设的保障措施及安排,以及说明是否存在任何可能会影响任何核心产品研发的法律申索或诉讼。

因此,拟港股上市的医疗器械企业应关注自身拥有的知识产权情况,是否存在潜在的诉讼或纠纷。对于拟适用18A规则申请上市的企业,需重点关注核心产品对应专利的权利归属,是否存在共有专利或许可专利的情况,为论证自身具备自主研发能力作好充足准备。

(四)关于禁止商业贿赂和不正当竞争

如果拟上市医疗器械企业尚未获得医疗器械产品注册证并进入商业化阶段,根据我们过往的项目经验,该类企业商业贿赂方面的问题并不是审核问询的重点。而对于已实现商业化销售的医疗器械企业,一般会从企业经营医疗器械的品类和特点、与医疗机构的合作模式、企业过往是否发生过类似调查、处罚等方面对是否涉及商业贿赂等合规问题进行关注。另外,经检索,在境内企业境外上市备案制的实施下,中国证监会依旧较为关注拟上市医疗企业经营过程中是否存在商业贿赂、不正当竞争的情况[6]

因此,在国内监管部门对医疗反腐强监管的环境下及医疗企业自身合规经营的要求,对于拟港股上市的医疗器械企业,在申报上市阶段需密切结合自身商业化的不同阶段及商业模式,提前搭建反商业贿赂及反不正当竞争的合规管理制度,并确保合规制度及体系的有效运转,如对经销商进行合规筛选及有效管理、规范学术交流及相应赞助活动、规范销售及各类人员的费用报销、不进行设备的免费投放、不针对经销商或代理商设置最低采购要求等,提前做好合规管理后,方能有效应对涉及医疗反腐相关的合规性问询。

(五)关于“两票制”

目前我国对于医疗器械领域下的“两票制”要求主要体现在高值医用耗材。根据《医疗机构医用耗材管理办法(试行)》,医用耗材是指经药品监督管理部门批准的使用次数有限的消耗性医疗器械,包括一次性及可重复使用医用耗材。根据《治理高值医用耗材改革方案》,高值医用耗材是指直接作用于人体、对安全性有严格要求、临床使用量大、价格相对较高、群众费用负担重的医用耗材。关于高值医用耗材的具体范围,法规层面主要是《国家卫生健康委办公厅关于印发第一批国家高值医用耗材重点治理清单的通知》,列示了18项高值医用耗材清单,并请各省级卫生健康行政部门根据各地实际,适当增加品种,形成省级清单。

根据过往项目经验,医疗器械企业上市产品的销售是否遵守国内“两票制”的相关政策要求一直是联交所审核的重点关注问题,联交所一般要求企业的中国境内法律顾问就公司是否遵守“两票制”政策发表明确意见,并于招股书中进行披露。

因此,拟港股上市的医疗器械企业若已有商业化销售,应及时关注“两票制”相关政策对业务的影响,以在未来申报上市时对类似审核问题提前做好准备。

(六)其他法律关注要点

医疗器械企业与创新药企业在研发流程、研发模式等方面存在较多相似点,例如医疗器械企业在研发过程中也可能涉及人类遗传资源的采集、收集、买卖、出口、出境,且也涉及合作研发以及个人信息和重要数据安全,医疗器械企业也应当遵守相关法律法规的要求。相关内容已在本所港股上市行业系列文章之港股上市重点关注事项:创新药企业篇中分析论述,本文不再赘述。

结语

受A股审核政策的影响,近期医疗器械企业特别是未盈利的医疗器械企业在A股上市的难度增大,越来越多的境内企业转为港股上市,预计短期内港股会迎来上市高峰期,包括基石投资者在内的市场资金可能会较为紧缺。企业可结合自身情况、融资和上市需求决定是否赴港上市,对于有意愿赴港上市的医疗器械企业,应就相关重点法律问题尽早进行内部自查梳理,把握住港股上市的时间窗口。

后续本所亦将持续对其他适合港股上市的行业需重点关注的法律事项进行梳理与总结,敬请关注。


往期行业系列文章:

港股上市重点关注事项:餐饮企业篇

港股上市重点关注事项:农业企业篇

港股上市重点关注事项:创新药企业篇

港股上市重点关注事项:新能源企业篇

港股上市重点关注事项:跨境出口电商企业篇


注释:

注1:国家药监局,《2023年度医疗器械注册工作报告》,2024年2月5日,

https://www.nmpa.gov.cn/xxgk/fgwj/gzwj/gzwjylqx/20240205112550112.html?type=pc。

注2:2023年A股及港股上市的医疗器械企业包括:西山科技(688576.SH)、安杰思(688581.SH)、敷尔佳(301371.SZ)、港通医疗(301515.SZ)、锦波生物(832982.BJ)、艾迪康控股(09860.HK)。

注3:数据来源:赛柏蓝器械微信公众号,《截止2023年12月底,全国医疗器械上市企业盘点(附完整名单)》,

2024年2月8日,

https://mp.weixin.qq.com/s/3KmptQEpEcsY5bu3yGet6g。

注4:第十八A章《生物科技公司》适用于未能通过联交所主板上市规则第8.05(1)条的盈利测试、第8.05(2)条的市值/收益/现金流量测试或第8.05(3)条的市值/收益测试但拟寻求上市的生物科技公司。

注5:根据联交所主板上市规则第8.05条,(1)盈利测试:最近一年的股东应占盈利不低于3,500万港元,及前两年累计的股东应占盈利亦不得低于4,500万港元;(2)市值/收益/现金流量测试:上市时市值至少为20亿港元,经审计的最近一个会计年度的收益至少为5亿港元,及前3个会计年度的现金流入合计至少为1亿港元;(3)市值/收益测试:上市时市值至少为40亿港元,及经审计的最近一个会计年度的收益至少为5亿港元。

注6:在Genecast Group Inc.(臻和科技)、亿腾医药、脑动极光等案例中,证监会在备案环节均要求其补充说明是否存在商业贿赂、不正当竞争。


律师简介




医疗器械两票制怎么办港股上市重点关注事项:医疗器械篇_https://www.jmylbn.com_新闻资讯_第7张

高级合伙人 傅扬远

fuyangyuan@jiayuan-law.com

业务领域:

资本市场、并购重组、投资基金

医疗器械两票制怎么办港股上市重点关注事项:医疗器械篇_https://www.jmylbn.com_新闻资讯_第8张







医疗器械两票制怎么办港股上市重点关注事项:医疗器械篇_https://www.jmylbn.com_新闻资讯_第9张

合伙人 莫环

mohuan@jiayuan-law.com

业务领域:

生命科学与医药健康、监管与合规、许可交易、专利

医疗器械两票制怎么办港股上市重点关注事项:医疗器械篇_https://www.jmylbn.com_新闻资讯_第10张







医疗器械两票制怎么办港股上市重点关注事项:医疗器械篇_https://www.jmylbn.com_新闻资讯_第11张

律师 陈蕴

chenyun@jiayuan-law.com

业务领域:

资本市场,并购重组






特别声明:本文及其内容仅用于分享目的,不代表嘉源律师事务所针对相关事项出具的法律意见或建议,亦不应被用作决策依据。如需转载或引用本文,请联系公众号后台取得授权,并在转载时注明出处。


点击下方链接关注“嘉源律师事务所”

阅读更多研究文章、市场动态: