医用胶片机器怎么使用硬拷贝医学影像记录介质,真假激光区别在这里

新闻资讯2026-04-21 04:07:33

1895年伦琴X射线的发现以及1896年第一台X射线机的问世,开辟了人类医疗成像工程的新纪元;经过100多年的发展,医学成像技术不断发展,影像信息记录介质也发生了新的变化。


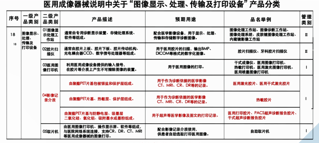
根据最新的《医疗器械分类目录》,医用胶片介质分为三种类型:医用激光/干式激光胶片,热敏胶片,医用打印胶片等。从成像原理来看,这是三种不同的输出技术,其根本的技术原理决定了各自输出的影像质量。通过技术探讨,明确各类介质的不同特性,以便在临床工作中更好的选择和使用合适的介质。

胶片介质里面不可忽视的“银盐”

根据国家食品药品监督管理总局2017年8月颁布的最新《医疗器械分类目录》(即2017(第104号)文),如医用激光胶片、医用干式激光胶片,由聚酯(PET)片基包被银盐和保护层组成,可用于作为诊断依据的医学影像(CT、磁共振、CR、DR等)的记录。这里的银盐指的是卤化银成分,这是干式激光技术的关键点,卤化银的感光显影是利用激光成像,目前的激光成像通常是利用波长为800nm到820nm的红外激光对胶片进行曝光,因此这类胶片也通常被称为医用红外激光胶片。


医用胶片机器怎么使用硬拷贝医学影像记录介质,真假激光区别在这里_https://www.jmylbn.com_新闻资讯_第1张

总局关于医疗器械分类目录的公告(2017年第104号)

而医用打印胶片、PACS超声诊断报告胶片、干式超声诊断报告胶片,由聚酯(PET)片基与防静电层、吸墨层(二氧化硅、氧化铝,吸附墨水或墨粉)组成,用于超声等医学影像及图文的打印记录。


简单来说,目前在医院中适用于放射成像,包括CT、磁共振、CR、DR等打印可供诊断的胶片介质是医用激光胶片、医用干式激光胶片和热敏胶片,而使用喷墨打印的医用打印胶片仅适用于非诊断用途的超声等医学影像及图文的打印记录。



医用胶片的分类


成像原理决定影像质量

干式激光胶片采用的是感光成像,通过红外激光束对胶片进行扫描曝光,胶片乳剂涂布层中的卤化银曝光后还原析出“银簇”,曝光量越强的地方还原出的银簇越多,这些银簇形成潜影,产生胶片的黑化度/灰度。由于干式激光成像利用曝光量控制影像的灰度输出,也就是连续色调输出,因此也是目前影像输出质量最高的技术。


医用打印胶片的成像原理相对简单,在胶片上涂布吸附层,用于吸附墨水或墨粉或者碳粉,从而形成影像。与其配套使用的喷墨打印机或彩色激光打印机,均为半色调打印,最小单位是点,没有灰度变化。


因此,只有干式激光成像技术与直接热敏打印技术属于连续色调输出设备,在临床诊断中医生可以根据需要进行选择,而医用打印胶片采用半色调打印技术,灰度分辨率低,输出噪声大,只能用于影像参考及病人的信息分享。



干式激光胶片的成像原理


真假“激光”的区别

医用激光/干式激光胶片采用胶片感光摄影的原理,是医院影像科室最早使用,也是目前广泛应用的影像质量较高的胶片种类。但是,在各省市医用胶片带量采购中,出现了激光文印、喷墨原理的影像记录介质被包装成了所谓“合格”产品。


虽然干式激光胶片和医用打印胶片(文印激光输出)都使用到了激光,但干式激光技术是激光曝光成像,而办公文印激光技术只是利用激光扫描硒鼓形成不同电荷来分布墨粉,一个是连续色调处理,一个是半色调处理。医用打印胶片是在文印类激光打印机上打印出来的,大家都很熟悉这些出现在办公室的文印设备的品牌,比如HP、Cannon、OKI、Epson等,干式激光胶片和文印打印胶片最简单的区分之处就是看是否使用文印行业的打印机打印、是否使用了硒鼓和碳粉这些办公文印类耗材。


另外,半色调打印技术的喷墨打印及办公文印激光打印,因为是墨粉和碳粉附着在介质上,因此一般情况下图像是会被擦除的,这与国家食药监局对于影像输出设备的输出质量要求相悖。


无论是国家食品药品监督管理总局的目录分类界定,还是成像技术分析,只有医用激光胶片、医用干式激光胶片和热敏胶片可用于作为诊断依据的医学影像(CT、磁共振、CR、DR等)的影像记录。而医用打印胶片、PACS超声诊断报告胶片、干式超声诊断报告胶片,由于采用办公文印激光或喷墨打印机,采用非连续色调的半色调打印技术,无法满足DICOM连续色调灰度影像输出的要求,因此仅适用于非诊断用途的超声等医学影像及图文的打印记录。



真假“激光”的区别


医用胶片机器怎么使用硬拷贝医学影像记录介质,真假激光区别在这里_https://www.jmylbn.com_新闻资讯_第2张