医用氧气怎么治违规进入密闭空间专项治理行动—船舶违规使用医用氧气瓶进入密闭空间救援

新闻资讯2026-04-21 03:32:20

一、船舶概况

医用氧气怎么治违规进入密闭空间专项治理行动—船舶违规使用医用氧气瓶进入密闭空间救援_https://www.jmylbn.com_新闻资讯_第1张

二、检查概况

近期,唐山海事局执法人员在结合港口国监督检查工作时,针对“ONE ****”轮展开了违规进入船舶危险密闭空间行为的专项检查。检查中发现,该轮用于进入封闭处所救援的呼吸器为医用氧气瓶和呼吸器(相关情况如图所示)。

医用氧气怎么治违规进入密闭空间专项治理行动—船舶违规使用医用氧气瓶进入密闭空间救援_https://www.jmylbn.com_新闻资讯_第2张

经进一步检查,该自吸式呼吸器未经主管机关认可,氧气瓶缺乏便于携带的装置,在救助过程中无法解放双手,不符合进入危险密闭处所实施救助的实际需求。同时,呼吸器面罩带有透气孔,难以保证救援人员不呼吸危险环境中的空气(如图所示)。基于此,如何选择符合船舶上实际进入封闭处所救助要求的呼吸器,成为亟待解决的问题。

医用氧气怎么治违规进入密闭空间专项治理行动—船舶违规使用医用氧气瓶进入密闭空间救援_https://www.jmylbn.com_新闻资讯_第3张

二、法规相关要求

(一)公约要求

1、公约的相关要求:决议A.1050(27) 经修订的《进入船上封闭处所的建议案》

8.5 In the event of an emergency, under no circumstances should the attending crew member enter the space before help has arrived and the situation has been evaluated to ensure the safety of those entering the space to undertake rescue operations. Only properly trained and equipped personnel should perform rescue operations in enclosed spaces.

8.5 一旦出现紧急情况,在救援到达并对现场情况进行评估、确保可以安全进入处所来实施救援之前,任何在场船员不得进入此处所。只有训练有素和装备完善的人员可以在封闭处所内从事救援工作。

9.2 Suitable breathing apparatus, e.g. of the air-line or self-contained type, should always be worn, and only personnel trained in its use should be allowed to enter the space. Air-purifying respirators should not be used as they do not provide a supply of clean air from a source independent of the atmosphere within the space.

9.2 只有接受过设备使用培训的人员,在配备了适宜的呼吸器的情况下,例如空气管线式或自给式,才允许进入此处所。不应使用空气净化呼吸机,因为这种设备需要利用处所内部的空气,不能提供独立的清洁空气。

(二)国内航行船舶要求

国标 GB 16993 - 2021《防止船舶封闭处所缺氧危险作业安全规程》对应急救助与演习提出要求:在应急救助人员对现场情况评估并确认可安全进入封闭处所实施救助前,任何在场人员不得进入。仅允许训练有素、装备完善的应急救助人员在封闭处所内开展救助工作。应急救助人员应佩戴自给式空气呼吸器,严禁佩戴过滤式防毒面具进入封闭处所实施救助。

根据相关法律法规,国际航行船舶可配备的呼吸器有两种:空气管式呼吸器和自给式呼吸器(Self-Contained Breathing Apparatus,简称 SCBA)。而按照国标GB16993 -2021要求,国内船舶仅适用自给式呼吸器。 

医用氧气怎么治违规进入密闭空间专项治理行动—船舶违规使用医用氧气瓶进入密闭空间救援_https://www.jmylbn.com_新闻资讯_第4张

空气管式呼吸器 

医用氧气怎么治违规进入密闭空间专项治理行动—船舶违规使用医用氧气瓶进入密闭空间救援_https://www.jmylbn.com_新闻资讯_第5张

自给式呼吸器(SCBA)

三、缺陷分析

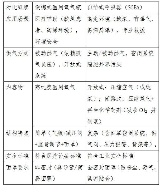
便携式医用氧气瓶 的携带方式以“减负”为核心,通过提手、肩带、轮式等设计降低使用者体力消耗,适合轻量、日常化的氧疗需求。

SCBA 的携带方式以“安全稳固+行动适配”为核心,通过背负式结构、人体工程学设计和重量分担系统,确保使用者在危险环境中高效作业,兼顾防护性与灵活性。

两者的差异本质上反映了医疗辅助工具与专业防护装备在设计逻辑上的根本区别。具体如下:

医用氧气怎么治违规进入密闭空间专项治理行动—船舶违规使用医用氧气瓶进入密闭空间救援_https://www.jmylbn.com_新闻资讯_第6张

两者的设计目标、应用环境和技术原理差异显著,分别服务于医疗辅助和高危作业防护需求。此外,需要特别注意的是,吸入纯氧在特定条件下会对人体造成危害,纯氧使用必须严格遵循医学规范,同时还存在燃爆风险。

该轮船舶安防龙骨时间为2000年7月,部分密闭舱室人孔尺寸较小(如图所示),船员穿戴船舶现有自给式呼吸器(SCBA)不能进入所有密闭处所,不能对所有密闭空间进行救助。 

医用氧气怎么治违规进入密闭空间专项治理行动—船舶违规使用医用氧气瓶进入密闭空间救援_https://www.jmylbn.com_新闻资讯_第7张

四、缺陷纠正与处理

执法人员依据船舶实际状况,要求船舶在开航前纠正缺陷,建议其使用较小型号自给式呼吸器或空气管式呼吸器,并针对进入危险密闭处所救助预案中负责救助的人员,强化自给式呼吸器或空气管线式呼吸器使用培训。同时,对不符合要求的呼吸器进行封存,并及时退回所属公司,以避免在紧急情况下因错误使用而造成不可挽回的后果。

船舶在开航前,公司向船舶供应了一套空气管式呼吸器,并对负责救助的船员进行了培训,并把不符合要求的医用呼吸器收回公司。 

医用氧气怎么治违规进入密闭空间专项治理行动—船舶违规使用医用氧气瓶进入密闭空间救援_https://www.jmylbn.com_新闻资讯_第8张
医用氧气怎么治违规进入密闭空间专项治理行动—船舶违规使用医用氧气瓶进入密闭空间救援_https://www.jmylbn.com_新闻资讯_第9张

五、案例分析与思考

随着违规进入船舶危险密闭空间行为专项治理工作的推进,航运公司对相关安全管理与演练日益重视,但检查发现,船舶在呼吸器配备与使用上仍存在共性问题,需结合设备特性与船舶实际场景综合评估。

(一)自给式呼吸器(SCBA):自带压缩空气瓶(通常6-9L,压力30MPa)或氧气源,通过减压器将高压气体降至常压,供使用者自主呼吸,独立于外部环境。

优势:完全独立供气,适用于缺氧、有毒有害气体等极端危险环境;无需依赖外部管线,活动范围自由,可深入双层底、货舱夹层等复杂结构空间,快速开展救援。

局限:供气时间受气瓶容量限制,需提前规划撤离时间;设备总重10-15kg,体积较大,部分狭窄人孔可能导致穿戴后无法进入,且长时间背负易增加体力消耗,影响救援效率。

(二)空气管式呼吸器:通过一根长管(通常10-50米)连接外部洁净空气源,将外界空气直接引入面罩供使用者呼吸,不自带气源,依赖外部持续供气。

优势:无需背负气瓶,负重轻,适合通过小尺寸人孔;结构简单、成本低、维护方便,供气稳定且不受呼吸频率影响,适用于长时间作业。另外空气管式呼吸器进入救援的人可以携带备用的呼吸器到现场直接给受困的人带上。

局限:依赖外部洁净气源,若管线破损、气源故障或外部空气被污染,会直接导致供气中断;活动范围受限于管线长度,需配备导向装置防缠绕,不适用于复杂或远距离救援场景。

依据决议A.1050 (27)和国标GB16993-2021》的相关规定,船舶封闭处所涵盖货舱、双层底、燃油舱、压载舱、货泵室等多种类型,其通道入口大多为人孔,尺寸差异显著:

2006年1月1日后建造的500总吨及以上油船、20000 总吨及以上散货船:水平人孔尺寸通常为600mm×600mm,消防员装备SCBA穿戴后进入操作困难。2006年前建造的500总吨以下油船、20000总吨以下散货船及特殊区域(如锅炉、扫气箱)人孔尺寸更小,人员穿戴SCBA可能完全无法通过。

可见,消防员装备中的SCBA虽为通用救援设备,但受限于体积和重量,并非适用于所有类型密闭空间,尤其是老旧船舶或狭窄区域的救助。因此,船舶应根据自身封闭处所的实际情况,配备适宜的呼吸器。

六、安全管理建议

违规进入船舶危险密闭空间的行为,对工作人员生命安全构成严重威胁。为有效防范此类风险,提出以下建议:

(一)航运公司应为船舶配备适合本船所有密闭空间的气体检测和救助设备,确保安全防护设备用品的可靠性与适用性。

(二)积极开展违规进入船舶危险密闭空间行为事故警示教育活动,让船员深刻认识到违规进入密闭空间的严重后果。同时,确保船舶按规定开展应急演练,避免船员因救人心切而忽视潜在风险,酿成悲剧。

(三)船舶应明确安全防护设备与用品的管理人员,对设备进行定期校准和维护,保障检测数据的准确性与可靠性。

(四)在进入封闭处所前,应制定详细计划,对处所内空气进行检测,并获得船长或指定责任人员的批准。在进入过程中,需持续对空气进行检测。

(五)国标中增加空气管式呼吸器的使用,使船舶可以配备更适用于本船的呼吸器。